
福建省人民政府关于印发福建省“十四五”
推进农业农村现代化实施方案的通知
闽政文〔2022〕288号
各市、县(区)人民政府,平潭综合实验区管委会,省人民政府各部门、各直属机构,各大企业,各高等院校:
现将《福建省“十四五”推进农业农村现代化实施方案》印发给你们,请认真组织实施。
福建省人民政府
2022年6月17日
福建省“十四五”推进农业农村
现代化实施方案
为贯彻落实国务院印发的《“十四五”推进农业农村现代化规划》,走具有福建特色的乡村振兴之路,加快推进我省农业农村现代化,现制定以下实施方案。
一、总体要求
(一)指导思想。以习近平新时代中国特色社会主义思想为指导,全面贯彻党的十九大和十九届历次全会精神,深入贯彻落实习近平总书记来闽考察重要讲话精神,按照省第十一次党代会部署要求,坚持稳中求进工作总基调,立足新发展阶段,完整、准确、全面贯彻新发展理念,积极服务和主动融入新发展格局,促进共同富裕,坚持农业农村优先发展,顺应乡村发展规律,坚持农业现代化与农村现代化一体设计、一并推进,以全方位推进高质量发展超越为主题,深化农业供给侧结构性改革,提高粮食综合生产能力,加快农业高质量转型发展,实施乡村建设行动,实现巩固拓展脱贫攻坚成果同乡村振兴有效衔接,全面推进乡村振兴,加快形成工农互促、城乡互补、协调发展、共同繁荣的新型工农城乡关系,促进农业高质高效、乡村宜居宜业、农民富裕富足,走出一条具有福建特色的乡村振兴之路。
(二)主要目标。到2025年,农业基础更加稳固,乡村振兴战略全面推进,粮食综合生产能力稳步提升,播种面积稳定在1250万亩以上、总产量保持在500万吨以上;生猪产能巩固提升,存栏保持在900万头以上;农业实现高质量转型发展,乡村产业体系进一步健全,培育形成一批产业强县、强镇、强村;乡村建设行动取得积极成效,数字乡村建设取得重要进展,农村生活设施不断改善,城乡基本公共服务均等化水平稳步提高;农村人居环境整体提升,生态环境明显改善,农村生产生活方式绿色低碳转型取得积极进展;村党组织对村级各类组织和各项工作领导机制更加完善,乡村治理能力进一步增强;农村居民人均可支配收入年均增长8%以上,脱贫地区实现巩固拓展脱贫攻坚成果同乡村振兴有效衔接,农业农村现代化取得重要进展,沿海较发达的县(市、区)率先基本实现农业农村现代化。
二、增强粮食等重要农产品供给保障能力
(一)稳定粮食生产和供给
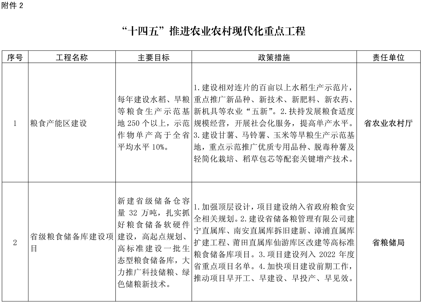
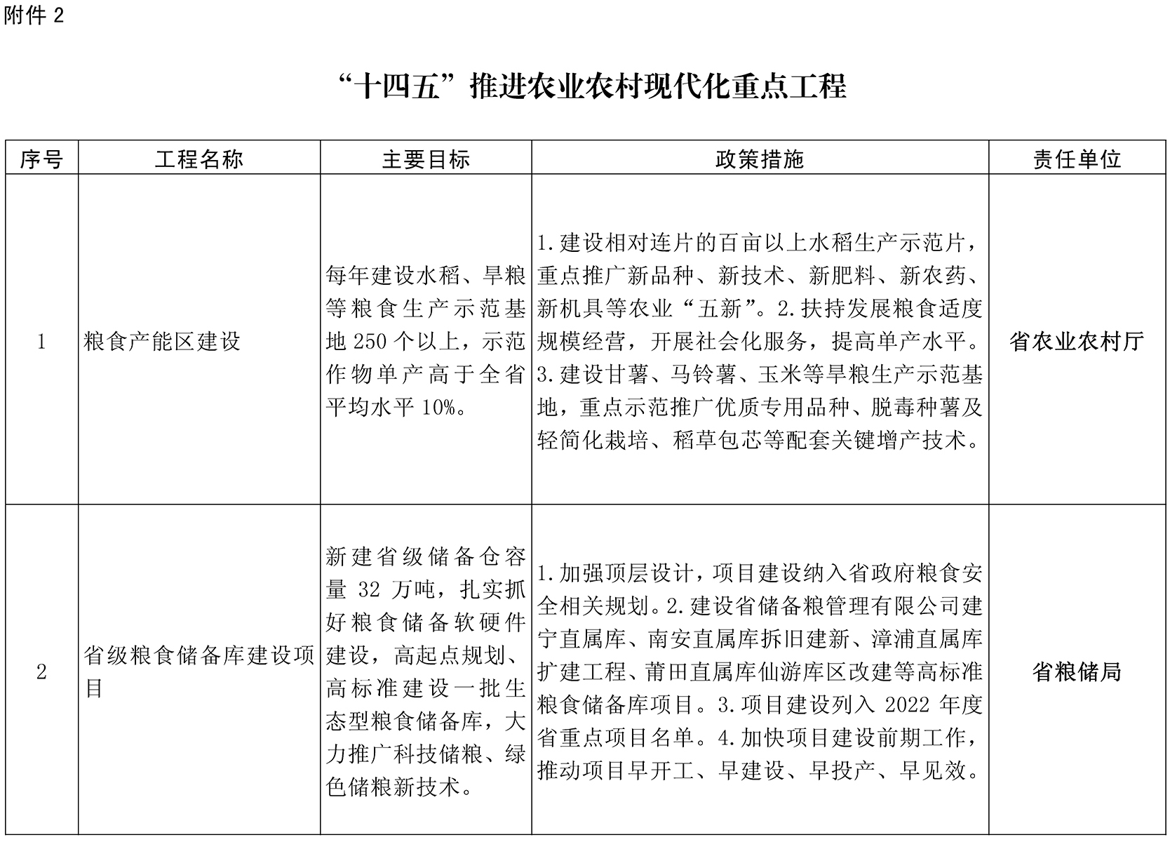
压实粮食安全政治责任。严格落实粮食安全党政同责要求,发挥粮食安全责任制考核、乡村振兴实绩考核等指挥棒作用,压紧压实粮食安全属地责任。“十四五”期间,全省粮食年播种面积保持在1250万亩以上,其中大豆52万亩以上。〔责任单位:省发改委、农业农村厅、粮储局,各市、县(区)人民政府,平潭综合实验区管委会。责任单位按职责分工负责,下同;以下均需各市、县(区)人民政府和平潭综合实验区管委会落实,不再列出〕
完善粮食生产扶持政策。完善、落实耕地地力保护补贴、规模种植双季稻补助、种粮大户奖励、蔬菜大棚规模轮作水稻补助、山垅田复垦种粮、水稻种植保险等各项扶农惠粮政策,鼓励地方出台发展粮食生产配套政策措施,提高农民种粮积极性。(责任单位:省财政厅、农业农村厅)
提高粮食单产和效益。深入开展粮食产能区增产模式攻关、绿色高质高效创建,建设一批百亩以上规模示范基地,大力推广水稻、甘薯、马铃薯、玉米等优良品种,落实水稻工厂化机插育秧、水稻精量播种、全程机械化等关键技术措施,发展代耕、代种、代防、代收、代烘等社会化服务,带动全省大面积均衡增产。稳定发展双季稻,扩大甘薯、玉米等旱粮作物种植面积。积极发展优质稻,水稻品种优质率稳定在80%以上。(责任单位:省农业农村厅)
抓好粮食储备流通。科学合理确定粮食储备规模,建立企业社会责任储备。统筹布局粮食物流枢纽,形成节点支撑、枢纽引领、通道顺畅的粮食物流骨干网络。加快省级高标准粮食储备库项目建设,建设全省粮食储备信息化“一张网”。促进“引粮入闽”,深化产销协作。推进绿色安全储粮,完善粮食标准体系,健全粮食协同保障机制,促进优粮优产、优购、优储、优加、优销。(责任单位:省粮储局)
(二)加强耕地保护与质量建设
守住耕地红线。落实最严格的耕地保护制度,加强耕地用途管制,坚决遏制耕地“非农化”、基本农田“非粮化”。一般建设项目不得占用永久基本农田,重大建设项目选址确实难以避让永久基本农田的,应符合国家规定并进行严格论证。严格控制非农建设占用耕地,经合法审批的建设项目占用耕地严格执行“占一补一、占优补优、占水田补水田”。严格控制耕地转为林地、草地、园地等其他农用地及农业设施建设用地。严禁违规占用耕地和违背自然规律绿化造林、挖湖造景。永久基本农田重点用于发展粮食生产,特别是保障稻谷、玉米等谷物种植。强化土地流转用途监管。建立健全耕地数量、种粮情况监测预警及评价通报机制。(责任单位:省自然资源厅、农业农村厅、林业局、海洋渔业局)
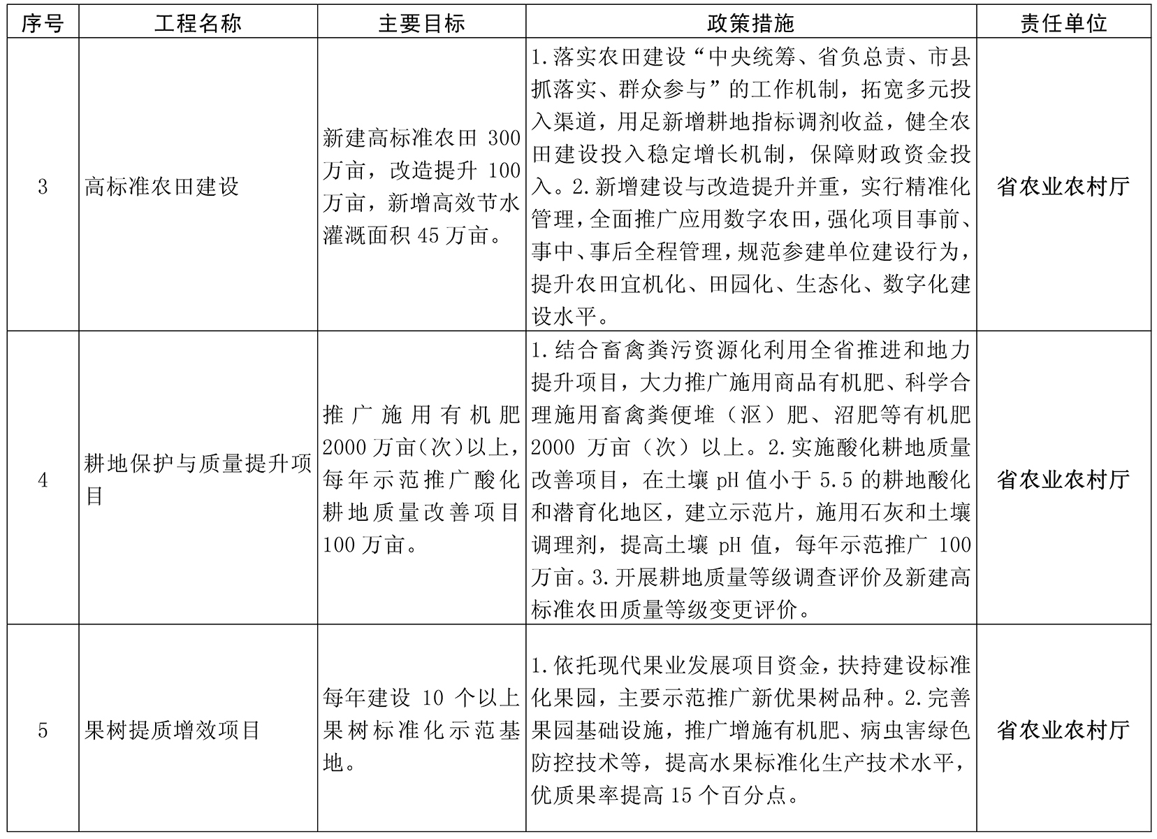
加强高标准农田建设。以提升粮食产能为首要目标,加快高标准农田建设步伐。压实属地主体责任,实行严格考核,强化县乡两级政府主体责任。持续完善管理制度,实行精准化管理农田建设,全面推广应用数字农田管理模式,做到项目县基本覆盖,鼓励建立市级数字农田平台。完善建后管护机制,开展农田设施灾损保险试点。严格落实良田粮用,新建高标准农田优先划入永久基本农田储备区,原则上全部用于粮食生产,对于已经在高标准农田种植林果、苗木、草皮或挖塘养鱼的,依法依规督促恢复粮食生产。2021—2025年全省新建高标准农田300万亩,改造提升高标准农田100万亩,新增高效节水灌溉面积45万亩。(责任单位:省农业农村厅、发改委、自然资源厅、水利厅)
提高耕地质量水平。以提升粮食产能为首要目标,突出抓好耕地保护和地力提升,增施有机肥,推广种植绿肥还田,实施秸秆还田,增加土壤有机质,提升土壤肥力,推广培肥地力技术模式,推进占用耕地耕作层土壤剥离再利用,进一步提升我省耕地园地的质量水平。开展耕地质量调查评价,建立健全耕地质量监测体系,科学布设耕地监测点,推动耕地质量监测信息化改造提升。(责任单位:省农业农村厅、自然资源厅)
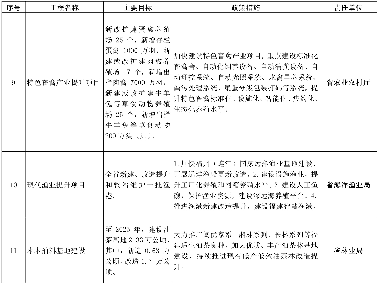
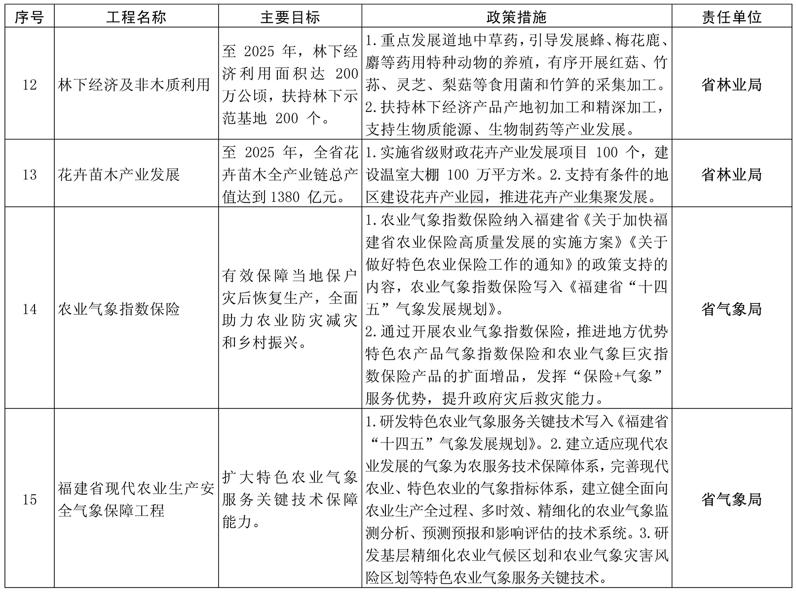
(三)发展特色优势农林产品。树立大食物观,立足农业资源多样性和气候适宜优势,按照宜粮则粮、宜经则经、宜牧则牧、宜渔则渔、宜林则林的要求,大力培育特色优势产业,不断提高我省特色优势农产品市场占有率和竞争力。蔬菜产业。重点在闽江口以南冬春蔬菜优势区域,扩大冬春高优茄果类、瓜类、叶菜类蔬菜种植面积,在鹫峰山、戴云山脉等中高海拔山区,大力发展夏秋高山蔬菜。突出发展设施蔬菜,扶持蔬菜主产县建设达到省定标准的高标准钢架温室大棚。水果产业。优化果树品种结构,调整非适宜区果树面积,引导果农适地适栽,引导主栽果类向适宜、最适宜栽培区集中。闽南、闽东沿海地区,重点发展晚熟柑橘、晚熟龙眼、晚熟荔枝、优质白肉枇杷等,闽西北及闽东南山区,重点发展特早熟温州蜜柑、优质甜橙、早熟杂柑、早熟梨、桃等。因地制宜发展百香果、蓝莓、猕猴桃等特色鲜食果类品种。茶叶产业。统筹做好“茶产业、茶科技、茶文化”,大力推广金观音、金牡丹、紫玫瑰、春闺等高香型、制优率高、适制性好的优良品种,支持茶叶企业建设连续化自动化精制加工生产线等;坚持生态优先,推广茶园绿色防控、土壤环境优化技术,生态茶园面积占比超过80%;开展“闽茶海丝行”活动,利用中国农民丰收节、国际茶日、中国国际茶叶博览会、海峡两岸茶业博览会等平台,充分展示闽茶文化,讲好闽茶故事。食用菌产业。推广一批提质增效食用菌生产栽培技术,培育一批菌包集中生产供应中心,新建(扩)一批工厂化食用菌项目,推动一批传统菇棚标准化设施改造,发展一批食用菌专业村镇,打造一批食用菌区域公用品牌。到2025年,全省食用菌一产产值亿元以上大县达50个,专业村镇150个以上,工厂化食用菌栽培产量占比提高到30%。畜禽产业。推进畜禽产业转型升级,向标准化、智能化、品牌化发展,重点支持发展单点适度规模养殖,引导养殖场因地制宜改造提升,支持建设多层养殖设施建筑,示范推广水禽无水面饲养等技术。加快培育壮大一批畜禽养殖龙头企业,建设一批现代畜禽产业园区、产业集群。稳定生猪生产,做优做强南平、三明、龙岩主产区,提升福州、厦门、泉州主销区,稳定漳州、莆田、宁德、平潭产销平衡区。加快发展地方特色家禽,扩大优质牛羊兔生产,提升黄羽肉鸡、水禽、草食动物和蛋禽比例。加强规模化、标准化奶牛养殖场基础设施设备升级改造。持续推进生猪屠宰厂标准化建设,引导屠宰加工企业向养殖主产区转移。到2025年,生猪规模化率达95%以上,主要畜禽规模化率达90%以上,猪肉保持基本自给、禽肉自给有余、禽蛋自给率达90%以上。渔业产业。实施海上养殖转型升级行动,将传统养殖渔排升级为塑胶养殖渔排或深水大网箱。发展工厂化循环水养殖,治理养殖尾水,规模以上养殖主体尾水全面实现达标排放或循环利用。持续推进标准化池塘改造,发展稻(莲)渔综合种养。发展壮大远洋渔业,鼓励发展大洋性渔业,拓展过洋性渔业,加强南极磷虾资源开发,建设福州(连江)国家远洋渔业基地,完善省内远洋渔业基地布局。推进渔港新建改造提升,全省新建、改造提升和整治维护一批渔港。积极拓展渔港经济区功能内涵,延伸发展捕捞生产、卸港交易、加工运销、补给休闲等海洋渔业经济产业链。林业产业。推进优质森林资源培育和科学利用,加快丰产竹林基地建设,培育一批笋竹精深加工企业。大力推动以林下种植、林下养殖、林下产品采集加工、木本油茶等为主的林下经济发展,扶持一批示范基地建设。花卉产业。大力发展设施花卉,持续推进品种创新,着力推进花卉产业与观光旅游、休闲康养、文创产业等融合发展,推动花卉苗木产业提质增效。(责任单位:省农业农村厅、林业局、海洋渔业局)
(四)提升农业抗风险能力
加强流域治理和水库除险加固。突出生态理念,组织实施中小河流域治理项目。“十四五”期间,治理河长1752公里。建立水库常态化除险加固机制,发现一座,除险一座,加快对鉴定为三类坝的病险水库实施除险加固,积极消除隐患,确保水库安全。(责任单位:省水利厅)
强化动植物疫病防控。落实全省动物疫病强制免疫计划,确保强制免疫动物群体免疫密度常年保持在90%以上,应免畜禽免疫密度达到100%,群体免疫抗体合格率达到80%以上。强化动物疫病监测预警,组织实施全省动物疫病监测与流行病学调查计划,加强兽医系统实验室建设和管理,提升各级重大动物疫病监测和实验室自动化检测能力。以种畜禽场、规模养殖场为重点,推动10个以上重点动物疫病净化场和5个以上无疫小区建设。建立健全水生动物疫病防控体系,组织实施水产苗种产地检疫试点,建设检疫申报点,完善水产养殖病害测报网络,加强水产养殖病害预警和风险评估。加强林业有害生物监测预警、检疫御灾和防治减灾体系建设,强化马尾松毛虫、刚竹毒蛾等主要林业有害生物防治,组织实施松材线虫病防控5年攻坚。加强农作物重大病虫害和检疫性有害生物防控,完善监测网点及基础设施,改造提升监测预警信息系统,建设区域性应急防控设施及物资储备库,提升数字化水平和应急防控能力,确保粮食作物重大病虫害危害损失率控制在5%以内。(责任单位:省农业农村厅、林业局、海洋渔业局)
推进农业气象灾害风险预警。建立适应现代农业发展的气象为农服务技术保障体系,完善分区域、分时段、分灾种、分作物的农业气象灾害风险预警指标体系,建立健全面向农业生产全过程、多时效、精细化的农业气象监测分析、预测预报和影响评估的技术系统,提升精细化农业气候资源区划和农业气象灾害风险区划技术能力。开展特色农业、设施农业的灾害风险预警和福建特色农业气象灾害风险区划,实现基于位置的精细化、定制化、直通式农业气象信息服务。强化粮食安全气象保障,推进气象融入三明“中国稻种基地”和建宁国家现代农业(种业)产业园建设。持续推进国家级热带水果特色农业气象服务中心以及省级特色农业气象服务中心建设。(责任单位:省气象局,省农业农村厅)
保障农业生产安全。强化隐患排查治理,整治畜禽屠宰行业、农业生产以及饲料、饲料添加剂生产企业、渔业船舶等重点行业领域安全生产管理问题。修订完善全省动物防疫应急物资储备管理办法,按照储备计划做好兽用消毒剂、消毒器械、动物疫苗、诊断试剂、个人防护用品等动物防疫应急物资储备和日常管理。全面加强森林防火工作,重点推动无人机等新技术在森林防火方面的推广应用,有力提升森林火灾综合防控能力。(责任单位:省农业农村厅、林业局、海洋渔业局)
三、提升农业科技和装备水平
(一)强化现代农业科技支撑
开展农业关键核心技术攻关。实施创新驱动发展战略,构建现代农业产业技术体系,深化农业产学研用协同创新,组织实施农业科技计划项目,支持高校、科研院所、新型农业经营主体开展新品种、新技术研发和关键技术联合攻关。完善农业领域基础研究支持机制,强化高水平农业科研院校建设,加大农业领域省级科技计划支持力度,支持和鼓励涉农高校、科研院所、行业龙头企业聚焦农业科学、动植物科学、农业生态和环境科学、生物育种、农副产品精深加工、智慧农业、农业机械设备、农业绿色投入品等领域的基础前沿和关键领域开展协同创新。(责任单位:省科技厅、教育厅、农业农村厅、农科院,福建农林大学)
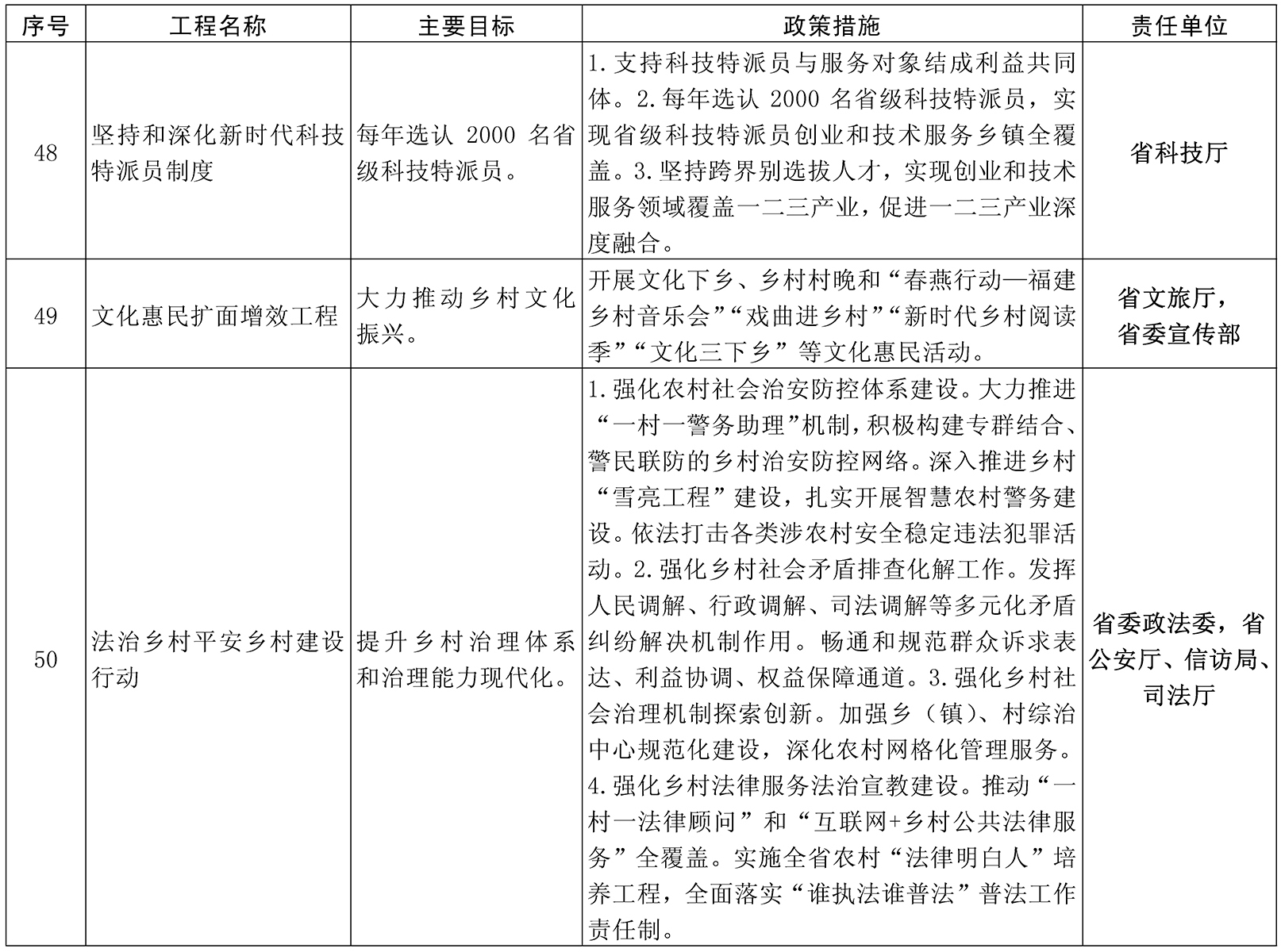
推动科技与产业深度融合。围绕产业链部署创新链、围绕创新链布局产业链,推进茶叶、蔬菜、水果、食用菌、水稻、生猪、家禽等7个省级现代农业产业技术体系和15个农业科技创新专业联盟建设,加强技术集成配套和推广应用,破解产业技术和工艺提升瓶颈问题。加快农业领域国家技术创新中心建设,支持国家菌草工程技术研究中心、国家甘蔗工程技术研究中心等现有农业领域国家工程中心转建国家技术创新中心。以产业研究院、科技小院、示范基地、农业科技园区为依托,围绕种业创新、优势特色产业全产业链发展、农产品精深加工、关键技术及装备研发、美丽乡村建设等,实施一批专项行动。持续推进科技特派员工作,建设结构合理、素质优良、适应需求的科技特派员队伍。创新农业科技成果转化机制,建立纵向贯通、横向多元“政产学研”协同创新体系,构建以知识产权为纽带的产学研用合作机制与利益共享机制。(责任单位:省农业农村厅、科技厅、农科院,福建农林大学,省科协)
(二)实施种业振兴
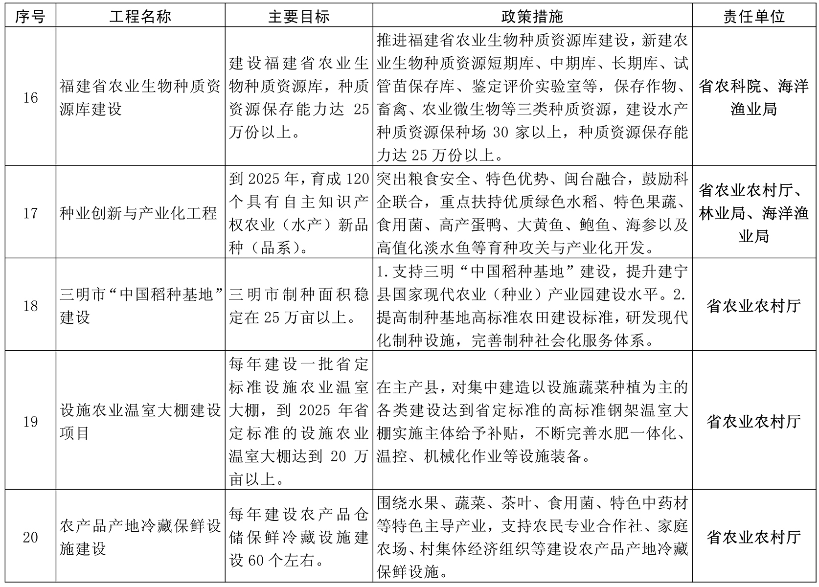
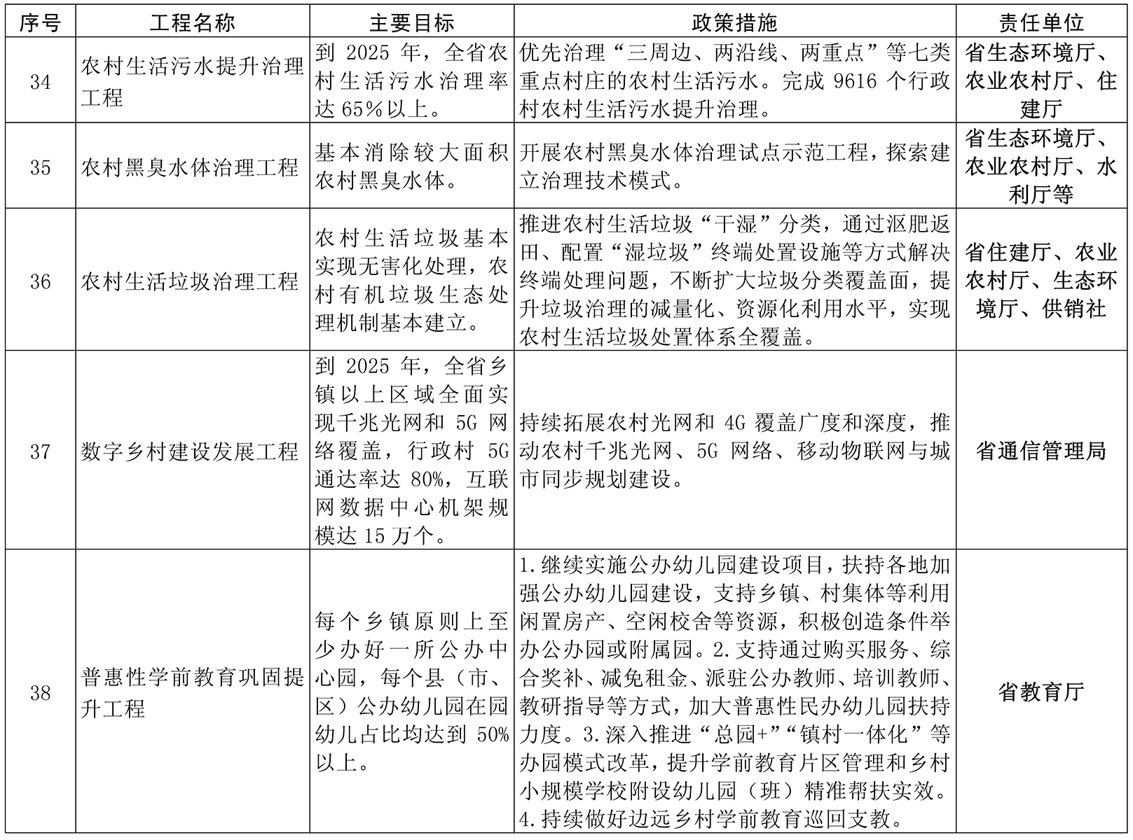
加强种质资源保护。全面完成农业、林木、水产养殖种质资源普查,摸清全省种质资源家底,开展种质资源精准鉴定及综合评价。建设福建省农业、林业、水产养殖生物种质资源库,新(改扩)建一批种质资源库(场、区、圃)。确定省级种质资源保护单位,做好农业、林业、水产养殖种质资源登记。(责任单位:省农业农村厅、林业局、海洋渔业局)
开展育种创新攻关。深入实施种业创新与产业化工程,突出粮食安全、特色优势及闽台融合,开展种源“卡脖子”技术攻关,围绕水稻、甘薯、马铃薯、玉米、蔬菜、果树、食用菌、花卉、林木、畜禽、水产等开展联合育种攻关,到2025年育成120个具有自主知识产权农业(水产)新品种(品系)。实施农业生物育种省级重大科技项目,对育种基础性研究以及重点育种项目给予长期稳定支持,大力推进分子设计育种、基因育种、抗性育种等现代育种技术创新发展。鼓励省内教学、科研机构及企业申报国家种业重点研发计划、国家科技重大专项等项目,对符合规定条件的省级育种攻关课题给予优先立项支持。(责任单位:省农业农村厅、科技厅、林业局、海洋渔业局、农科院,福建农林大学)
加强种业基地建设。建设三明“中国稻种基地”,推动南平、龙岩等地杂交水稻制种产业发展,全省杂交水稻年制种面积稳定在30万亩以上。实施福建省海南南繁科研育种基地改扩建工程。加快蔬菜、果树、茶树、中药材等特色农作物种苗繁育基地和种畜禽场建设。实施国家和省级重点林木良种基地质量提升,建设10个珍贵或乡土阔叶树种省级重点种子基地,大力培育珍贵树种和优良乡土阔叶树种苗木。扶持创建一批国家级和省级水产原良种场,鼓励省级水产原良种场择优创建国家级水产原良种场。到2025年,全省新增省级水产原良种场20家,省级水产良种场基本覆盖全省水产养殖主要品种和重点地区。(责任单位:省农业农村厅、林业局、海洋渔业局)
培育壮大种业企业。强化种业企业育种创新主体地位,引导种业企业加大研发投入,牵头承担国家和省级科研攻关任务,提高企业自主创新能力,培育一批具有核心竞争力的种业企业。建立健全商业化育种体系,打造一批叫得响、有影响力的种业品牌。(责任单位:省农业农村厅、海洋渔业局)
强化种业市场监管。开展保护种业知识产权专项整治,依法严厉打击假冒伪劣、套牌侵权等违法犯罪行为。坚持“双随机、一公开”,开展种子(苗)、种畜禽生产经营行为和质量监督检查。(责任单位:省农业农村厅、海洋渔业局、市场监管局)
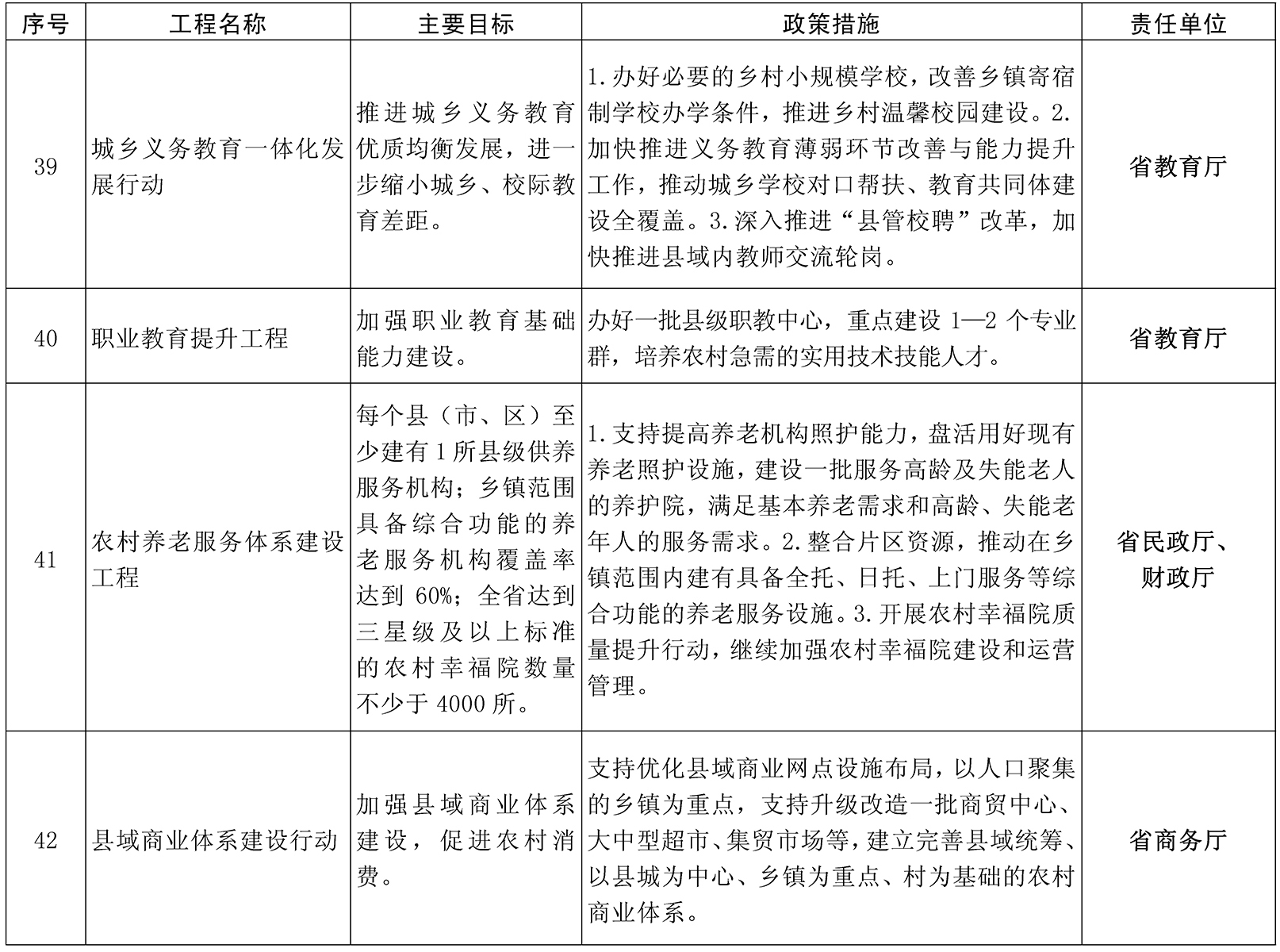
(三)提高农业装备水平
加快农机装备薄弱环节研发。研究和引进适合我省实际情况的耕地、开沟、起垄、移栽、施肥、灌溉、打药、除草、修剪、采摘、烘干、仓储等全程机械化中小农机,形成集成配套装备。(责任单位:省农业农村厅、科技厅、工信厅)
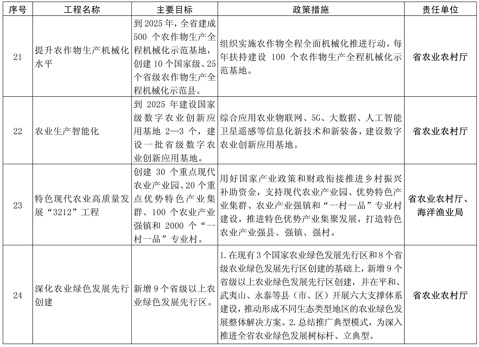
推进农业生产机械化。大力实施农作物全程机械化推进行动,每年扶持建设一批主要农作物、特色产业生产全程机械化示范基地,重点开展水稻机械播种、“两薯”(甘薯、马铃薯)和蔬菜移栽收获、花生播种和收获、果茶园生产管理等薄弱环节新机具与新技术的试验示范。创建主要农作物生产全程机械化示范县,加强农机农艺融合,构建主要农作物生产全程机械化技术方案。到2025年,全省农作物耕种收综合机械化率达到75%。支持林区道路等基础设施建设,将符合政策要求的林业机械纳入农机购置补贴范围。鼓励开展渔船更新改造,淘汰落后老旧渔船,推广渔船标准化船型,推进新技术、新设备在渔船上的应用。加强渔具管理,清理取缔禁用渔具和小于最小网目尺寸网具,逐步淘汰底拖网等高能耗、对资源和生态破坏严重的作业方式。(责任单位:省农业农村厅、林业局、海洋渔业局)
加快农业信息化。加快推进农业物联网、大数据、人工智能、5G、区块链、卫星遥感等信息化新技术新装备集成应用,提升现代农业全产业链数字化水平。构建“天空地”一体化的林业资源网格监管体系,增强林业资源动态监测和态势感知能力。建立以林业“一张图”为基础的林业大数据中心,完善智慧林业共享平台。开展福建省食用林产品安全信息追溯管理平台建设。推进智慧渔业建设,大力发展深海智能养殖渔场,实施深海装备养殖示范工程。推动“智慧海洋”工程建设,加强海洋立体观测网建设,促进渔业生态、渔业资源、水产品质量安全检测、渔船管理等数据的汇聚融合、共享应用。建设一批“智慧渔港”。加强“智慧供销”建设,推进生产供销信用三位一体运行机制。(责任单位:省农业农村厅、林业局、海洋渔业局、供销社)
四、构建现代乡村产业体系
(一)加快推进“三区”建设
推进特色现代农业集聚区建设。实施特色现代农业高质量发展“3212”工程,着力构建乡村产业“圈”状发展格局,形成“一村一品”微型经济圈、农业产业强镇小型经济圈、现代农业产业园中型经济圈、优势特色产业集群大型经济圈。开展农业现代化示范区建设,推动现代农业产业园、优势特色产业集群、产业强镇等项目向示范区集中,示范引领农业设施化、园区化、融合化、绿色化、数字化发展,持续做强做优做大我省特色优势产业。(责任单位:省农业农村厅、林业局、海洋渔业局)
推进农业绿色发展先行区建设。深化漳州、南平、永泰3个国家农业绿色发展先行区建设,创建福清、罗源、安溪、德化、尤溪、永安、新罗、漳平、柘荣、屏南等10个第二批省级农业绿色发展先行区,推进平和、武夷山、永泰等县(市、区)绿色发展先行先试支撑体系建设,探索不同生态类型、不同主导品种的农业绿色发展典型模式。全面开展生态农场评价工作,建设一批国家级、省级生态农场,探索生态农业扶持政策,提高农业质量效益和竞争力,让生态农场建设成为支撑农业绿色低碳发展的重要平台和有力抓手。(责任单位:省农业农村厅)
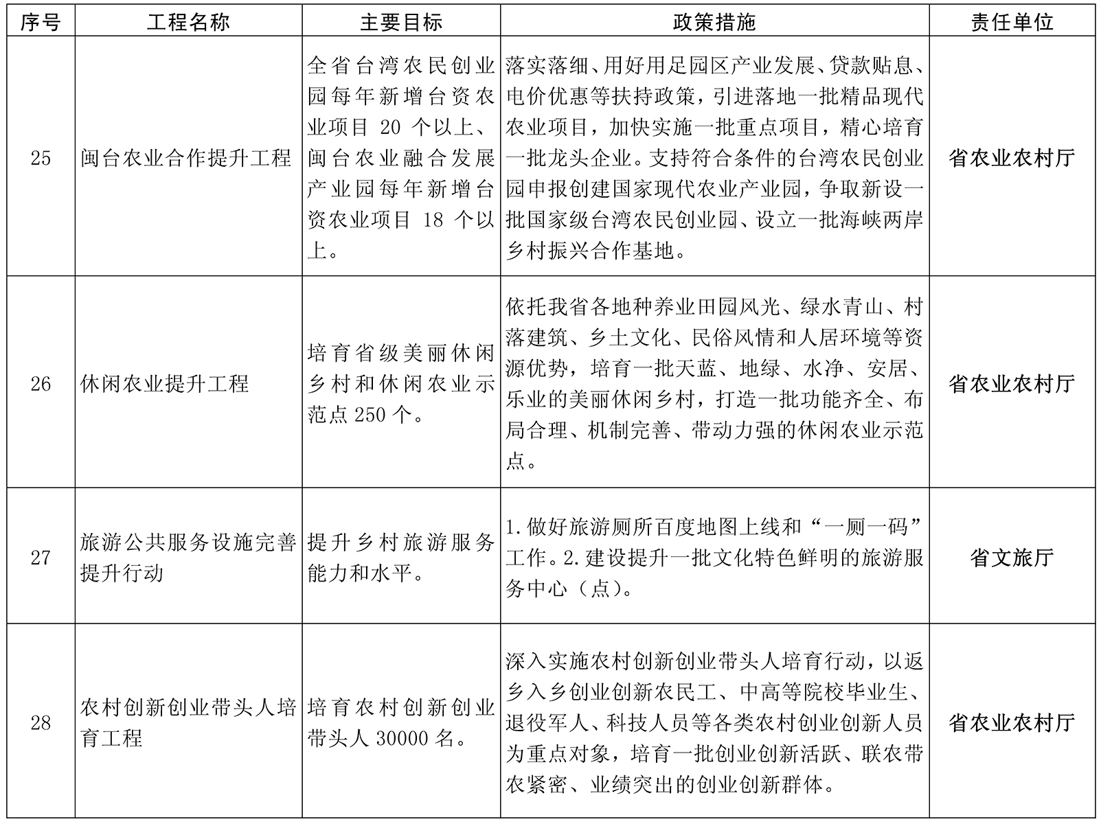
推进闽台农业融合发展示范区建设。落深落细同等待遇,组织实施一批重点工程项目,加强闽台优势产业对接合作,推动更多台胞台企来闽创业创新。高质量推动台湾农民创业园和闽台农业融合发展产业园建设,加快打造两岸农业融合发展示范样板,力争全省台湾农民创业园每年新增台资农业项目20个以上、闽台农业融合发展产业园每年新增台资农业项目18个以上。以闽台农业合作推广示范县和闽台农业融合发展推广基地为抓手,加快台湾农业“五新”示范推广,推动闽台特色现代农业深度融合。(责任单位:省农业农村厅,省委台港澳办,省海洋渔业局)
(二)发展农村二三产业
大力发展农产品加工业。鼓励各类新型农业经营主体围绕我省蔬菜、水果、水产、食用菌、茶叶、畜禽、粮食等优势特色产业,发展农产品初加工,建设农产品产地初加工设施,提升商品化处理能力。加快农产品生产与加工、农副产品保鲜等行业技术开发基地建设,推动农产品加工企业技术改造、智能升级,提高农产品精深加工和副产物综合利用水平,促进农产品加工产业全链条循环化、集约化、绿色化发展。(责任单位:省农业农村厅、工信厅、海洋渔业局)
发展乡村休闲旅游业。丰富乡村旅游品牌体系,支持创建全国乡村旅游重点镇村、福建省全域生态旅游小镇、金牌旅游村,依托种养业、村落建筑、自然景观、民俗风情等资源优势,培育一批功能齐全、布局合理、机制完善、带动力强的省级休闲农业示范点、省级美丽休闲乡村、省级“水乡渔村”休闲渔业示范基地和中国美丽休闲乡村。突出优势互补、串点成线,拉动消费、提升效益,推介一批视觉美丽、体验美妙、内涵美好的休闲农业、休闲渔业精品线路。依托独特自然资源、农业资源、文化资源,培育一批设施完备、业态丰富、功能完善、知名度高、影响力强的休闲农业重点县。(责任单位:省农业农村厅、文旅厅、林业局、海洋渔业局)
发展乡村生产服务业。支持和引导农民专业合作社、家庭农场以及村集体经济组织,大力开展农产品产地冷藏保鲜设施建设,强化智能化信息化技术改造,夯实农产品产地流通基础设施,培育农产品流通新业态新模式。积极构建农产品产地冷藏设施信息化平台,建设配备智能化、数字化分等分级、包装称重、在线检测等设施,促进农产品产销衔接。以乡镇惠农综合服务中心建设为抓手,推进供销合作社基层社改造提升,加快发展基层经营网点,强化终端服务功能,满足农民便利消费、就近销售需求。(责任单位:省农业农村厅、海洋渔业局、供销社)
加快农村电子商务发展。推动全省44个电子商务进农村示范县建设,完善农村商贸流通体系和电商公共服务体系,结合推进“互联网+”农产品出村进城工程,畅通农产品进城和工业品下乡双向流通渠道,促进农村产品和服务网络销售。到2025年,全省农村网络零售额突破4000亿元。(责任单位:省商务厅、农业农村厅、供销社)
(三)推进农村创业创新
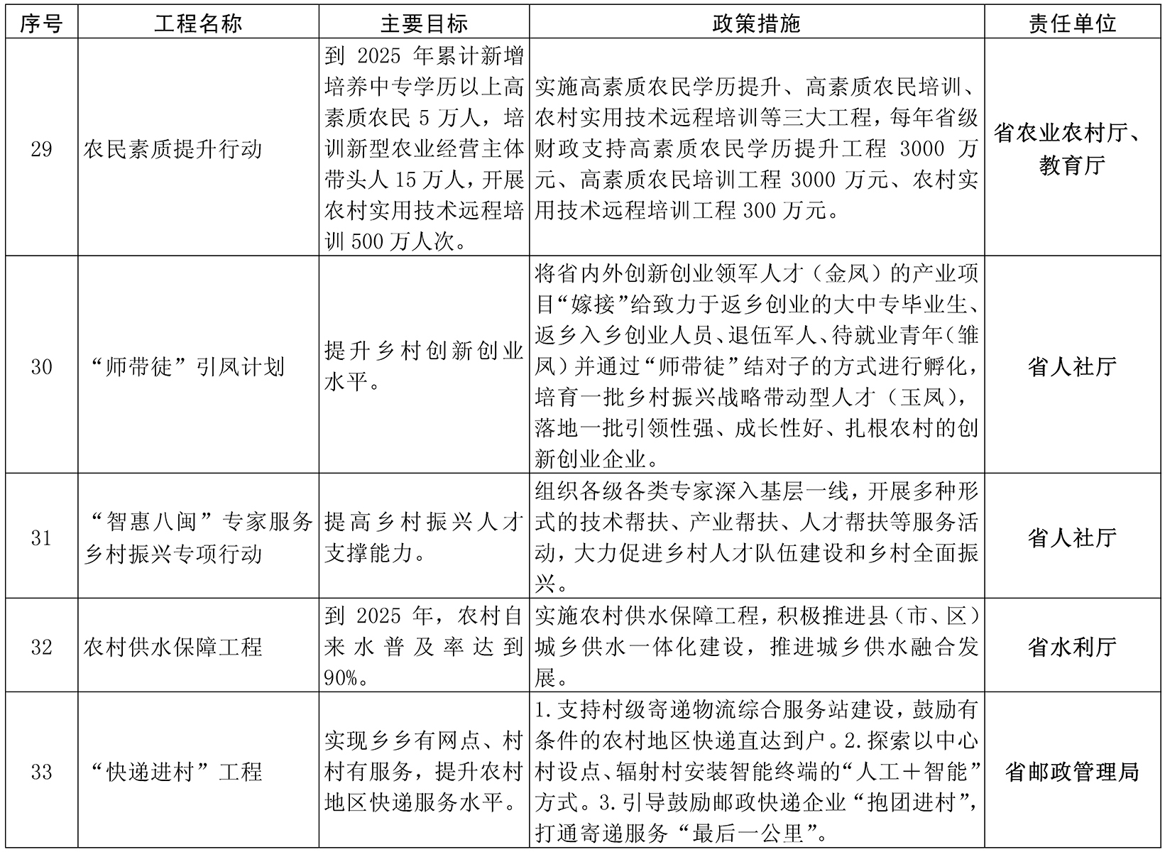
鼓励各类人才返乡创业。深入实施农村创业创新带头人培育行动,以返乡入乡创业创新农民工、中高等院校毕业生、退役军人、科技人员和在乡创业创新等人员为重点对象,培育一批创业创新活跃、联农带农紧密、业绩突出的农村创业创新群体。加大创业扶持政策支持力度,将符合条件的返乡入乡创业项目纳入创业资助项目评审,给予适当的资金扶持。实施“师带徒”乡村振兴引凤计划,支持一批省内外创新创业领军人才产业项目“嫁接”给返乡入乡创业群体。(责任单位:省农业农村厅、人社厅、林业局、海洋渔业局)
建设农业农村创业创新孵化载体。依托各类园区、农业企业、农民合作社、种养基地、大中专院校等,培育一批产业特色鲜明、资源要素集聚、基础设施齐全、服务功能完善的农村创业创新园区(基地),为农村创业创新人员提供政策咨询、项目遴选、创业辅导、技能培训、用工对接等服务,吸纳农村创业创新项目入驻。鼓励引导科技特派员围绕农业农村特色产业开展创业和技术服务,支持各地建设“星创天地”“科技企业孵化器”等支撑平台。(责任单位:省农业农村厅、科技厅、林业局、海洋渔业局)
开展创业创新培训。鼓励高校、职业院校广泛开展创业创新培训,支持大学生依托现代农业领域创新创业成果参加各类大学生创新创业竞赛。围绕脱贫地区主导产业和科技人才需求,积极选派高校优秀专家及团队下乡。推动高校发挥学科、人才、技术优势,主动对接乡村振兴产业发展需要,深化校地、校校、校企合作,培养应用型、复合型人才。深入实施“创业培训马兰花计划”,组织农村转移就业劳动者参加马兰花创业培训。(责任单位:省教育厅、人社厅,福建农林大学)
五、建设宜居宜业农民新家园
(一)科学推进乡村规划
完善县镇村规划管控。加快推进县乡国土空间规划编制,科学确定国土空间用途管制分区,统筹划定永久基本农田、生态保护红线、城镇开发边界。优化县域村庄建设用地布局,统筹安排县乡(镇)村功能衔接互补的建管格局,推动公共资源在县域范围内优化配置,实现农村建设用地节约集约利用。(责任单位:省自然资源厅)
科学推进村庄规划编制。区分集聚提升型、城郊融合型、特色保护型、搬迁撤并型等村庄类型,有序推进实用性村庄规划编制工作。按照“多规合一”要求,统筹考虑土地利用、“三产”融合、居民点布局、人居环境整治、生态保护等,科学划定农业生产空间和生态保护空间,合理规划农村生产生活配套设施用地。力争至2023年底实现村庄规划管控全覆盖。(责任单位:省自然资源厅)
(二)加强乡村基础设施建设
完善农村交通运输体系。实施“百乡千村”路网提升工程,加快农村路网提档升级,加快推进县道“四晋三”、乡道“单改双”等建设,有序推进较大自然村公路建设。“十四五”期间,全省建设改造农村公路5000公里。(责任单位:省交通运输厅)
增强农村供水和防灾减灾能力。以城乡供水一体化建设为载体,大力推进农村供水保障工程建设,推进供水工程规范化建设和管理,到2025年规模化工程覆盖农村人口比例达70%以上,农村自来水普及率达90%以上。健全农村供水工程建设运行和管护长效机制,积极探索推广“三级管护”、购买第三方服务等管护模式。完善农村防汛抗旱设施,整合优化自动雨水情监测站,充分利用大数据、云计算、人工智能等技术,巩固提升省级山洪灾害监测预警平台建设。科学制定水库供水调度计划方案,加强水资源统一调配和计划管理。加快实施平潭及闽江口水资源配置工程、罗源霍口水库、泉州白濑水库等一批骨干蓄引调水工程。(责任单位:省水利厅)
加强乡村清洁能源建设。深挖村镇电气化发展潜力,因地制宜实施“电能替代”。探索农村特色用能、能效提升、多能互补等建设,推动建成一批电能替代示范项目,推进农村生物质能源多元化利用,强化清洁供暖设施建设。在农业生产、生活各环节推广电气化、智能化设备,加快电气化改造,提高电能在农村能源消费中的比重。因地制宜推动农村地区光伏、风电发展,加强分布式光伏及风电项目接网方案设计,做好光伏及风电并网配套电网建设改造,促进农村能源消费环节减碳降碳。(责任单位:省电力公司)
完善农村物流体系。加强农村邮政快递基础设施和服务网络共享,支持建设和改造县级寄递公共配送中心、乡镇快递物流站点、村级寄递物流综合服务站等农村寄递基础设施,提高自动化和信息化水平。鼓励有条件的县乡(镇)村布设智能信包(快件)箱。(责任单位:省邮政管理局)
(三)实施农村环境整治五年提升行动
扎实推进农村改厕质量提升,持续推进农村户用厕所改造,提升一批农村公厕,推进农村厕所粪污无害化处理与资源化利用,到2025年农村卫生厕所全面普及,厕所粪污得到有效处理或资源化利用。推进村庄生活污水治理,重点治理人口聚集、环境区位敏感、发展潜力大以及周边环境质量差的村庄,加快推进试点示范工程,及时示范推广成熟的模式,到2025年全省农村生活污水治理率达65%以上,设施稳定运行率达90%以上。持续推进以县域为单位打包乡镇生活污水治理设施改造提升、管网铺设和运行维护实施市场化工作,实现全省乡镇生活污水治理市场化运营管理全覆盖。加强农村黑臭水体治理,建立农村黑臭水体治理台账,采取控源截污、清淤疏浚、生态修复、水体净化等措施进行综合治理,到2025年基本消除较大面积农村黑臭水体。健全农村生活垃圾处理长效机制,推行农村生活垃圾分类,以县域为单位,将村庄保洁、垃圾转运、农村公厕管护等打捆打包进行市场化运营管理,到2025年农村基本建立有机垃圾生态处理机制。整体提升村容村貌,规范用地建房审批,强化农房风貌管控,将农房建筑立面图集管控要求纳入乡村建设规划许可内容。(责任单位:省农业农村厅、自然资源厅、生态环境厅、住建厅、供销社)
(四)加快数字乡村建设
推进农村通信基础设施提档升级,综合应用光纤、4G、5G低频、卫星互联网等多种接入技术,对偏远地区和有具体应用需求场景进行网络覆盖补强。加速推动5G网络向乡镇及重点建制村延伸覆盖,深化重点人员聚集区、产业核心区5G网络覆盖,实现100%乡镇镇区和重点行政村5G覆盖。强化乡村信息基础设施建设,加快推动“互联网+”向乡村延伸,打通省、市、县、乡、村农业信息资源服务体系,每年建设一批国家级数字乡村试点县,创建一批省级数字乡村示范乡镇、示范村。融合乡村振兴示范创建试点工程,加快特色产业、乡村旅游、乡风文明、文化传承、党建村务、教育科普、健康医疗、综合治理、交通出行、便民服务等进行信息化智能化改造提升。(责任单位:省委网信办,省农业农村厅、数字办,省通信管理局)
(五)提升农村基本公共服务水平
提高农村教育质量。多渠道增加农村普惠性学前教育资源供给,推进学前教育普及普惠安全优质发展。深入推进城乡义务教育一体化改革发展,以乡村温馨校园、义务教育管理标准化学校、城乡紧密型教育共同体建设为主要抓手,办好必要的乡村小规模学校,改善乡镇寄宿制学校办学条件,完善特殊教育保障机制,进一步缩小城乡、校际教育差距。把耕读教育和科学素质教育纳入教育培训体系,着力提升学生的创新意识、创新能力和科研素养。支持建设涉农高校、涉农职业院校、涉农学科专业,调整优化学科专业结构,推动涉农学科的前沿交叉创新研究。办好一批县级职教中心,重点建设1—2个专业群,培养农村急需的实用技术技能人才。持续加强乡村教师队伍建设,继续实施省级公费师范生培养,开展乡村教师省级专项培训,深入推进“县管校聘”改革,加快推进县域内教师交流轮岗。(责任单位:省教育厅)
全面推进健康乡村建设。持续推进村卫生室标准化建设,每个建制村(乡镇卫生院所在地的行政村除外)至少有1所村卫生室为村民提供医疗卫生服务,通过选派乡镇卫生院医生巡诊、派驻或邻近村医覆盖的方式实现村级医疗卫生服务全覆盖。提升乡镇卫生院医疗服务能力,推动乡镇卫生院通过创建达到国家基本标准或推荐标准。到2025年,力争全省70%乡镇卫生院达到服务能力基本标准,10%服务能力较强的乡镇卫生院达到服务能力推荐标准。加强县级综合医院医疗服务能力提标扩能建设,常住人口超过10万人的县有1所县级医院达到二级医院。实施健康促进行动,推进“健康知识进万家”试点工作,推动健康知识进乡村、进家庭、进学校。完善农村医保经办管理服务体系,推进医保经办服务纳入县乡村公共服务一体化,实现省市县乡村五级全覆盖。(责任单位:省卫健委、医保局)
完善农村养老服务体系。推进县、乡、村三级农村养老服务网络建设,在县(市、区)范围推进失能照护机构、在乡镇范围推动农村区域养老服务中心建设,发展具备全日托养、日间照料、上门服务、区域协调指导等综合功能的区域养老服务机构。推进乡镇敬老院升级改造,通过增加照护型床位,开辟失能老人、残疾老人照护单元,优先保障生活不能自理特困人员集中供养。发展农村普惠型养老服务和互助性养老,加大居家养老支持力度。持续加强农村幸福院建设和运营管理,推进农村幸福院质量提升。(责任单位:省民政厅)
(六)扩大农村消费
促进农村居民耐用消费品更新换代,鼓励汽车消费,支持汽车流通行业相关商协会组织我省汽车生产企业、流通企业开展“汽车下乡”巡展促销活动。开展县域商业建设行动,支持优化县域商业网点设施布局,以人口聚集的乡镇为重点,支持升级改造一批商贸中心、大中型超市、集贸市场等,建立完善县域统筹、以县城为中心、乡镇为重点、村为基础的农村商业体系。(责任单位:省商务厅)
六、建设人与自然和谐共生美丽乡村
(一)推进质量兴农
加快标准化体系建设。聚焦农业农村发展,组织研制标准100项,推动构建现代农业全产业链标准体系、农业社会化服务标准体系。建设国家级农业标准化区域服务推广平台,开展农业农村领域标准化试点示范项目建设,新建2个平台、60个标准化试点示范项目。(责任单位:省农业农村厅、林业局、海洋渔业局、市场监管局)
加强农产品质量安全监管。深入推进“治违禁、控药残、促提升”行动,聚焦禁限用药物使用、常规农兽药残留超标等问题,大力实施精准治理,推动11个重点品种农产品质量安全水平明显提升。加强质检体系建设,提升省市县乡四级农产品质量安全检验检测能力。加强监测预警,推进源头快速筛查、风险监测排查、重点监督抽查,全面落实快速反应制度。深入推进食用农产品承诺达标合格证与一品一码追溯并行制度,推动赋码出证、凭证销售,促进产地准出与市场准入有效衔接。积极推进乡镇农产品质量安全网格化管理体系建设,推动区域定格、网格定人、人员定责。(责任单位:省农业农村厅、卫健委、海洋渔业局、市场监管局)
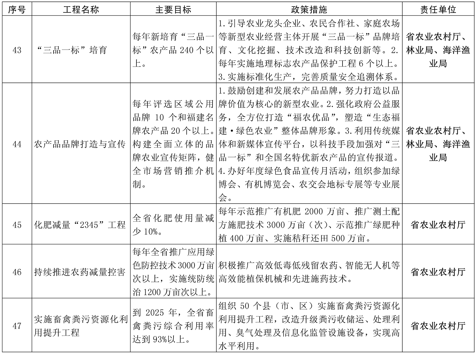
实施农业品牌提升行动。大力发展绿色食品,稳步发展有机农产品,继续做好无公害农产品,积极推动农产品地理标志,提升“三品”占比率,每年新培育“三品一标”农产品240个以上,每年实施地理标志农产品保护工程6个以上。积极发挥农产品区域公用品牌作用,带动优质农产品生产发展,每年评选区域公用品牌10个和福建名牌农产品20个以上。创新和优化品牌宣传形式,融合传统媒体与新兴媒体,充分运用信息化平台、互联网技术,广泛开展品牌宣传与推介,构建“全方位、立体式、高强度”宣传态势。到2025年“生态福建·绿色农业”品牌影响力显著提升,品牌价值达到3000亿元以上。(责任单位:省农业农村厅、林业局、海洋渔业局)
(二)推进绿色兴农
促进化肥农药减量增效。集成推广科学施肥技术,分阶段分步骤稳步推进化肥投入定额制。在粮食、蔬菜、水果、茶叶等我省主要作物产区,推进农机农艺融合,推广机械施肥、水肥一体化等技术措施。示范推广缓控释肥、水溶肥、配方肥等新型肥料,提高肥料利用率。实施种养循环试点,以果菜茶优势区为重点,示范推动畜禽粪肥、秸秆粉碎、绿肥翻压等有机肥源还田措施,提高有机肥养分施用比例,减少化肥用量,增加土壤有机质含量。全面落实农药购买实名制,建立完善农药调查与监测体系,设立监测点。推进高效药械替代,因地制宜推广智能化植保无人机等现代植保机械及先进施药技术。扶持发展一批装备精良、服务高效、管理规范的病虫防治专业化服务组织。每年统防统治面积达1200万亩次以上,绿色防控技术应用面积达3000万亩次以上,2025年农药使用量比2020年减少10%。(责任单位:省农业农村厅)
推进农业废弃物资源化利用。推行源头减量,落实畜禽养殖场的主体责任,推行“一禁、二表、三分离”。推进畜禽粪肥还田利用,构建种养结合、农牧循环的发展机制,提升粪污精准化利用水平。深入实施畜禽粪污资源化利用提升工程,改造升级粪污收储、处理利用、臭气净化等基础设施设备,到2025年全省畜禽粪污资源化综合利用率达到93%以上。推动农药包装废弃物全面回收处理,按照“谁生产、经营,谁回收”的原则,建立“定点收集—科学分类—安全转运—规范处理”的全链条监管回收处理体系,到2025年全省农药包装废弃物回收处理率达80%。促进秸秆肥料化,集成推广秸秆还田技术,改造提升秸秆机械化还田装备,推动粮食生产大县整县推进秸秆粉碎还田。促进秸秆饲料化,鼓励养殖场和饲料企业利用秸秆发展优质饲料,实现过腹还田。促进秸秆基料化和原料化,发展食用菌生产等秸秆基料,引导开发人造板材、包装材料等秸秆原料产品,提升秸秆附加值。培育秸秆收储运服务主体,建设秸秆收储场(站、中心),构建秸秆收储和供应网络。落实严格的农膜管理制度,加强农膜生产、销售、使用、回收、再利用等环节管理。推广普及标准地膜,开展地膜覆盖技术适宜性评估,因地制宜调减作物覆膜面积。强化市场监管,禁止企业生产、采购、销售不符合国家强制性标准的地膜,积极探索推广环境友好的全生物降解地膜。培育专业化农膜回收主体,建设农膜储存加工场点,健全回收网络体系。开展区域农膜回收补贴制度试点,探索地膜生产者责任延伸制度。建立健全农田地膜残留监测点,开展常态化、制度化监测评估。(责任单位:省农业农村厅、工信厅、生态环境厅、市场监管局、供销社)
加强污染耕地治理。根据国家部署开展土壤污染状况调查,优化土壤环境质量监测网络,逐步摸清底数,建立台账。实行耕地土壤环境质量分类管理,建立完善优先保护类、安全利用类和严格管控类耕地管理清单。分类分区开展污染耕地治理,对轻中度污染耕地采取农艺措施治理修复,对重度污染耕地实行严格管控。持续开展农产品产地环境监测,因地制宜采取种养结合、增施有机肥、优化施肥、品种调整、水分调控、耕作优化、施用土壤调理剂或“VIP+n”农田重金属污染治理修复技术等安全利用技术措施,降低农产品超标风险。(责任单位:省农业农村厅、生态环境厅)
(三)保护修复农村生态系统
强化农业资源保护。深入推进农业水价综合改革,加强大中型灌区供水成本核算,结合灌区节水配套改造完善供水计量设施,将有效灌溉面积内的大中型灌区、高标准农田建设项目区作为改革实施重点,坚持工程建设与机制建设并重,协同推进建立农业水价形成机制、工程建设与管护机制、精准补贴与节水奖励机制、终端用水管理机制。以沿海基干林带建设、红树林保护修复为重点,补齐、加宽、加厚,以及老化、受损基干林带更新,努力构筑布局合理、结构稳定、功能完善,乔灌草、带网片相结合的沿海绿色屏障。做好生态公益林和天然林的管护,以及人工促进低产低效林分提升,推进以封禁、造林、坡改梯为主要措施的水土流失治理,打造水土保持生态清洁小流域。持续开展水生生物增殖放流,适当增加珍稀濒危水生动物放流数量,“十四五”期间,全省增殖放流苗种150亿个单位。保护渔业资源环境,创建国家级海洋牧场示范区6个,维护渔业水域生态平衡。严格执行海洋伏季休渔制度,探索实施海洋渔业资源总量管理制度,进一步探索开展限额捕捞试点工作。开展外来入侵生物普查,完善相关管理名录、应急预案及政策措施,有效阻截外来入侵物种,保护生物多样性。(责任单位:省水利厅、农业农村厅、林业局、海洋渔业局)
推进农业农村减排固碳。落实2030年前力争实现碳达峰的要求,围绕农业农村领域减排固碳重点任务,编制我省农业农村领域减排固碳实施方案。推进农村沼气转型升级,促进可再生能源利用。吸引市场主体开发农业碳汇项目,探索开展农业碳汇交易试点。创新林业碳汇方法学研究,鼓励通过森林经营、植树造林等措施增强森林生态系统碳汇能力。开展碳中和试点,探索林业碳汇交易方式,加强碳汇交易服务。推广水禽无水面养殖、稻渔综合种养、多营养层级海水养殖、工厂化循环水养殖、贝藻类混养,以及秸秆还田固碳、高效植保药械等技术模式,提升碳汇规模。(责任单位:省农业农村厅、林业局、海洋渔业局)
推进重点区域生态环境保护。严格执行闽江禁渔制度,开展闽江上游、汀江、九龙江等水域渔业资源情况调查,对扩大实施禁渔可行性进行研究评估。在重点湖库、饮用水水源保护区、氮磷超标河段等敏感区域,开展农田生态沟渠、污水净化塘、地表径流蓄积池等农田氮磷生态拦截设施建设,实施重点区域农田退水治理。根据国家部署要求,探索建立农业面源污染调查监测评估体系。继续推进重点生态区位商品林赎买等改革,探索建立多元化赎买资金筹集机制,加强赎买后森林的经营管理。在管护好现有省级以上生态公益林和天然林的同时,开展重点生态区位商品林赎买25万亩。围绕河湖水系综合整治,强化生态治理理念,突出山水林田湖草海要素,做好水系连通及水美乡村试点县建设。(责任单位:省水利厅、生态环境厅、农业农村厅、林业局、海洋渔业局)
七、加强和改进乡村治理
(一)加强农村基层党组织建设
强化县级党委抓乡促村职责。全面落实县级领导班子成员包乡走村入户制度。深化乡镇管理体制改革,健全乡镇党委统一指挥和统筹协调机制。加强乡镇、村集中换届后领导班子建设,充实加强乡镇工作力量。坚持和完善村党组织书记、村委会主任“一肩挑”制度,着力加强对“一肩挑”人员的管理监督。推动落实乡镇编制“专编专用”,探索“县编乡用”等方式推进县直部门人员编制向乡镇倾斜,整合条线辅助人员由乡镇统筹指挥调配,赋予乡镇更加灵活的用人自主权。推动县乡党委加强对驻村第一书记和工作队的日常管理,推动驻村第一书记和工作队员下沉一线扎实干事。完善乡村振兴指导员制度,鼓励各类人才投身乡村振兴事业。(责任单位:省委组织部、编办)
全面开展农村基层干部乡村振兴主题培训。认真组织农村基层干部深入学习习近平新时代中国特色社会主义思想,学习党的历史,推动农村基层干部深刻领悟“两个确立”的决定性意义,促进形成全面推进乡村振兴的强大力量。推动落实“农村基层干部乡村振兴主题培训计划”,按照“全员、精准、有效”要求,由县级以上党委组织部门牵头,每年对村党组织书记、村民委员会主任、村级集体经济组织负责人、村务监督委员会主任开展1次集中培训。发挥“互联网+培训”优势,在福建干部网络学院平台设立“实施新时代基层干部主题培训行动计划”专区专栏,不定期持续推送优质课程、特色课程。(责任单位:省委组织部)
完善村党组织领导村级议事决策工作机制。严格规范村级事项决策和公开,完善村级重要事项、重大问题经村党组织研究讨论机制,凡属村经济社会发展公共事务、大额资金使用、惠农政策落实、工程建设、社会治理、宅基地审批等重大事项,严格按照“四议两公开”制度、“六要”群众工作法程序议事决策。加强村级民主协商,综合运用听证会、议事会、理事会、恳谈会等形式,组织群众自己说事、议事、主事。(责任单位:省委组织部)
加强村务监督委员会建设。加强基层纪检监察组织与村务监督委员会的沟通协作、有效衔接,实现对村“两委”成员监督全覆盖,重点加强对“一肩挑”人员的监督。充分发挥村务监督委员会作用,重点加强对村务决策和公开、村级财产管理、村工程项目建设、惠农政策落实、农村精神文明建设等方面的全程监督,确保决策规范、公开到位、群众满意。(责任单位:省委组织部,省民政厅)
(二)提升乡村治理效能
依法设定县级对乡镇赋权赋能范围。依法赋予乡镇综合行政执法权。根据《福建省人民政府关于赋予乡镇人民政府、街道办事处部分行政处罚权的决定》(闽政文〔2022〕3号),指导县(市、区)依法赋予乡镇综合行政执法权,统筹乡镇和县级派驻乡镇的工作力量,健全完善乡镇和县直部门联动监管执法配合机制,压实乡镇综合治理、安全生产等方面的责任。(责任单位:省委编办,省司法厅)
健全党组织领导的乡村治理体系。推行网络化管理、数字化赋能、精细化服务,推动基层群众自治组织、经济组织和各类社会组织、服务组织等,在村党组织领导下依法依规有序开展工作、发挥作用。大力加强乡村治理队伍建设,引导各类人才资源在乡村治理中发挥积极作用,打造乡村治理过硬队伍。总结运用疫情防控、抢险救灾等经验,构建常态化管理和应急管理动态衔接机制,提升乡村应急管理能力,切实防范和有效应对自然灾害、公共卫生、安全隐患等风险。(责任单位:省委组织部,省农业农村厅、民政厅、应急厅)
推广应用“积分制”“清单制”等治理方式。完善党组织领导的自治、法治、德治相融合的乡村治理体系。扩大“积分制”运用范围,发挥积分激励约束作用,引导村民主动参与公共事务,激活乡村发展内生动力。加大“清单制”管理试点,厘清村级组织权责边界,规范清单运行规则,切实减轻村级组织负担。(责任单位:省农业农村厅、民政厅)
(三)深入开展平安乡村建设
加强乡(镇)、村综治中心规范化建设,深化农村网格化管理服务,推进警格、网格融合运作。完善基层社会治安防控体系,深化乡村“雪亮工程”“平安家园·智能天网”建设,壮大群防群治力量,持续开展平安创建活动。健全农村扫黑除恶常态化机制,严厉打击农村黑恶势力和整治“村霸”。坚持和发展新时代“枫桥经验”,探索完善“四门四访”工作机制,巩固充实乡村人民调解组织队伍,健全乡村矛盾纠纷多元化、一站式解决机制和心理疏导服务机制。进一步健全完善乡镇信访工作联席会议制度,探索多元预防调处化解矛盾纠纷机制。持续开展乡村公共安全隐患排查整治专项行动,建立健全农村安全监管责任体系,坚决遏制乡村各类重特大安全事故。(责任单位:省委政法委,省公安厅、司法厅、信访局)
(四)提升农民科技文化素质
以家庭农场主和农民合作社带头人为重点,加强高素质农民、能工巧匠等本土人才培养,面向乡村基层干部和涉农人员开展成人学历提升继续教育。实施农民素质提升行动,选拔一批有志从事农业的农村青壮年、返乡农民工和退役军人,到涉农大中专院校接受非全日制大中专学历教育。充分发挥农广校和涉农大中专院校作用,引导优质教育资源下沉乡村,采取线上线下相结合的培训模式,开展分级分类技术技能培训。依托电视台、党员干部现代远程教育网、农村实用技术远程培训网等平台,打造“兴农讲堂”“田园公开课”,提升农业生产经营者的技术和经营管理水平。依托福建开放大学开展农民学分银行试点,设立学分认定标准、“学分银行”合作联盟,完善学分转换和课程建设标准,推动农民培训与职业教育有效衔接,促进农民终身学习。(责任单位:省农业农村厅、教育厅)
(五)深化新时代农村精神文明建设
加强农村思想道德建设。坚持以社会主义核心价值观凝魂聚气、成风化人,促进农民素质和农村文明程度提档升级。深入开展“四史”教育,加强新时代农村思想文化建设,持续发挥新时代文明实践中心(所、站)、爱国主义教育基地、乡风文明联系点、公民思想道德教育馆等阵地作用,推动理想信念教育常态化制度化。不断壮大“新时代宣讲师”队伍,深入开展文明实践“宣讲+志愿服务”活动,拓展理论进基层的有效途径。深化“扣好人生第一粒扣子”主题教育实践和“新时代好少年”学习宣传,建好用好未成年人心理健康辅导站、乡村学校少年宫、青少年科学工作室等阵地,推动乡村“复兴少年宫”建设由试点探索向深化拓展延伸。(责任单位:省委宣传部、文明办)
深化农村文明村镇建设。围绕学思践悟新思想、提升农民精神风貌、保障农民基本文化权益、加强农村人居环境建设、强化基层治理等方面,科学研究制定省级文明村镇测评体系。推动乡镇党委、村党支部履行主体责任,把精神文明建设融入乡村振兴、基层党建等工作。充分发挥村民议事会、道德评议会、红白理事会、禁毒禁赌协会、老年人协会等组织的积极作用,引导农民自我教育、自我服务、自我提高。结合常态化疫情防控工作,引导广大农民群众开展爱国卫生运动,养成科学文明、绿色健康生活方式。(责任单位:省委宣传部、文明办)
繁荣发展乡村优秀文化。精心打造文化科技卫生“三下乡”、文化进万家、文艺轻骑兵等文化惠民品牌,推动乡镇综合文化站、文化广场、农家书屋、体育设施等设施提质增效。大力宣传选树“时代楷模”“道德模范”“八闽楷模”“诚信之星”“最美人物”等先进典型,营造学习先进、崇尚先进、争当先进的浓厚氛围。推动福建优秀传统文化传承发展,支持因地制宜推动“福”文化资源转化利用、打响“福”文化品牌,发展特色文化产业、培育新型文化业态。(责任单位:省委宣传部,省文旅厅)
持续推进农村移风易俗。开展结婚登记免费颁证服务,倡导“重登记、强责任、崇节俭”的现代婚俗新风。积极拓展婚姻家庭辅导服务,推动婚事移风易俗向基层延伸。深化违建坟墓专项整治行动,进一步严控增量、消减存量。加快乡村公益性骨灰楼堂建设步伐,积极推广树葬、花葬、草坪葬等节地生态葬法。推动各地制定丧葬礼仪规范指引,细化简办标准,纳入村规民约。积极推进绿色安全文明祭扫,统筹疫情防控和群众安全祭扫,规范和优化预约祭扫、网络祭扫等新型祭扫服务。(责任单位:省民政厅)
八、实现巩固拓展脱贫攻坚成果同乡村振兴有效衔接
(一)巩固提升脱贫攻坚成果
稳定过渡期内帮扶政策。严格落实“四个不摘”要求,保持现有帮扶政策连续性。持续落实教育、医疗、住房、饮水等民生保障普惠性政策。进一步优化产业就业等发展政策,支持脱贫地区因地制宜发展特色现代农业。维持财政保障政策,加强与全面推进乡村振兴衔接。适时组织开展巩固脱贫成果后评估工作,将巩固拓展脱贫攻坚成果纳入市县党政领导班子和领导干部推进乡村振兴战略实绩考核范围,坚决守住不发生规模性返贫的底线。(责任单位:省乡村振兴局,省委组织部,省教育厅、民政厅、财政厅、人社厅、住建厅、水利厅、卫健委、医保局)
巩固“三保障”和饮水安全成果。巩固教育扶贫成果,健全控辍保学工作机制,确保除身体原因不具备学习条件外的脱贫家庭义务教育阶段适龄儿童少年不失学辍学。健全从学前教育到高等教育全学段的学生资助体系,落实已脱贫和监测对象家庭就学子女教育精准资助政策。巩固健康扶贫、医保扶贫成果,稳步扩大乡村医疗卫生服务覆盖范围,统筹完善医疗保险分类资助参保政策,有效防范因病致贫返贫风险。对易返贫及脱贫边缘户患病人口落实“先诊疗后付费”及分类救治政策。建立农村脱贫人口住房安全动态监测保障机制,通过农村危房改造、造福工程搬迁等多种方式保障低收入人口基本住房安全,推动以县级为单位常态化开展住房安全筛查鉴定,及时解决动态新增危房问题。持续开展常态化排查监测工作,保障脱贫人口饮水安全。(责任单位:省乡村振兴局、教育厅、住建厅、水利厅、卫健委、医保局)
强化易地扶贫搬迁后续扶持。按照“稳得住、有就业、逐步能致富”要求,推动搬迁群众后续产业稳定发展。鼓励有条件的安置区发展特色种养、农产品加工、文化休闲等产业,引导新型经营主体参与搬迁群众承包地、林地等资源流转与规模化经营,盘活用好迁出地农业农村资源。加强职业技能培训,提供岗位信息等就业指导服务,引导企业吸纳脱贫劳动力就业,支持搬迁群众自主创业,开发公益性岗位兜底就业。持续加强安置区基础设施和公共服务设施配套建设,统筹推动安置区环境卫生、市政公用、产业平台等配套设施提档升级,优化教育医疗卫生服务,确保搬迁群众平等共享公共服务资源。加强属地管理,健全组织体系,建强服务队伍,强化感恩教育和权益保障,加快不动产登记,增强搬迁群众主人翁意识,促进搬迁群众融入新社区。(责任单位:省发改委、乡村振兴局、教育厅、民政厅、人社厅、自然资源厅、住建厅、卫健委、林业局)
加强扶贫项目资产管理和监督。构建资产家底清晰、产权归属明晰、类型界定科学、管护主体职责明确、运行管理规范的扶贫项目资产管理制度,防范资产流失、损失和闲置浪费。全面摸排项目资产情况,分类建立管理台账,在全面清产核资、登记造册的基础上,做好项目资产确权登记和资产移交,并纳入相关管理体系。根据项目资产特点,按照“受益权与管护权相结合”原则,落实管护主体,明确责任单位和具体责任人。引导受益群众参与管护,探索多形式、多层次、多样化的管护模式。规范资产收益分配,发挥扶贫项目资产的帮扶作用。(责任单位:省乡村振兴局、财政厅)
(二)持续推进脱贫地区乡村振兴
加快老区苏区振兴发展。落实省领导挂钩联系、省直部门挂钩帮扶、经济较发达县(市、区)对口协作的工作制度,38个乡村振兴重点县和欠发达老区苏区县分别由一位省领导挂钩联系,每个县确定1个老少边岛村作为省领导的联系点,由5—6个省直单位挂钩帮扶、1个经济较发达县(市、区)对口协作。有挂钩帮扶任务的省直单位每年可从部门专项等预算资金中安排一定数量资金用于开展挂钩帮扶。经济较发达县(市、区)每年落实不少于1200万元对口帮扶资金,支持所挂钩帮扶县(市、区)。(责任单位:省乡村振兴局,承担挂钩帮扶任务的省直有关单位)
支持脱贫地区改善生产条件。不断改善脱贫地区农业生产条件,支持脱贫地区农业基础设施建设及补齐必要的农村人居环境整治和小型公益性基础设施建设短板,重点支持水、电、路、网等农业生产配套设施,以及垃圾清运等小型公益性生活设施建设。(责任单位:省发改委、财政厅、乡村振兴局)
促进脱贫人口就业增收。落实就业帮扶政策,压实就业帮扶责任,深化东西部劳务协作,加强省内劳务协作,促进就地就近就业,确保脱贫劳动力就业规模稳定。发挥消费帮扶、以工代赈等政策作用,统筹用好乡村公益岗位,帮助脱贫劳动力和监测帮扶对象就业增收。实施“雨露计划”,做好“雨露计划”毕业生就业帮扶,促进毕业生实现有质量就业。(责任单位:省人社厅、教育厅、乡村振兴局)
(三)健全农村低收入人口常态化帮扶机制
健全防止返贫动态监测和精准帮扶机制。充分发挥“一键报贫”主动申报机制,结合每月组织乡村干部走访排查、行业主管部门专项筛查,加强部门联动预警,健全完善快速发现响应机制,及时将符合条件的易致贫返贫人口纳入监测范围,及时落实针对性帮扶措施。对脱贫人口和监测帮扶对象中完全丧失劳动能力或部分丧失劳动能力且无法通过产业就业获得稳定收入的人口,依规纳入低保、特困人员救助供养范围或给予临时救助。(责任单位:省乡村振兴局、教育厅、公安厅、民政厅、人社厅、住建厅、水利厅、卫健委、应急管理厅、统计局、医保局、残联)
实施分层分类社会救助。完善最低生活保障工作规范、特困人员认定办法,研究制定低收入人口救助帮扶政策,适度扩大基本生活救助覆盖范围,明确各类基本生活救助家庭财产标准和条件,对生活困难的重度残疾人和支出型困难人口、低保边缘家庭中的重病患者、失能失智老年人实施单人纳保。对有集中供养意愿的生活不能自理特困人员落实集中供养,对分散供养特困人员落实委托照料服务责任。完善急难社会救助,对遭遇规定情形导致基本生活出现困难的群众加强临时救助。发展服务类社会救助,通过政府购买服务,对社会救助家庭中生活不能自理的老年人、未成年人、残疾人等特殊困难群体提供必要的访视照料、关爱帮扶服务。(责任单位:省民政厅)
(四)深化闽宁对口协作
坚持以协作促发展的理念,以推动区域协调发展、促进共同富裕为目标,以宁夏5个国家乡村振兴重点帮扶县为重点,巩固产业、就业、消费等方面成果,推动闽宁对口协作援助资金、人员、项目落到实处。高标准推进闽宁镇建设,打造东西部协作乡村振兴典范。推进我省产业向宁夏梯度转移,提升10个闽宁产业园区建设水平。深化闽宁两省区行业部门和对口协作县(区)行业部门间的结对帮扶与互学互助,开展“万企兴万村”行动,鼓励我省慈善机构、行业协会、基金会等社会组织积极参与,营造全社会参与闽宁协作的浓厚氛围。(责任单位:省乡村振兴局,承担闽宁协作帮扶任务的省直有关单位)
九、健全城乡融合发展体制机制
(一)畅通城乡要素循环
推进县域内城乡融合发展。深化经济发达镇行政管理体制改革,健全完善考核评估体系,进一步破解影响基层发展的体制性障碍,推动按法定程序赋予更多乡镇部分县级经济社会管理权限,加快构建简约高效的基层管理体制。推进国家城乡融合发展试验区福州东部片区建设,在城乡有序流动的人口迁徙制度、城中村改造合作平台、城乡产业协同发展平台、生态产品价值实现机制、城乡基础设施一体化发展体制机制等方面开展改革探索。(责任单位:省发改委,省委编办)
促进城乡人力资源双向流动。完善城市人才入乡激励机制,进一步做好选调生到基层锻炼工作,鼓励引导高校毕业生回乡创业兴业,统筹实施“三支一扶”计划等高校毕业生服务基层项目。推进省级高层次人才、省引进紧缺急需人才等人才项目,对农村地区引进符合条件人才给予相应的安家补助等工作和生活待遇。适当放宽乡村基层事业单位专业技术人才招聘条件,适当降低学历、年龄、专业等要求。建立统一开放、竞争有序的人力资源市场,为城乡劳动力和人才流动提供专业化服务。推进农业转移人口市民化。有力有序有效深化户籍制度改革,推进居住证制度全覆盖,鼓励各地逐步扩大居住证附加的公共服务和便利项目。落实农业转移人口市民化奖补机制,增强市、县(区)政府的财政保障能力。统筹安排年度建设用地计划指标,保障进城落户人口用地需求。维护进城落户农民土地承包经营权、宅基地使用权、集体收益分配权,支持引导其依法自愿有偿转让上述权益。(责任单位:省委组织部,省教育厅、公安厅、人社厅、自然资源厅、农业农村厅)
优化城乡土地资源配置。建立健全城乡统一的建设用地市场。加快修订我省土地管理法实施办法,总结晋江农村土地制度改革试点经验,有序推动农村集体经营性建设用地入市。研究调整区片综合地价,明确征收农用地的土地补偿、安置救助费标准。依法扩大国有土地有偿使用范围,严格执行《划拨用地目录》,对可以使用划拨土地的能源、环境保护、保障性安居工程、养老、教育、文化、体育及供水、燃气供应、供热设施等项目,鼓励以出让、租赁方式供应土地。有序推进城乡建设用地增减挂钩,规范指标交易和资金使用。积极推进全域土地综合整治试点。引导农村产业在县域范围内统筹布局,保障农村一二三产业融合发展合理用地需求,县域内新增耕地指标应当重点保障乡村产业发展所需耕地占补平衡需求。编制县乡级国土空间规划应当安排不少于百分之十的建设用地指标,重点用于保障乡村产业用地。在符合国土空间规划前提下,通过村庄整治、土地整理等方式节余的农村集体建设用地优先用于发展乡村产业项目。(责任单位:省自然资源厅)
引导社会资本投向农业农村。支持县级农担机构建设,建立健全全省农业信贷担保体系,提高农业信贷担保规模,促进新型农业经营主体发展。加大对农业企业和农户的信贷支持,依托省级政策性优惠贷款风险分担资金池,落实乡村振兴贷政策。继续有效实施创业担保贷款贴息政策,支持返乡创业农民工、脱贫人口、农村自主创业农民等符合条件的群体获得贷款贴息支持。延续实施脱贫人口小额信贷政策,落实应贷尽贷,满足脱贫人口有效信贷需求。(责任单位:省财政厅,福建银保监局)
(二)深化农村改革
推进农村承包地“三权分置”改革。建立健全农村承包地日常登记、变更和管理等制度,加快农村经营管理综合信息应用平台建设,探索建立土地经营权流转合同网签制度,提升承包地管理数字化、信息化水平。引导土地经营权规范有序流转,推广使用统一的土地流转合同范本,引导发展土地股份合作、土地托管、土地经营权入股等多种适度规模经营模式。落实工商企业等社会资本流转土地经营权资格审查、项目审核和风险防范制度。加强农村土地承包经营纠纷调解仲裁能力建设,进一步健全和完善乡村调解、县市仲裁、司法保障的农村土地承包经营纠纷调处机制,依法维护农户土地承包权益。(责任单位:省农业农村厅)
深化农村集体产权制度改革。巩固提升农村集体产权制度改革成果,进一步完善集体经济组织成员信息,积极拓展成果应用渠道。持续深化集体林权制度改革,推进林业改革发展再出发。加强农村集体“三资”管理,建设福建省农村集体资产线上监督平台,依托福建省乡村振兴(扶贫惠民)资金在线监管平台,推动集体财务收支、合同管理等线上公开。发展壮大新型农村集体经济,创新集体经济组织形式和运营机制,因地制宜探索资源开发型、股份合作型、项目带动型、服务经济型、物业收益型等集体经济发展路径。探索开展经营性资产股份(份额)有偿退出、抵押担保试点。采取集中建设、分级使用、数据共享、综合监督的方式,建设省市县乡村上下畅通,多方联动与协同合作,实体交易市场+线上网络市场相结合的农村产权流转交易体系。(责任单位:省农业农村厅、林业局)
推进农村宅基地制度改革。深化农村宅基地制度改革试点,在晋江、沙县、建瓯探索宅基地所有权、资格权、使用权“三权分置”,落实宅基地属于本集体成员集体所有的有关规定,保障农村集体经济组织成员家庭作为宅基地资格权人依法享有的权益,允许在一定条件下流转、抵押宅基地使用权,推动建立依法取得、节约利用、权属清晰、权能完整、流转有序、管理规范的农村宅基地制度。(责任单位:省农业农村厅)
(三)健全现代农业经营体系
培育壮大新型农业经营主体。推进国家、省、市、县级龙头企业梯队发展,“十四五”期间力争农业产业化省级以上重点龙头企业超1500家。着力提升龙头企业创新发展、数字化发展、绿色发展、品牌发展、融合发展等五项能力和联农带农水平。加强龙头企业服务,组织开展龙头企业培训,提高龙头企业管理人员素质。持续组织实施农民合作社规范提升行动,深入开展国家、省、市、县示范社“四级联创”,“十四五”期间新培育3000家县级及以上示范社。加强财政、税收、金融、用地等要素保障,支持农民合作社扩大规模、创建品牌、引进技术、促进产销。加快培育特色家庭农场,组织开展省、市、县示范家庭农场创建活动,鼓励有条件的地方,有序组建一批区域性家庭农场协会或联盟,“十四五”期间新培育5000家县级及以上示范场,推进家庭农场高质量发展。加强农民合作社和家庭农场辅导员等人才队伍建设。(责任单位:省农业农村厅、海洋渔业局)
健全社会化服务体系。以提升社会化服务能力为重点,突出以小农户为主要服务对象,在巩固水稻等粮食作物生产托管的同时,持续向食用菌、果树、茶叶、蔬菜等特色经济作物延伸。加快推广“互联网+农机作业”北斗卫星导航作业监测、网上订单等服务模式,为小农户和新型农业经营主体提供耕、种、防、收等各环节“菜单式”托管服务。发挥供销合作社作用,以龙头企业、农业服务公司、庄稼医院、农民合作社等为载体,加快构建县有运营中心、乡镇有服务站、村有服务点的县级供销社农业社会化服务体系,开展农产品营销、加工、电子商务、土地托管、配方施肥、统防统治、农机作业、助农信贷增信服务。(责任单位:省农业农村厅、供销社)
(四)强化支持保护
加大财政投入保障力度。建立健全与乡村振兴相适应的财政投入保障制度,继续把农业农村作为一般预算优先保障领域,预算内投资进一步向农业农村倾斜。加强考核监督,稳步提高土地出让收入用于农业农村比例。地方政府债券对符合条件的乡村振兴公益性项目给予支持。推进涉农资金统筹整合,强化预算绩效管理和监督,提高财政资金使用效益。(责任单位:省财政厅、发改委、农业农村厅、水利厅、海洋渔业局、林业局、供销社)
提高银行保险服务水平。以龙头企业为点、特色产业为线、现代农业产业园为面,进一步推广全产业链综合金融服务,为产业发展注入动能。重点加强乡村普惠型、基础性、兜底性民生建设的金融支持力度,加大乡村道路交通、物流通信、供水供电、教育卫生、清洁能源、人居环境改造等农村现代化重点领域的中长期信贷投放力度。突出创业创新带头人、返乡下乡人员、大学生村官、退役军人等重点群体,提供适配性更高、针对性更强的金融综合服务。促进政策性保险与商业性保险相融合,探索构建涵盖财政补贴基本险、商业险和附加险等的农业保险产品体系,巩固扩大农业保险覆盖面。实施优势特色农产品以奖代补政策,鼓励各地聚焦具有区域资源禀赋的特色水果、水产养殖、茶叶等产业,创新“一县一品”特色农险产品。逐步推进大宗农产品保险从“保成本”向“保价格”“保收入”转变。推广“保险+期货”“保险+信贷”等金融产品组合。(责任单位:福建银保监局)
(五)深化农业对外合作
推动优势农产品出口。每年创建30个农业国际贸易高质量发展基地,对标国际通行标准体系,推动开展国际认证和国际商标注册,不断提升出口农产品品质和国际化、标准化、品牌化水平。每年支持150家农产品生产、加工、贸易企业参加线上线下国际知名专业展会,开展宣传推介活动,巩固传统出口市场,重点拓展RCEP市场。(责任单位:省农业农村厅、海洋渔业局)
实施闽茶海丝行。充分发挥福建21世纪海上丝绸之路核心区的优势,立足已建立的13个“闽茶文化推广中心”和福建茶叶主要境外市场,组织茶企参加“香港茶展”等线上线下国际专业展会,设立闽茶展销专区,开展闽茶品牌文化推介活动。每年适时开展1次“闽茶海丝行”境外推介活动,提高闽茶海内外知名度。开展“闽茶海丝行”线上展销,依托福茶网开辟“闽茶海丝行”专区,向全球专题推介闽茶文化、区域公用品牌、知名茶叶企业品牌等,拓展闽茶销售渠道。(责任单位:省农业农村厅)
强化菌草援外等农业技术国际合作。加强菌草种质保护与创新,推进菌草援外项目实施,拓展菌草国际合作渠道。积极推进全球重要农业文化遗产申报与保护利用,组织遗产地参与国际交流,助力遗产地乡村振兴事业。(责任单位:省农业农村厅,福建农林大学)
十、加大组织保障
(一)健全工作推进机制
建立省农业农村厅、发改委牵头的农业农村现代化工作推进机制,结合乡村振兴“十大行动”制定年度任务清单和工作台账,明确任务分工,加强重点工作任务跟踪调度,确保各项目标任务落地见效。各设区市和平潭综合实验区要结合实际制定推进落实措施,明确目标任务,细化政策举措。各部门要根据责任分工,强化政策配套,协同推进。
(二)动员社会参与
搭建社会参与平台,构建政府、市场、社会协同推进农业农村现代化的工作格局。调动基层干部和农民群众积极性、主动性、创造性,发挥各类群团组织和其他社会力量积极作用,凝聚推进农业农村现代化的强大合力。
(三)加强考核评估
建立农业农村现代化监测评估制度,加强年度监测分析、中期评估和总结评估全过程管理。建立健全跟踪考核机制,把推进农业农村现代化情况纳入实施乡村振兴战略实绩考核。健全规划、财政、金融等政策协调和工作协同机制,强化各类政策对规划实施的保障支撑。
附件:1.“十四五”推进农业农村现代化主要指标
2.“十四五”推进农业农村现代化重点工程
















扫一扫手机阅读




