
福建省人民政府关于印发福建省加快
生物医药产业高质量发展实施方案的通知
闽政〔2022〕10号
各市、县(区)人民政府,平潭综合实验区管委会,省人民政府各部门、各直属机构,各大企业,各高等院校:
现将《福建省加快生物医药产业高质量发展的实施方案》印发给你们,请认真组织实施。
福建省人民政府
2022年4月19日
福建省加快生物医药产业
高质量发展的实施方案
生物医药产业是现代产业中最为活跃、发展最为迅猛的领域之一,是我省战略性新兴产业的新增长点。为推动“十四五”时期福建省生物医药产业高质量发展,制定本实施方案。
一、总体要求
(一)指导思想
以习近平新时代中国特色社会主义思想为指导,全面贯彻落实党的十九大和十九届历次全会精神,深入贯彻落实习近平总书记来闽考察重要讲话精神,坚持以人民健康为中心,全面落实国家生物安全风险防控和治理体系建设要求,统筹推进疫情防控和经济社会发展,充分发挥我省生物经济发展优势,推动生物技术赋能经济社会发展,主动抢占生物医药产业发展先机,力争突破一批关键共性技术,培育一批龙头骨干企业,打造一批专业特色园区,健全研发、临床、制造、要素、生态和机制的全产业链政策支撑体系,加快生物医药产业高质量发展。
(二)主要目标
“十四五”期间,全省生物医药产业创新体系进一步完善,产业创新能力和核心竞争力大幅提升,到2025年,全省医药工业营业收入力争达到1200亿元;打造更多福建特色品牌、特色园区、特色产业,建成一批重点实验室、工程研究中心、临床医学研究中心、生物资源库等技术研发和公共服务平台,争取部分创新平台跻身全国第一梯队;药品和医疗器械审评审批机制、临床试验管理和激励机制、产品应用推广机制不断健全,助力完善疾病预防控制体系,进一步提升公共卫生应急和防控能力;做大做强创新型领军企业,加快形成布局合理、特色鲜明、竞争力强的产业集群,年产值超10亿元、50亿元、100亿元医药工业企业分别达16家、2家、2家,年销售额亿元以上的产品达30个,打造5个左右特色生物医药产业集群。
二、重点领域
(一)生物制药
聚焦分子生物学、细胞工程、基因工程、蛋白质工程等现代生物技术,加快蛋白质及多肽药物、抗体药物、细胞治疗药物、核酸药物及基因治疗药物、新型冠状病毒疫苗等研发、临床试验和产业化。推动具有自主知识产权、临床需求迫切的治疗肿瘤、代谢性疾病、神经退行性疾病等重大疾病的创新药物研发、临床试验和产业化。
(二)化学药
加快抗耐药菌、抗肿瘤、抗病毒、治疗心脑血管、神经系统及自身免疫系统疾病等新结构、新靶点、新机制的创新药物研发、临床试验和产业化,发展原料药和医药中间体。重点推进控缓释、脂质体、微球、靶向制剂、纳米制剂等制剂技术的研发和产业化应用,推动高端制剂达到国际先进标准。鼓励针对市场需求量大、专利即将到期产品开展仿创结合二次创新研发。
(三)中药
坚持传承与创新并举,推进名老中医学术经验、老药工技艺、民间中医药验方、秘方和技法传承与保护;提升中药材及天然药用植物有效成分提取、分离与纯化技术,推广合成生物技术在中药活性物质生产中的应用;加快中药材生产加工工艺、流程的标准化、现代化,推进中药饮片配方颗粒标准制定;加快创新型、改良型中药和经典名方的研发,做大做强片仔癀、八宝丹、益安宁丸、伤湿丸、复方太子参颗粒等传统名优中成药品种;利用我省中药材资源优势,重点开发具有地方特色、有一定产业基础的道地中药材产品,延伸以中药材为主要原料的药膳、保健食品、提取物等相关产业链。
(四)高端医疗器械
大力发展植(介)入生物医用材料,加快骨及周围神经等修复材料、人工关节、人工角膜、人工晶体、人工耳蜗、人工瓣膜等产品的创新和产业化,推进增材制造技术在植(介)入新产品中应用。大力发展体外诊断试剂及设备,研发针对遗传性疾病、恶性肿瘤、肝病、艾滋病、新冠肺炎等重大疾病和传染病的快速诊断及新型诊断试剂,重点发展肿瘤伴随诊断试剂、小型智能POCT设备、微流控系统、传染病快速检测等体外诊断设备、试剂及诊断酶。大力发展高端诊疗设备,重点发展医学影像设备、肿瘤治疗装备、高通量测序设备等高端医疗器械,开发人工智能辅助诊断、可穿戴远程诊疗等健康管理设备。
(五)生物制造
支持合成生物学、酶工程、发酵工程等技术研究、产品开发,重点发展生物基绿色化学品、生物基高分子材料、维生素、辅酶和氨基酸等产品。发挥我省海洋生物资源优势,培育海洋生物创新基地,加快开发抗菌、抗病毒、抗肿瘤、生育力保护等海洋创新药物。支持利用现代生物技术对海洋资源进行高值化综合开发利用。建设海洋微生物种质资源库、深海基因库、海洋微生物天然产物等“蓝色药库”载体平台。
(六)生物医药服务
大力发展研发生产服务,积极承接国内外产业技术转移与药品代工服务,鼓励发展药物非临床试验研究、药物临床试验、合同研发生产等平台服务,加强新一代信息技术在药物设计、筛选、分析等方面应用。积极发展药物临床服务,支持医疗机构与政府、高校、第三方机构等合作,构建开放协同的临床前研究和临床试验服务体系,扩大提升药物和医疗器械临床试验机构规模和专业能力,承接更多仿制药药品生物等效性实验室(BE)试验项目,拓展创新药Ⅰ期临床试验研究领域。积极提升医疗服务水平,发展精准医疗服务,利用基因测序、细胞治疗、靶向治疗、大数据分析等手段,构建精准诊断技术、精准治疗、精准靶向药物有机结合的精准医疗服务体系,推进我省生命健康领域供给侧结构改革。
三、提升产业技术创新能力
(一)聚焦关键核心技术攻关
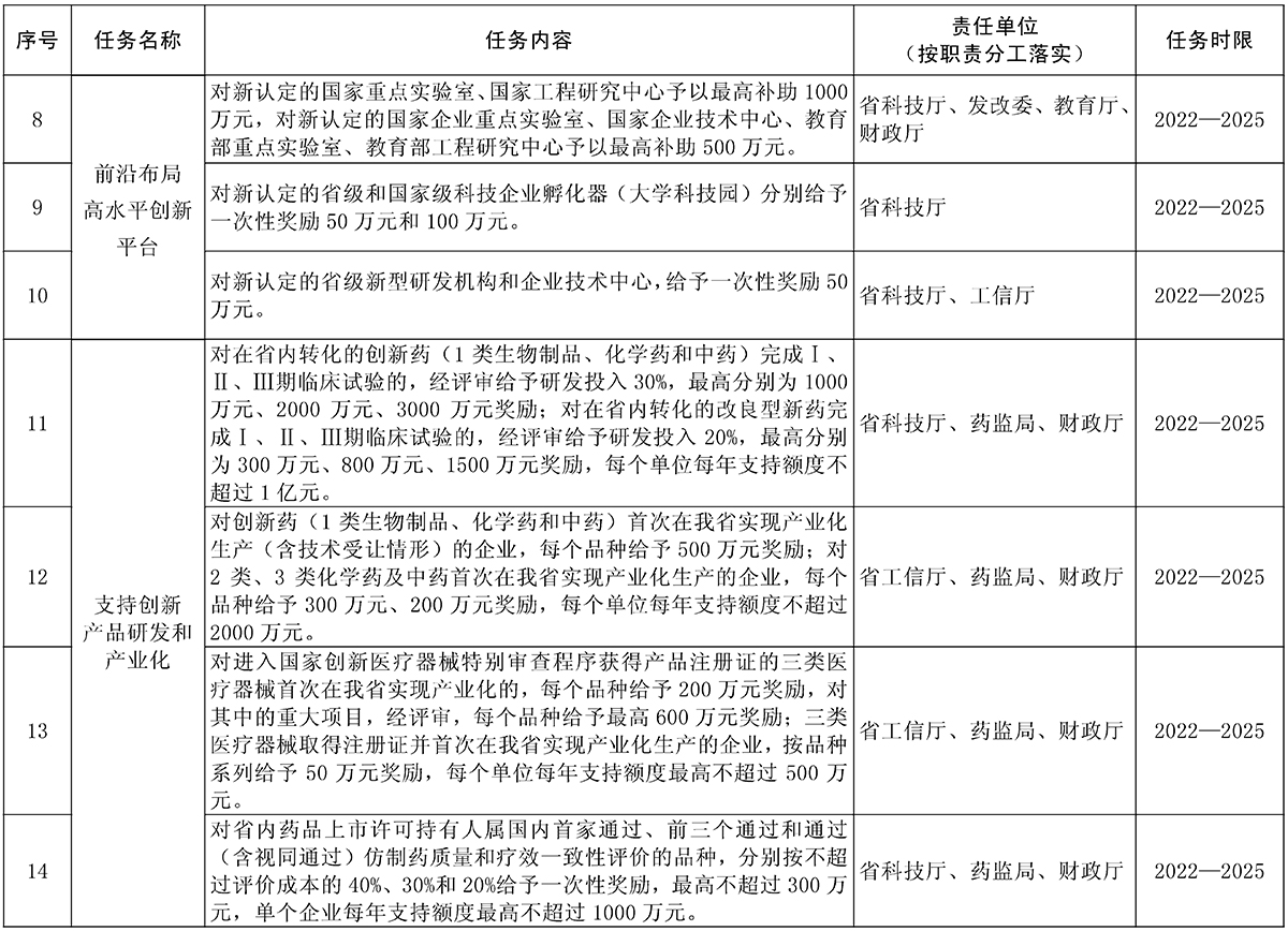
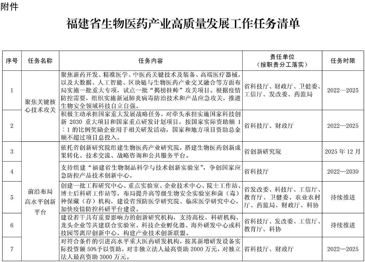
推动源头创新和底层基础性技术突破,突出“高精尖缺”导向,围绕重大疾病、人口健康与老龄化、药物研发关键核心问题、中医药传承创新发展,聚焦新药开发、精准医学、中医药关键技术及装备、高端医疗器械,以及大数据、人工智能、区块链与生物医药产业交叉融合等方面布局实施一批重大专项,试点一批“揭榜挂帅”攻关项目。根据疫情防控需要,组织实施新冠肺炎病毒防治技术和产品应急攻关,推进生物安全领域科技自立自强。积极主动承担国家重大发展战略任务,对牵头承担实施国家科技创新2030重大项目和国家重点研发计划项目,按国家实际资助额1∶1的比例奖励企业用于相关研发活动,国家和地方项目资助总金额不超过项目总投入。
责任单位:省科技厅、财政厅、卫健委、工信厅、发改委、药监局
(二)前沿布局高水平创新平台
争取国家级大院大所、高等院校、龙头企业等来我省布局研发创新体系,支持国家重大科技基础设施落地,大力争创国家级创新平台。依托省创新研究院组建生物医药产业研究院,搭建生物医药创新成果转化、技术交流、战略咨询和公共服务平台。支持组建“福建省生物制品科学与技术创新实验室”,争创国家应急防控产品技术创新中心。创建一批工程研究中心、重点实验室、企业技术中心、院士工作站、博士后科研工作站等,布局提升高等级生物安全实验室和菌(毒)种保藏(存)机构,建设省预防医学研究院、临床医学研究中心,加快疫情防控科研平台建设。支持相关企事业单位整合优势研究力量,建设若干具有重要影响力的创新研究机构,支持高校、科研机构、龙头企业等共建联合实验室、科技企业孵化器、海外研发中心或科技园等离岸创新中心,构建产业技术创新联盟。
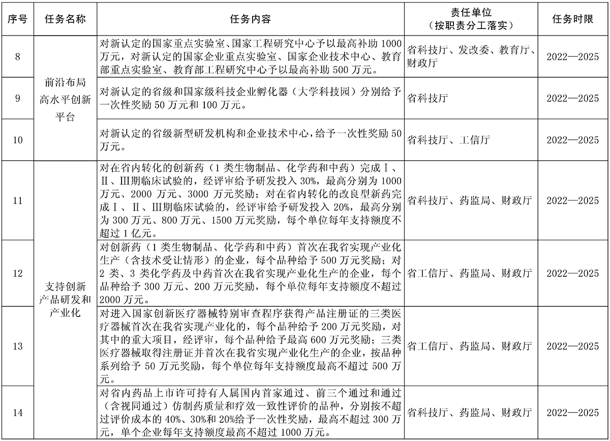
对符合条件的引进高水平重大医药研发机构,按其新增研发设备实际投资额50%予以资助,对非独立法人最高资助2000万元,对独立法人最高资助3000万元;对新认定的国家重点实验室、国家工程研究中心予以最高补助1000万元,对新认定的国家企业重点实验室、国家企业技术中心、教育部重点实验室、教育部工程研究中心予以最高补助500万元;对新认定的省级和国家级科技企业孵化器(大学科技园)分别给予一次性奖励50万元和100万元;对新认定的省级新型研发机构和企业技术中心,给予一次性奖励50万元。
责任单位:省科技厅、卫健委、发改委、工信厅、农业农村厅、教育厅、财政厅、药监局、科协,省创新研究院
(三)支持创新产品研发和产业化
对在省内转化的创新药(1类生物制品、化学药和中药)完成Ⅰ、Ⅱ、Ⅲ期临床试验的,经评审给予研发投入30%,最高分别为1000万元、2000万元、3000万元奖励;对在省内转化的改良型新药完成Ⅰ、Ⅱ、Ⅲ期临床试验的,经评审给予研发投入20%,最高分别为300万元、800万元、1500万元奖励,每个单位每年支持额度不超过1亿元。
推进上市许可持有人制度,推动研发与生产专业化分工,对创新药(1类生物制品、化学药和中药)首次在我省实现产业化生产(含技术受让情形)的企业,每个品种给予500万元奖励;对2类、3类化学药及中药首次在我省实现产业化生产的企业,每个品种给予300万元、200万元奖励,每个单位每年支持额度不超过2000万元。对进入国家创新医疗器械特别审查程序获得产品注册证的三类医疗器械首次在我省实现产业化的,每个品种给予200万元奖励,对其中的重大项目,经评审,每个品种给予最高600万元奖励;三类医疗器械取得注册证并首次在我省实现产业化生产的企业,按品种系列给予50万元奖励,每个单位每年支持额度最高不超过500万元。
对省内药品上市许可持有人属国内首家通过、前三个通过和通过(含视同通过)仿制药质量和疗效一致性评价的品种,分别按不超过评价成本的40%、30%和20%给予一次性奖励,最高不超过300万元,单个企业每年支持额度最高不超过1000万元。
责任单位:省科技厅、工信厅、药监局、财政厅
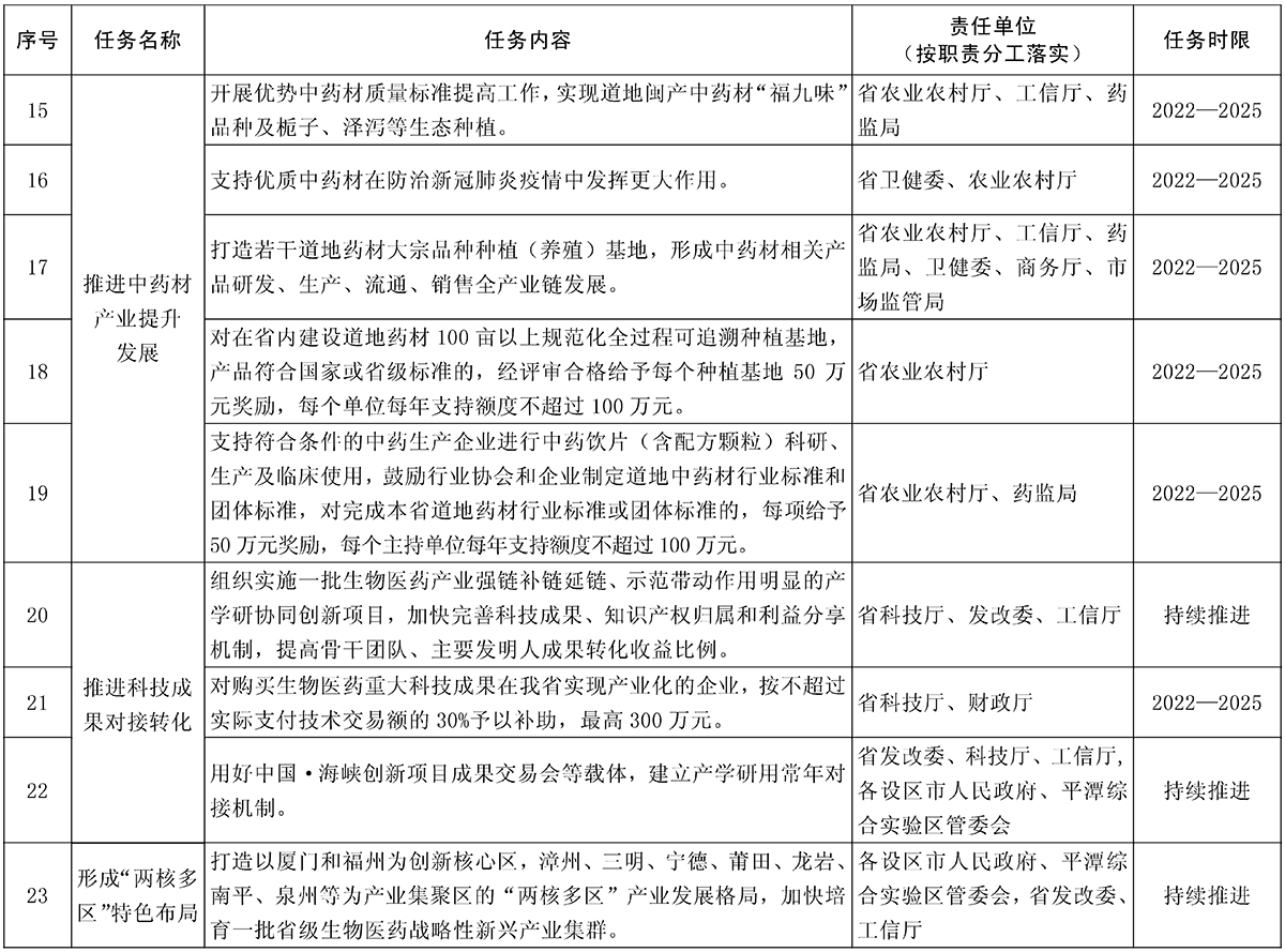
(四)推进中药材产业提升发展
开展优势中药材质量标准提高工作,实现道地闽产中药材“福九味”品种及栀子、泽泻等生态种植。优先支持具有全过程追溯体系的道地主产区重点中药材品种及中药饮片产业化和临床运用,支持优质中药材在防治新冠肺炎疫情中发挥更大作用。打造若干道地药材大宗品种种植(养殖)基地,形成中药材相关产品研发、生产、流通、销售全产业链发展,对在省内建设道地药材100亩以上规范化全过程可追溯种植基地,产品符合国家或省级标准的,经评审合格给予每个种植基地50万元奖励,每个单位每年支持额度不超过100万元。支持符合条件的中药生产企业进行中药饮片(含配方颗粒)科研、生产及临床使用,鼓励行业协会和企业制定道地中药材行业标准和团体标准,对完成本省道地药材行业标准或团体标准的,每项给予50万元奖励,每个主持单位每年支持额度不超过100万元。
责任单位:省农业农村厅、工信厅、药监局、卫健委、商务厅、财政厅、医保局、市场监管局
(五)推进科技成果对接转化
组织实施一批生物医药产业强链补链延链、示范带动作用明显的产学研协同创新项目,加快完善科技成果、知识产权归属和利益分享机制,提高骨干团队、主要发明人成果转化收益比例。支持企业购买转化境内外科技成果,对购买生物医药重大科技成果在我省实现产业化的企业,按不超过实际支付技术交易额的30%予以补助,最高300万元。用好中国·海峡创新项目成果交易会等载体,建立产学研用常年对接机制,推动新技术、新产品尽快从实验室走向市场。鼓励有条件的地市及园区对企业开展临床试验、首次在当地产业化等给予奖励支持。
责任单位:省科技厅、财政厅、发改委、工信厅、卫健委、药监局,各设区市人民政府、平潭综合实验区管委会
四、统筹产业发展布局
(一)形成“两核多区”特色布局
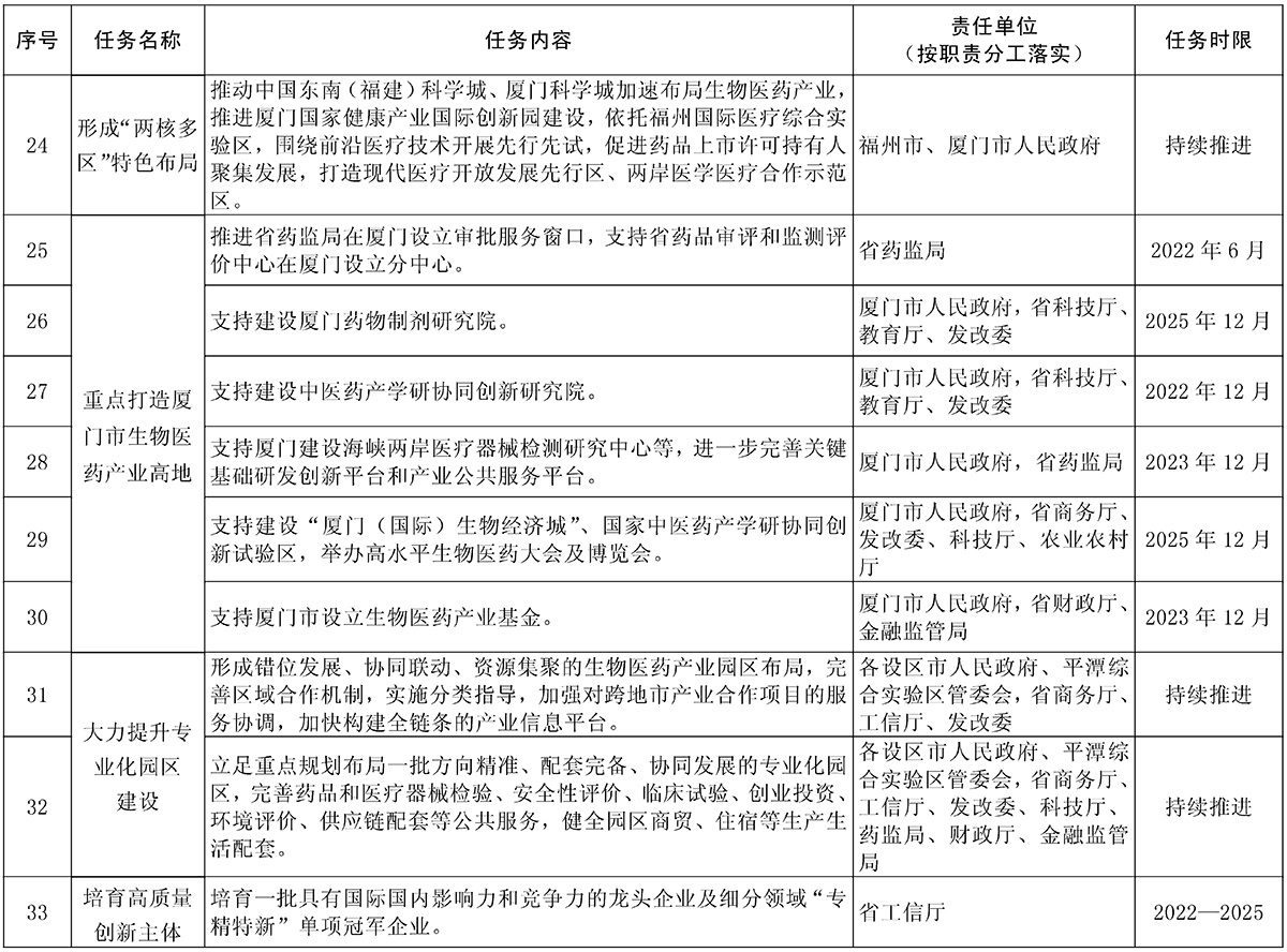
打造以厦门和福州为创新核心区,漳州、三明、宁德、莆田、龙岩、南平、泉州等为产业集聚区的“两核多区”产业发展格局,加快培育一批省级生物医药战略性新兴产业集群,推动集群龙头项目、强链补链项目、公共服务平台项目建设。推动中国东南(福建)科学城、厦门科学城加速布局生物医药产业,推进厦门国家健康产业国际创新园建设,依托福州国际医疗综合实验区,围绕前沿医疗技术开展先行先试,促进药品上市许可持有人聚集发展,打造现代医疗开放发展先行区、两岸医学医疗合作示范区。
发挥厦门市龙头引导作用,推广“厦门生物医药港”模式做法,福州市重点推动高新区、仓山区发展药物研发、高端医疗设备等产业链条,漳州市重点发展片仔癀等传统名优中成药品种,莆田市重点发展核医学产业,龙岩市重点发展长汀医疗器械产业园,泉州市重点建设永春生物医药产业园,宁德市重点建设柘荣闽东药城,福州江阴、三明明溪、南平邵武等重点布局原料药及中间体,诏安金都海洋生物产业园等园区重点发展海洋生物科技,平潭综合实验区重点推动对台中药材交易中心及中药材跨境电子交易平台发展。
责任单位:各设区市人民政府、平潭综合实验区管委会,省发改委、工信厅
(二)重点打造厦门市生物医药产业高地
推进省药监局在厦门设立审批服务窗口,支持省药品审评和监测评价中心在厦门设立分中心。支持建设厦门药物制剂研究院、中医药产学研协同创新研究院,推动相关学科人才培育,加大生物医药领域高层次人才、骨干人才引进培育力度,打造国内领先的人才培养、创新研发、成果转化高地。支持厦门建设海峡两岸医疗器械检测研究中心等,进一步完善关键基础研发创新平台和产业公共服务平台。支持建设“厦门(国际)生物经济城”、国家中医药产学研协同创新试验区,举办高水平生物医药大会及博览会。支持厦门市设立生物医药产业基金,围绕生物医药产品全生命周期开展招商。
责任单位:厦门市人民政府,省科技厅、财政厅、药监局、教育厅、发改委、工信厅、医保局、卫健委、农业农村厅、商务厅、金融监管局
(三)大力提升专业化园区建设
立足现有产业基础、创新基础和空间分布,形成错位发展、协同联动、资源集聚的生物医药产业园区布局,完善区域合作机制,实施分类指导,加强对跨地市产业合作项目的服务协调,加快构建全链条的产业信息平台。对标学习国内高水平园区,立足重点规划布局一批方向精准、配套完备、协同发展的专业化园区,完善药品和医疗器械检验、安全性评价、临床试验、创业投资、环境评价、供应链配套等公共服务,健全园区商贸、住宿等生产生活配套,提升园区管理水平和竞争力,吸引初创企业和创新创业团队入驻,引进一批带动性强、特色明显的生物医药重大项目落地。
责任单位:各设区市人民政府、平潭综合实验区管委会,省商务厅、工信厅、发改委、科技厅、药监局、财政厅、金融监管局
五、做大做强企业创新主体
(一)培育高质量创新主体
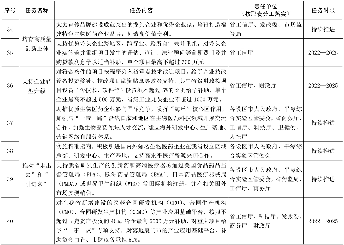
培育一批具有国际国内影响力和竞争力的龙头企业及细分领域“专精特新”单项冠军企业,促进品种、技术、人才、市场等资源向优势企业集中,提高产业集中度。大力宣传品牌建设成就突出的龙头企业和优秀企业家,培育打造福建特色生物医药产业品牌,创造高价值专利,提升品牌价值、知名度和认可度。支持优势龙头企业跨地区、跨行业、跨所有制兼并重组,对龙头企业实施兼并重组项目发生的评估、审计、法律顾问等前期费用及并购贷款利息予以适当补助,单个项目最高不超过300万元。
责任单位:省工信厅、发改委、商务厅、财政厅、市场监管局
(二)支持企业转型升级
鼓励生物医药企业加强自动化、信息化、智能化改造,运用新技术、新设备、新工艺、新材料,对现有生产设施、工艺条件、生产环境等进行升级,实施美国、欧盟等发达国家GMP改造,对符合条件的项目按程序列入省重点技术改造项目,给予企业技改设备投资奖补、技改项目融资贴息等政策支持,其中省级财政按项目设备(含技术、软件等)投资额不超过5%的比例给予补助,单个企业最高不超过500万元,省级工业龙头企业不超过1000万元。
责任单位:省工信厅、财政厅
(三)推动“走出去”和“引进来”
助推优质生物医药企业参与国际竞争,发挥“海丝”核心区作用,加强与“一带一路”沿线国家和地区在生物医药科技领域开展交流合作,加强生物医药领域人才交流,建立海外研发中心、生产基地、营销网络和服务体系,加快融入国际市场。实施精准招商,积极引进国内外知名生物医药企业在我省设立区域总部、研发中心、生产基地,支持高水平医疗资源来闽合作,鼓励龙头企业发挥引领作用,吸引上下游配套企业落户我省。支持我省研发生产的创新药和高端医疗器械通过美国食品药品监督管理局(FDA)、欧洲药品管理局(EMA)、日本药品医疗器械局(PMDA)或世界卫生组织(WHO)等国际机构注册,并在相关国外市场实现销售。
对在我省新增建设的医药合同研发机构(CRO)、合同生产机构(CMO)、合同研发生产机构(CDMO)等产业应用基础平台,按照不超过固定资产投资的40%,给予最高5000万元补助,对重大项目给予“一事一议”专项支持,对落地厦门市的产业应用基础平台,补助资金由省、市财政各承担50%。
责任单位:各设区市人民政府、平潭综合实验区管委会,省商务厅、工信厅、发改委、药监局、科技厅、财政厅、卫健委、人社厅
六、完善服务体系
(一)强化临床研究服务
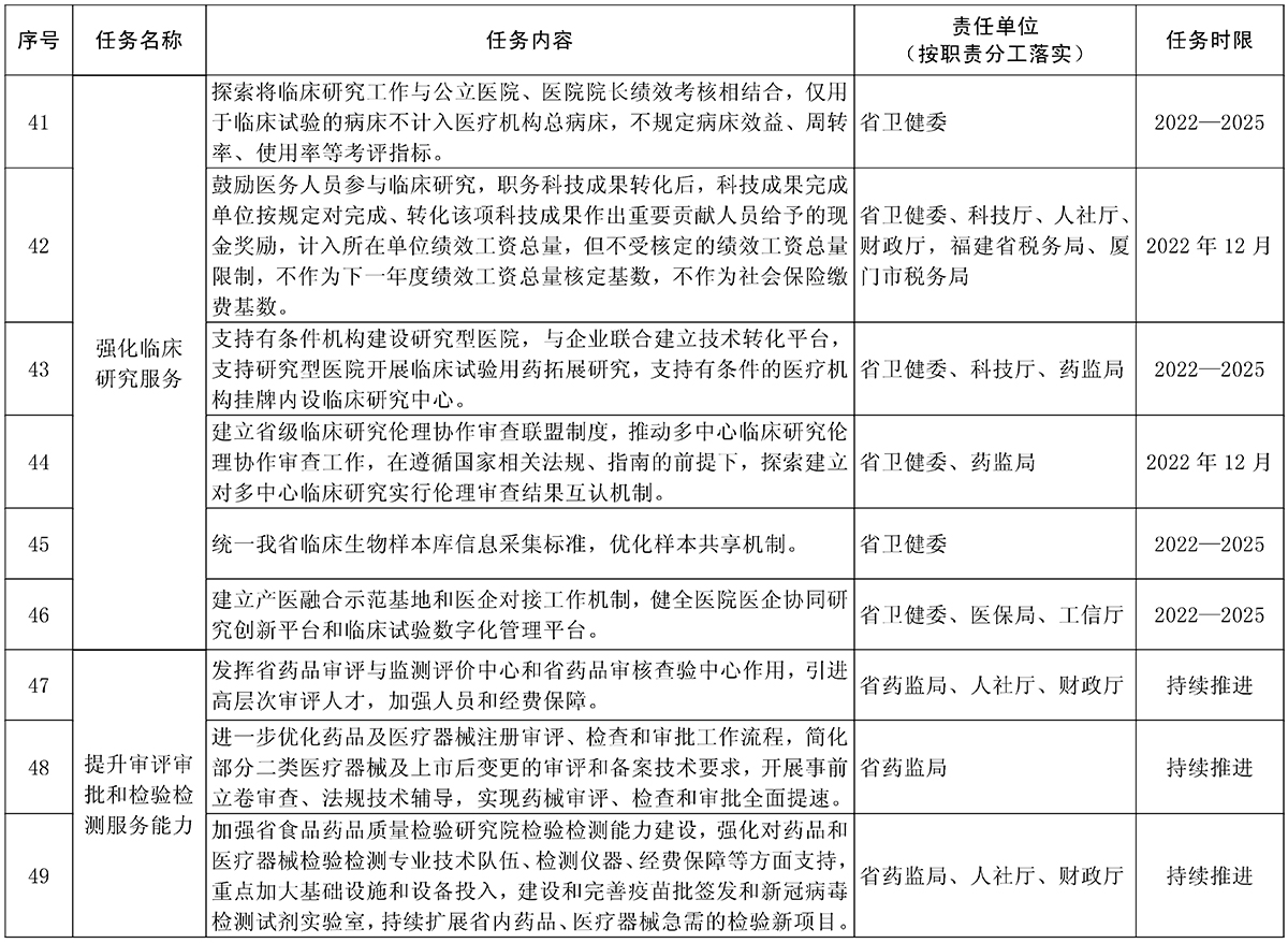
探索将临床研究工作与公立医院、医院院长绩效考核相结合,仅用于临床试验的病床不计入医疗机构总病床,不规定病床效益、周转率、使用率等考评指标。鼓励医务人员参与临床研究,职务科技成果转化后,科技成果完成单位按规定对完成、转化该项科技成果作出重要贡献人员给予的现金奖励,计入所在单位绩效工资总量,但不受核定的绩效工资总量限制,不作为下一年度绩效工资总量核定基数,不作为社会保险缴费基数。支持有条件机构建设研究型医院,与企业联合建立技术转化平台,支持研究型医院开展临床试验用药拓展研究,支持有条件的医疗机构挂牌内设临床研究中心。建立省级临床研究伦理协作审查联盟制度,推动多中心临床研究伦理协作审查工作,在遵循国家相关法规、指南的前提下,探索建立对多中心临床研究实行伦理审查结果互认机制。统一我省临床生物样本库信息采集标准,优化样本共享机制。建立产医融合示范基地和医企对接工作机制,健全医院医企协同研究创新平台和临床试验数字化管理平台。
责任单位:省卫健委、科技厅、医保局、药监局、人社厅、财政厅、工信厅,福建省税务局、厦门市税务局
(二)提升审评审批和检验检测服务能力
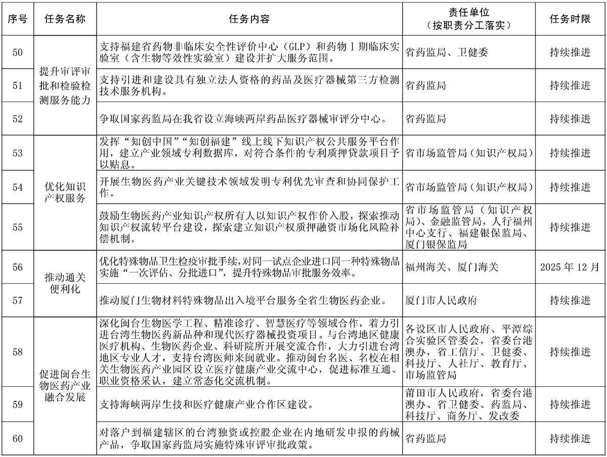
发挥省药品审评与监测评价中心和省药品审核查验中心作用,引进高层次审评人才,加强人员和经费保障,提升药械审评能力。进一步优化药品及医疗器械注册审评、检查和审批工作流程,简化部分二类医疗器械及上市后变更的审评和备案技术要求,开展事前立卷审查、法规技术辅导,实现药械审评、检查和审批全面提速。加强省食品药品质量检验研究院检验检测能力建设,强化对药品和医疗器械检验检测专业技术队伍、检测仪器、经费保障等方面支持,重点加大基础设施和设备投入,建设和完善疫苗批签发和新冠病毒检测试剂实验室,持续扩展省内药品、医疗器械急需的检验新项目。支持福建省药物非临床安全性评价中心(GLP)和药物Ⅰ期临床实验室(含生物等效性实验室)建设并扩大服务范围。支持引进和建设具有独立法人资格的药品及医疗器械第三方检测技术服务机构。争取国家药监局在我省设立海峡两岸药品医疗器械审评分中心。
责任单位:省药监局、卫健委、科技厅、人社厅、财政厅
(三)优化知识产权服务
发挥“知创中国”“知创福建”线上线下知识产权公共服务平台作用,建立产业领域专利数据库,引导相关主体进行生物医药领域专利导航分析并开展高价值专利培育,加强知识产权储备和运营,对符合条件的专利质押贷款项目予以贴息。开展生物医药产业关键技术领域发明专利优先审查和协同保护工作,加大对侵权行为的打击力度。鼓励生物医药产业知识产权所有人以知识产权作价入股,探索推动知识产权流转平台建设,探索建立知识产权质押融资市场化风险补偿机制。
责任单位:省市场监管局(知识产权局)、金融监管局,人行福州中心支行、福建银保监局、厦门银保监局,省财政厅
(四)推动通关便利化
优化特殊物品卫生检疫审批手续,对同一试点企业进口同一种特殊物品实施“一次评估、分批进口”,提升特殊物品审批服务效率。推动厦门生物材料特殊物品出入境平台服务全省生物医药企业。
责任单位:福州海关、厦门海关,厦门市人民政府
(五)促进闽台生物医药产业融合发展
深化闽台生物医学工程、精准诊疗、智慧医疗等领域合作,着力引进台湾生物医药新品种和现代医疗器械投资项目。与台湾地区健康医疗机构、生物医药企业、科研院所开展交流合作,大力引进台湾地区专业人才,支持台湾医师来闽就业。推动闽台名医、名校在相关生物医药产业园区设立医疗健康产业交流中心,促进标准互通、职业资格采认,建立常态化交流机制。支持海峡两岸生技和医疗健康产业合作区建设。对落户到福建辖区的台湾独资或控股企业在内地研发申报的药械产品,争取国家药监局实施特殊审评审批政策。
责任单位:各设区市人民政府、平潭综合实验区管委会,省委台港澳办,省工信厅、卫健委、药监局、科技厅、人社厅、教育厅、发改委、市场监管局
七、加快创新产品应用推广
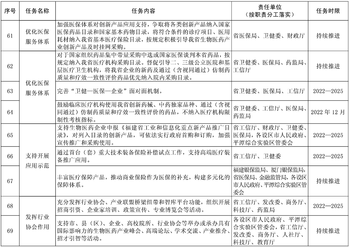
(一)优化医保服务体系
加强医保体系对创新产品应用支持,争取将各类创新产品纳入国家医保药品目录和国家基本药物目录,对于国家组织药品集中带量采购中选或国家医保谈判本省药品,按规定纳入我省医疗机构采购目录;将符合条件的诊疗项目、医用耗材纳入我省基本医疗保险目录,按规定积极引导我省生物医药产业创新产品及时挂网采购,督促引导二、三级公立医院和基层医疗卫生机构,将我省企业的新药及通过(含视同通过)仿制药质量和疗效一致性评价药品优先纳入院内采购目录。完善“卫健—医保—企业”面对面机制,增强临床医生与人民群众对我省具有自主知识产权医药产品的认同度。鼓励临床医疗机构使用我省创新药械、中药独家品种、通过(含视同通过)仿制药质量和疗效一致性评价的药品,不纳入医疗机构限制性考核指标。
责任单位:省医保局、卫健委、药监局、工信厅、财政厅
(二)支持开展应用示范
支持生物医药企业申报《福建省工业和信息化重点新产品推广目录》,对列入目录的创新产品,可依法实行政府首购和订购,加强宣传推广和采购使用。通过首台(套)重大技术装备保险补偿试点工作,支持高端医疗装备推广应用。丰富医疗保障产品,推动商业保险作为医保的补充,构建多元化的保障体系,支持商业保险机构发展保障范围涵盖新技术、新药品、新器械应用的商业健康保险产品。
责任单位:省工信厅、卫健委、医保局、药监局、财政厅、金融监管局,福建银保监局、厦门银保监局,各设区市人民政府、平潭综合实验区管委会
(三)发挥行业协会作用
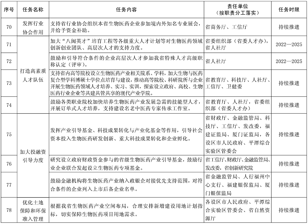
充分发挥行业协会、产业联盟桥梁纽带和智库平台功能,积极争取国家级行业协会、商会或产业联盟支持,组织开展招商引资、企业家培训、政策宣传、专业博览会等活动,组织行业协会专家力量协助产品审评审批和加快上市。支持市、县(区)、企业、高校院所、行业协会等举办或承办具有国际影响力的生物医药产业峰会、高端论坛、学术交流、产业推介、招才引智等活动,支持省行业协会组织本省生物医药企业参加境内外知名专业展会,并给予资金补助。
责任单位:省工信厅、发改委、商务厅、人社厅、科技厅、药监局、教育厅,各设区市人民政府、平潭综合实验区管委会
八、加强要素保障
(一)打造高素质人才队伍
加大“八闽英才”培育工程等各级重大人才计划对生物医药领域创新创业团队、高层次人才的支持力度,对具有国际影响力的顶尖人才携技术、团队来闽进行产业化的项目,给予“一事一议”专项支持,以人才带项目和项目聚人才的方式打造人才高地。鼓励和引导符合条件的企业高层次人才参加我省特殊人才高级职称认定(评审)。
支持省内高等院校设立生物医药产业相关院系、学科,加大生物与医药复合型学科博硕士学位点培育与建设,推动高等院校、科研院所与企业开展生物医药领域人才培养、实习、实训,探索设立政府、高校、生物医药行业企业等共建共管共享的现代产业学院。鼓励各类职业院校加快培养生物医药产业发展急需的技能型人才,开展订单式人才培养,支持建设名老中医药专家传承工作室,打造结构合理的生物医药产业人才梯队。
责任单位:省委组织部(省委人才办),省人社厅、工信厅、科技厅、财政厅、教育厅、卫健委,各设区市人民政府、平潭综合实验区管委会
(二)加大投融资引导力度
发挥产业引导基金、科技成果转化与产业化基金等作用,引导社会资本投入生物医药研发创新、重大科技成果转化和企业孵化。研究设立政府财政资金参与的省级生物医药产业引导基金,鼓励行业企业联合发起设立生物医药专项基金,重点投向早中期、初创型生物医药领域创新创业企业,缓解生物医药产业发展的融资难题。鼓励金融机构将生物医药产业纳入政银企对接优先支持范围,对符合条件的企业列入上市后备企业名单,给予辅导支持,助推多渠道扩大直接融资。
责任单位:省财政厅、金融监管局,人行福州中心支行、福建银保监局、厦门银保监局、福建证监局、厦门证监局,省科技厅、工信厅、发改委,省创新研究院,各设区市人民政府、平潭综合实验区管委会
(三)优化土地保障和环保准入管理
根据我省生物医药产业空间布局,合理安排新增建设用地计划指标,切实保障生物医药项目用地需求。对符合条件的生物医药特色园区,加快推动规划环评与项目环评联动,探索优化环评内容,提升环评审批效能。对处理生物医药园区内危险废物的经营单位,鼓励各地按照危险废物处置量给予补贴。
责任单位:各设区市人民政府、平潭综合实验区管委会,省自然资源厅、生态环境厅
九、组织实施
(一)加强组织领导
建立省政府分管领导担任召集人的福建省生物医药产业高质量发展工作联席会议制度,省工信厅、发改委、科技厅、财政厅、药监局等省直有关部门参加,统筹协调全省生物医药产业发展工作。联席会议下设综合协调组、项目推进组、技术攻关组、审批服务组、市场应用组和财政金融服务组,坚持问题导向、目标导向和结果导向,推动任务项目化、项目清单化、清单具体化,落细落实本实施方案明确的各项任务。
组建省生物医药产业发展专家咨询委员会,依托院士专家、龙头企业负责人、行业协会代表、海内外高层次人才等力量,对我省生物医药产业发展的重点项目、战略规划和政策制定等提供决策参考和智力支持。积极争取国家部委给予我省生物医药产业支持,省、市、县合力推动生物医药产业发展。
责任单位:省直有关部门,各设区市人民政府、平潭综合实验区管委会
(二)加大资金支持
研究设立省级生物医药产业发展专项资金,持续加大对生物医药产业重大科技攻关、产业化、创新平台、公共服务平台等支持力度,加强全产业链服务,积极申报和争取国家各类资金支持和专项试点,持续优化对参与疫情防控相关科研攻关和产业化的高校院所、医疗机构、企业等服务,推动用好用足各项支持政策。各有关单位要细化政策配套,确保政策兑现落地、发挥资金效用。
责任单位:省财政厅、科技厅、工信厅、发改委、农业农村厅,福建省税务局、厦门市税务局,各设区市人民政府、平潭综合实验区管委会
(三)加强政策宣传
加大惠企政策宣传贯彻力度,充分运用好国家和省内对生物医药产业的扶持政策,学习先进地区经验,不断完善细化相关支持举措。积极开展对规划目标、政策措施和重大工程等实施情况的动态跟踪监测,密切关注国内外生物医药产业发展动态,强化动态管理。建立年度分析评估机制,对本实施方案实施效果进行评估。
责任单位:省发改委、工信厅、科技厅、财政厅、卫健委、药监局,各设区市人民政府、平潭综合实验区管委会
本实施方案执行期限为2022—2025年,根据实施效果适时调整、延长期限。各地要建立或依托相应机制,搭建产业服务专班,及时细化政策措施,形成政策叠加效应。除产业应用基础平台支持政策以外,厦门市执行本实施方案所需财政资金由厦门市人民政府负责解决。本实施方案与本省其他同类政策有重复的,按照“从优、就高、不重复”的原则予以支持。
附件:福建省生物医药产业高质量发展工作任务清单









扫一扫手机阅读




