
福建省人民政府办公厅关于印发
福建省“十四五”全民医疗保障专项规划的通知
闽政办〔2022〕1号
各市、县(区)人民政府,平潭综合实验区管委会,省人民政府各部门、各直属机构,各大企业,各高等院校:
《福建省“十四五”全民医疗保障专项规划》已经省政府研究同意,现印发给你们,请认真组织实施。
福建省人民政府办公厅
2022年1月4日
福建省“十四五”全民医疗保障专项规划
前 言
人民健康是社会主义现代化的重要标志。为保障人民健康,促进共同富裕,进一步推进我省医疗保障高质量发展,基本完成待遇保障、筹资运行、医保支付、基金监管等重要机制和医药服务供给、医保管理服务等关键领域的改革目标,根据《中共中央 国务院关于深化医疗保障制度改革的意见》《国务院办公厅关于印发“十四五”全民医疗保障规划的通知》《福建省国民经济和社会发展第十四个五年规划和二〇三五年远景目标纲要》《“健康福建2030”行动规划》以及省委、省政府深化医药卫生体制改革的要求,落实省第十一次党代会部署,编制实施《福建省“十四五”全民医疗保障专项规划》。本规划明确“十四五”时期福建医疗保障发展的总体要求、重点任务和保障措施,是“十四五”时期全省医疗保障工作的重要指南,是制定医疗保障各年度工作计划和安排项目建设以及政府对医疗保障投入的主要依据。
本规划基期为2020年,规划期为2021—2025年,由福建省医疗保障局牵头组织实施。
第一章 发展基础
第一节 发展现状
“十三五”时期,我省深入学习贯彻习近平总书记关于医疗保障工作系列重要讲话重要指示批示精神,总结提升推广三明医改经验,全面深化医疗保障体制机制改革,多项工作在全国率先实现突破,人民群众的医疗保障水平得到显著提升。
完善医保制度建设。推动医疗保障制度整合,实行职工基本医保、城镇居民基本医保、新型农村合作医疗“三保合一”管理体制,并将医药价格管理、药品和医用耗材招标采购、医疗救助等职能纳入医保统一管理,更好地发挥医保在医疗、医保、医药联动改革中的基础性作用。整合城镇居民基本医保、新型农村合作医疗为城乡居民基本医保,统一城乡居民基本医保待遇,全面实现基本医保市级统筹,基本医保制度更加公平可及。推进职工基本医保与生育保险合并实施,统一参保登记、统一基金征缴管理、统一医疗服务、统一经办和信息服务。改革完善职工基本医保个人账户,实行职工基本医保个人账户家庭共济,提高个人账户资金使用效益。以市级统筹为基础,实行职工基本医保基金省级统筹调剂制度,合理均衡地区间基金负担。
开展药品、医用耗材集中采购改革。建立药品和医用耗材采购、配送、监管、结算一体化平台,创新药品联合限价阳光采购机制,实行药品最高销售限价和医保支付结算价制度,对药品分类进行限价和带量采购。开展药品货款医保结算改革,实行药品货款医保统一代为结算,全省药品货款统一结算率达99.19%,明显缩短了药品回款时间,降低药品供应成本。建立全省药品集中带量采购和使用常态化机制,全面落实跟进国家药品集中采购和使用中选结果,开展未通过一致性评价药品省级集中带量采购。稳步开展医用耗材带量采购改革,落实国家心脏支架采购,开展人工关节、留置针、超声刀、镇痛泵等4类医用耗材省级集中带量采购。建立医用耗材价格共享机制,巩固我省医用耗材零差率销售改革成效,实行耗材数据标准化、平台阳光采购和集中配送,通过“晒价格”让全省公立医院共享价格信息。完善药品供应保障机制,开展药品采购动态调整,对部分短缺产品等进行公开询价,进一步满足临床用药需求。
全面推进医保支付方式改革。在全省二级以上定点医疗机构全面推行基金总额预算管理,合理预算年度基金总量,细化分解各定点医疗机构总额控制指标,根据医疗机构实际服务量等因素完善弹性结算机制。因地制宜推进按区域、按人头打包付费。全面推行按病种收付费改革,开展DRG收付费改革试点,让群众明白就医,激发医院合理控费内生动力。全省按病种收付费病种数达1374个,县级公立医院按病种收付费参保患者出院人次占比达59%。对41个紧密型县域医疗卫生共同体(以下简称医共体)实行医保基金打包支付,统筹医保基金和公共卫生经费的使用,将公共卫生经费一并打包给医共体,赋予医共体健康管理的责任,促进基层诊疗模式向以健康为中心转变。结合我省药品采购改革,探索药品支付标准市场形成机制,通过差别化的支付标准引导临床合理用药。
推进医疗服务价格改革。率先实施药品耗材零差率改革,同步调整医疗服务价格,促进公立医疗机构建立运行新机制。实施医疗服务价格分类管理,完善新增医疗服务项目价格管理办法,逐步建立以费用和收入结构变化为基础的医疗服务价格动态调整机制,“十三五”期间医疗服务性收入同比有较大幅度提升。
增强医保基金监管力度。创新监管方式,实行日常监管和专项治理相结合,综合运用信息化手段开展重点药品、医用耗材和诊疗项目的日常监管、预警分析,推动传统人工事后稽核模式向事前预警、事中控制和事后监管转变,推动医保基金全领域全流程监管。加强基金监管规范化建设,初步建立医保基金监管体系,制定举报奖励暂行实施办法、医保经办机构内控制度、重大案件集体审议工作规则,落实“双随机、一公开”监管制度和飞行检查等措施。建立全省医保信用体系,将医保定点医药机构、医保医师、药械企业、医保服务人员等涉及医保行为的各类主体纳入信用管理,探索引入第三方力量开展监管,构建多部门联动监管机制。加强基金监管能力建设,实施医保定点医药机构网格化监管和医保服务站现场监管,开展医保大数据监测评估,提升医保基金监测能力。持续开展打击欺诈骗保专项行动,保障医保基金安全。
初步形成多层次医保体系。基本医保的主体地位更加突出,2020年底,全省基本医保参保人数达到3840.48万人,参保率保持在95%以上,城乡居民基本医保人均筹资822元,比“十二五”末增长65.97%;医疗救助政府补助水平稳步提高,大病保险和医疗救助保障功能不断加强。
脱贫攻坚成效显著。实施医保扶贫三年行动计划,推行精准扶贫医疗叠加保险政策,省级财政每年筹集资金对建档立卡贫困人口的特殊门诊、住院个人负担医疗费用实行补助,增强贫困群众基础性、兜底性保障,基本解决“因病致贫”“因病返贫”问题。
疫情防控保障有力。完善重大疫情医保机制,对确诊和疑似新冠肺炎患者实行免费救治,费用由医保和财政综合保障,让患者放心就医;预付医保基金保障“先救治、后付费”,让医疗机构放心救治。及时调整医保待遇政策,将核酸检测项目纳入住院报销范围;积极做好药品耗材采购,保障药品耗材供应,满足临床救治需要。全力支持企业复工复产,实行阶段性减征企业医保缴费,对生产经营困难的中小企业叠加缓缴政策。
持续优化医保经办服务。全省全面推行集成服务,实现“一窗受理、全城通办”,医保政务服务事项线上可办率达到50%。不断深化“放管服”改革,推进省市经办业务协同,11752个村卫生所开通医保服务,基本实行“村村通”,其中2201个建档立卡贫困村全部实现“村村通”或“就近通”。持续完善异地就医结算系统,拓展异地就医备案服务方式,省内异地联网定点医疗机构达3600家。全省二级及以上医院均设置医保服务站,把医保服务窗口前移到医疗服务一线。厦门、莆田、泉州先后设立台胞医保服务中心。
稳步提升群众获得感。基本医保的保障水平逐年提高,2020年职工基本医保和城乡居民基本医保住院费用政策范围内报销比例分别达到85.97%和65.04%,比“十二五”末分别提高了4.01和4.98个百分点,基本医保基金在基层医疗机构支出比例逐年提升,群众就医更加方便。各级政府加大对基本医保的投入,2020年各级财政对城乡居民基本医保最低补助标准为550元,比“十二五”末增加170元。新增财政补助资金重点向贫困人口和大病保险倾斜,重点救助对象符合规定的门诊慢特病和住院费用医疗救助后报销比例达到84.41%。降低药品耗材虚高价格,125种药品和5类高值医用耗材实行集中带量采购,减轻了群众就医负担。推进国家医保信息化试点省建设,探索互联网医院诊疗医保网上结算服务,近900万参保人员激活医保电子凭证。
第二节 发展形势
“十四五”时期,是医疗保障事业高质量发展的重要战略机遇期,我省将基本完成待遇保障、医保筹资、医保支付、基金监管等重要机制和医药服务供给、医保管理服务等关键领域改革任务。党中央、国务院高度重视医疗保障工作,印发了关于深化医疗保障制度改革的意见,把维护人民健康摆在更加突出的位置,为医疗保障制度改革筑牢了四梁八柱。国际国内“双循环”战略的实施,政府财政投入的持续增加,人民收入和生活水平的提高,以及福建、三明医改积累的成功经验,为医疗保障事业发展奠定了坚实基础。医保政务信息化建设的推进,人工智能、5G、大数据等数字化技术的加快运用,由此带来医药市场深刻变化、医保监管和服务能力全面提升,为医疗保障事业高质量发展创造了有利条件。
看到机遇的同时,也应当看到我省医疗保障事业发展面临的新形势和新挑战。在抓住发展机遇的同时,医疗保障工作应当更加重视应对以下挑战:
医保发展不平衡不充分。医保地区间差异大,筹资待遇存在差距,人口流动趋势和就业形势发生变化对医保提出更高要求。医保基金支付能力与人民群众日益增长的健康需求之间存在差距,重大疾病保障水平还有不足,慢性疾病成为威胁健康主要因素。新冠肺炎疫情全球性冲击影响深远。
医保基金收支平衡压力增大。医疗费用增幅高于医保基金收入增幅,减税降费、疫情期间特殊政策、职工基本医保与生育保险合并实施等医保政策调整,人员流动和跨区域就医,以及大数据在医保监管领域应用不足等,带来基金收支平衡压力增大。
人口老龄化带来医保基金支出压力。2020年全省60岁及以上老年人占总人口比例为15.98%,人口老龄化对医保和长期护理保障的需求持续上升,增大了医保基金支出压力。
群众健康需求多元化。随着健康福建建设推进,群众的健康需求不断释放,群众对健康期望和标准进一步提高,呈现需求的多样性和多元化,对医保体系提出了更高的要求,多层次医保体系亟待健全。
“三医联动”改革有待深化。医疗、医保、医药联动改革的整体性、系统性和协同性仍需进一步提升,医保在“三医联动”改革中的基础性作用还需进一步发挥,医保引领医疗、医药服务供给侧改革成效还不够明显。
基金监管长效机制需要健全。医保基金监管形势还比较严峻,监管基础有待夯实,长效监管机制需要加快完善,医保立法和执法基础比较薄弱,智能监管的应用有待推进。
医保公共服务能力不足。医保基层公共服务能力与群众便捷化需求存在差距,信息化、标准化建设仍需不断适应改革发展需求,“互联网+医保”的应用需要持续拓展,精细化管理水平有待提高。医保经办机构建设有待加强,医保管理队伍人员有待充实,业务素质和适应新时期医保形势发展的能力需要提升。
第二章 总体要求
第一节 指导思想
以习近平新时代中国特色社会主义思想为指导,深入贯彻党的十九大和十九届历次全会精神,以及习近平总书记来闽考察重要讲话精神,落实党中央、国务院关于医疗保障工作的决策部署,按照省委、省政府深化医疗、医保、医药“三医联动”改革的要求,坚持以人民为中心的发展思想,深入实施健康福建行动计划,坚持新发展理念,以全方位推进高质量发展超越为主题,以保障人民群众健康为目标,以体制机制创新为动力,统筹需求侧管理和供给侧改革,强化精细化管理,发挥医保基金战略性购买作用,加快建设覆盖全民、统筹城乡、公平统一、可持续的多层次医保体系,建设公平医保、法治医保、安全医保、智慧医保、协同医保,为群众提供全方位全周期医保服务,不断提升群众的获得感、幸福感、安全感。
第二节 基本原则
坚持党的全面领导。始终坚持党对医保工作的领导,发展和完善中国特色医保制度,牢牢把握新发展阶段的要求,坚决贯彻新发展理念,助力构建新发展格局,为我省医保高质量发展提供根本保证。
坚持以人民健康为中心。把维护人民生命安全和身体健康放在首位,深入实施健康福建行动计划,实施更加系统、更加高效、更高质量的医疗保障,使改革发展成果惠及全体人民,增进民生福祉,促进社会公平,推进共同富裕。
坚持保障基本、更可持续。坚持尽力而为、量力而行,科学合理确定保障范围和标准,保障基本医疗服务需求,防止保障不足和过度保障,提高基本医保基金共济能力,防范化解基金运行风险,确保制度可持续,基金可支撑。
坚持系统集成、协同高效。坚持系统观念,强化政策集成,统筹推进存量调整和增量优化,促进供给侧改革与需求侧管理动态平衡,因地制宜推广提升三明医改经验,增强医疗、医保、医药“三医联动”改革的整体性、系统性、协同性,提高医保基金使用效率。
坚持精细管理、优质服务。深入推进医保领域“放管服”改革,优化医药机构定点管理和医保机构经办管理,实施更有效率的医保支付,健全基金监管长效体制机制,统筹提升传统服务方式和线上服务方式,提升群众满意度、获得感。
坚持共享共治、多方参与。坚持政府、市场、社会协同发力,鼓励商业健康保险发展,促进多层次医保有序衔接,发挥医保基金战略性购买作用,强化医疗、医保、医药多主体协商共治,加强社会监督,提高治理水平。
第三节 发展目标
到2025年,基本完成待遇保障、筹资运行、医保支付、基金监管等重要机制和医药服务供给、医保管理服务等关键领域的改革任务,医疗保障政策规范化、管理精细化、服务便捷化、改革协同化程度明显提升,努力实现以下主要目标:
建设公平医保。基本医保更加规范统一,各方责任更加均衡,待遇保障更加公平普惠,保障范围和标准与经济社会发展水平更加适应,制度间、人群间、地区间差距逐步缩小,缴费进一步均衡,待遇清单制度有序实施,住院保障水平稳中有升,门诊共济保障能力明显提升,医疗救助、重大疫情医疗救治费用保障等托底保障功能持续增强,公共服务体系更加健全,医保公共服务可及性显著提高。
建设法治医保。医保法治体系建设不断完善,制度政策法定化程度明显提升,多主体协商的共建共治共享机制更加健全,基金监管制度体系更加完善,长效监管机制全面形成,行政执法进一步规范,个人依法参保缴费,全社会医保法治观念明显增强。
建设安全医保。统筹发展和安全取得积极成效,防范化解因病致贫返贫长效机制基本建立,医保安全网更加密实,基金运行更加安全稳健,群众安全感得到提升,医保信息平台安全运行,数据安全管理持续强化。
建设智慧医保。医保管理服务信息化、数字化、智能化水平显著提升,医保电子凭证普遍推广,智能监控全面应用,传统服务方式和线上服务方式共同发展,就医结算更加便捷,医保服务让人民更加满意。
建设协同医保。多层次医保作用协同发挥,各类保障有机衔接,医疗、医保、医药“三医联动”改革“全联”与“深动”协同发展,医保基金战略性购买作用有效发挥,以市场为主导的医药价格和采购机制更加完善,医疗服务价格调整更加灵敏有度、结构更加科学合理,医保和医药服务高质量协同发展。
第三章 健全多层次医疗保障制度体系
第一节 提升基本医保参保质量
依法依规分类参保。落实参保政策,单位就业人员随单位参加职工基本医保;除职工基本医保应参保人员或按规定享有其他保障的人员以外的其他所有城乡居民参加城乡居民基本医保;灵活就业人员可根据自身实际选择以个人身份参加职工基本医保或城乡居民基本医保。将非本地户籍灵活就业人员纳入参保范围。落实困难群众资助参保政策。
实施精准参保扩面。建立健全医保部门与教育、公安、司法行政、民政、人社、卫健、市场监管、税务、乡村振兴、残联等部门的数据共享交换机制,加强数据比对,及时掌握新生儿、新就业人员和新常住人口、在押犯人及死亡人员等人员信息,建立健全覆盖全民的参保数据库,实现参保信息实时动态查询,避免重复参保,提升参保质量。巩固提高参保覆盖率,全省基本医保户籍人口参保率达到96%以上。
优化参保缴费服务。深化医保费用征收体制改革,提高征缴效率。优化城乡居民参保缴费服务,积极发挥乡镇(街道)在参保征缴中的作用。推广“医保税银”等三方“线上+线下”合作,丰富参保缴费便民渠道。鼓励统筹地区社会保险单位参保登记互认与信息共享。适应人口流动和就业转换需要,做好跨统筹地区参保人员基本医保关系转移接续工作。完善新就业形态从业人员等灵活就业人员参保缴费方式。
第二节 完善基本医保待遇保障机制
促进基本医保公平统一。坚持基本医保保基本的定位,完善职工基本医保和城乡居民基本医保分类保障机制,基金分别建账、分账核算。执行国家统一医保药品目录,规范医保支付政策确定办法。严格落实国家医保待遇清单制度,促进医保制度法定化、决策科学化、管理规范化,防范过度保障和保障不足问题。
合理确定基本医保待遇保障水平。根据经济社会发展水平和基金承受能力,做好门诊和住院待遇政策衔接,稳步提升基本医保保障水平。健全职工基本医保门诊共济保障机制,全面建立职工基本医保门诊统筹制度,规范门诊特殊病种用药和病种范围,逐步由病种保障向费用保障过渡。推进职工基本医保个人账户改革,完善个人账户计入办法,进一步拓展个人账户功能,扩大家庭共济覆盖面,提高个人账户资金使用效益。提高城乡居民基本医保门诊保障水平,完善城乡居民高血压、糖尿病门诊用药保障机制。健全与经济发展、筹资能力相衔接的待遇保障动态调整机制,推动各地城乡居民基本医保待遇水平与经济发展水平相匹配,补齐城乡居民基本医保短板。
规范补充医疗保险。完善和规范城乡居民大病保险制度,探索建立大病保险可持续筹资机制,加强与基本医保和医疗救助的衔接,强化保障功能。研究规范职工大额医疗费用补助等补充医疗保险。
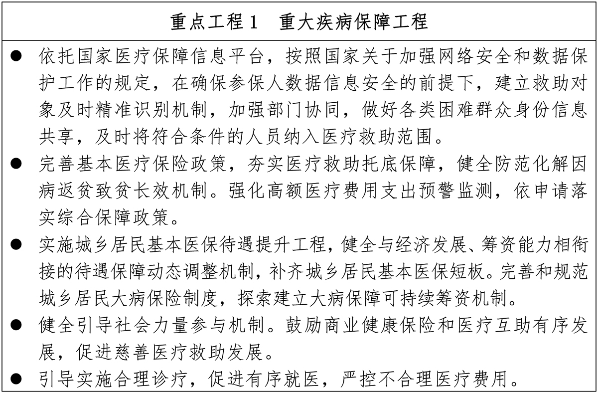
夯实医疗救助托底保障。逐步建立全省统一规范的医疗救助制度,实施分类分档救助。建立救助对象及时精准识别机制,将符合条件的困难群众纳入医疗救助范围。优化调整医疗救助资助参保政策,确保特困人员、低保对象、返贫致贫人口等困难群众应保尽保。根据经济社会发展、人民健康需要、基金支撑能力,合理确定救助比例和年度救助限额,稳步提高救助水平,对救助对象在定点医药机构发生的住院费用、因慢性病需要长期服药或因重特大疾病需门诊治疗的费用按规定给予救助,对低保对象、特困人员符合规定的医疗费用可按不低于70%的比例救助,其他救助对象救助比例原则上略低于低保对象。强化高额医疗费用支出预警监测,健全重特大疾病医疗保险和救助制度。规范经办管理服务,优化救助申请审核程序。积极引导慈善组织等社会力量参与救助保障,加强医疗救助与其他医保制度、社会救助制度衔接。
巩固拓展医保脱贫攻坚成果同乡村振兴战略有效衔接。坚持共同富裕,共享发展成果,分阶段、分对象、分类别调整脱贫攻坚期超常规保障措施,实现由集中资源支持脱贫攻坚向基本医保、大病保险、医疗救助三重制度统筹保障平稳过渡。分类优化医疗保障综合救助政策,治理过度保障,稳妥将精准扶贫医疗叠加保险政策、地方自行开展的其他补充保障措施及相关投入资金统一并入医疗救助基金,确保政策有效衔接,待遇平稳过渡,健全防范化解因病返贫致贫长效机制。推进医保和医疗服务高质量协同发展,整体提升农村医保和健康管理水平。
健全重大疫情医疗保障机制。发生突发疫情等紧急情况时,及时预付医保基金给医疗机构,确保医疗机构先救治、后收费。健全重大疫情医疗救治医保支付政策,完善异地就医直接结算制度,确保患者不因费用问题影响就医。探索建立重大疫情特殊群体、特定疾病医药费豁免制度,有针对性免除医保目录、支付限额、用药量等限制性条款,减轻困难群众就医就诊后顾之忧。统筹医保基金和公共卫生服务资金使用,实现公共卫生服务和医疗服务有效衔接。

第三节 优化基本医保筹资机制
完善责任均衡的多元筹资机制。均衡个人、用人单位和政府三方筹资责任。建立基准费率制度,合理确定费率,优化职工基本医保基金中统筹基金和个人账户结构。完善城乡居民基本医保筹资政策措施,探索建立城乡居民基本医保缴费与经济社会发展水平、居民人均可支配收入挂钩的机制,合理确定城乡居民基本医保政府补助标准,优化个人缴费和政府补助结构,使筹资标准与经济社会发展水平相适应,各统筹区城乡居民基本医保筹资标准达到全国平均水平并接近华东地区平均水平。研究应对人口老龄化医疗负担的多渠道筹资政策。拓宽医疗救助筹资渠道,加强财政对医疗救助投入,鼓励社会捐赠、彩票公益金等多渠道筹资。
进一步完善省级统筹。按照制度政策统一、基金统收统支、管理服务一体的标准,全面做实基本医疗保险市级统筹。按照分级管理、责任共担、统筹调剂、预算考核的思路,进一步完善省级统筹,合理均衡地区间基金负担,促进医保公平和可持续运行。探索建立与医保统筹层次相适应的医保管理体系,稳妥推进医疗救助统筹层次与基本医保统筹层次相衔接。
提高基金预算管理水平综
合人口结构、发病率、医疗费用变化因素等,科学编制医保基金收支预算,加强预算执行监督,全面实施预算绩效管理,强化绩效监控、评价和结果运用。加强对医疗费用增长、群众负担水平变化监测评价,及时预警。加强基金中长期精算管理,构建收支平衡机制,建立健全基金运行风险评估预警机制。
第四节 建立管用高效的医保支付机制
完善医保药品支付保障机制。做好省级增补药品清理工作,统一执行全国医保药品目录,推进国家目录落地的信息化、标准化、规范化。开展医保药品评价,加强药品落地情况和创新药监测,探索罕见病用药保障机制。健全基本医保药品支付标准,以谈判药品、集中采购药品和高血压、糖尿病用药支付标准为切入点,逐步推动药品目录管理和支付标准相衔接,让更多患者用得起好药、用得上新药。
完善医保耗材管理。分类别制定和优化全省基本医保医用耗材准入目录,将临床价值高、经济性评价优良的医用耗材纳入医保支付范围,并动态调整。完善医用耗材医保支付标准,引导规范医疗服务行为,促进高值医用耗材合理使用。建立医保医用耗材信息动态维护更新的常态化工作机制。
提升医疗服务项目管理水平。完善医保医疗服务项目范围管理,明确医疗服务项目医保准入、支付、监管政策,规范医疗服务行为。
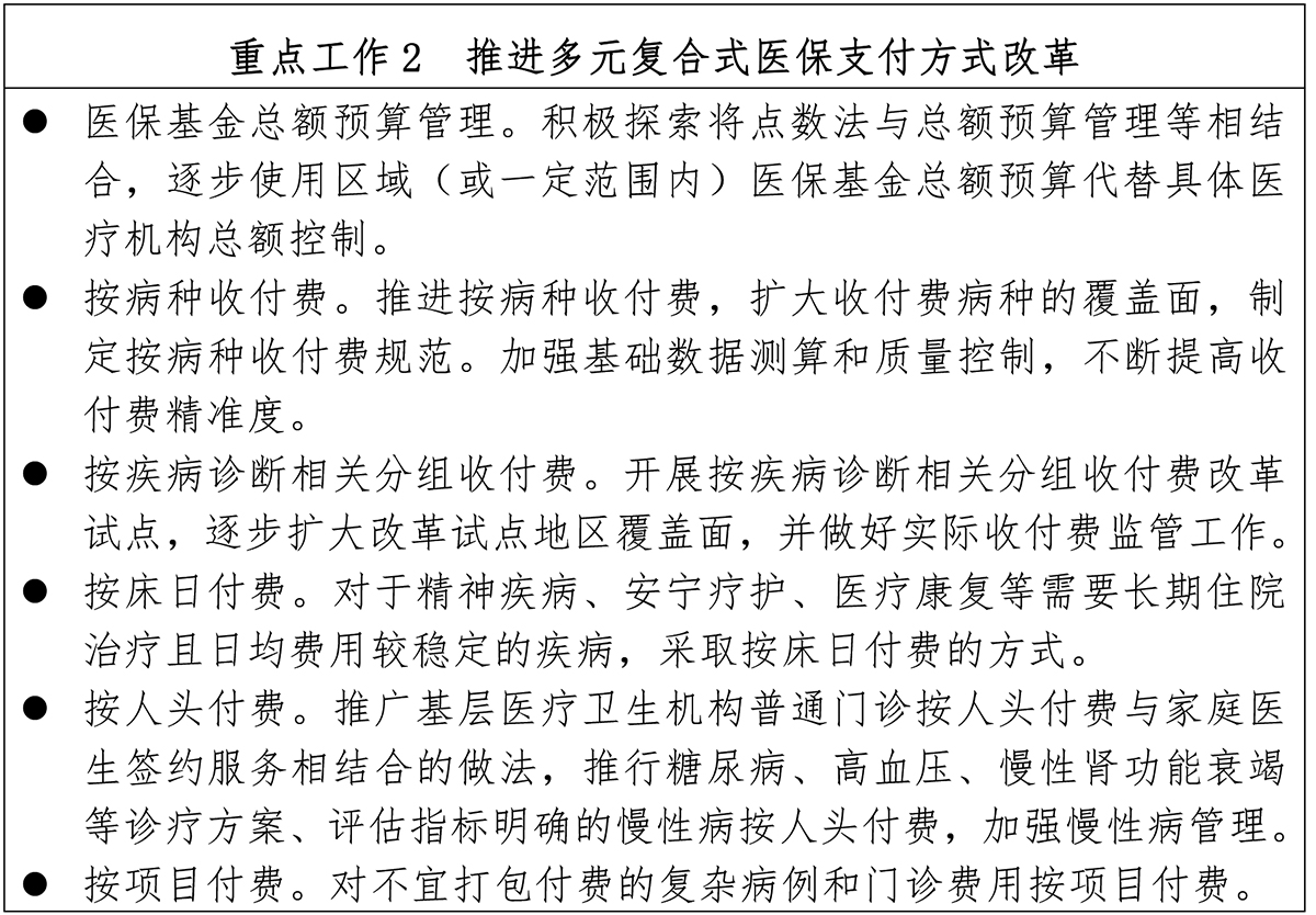
完善多元复合式支付方式。在全省范围内普遍实施住院按病种收付费为主的适应不同疾病、不同服务特点的多元复合式收付费方式。按照“分步实施、分层推进”的思路,在具备实施条件的公立医院开展DRG收付费改革试点,其他公立医院全面推进住院按病种收付费改革。加快推进南平市DRG付费国家试点和厦门、宁德、莆田、龙岩等4个地市区域点数法总额预算和按病种分值付费(DIP)试点等工作。加强运行监测和评估,强化政策配套和技术支撑,实现住院按病种收付费为主的复合式支付方式改革全覆盖,并逐步将收付费方式改革从住院向门诊延伸。总结提升推广三明医改经验,不断完善医共体医保打包支付政策。总结推广家庭医生签约服务与按人头付费有效做法,积极探索更好发挥中医药特色优势的中医优势病种支付方式。增强支付方式改革与医疗服务协同性,引导医疗机构主动控制成本,严控目录外不合理费用增长。开展各种支付方式绩效和价值评估。
建立健全总额预算编制机制。坚持“以收定支、收支平衡、略有结余”的总额预算编制原则,加强医保支付协商谈判,统筹考虑住院与门诊、药品(耗材)与医疗服务、县域医共体与其他医疗机构、统筹区内就医与转外就医等情况,完善分类分项预算管理办法。
第五节 健全严密有力的基金监管机制
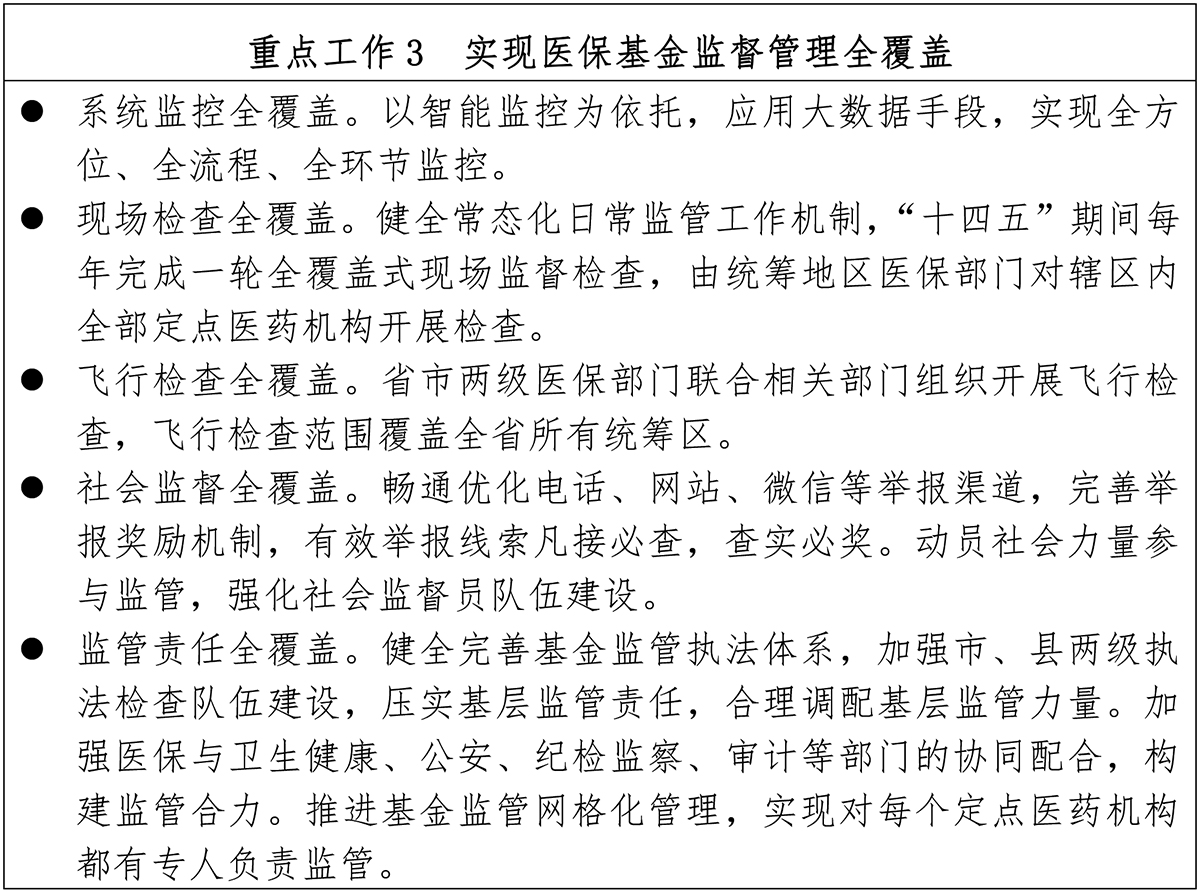
建立健全监督检查机制。建立健全协议管理、智能监测、行政检查“三位一体”监管体系。建立和完善日常巡查、专项检查、飞行检查、重点检查、专家审查等相结合的多形式检查制度,规范不同检查形式启动条件、检查内容、工作要求和流程,明确各方权利义务,确保公开、公平、公正。建立健全“双随机、一公开”检查机制,完善行政执法公示、执法全过程记录、重大执法决定法制审核三项制度,实现医保行政执法透明、规范、合法、公正。建立健全部门联动机制,完善联合检查制度,形成监管合力。建立和完善购买服务制度,积极引入信息技术服务机构、会计师事务所、商业保险机构等第三方力量参与医保基金监管,建立按服务绩效付费机制,提升监管的专业性、精准性、效益性。加强基金监管能力建设,不断提升监管水平。

全面建立智能监控制度。建立和完善全省统一集中的智能监控系统,加强大数据的监测与应用。积极构建并不断完善事前提醒与事中控制系统,通过与事后结算审核有机结合,加强对定点医疗机构临床诊疗行为的引导和审核,实现基金监管从人工抽单审核向大数据全方位、全流程、全环节智能监控转变。
完善医保信用管理制度。强化信用管理理念,发挥医保信用体系作用,完善和落实医保基金监管信用管理制度。建立医药机构和参保人员医保信用承诺、信用记录、信用评价、积分管理制度,将信用评价结果与预算管理、检查稽核、定点协议管理等相结合。加快全国统一的医保信息平台信用评价管理子系统在福建上线运行,确保在一个系统上管理和运行全省医保领域信用信息。建立医保领域守信联合激励对象和失信联合惩戒对象名单制度,建立跨部门信用协作机制。建立定点医疗机构、定点零售药店、药品耗材生产流通企业等信用承诺制度,鼓励行业协会开展行业规范和自律建设,制定并落实自律公约,促进行业规范和自我约束。
健全综合监管机制。适应医保管理服务特点,建立并完善部门间相互配合、协同监管的综合监管制度。完善医保基金监管联席会议制度,健全协同执法工作机制,推进信息共享和互联互通。加强与公安、纪检监察等部门沟通协调,建立健全打击欺诈骗保行刑、行纪衔接工作机制,确保涉嫌欺诈骗保违法违纪案件及时移送公安、纪检监察等部门。
完善社会监督制度。广泛动员社会各界参与医保基金监管,实现政府治理和社会监督、舆论监督良性互动。健全要情报告制度,建立和用好基金监管曝光台,做好医保基金监管典型案例的收集遴选和公开通报。医保经办机构定期向社会公布参加基本医疗保险情况和基金收支、结余情况,接受社会监督。建立健全投诉举报机制,规范投诉举报受理、检查、处理、反馈等工作流程和制度,加强举报人隐私保护。鼓励医药卫生行业组织发展,引导和支持其在制定管理规范和技术标准、规范执业行为和管理服务、促进行业自律等方面更好发挥作用。
第六节 鼓励发展商业健康保险
鼓励商业健康保险产品创新。鼓励商业保险机构加强产品创新,提供包括医疗、康复、照护、生育等多领域的综合性健康保险产品和服务,发挥商业健康保险在健康保障领域的作用,引导商业保险机构创新完善保障内容,提高保障水平和服务能力,鼓励将医疗新技术、新药品、新器械应用和中医药服务纳入商业健康保险保障范围。
完善商业健康保险支持政策。支持商业保险机构开发与基本医保政策紧密衔接的普惠性、互补性、高保障性、可持续性的商业健康保险,满足群众多样化医保需求。按照国家关于加强网络安全和数据保护工作的规定,在确保参保人数据信息安全的前提下,为商业健康保险开发提供政策上的引导扶持和必要的数据支持,按规定探索推进保险机构商业健康保险信息系统与省医疗保障信息平台信息共享和“一站式”结算。
加强对商业健康保险的监督管理。规范商业保险机构承办大病保险业务,探索建立参与基本医保经办的商业保险机构绩效评价机制。加强市场行为监管,突出健康保险产品设计、销售、赔付等关键环节监管。建立信用管理协同机制,将医保定点医药机构发生的商业健康保险费用纳入信用管理范围。
第四章 优化医疗保障协同治理体系
第一节 完善医药价格形成机制
巩固提升药品和医用耗材集中带量采购成效。坚持招采合一、量价挂钩,完善药品、医用耗材阳光采购机制,积极扩大带量采购范围,推进分级药品和医用耗材集中带量采购,形成国家、省级、跨区域联盟采购相互协同推进的工作格局。推进全国统一的医保信息平台药品和医用耗材招采管理子系统在福建落地应用,推进公立医疗机构所需药品和医用耗材全部按要求从平台采购。完善医保待遇政策、支付标准与集中采购价格协同机制。推进并规范医保基金与医药企业直接结算。开展高值医用耗材集中采购,进一步做好医疗器械(医用耗材)阳光采购结果全省共享,降低虚高药品和医用耗材价格,规范促进药品、医用耗材合理使用。完善与集中采购相配套的激励约束机制政策,促进中选产品优先使用、合理使用,鼓励社会办医疗机构、药店参与集中采购。
完善药品和医用耗材价格治理机制。全面建立全省公立医疗机构药品和医用耗材的价格采购信息监测机制,充分利用全国交易价格信息,提升药品和医用耗材价格异常变动的分析预警应对能力。强化药品和医用耗材价格常态化监管,根据国家统一部署,实施全国医药价格监测工程,全面落实医药价格和招采信用评价制度,灵活应用成本调查、函询约谈、信用评价、信息披露、价格指数、挂网规则等管理工具,精准施策,有效传导,遏制药品和医用耗材价格虚高。
深化医疗服务价格改革。稳妥有序开展医疗服务价格改革试点。加强医疗服务价格总量调控,研究开发价格调控管理工具,完善定调价规则,强化考核激励和综合配套。建立医疗服务价格动态调整触发机制,每年进行调价评估,达到启动条件的稳妥有序调整价格,支持公立医院优化收入结构。探索完善药学类医疗服务价格项目。完善“互联网+”医疗服务价格和医保支付政策,合理体现医疗服务的共性成本和“互联网+”的额外成本。改革完善新增医疗服务价格管理,加快新增医疗服务项目审核,支持临床技术进步和适宜技术推广,健全医疗服务价格项目进入和退出机制,发挥价格引导医疗资源合理配置的作用,鼓励医疗机构提供更高质量、更有效率、更可负担的医疗卫生服务。探索适应经济社会发展、更好地发挥政府作用、医疗机构充分参与、体现技术劳务价值的医疗服务价格分类形成机制,逐步形成可复制可推广的改革经验。推进医疗服务价格标准化、规范化和信息化建设,开展医疗服务价格与收费数据监测质控,推动医疗机构医疗服务成本数据共享,夯实医疗服务价格调整与改革的基础,提高医疗服务价格与收费治理的能力与水平。
第二节 助力医药服务供给侧高质量发展
健全医疗卫生服务体系。促进医疗卫生资源合理配置,健全全科和专科医疗服务分工合作的医疗服务体系,完善区域医疗卫生服务规划,支持国家和省级区域医疗中心建设,加快建设优质高效的医疗服务体系。支持公立医院高质量发展,健全考核体系,促进定点医药机构行业行为规范、成本控制和行业自律,建立卫生、医保、财政、审计等部门联合监管机制。推进社会办医疗机构发展,扩大医疗资源有效供给。统筹加快补短板、强弱项,促进儿科、康复、护理、心理等薄弱学科发展。支持基层医疗机构发展和分级诊疗体系建设,强化家庭医生签约服务考核,完善签约服务费支付结算办法。鼓励日间手术等日间服务模式发展,提升公立医院服务效率。支持远程医疗服务、上门医疗服务等新模式新业态有序发展,促进人工智能等新技术的合理应用。
提高医药产品供应和安全保障能力。有序引入优质仿制药产品和更加多元化的集中采购参与主体。拓展医疗器械唯一标识在卫生健康、医疗保障领域的衔接应用。严格药品监管,加强药品追溯协同体系建设,保证药品安全。健全短缺药品监测预警和分级应对体系,进一步做好短缺药品保障供应和价格稳定。逐步建立中标生产企业应急储备、库存和产能报告制度,保障集中采购药品供应,确保集中采购药品落地。支持药店连锁化、电商化发展,更好发挥药师的作用。
强化协商共治机制。探索形成医保相关领域主体定期协商机制,建立健全医保经办机构、医保定点服务机构、参保人代表、医院协会、医师协会、药师协会、护理学会、药品生产流通企业等参加的协商机制。开展区域协商共治试点示范,促进医药领域各利益主体协同发展。
第三节 健全医保管理服务体系
加强经办管理服务体系建设。完善经办管理制度,加快公共服务标准化、规范化建设,建立统一规范的医保公共服务和稽核监管标准体系。统一经办规程,规范服务标识、窗口设置、服务事项、服务流程、服务时限,推进标准化窗口和示范点建设。主动融入基层网格化管理服务大局,依托乡镇(街道)政务服务中心、村(社区)综合服务中心,建立覆盖省、市、县(区)、乡镇(街道)、村(社区)的医保服务网络,通过购买服务等方式,设立专兼职服务人员,大力推进服务下沉,补齐基层医保公共管理服务能力配置短板,提高医保经办管理服务可及性。加强医保公共服务机构内控建设,落实协议管理、费用监控和稽查审核责任。加强与有关部门对接协作,推进医疗保障信息平台与相关网上政务服务平台、医疗机构信息平台、电子票据平台等衔接,促进资源共享。完善医保业务线上办理体系。鼓励支持商业保险公司、银行等参与医保经办管理服务。
提升公共服务水平。坚持传统服务方式和新型服务方式相结合,推进政务服务事项网上办理。构建多种形式的医保公共管理服务平台,推进医保经办窗口标准化建设、医保在线公共服务平台建设、医保服务站建设,探索实施医保服务“视频办”。建立健全省内跨区域医保管理服务协作机制,推进全国高频政务服务“跨省通办”医保服务事项落地实施,重点推进跨区域医保公共服务管理一体化。
健全医保政务服务“好差评”制度。加快建立健全与医保发展相适应的医保政务服务评价标准体系和评价结果应用管理办法。聚集热点难点问题,优化明确便民服务措施。推进医保政务服务“好差评”示范区建设。
完善异地就医实时结算服务。完善省内异地就医直接结算服务,落实国家统一的医保跨省异地就医直接结算管理政策,完善住院费用跨省直接结算,推进门诊费用跨省直接结算。优化异地就医服务,进一步简化异地就医备案手续,拓展线上线下多渠道备案方式,实现异地就医备案网上办理全覆盖。强化异地就医费用监管,实现异地就医人员、本地就医人员就诊数据统一监控,加强对重点医院的人工审核稽核力度。完善业务协同机制,将异地就医联网结算管理纳入就医地定点医药机构协议管理内容。
推进医保全流程数字化服务。推动人工智能、大数据、物联网、云计算、区块链等新技术在医保管理中的运用。鼓励发展诊间结算、床边结算、线上结算。依托医保诚信记录,落实先诊疗后付费,发展医保电子病历,推进医疗电子票据使用。探索建立慢性病互联网诊治、第三方药品配送上门等服务新模式。
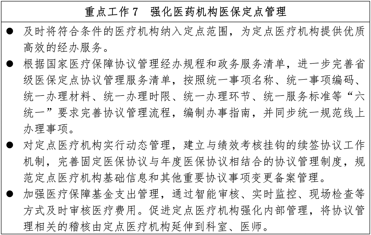
健全完善医保协议管理。落实国家定点医药机构管理办法,加强医保定点医药机构管理,简化优化医药机构定点申请、专业评估、协商谈判程序,统一规范并动态调整医保服务协议范本,加强事中事后监管。建立健全跨区域就医协议管理机制。适应人口老龄化、群众多元医疗需求,将符合条件的各类医药机构纳入医保定点,支持“互联网+”医药服务等新业态医药服务发展。推动定点医药机构医保精细化管理,建立考核评价及退出机制,加强绩效考核结果与应用挂钩。

第四节 积极应对人口老龄化
完善生育保险政策措施。积极贯彻应对人口老龄化战略部署,做好生育保险对参保女职工生育医疗费用、生育津贴待遇的保障。规范生育医疗费用支付管理,推进生育医疗费用支付方式改革,住院分娩按病种支付,产前检查按人头支付,控制生育医疗费用不合理增长,降低生育成本。继续做好城乡居民基本医保参保人生育医疗费用待遇保障。
稳步建立长期护理保险制度。坚持以人为本、独立运行、保障基本、责任共担、机制创新、统筹协调的基本原则,在福州市长期护理保险试点工作基础上,按照国家统一部署逐步推广长期护理保险制度。探索建立互助共济、责任共担的多渠道筹资机制,形成与经济社会发展和保障水平相适应的动态调整筹资机制。建立公平适度的待遇保障机制,明确长期护理保险基本保障项目,合理确定保障范围和基金支付水平。细化完善失能等级评价办法,探索制定护理需求评价办法,根据不同护理等级、服务提供方式等实行差别化的待遇保障政策。做好与经济困难的高龄、失能老年人补贴以及重度残疾人护理补贴等政策的衔接。完善管理服务机制,积极引入社会力量参与长期护理保险经办服务,支持发展商业长期护理保险。建立绩效评价、考核激励、风险防范机制,提高经办管理服务能力和效率。力争基本形成与我省经济发展水平和老龄化发展趋势相适应的长期护理保险制度政策框架。
提升医保适老服务水平。加强医保经办服务大厅和窗口建设,合理布局服务网点,优化完善无障碍设施,开辟绿色通道,畅通为老年人代办的线下渠道。推进网上办事流程向提高适老性转变,支持老年人更多享受智能化成果,更好融入智能社会。
第五章 构筑坚实的医疗保障服务支撑体系
第一节 强化法治保障
坚持法治医保。贯彻实施《中华人民共和国社会保险法》《医疗保障基金使用监督管理条例》及定点医药机构管理办法、药品价格管理办法、药品集中采购管理办法等法律法规、制度规定,加强行政规范性文件制定和监督管理,合法依规开展医保工作。
规范行政执法。完善权责清单、执法事项清单、服务清单,执行国家医保行政执法程序规定,规范执法文书样式、行政执法指引,规范行政执法自由裁量权,维护基金安全,保护公民、法人和其他组织的合法权益。建立健全基金监管执法公示全过程记录、重大执法决定法制审核等制度,完善“双随机、一公开”检查机制。落实医保亮证执法要求,完善行政复议和行政应诉案件处理工作机制,提高依法行政水平。
加强普法和培训。开展医保普法宣传活动,引导全社会增强医保法治意识。强化医保行政管理人员和执法人员业务培训,增强运用大数据等信息技术开展监管的能力,打造一支懂法、用法、守法的医保队伍。
第二节 促进医保安全发展
强化基金管理。防范基金运行系统性风险,促进基金运行区域平衡,保持合理的基金结余水平,提高基金使用效率。建立健全严格的基金运行管理考核指标体系和激励约束机制,压实统筹地区管理责任,全面开展统筹地区基金运行评价。
确保数据安全。落实国家关于加强网络安全和数据保护工作的规定,规范数据管理和应用。依法保护参保人员基本信息和数据安全。维护医保信息平台运行安全。
加强内部控制。建立流程控制、风险评估、运行监控、内审监督等内部控制工作机制,梳理经办环节风险点,及时发现医保公共服务过程中的安全隐患并有效防范,确保不发生重大安全问题。建立系统内部监督制衡机制,强化责任追究,促进内控机制有效运行。
第三节 推动智慧医保发展
建设医保信息化省级平台。按照全国统一的医疗保障信息平台建设标准,坚持“统一、高效、兼容、便捷、安全”的原则,分期开展省级医保信息平台建设,实现“数据省级集中、省级统一部署、一网内外服务”的建设目标。
2021—2022年完成第一期建设,夯实基础设施,有序开展数据、网络、安全等体系建设,打造智慧医保基础架构,推进医保政务数据汇聚共享。
2022—2023年推进第二期建设,深度利用大数据、人工智能等高新技术,建设可视化智能监测中心,提高大数据科学决策能力,实现业务监管双并行。
2023—2025年开展第三期建设,依托数字福建云计算中心,构建全省医保专用云,持续优化运维管理和安全管理体系,提升完善前两期建设成果。
全面打造医保信息化技术体系。建设结构有序、应用丰富的数据体系,贯彻落实国家医保局统一的核心业务标准和技术规范,全面构建智慧医保数据仓库,逐步扩大数据采集范围,持续开展数据治理,推进数据汇聚和跨部门共享应用。打造智能管理、全面覆盖的网络体系,搭建新型网络架构,实现网络的扁平化、智能化、可视化,推进与政务信息网的互联互通、业务协同及数据共享。塑造技术先进、防护全面的安全体系,严格遵循三级等保2.0要求,逐步建设全省医保信息安全保障体系,积极响应“护网行动”,全面输出安全防范能力。推进分期过渡、深度应用的信创体系,积极响应“信息技术应用创新”战略,深化信创产品在医保领域基础设施、基础软件、信息安全等方面的应用
提升智慧医保信息化标准化治理能力。基于国家“云平台+业务中台”的基础架构,充分运用大数据、AI赋能、区块链等高新技术,开展医保信息化标准化建设,探索形成智慧医保和智能服务的医疗保障数智大脑体系。加强医疗保障管理数据的治理、清洗、汇聚、共享和使用,逐步建立“全业务、全监管”的管控体系,不断优化内控管理、经办流程等通用系统,提升精细化治理水平。
全面输出智能医保信息化社会服务。结合社会需求,积极融入数字福建建设,面向各政务部门、第三方平台、公共服务渠道,持续输出标准化服务。依托医保电子凭证,与“福建码”协同应用,为多行业提供标准化认证能力和智慧化服务能力,促进周边行业不断优化架构。按照国家标准建设移动支付中心,实现全省统一的医保支付流程。深度推广“互联网+”医保服务,实现医保标准和互联网能力互相结合、医保业务和互联网社会互相促进、医保支付和互联网金融互相适配。
第四节 健全标准化体系
完善标准化工作基础。建立上下联动、部门合作、职责分明的标准化工作机制,推进与卫健、药监、人社等部门的共建共治共享机制。强化标准实施与监督,形成制定标准、贯彻实施、监督评估、完善修订的良性循环,为定点医药机构提供明确的标准服务。
加强重点领域标准化工作。统一医保业务标准和技术标准,制定基础共性标准清单、管理工作标准清单、公共服务标准清单、评价监督标准清单,组建各类标准咨询专家团队,提升管理服务水平,更好地服务广大参保人与定点医药机构。
强化标准化工作管理。强化医保标准日常管理与动态维护,完善落地应用长效机制。健全医保编码信息维护、审核、公示、发布的常态化工作机制,全面推进医保信息业务编码贯彻应用,促进医保治理能力提升。
第五节 加强队伍建设
坚持政治引领。把政治标准和政治要求贯穿队伍建设全过程各方面,加强政治历练,强化政治担当,站稳政治立场,提升政治素质。
加强人员配备。加强经办服务人力资源配置,根据参保人数和服务量等情况,统筹考虑编制和人员情况,积极推进省、市、县、乡镇(街道)、村(社区)医保经办服务全覆盖。畅通人员晋升渠道,稳定经办人才队伍。优化队伍结构,注重引进紧缺急需的高素质专业化人才,打造一支有理想、有担当、有本领、有定力的政治素质高、业务过硬的专业化医保队伍。
坚持从严管理。抓好廉政建设,注重抓早抓小、防微杜渐,紧盯重要岗位、重点人员、重大任务,加强全方位教育管理。加强考核激励,建立体现医保领域不同职业、不同岗位和不同层次人才特点的评价机制和办法,搭建系统内双向挂职交流机制,加大优秀人员表彰奖励力度,激发队伍活力。
强化队伍培训。探索建立医保部门、医疗机构、高等院校、科研院所等联合培养人才的机制,实施全员培训。搭建研究平台,加强与高等院校、科研院所等机构的战略合作,更好发挥高端智库和专业机构的支持作用。
第六章 保障措施
第一节 加强组织领导
切实加强对医保工作的组织领导,落实政府在制度、规划、筹资、服务和监管等方面的责任,把医保制度改革作为重要工作任务,结合实际制定切实可行的政策措施,健全工作机制,将落实医保制度改革纳入保障和改善民生的重点任务,确保规划目标如期实现。建立完善部门协同机制,加强医疗、医保、医药制度政策之间的统筹协调和综合配套。根据职责分工,细化分解规划各项任务目标,各司其职,密切配合,加强衔接,共同推进医保规划实施。
第二节 加大投入力度
完善政府医保投入政策,按照事权和支出责任相适应的原则,科学合理划分医保领域省与市县财政事权和支出责任,建立公平、合理、可持续的负担机制,确保对基本医保的补助及时足额到位。医保能力建设按照承担职责的职能部门及其所属机构隶属关系,由同级财政承担支出责任。
第三节 加强监督评价
加强对医保规划实施的监督和评价,建立规划实施情况年度、中期和终期评价制度,对规划落实进度、重点工程、重点工作、主要指标完成情况等,采取部门自评与社会第三方评估相结合的方式,开展综合检查评估,及时发现问题,提出对策措施,督促整改落实,确保本规划各项任务完成。
第四节 营造良好环境
做好医保规划解读和宣传,及时回应社会关切,合理引导预期。做好政府信息公开和新闻发布,及时准确发布权威信息,引导社会舆论,增进各方共识。运用多种媒介,采取多种方式,大力宣传医保政策及实施效果,积极营造医疗、医保、医药协同改革的良好氛围,为深化医疗保障制度改革和本规划实施创造良好舆论环境。
扫一扫手机阅读




