
福建省人民政府关于印发福建省“十四五”
粮食安全和物资储备发展专项规划的通知
闽政〔2022〕8号
各市、县(区)人民政府,平潭综合实验区管委会,省人民政府各部门、各直属机构,各大企业,各高等院校:
现将《福建省“十四五”粮食安全和物资储备发展专项规划》印发给你们,请认真组织实施。
福建省人民政府
2022年3月22日
福建省“十四五”粮食安全和
物资储备发展专项规划
前 言
“中国人的饭碗任何时候都要牢牢端在自己手中,饭碗主要装中国粮。”端牢中国人的饭碗是重大战略问题,粮稳天下安,稳住粮食,有着特殊重要的意义。粮食安全和物资储备是国家安全的重要基础,是开启全面建设社会主义现代化国家新征程不可或缺的“压舱石”。
“十四五”时期,福建省坚持以习近平新时代中国特色社会主义思想为指导,全面贯彻落实党的十九大和十九届历次全会精神,对标习近平总书记提出的“四个更大”重要要求和当前四项重点任务,坚持稳中求进工作总基调,立足新发展阶段,贯彻新发展理念,服务和融入新发展格局,全方位推进高质量发展超越,促进共同富裕,牢牢守住保障国家粮食安全底线。按照省委和省政府部署要求,为指导“十四五”时期福建粮食安全和物资储备发展,加快构建更高层次、更高质量、更有效率、更可持续、更为安全的粮食安全保障体系和高效应急物资储备体系,根据《国家粮食安全中长期规划纲要(2021—2035)》《“十四五”粮食产业高质量发展规划》《福建省国民经济和社会发展第十四个五年规划和二○三五年远景目标纲要》等,制定本规划。
本规划期限为2021年—2025年。
第一章 发展环境
第一节 发展成就
“十三五”时期,福建着力筑牢发展基础、突出提质增效,以供给侧结构性改革为主线,不断提升保供稳价水平,加快粮食产业转型升级,加大基础设施建设,稳步提高粮食安全保障能力和应急物资储备能力,端牢“中国饭碗”,管好“八闽粮仓”,扛稳粮食安全重任,在促进经济发展、社会稳定、民生改善中发挥了重要作用。
安全保障基础更加稳固。地方储备能力不断加强,截至2020年底,全省地方储备粮规模达到416万吨,食用植物油储备规模5.5万吨,成品粮储备达到10.75万吨,储备体系和运行方式不断完善;应急加工能力达到3.7万吨/日,应急配送中心93家,应急储运企业88家,应急供应网点1476家,日可供应粮食2.08万吨,实现全省9个设区市和平潭综合实验区1109个乡镇街道应急供应网全覆盖,粮食应急保障能力大幅提高,在统筹推进疫情防控和经济社会发展中,快速处置大米抢购现象、紧急调拨应急救灾物资、助力企业复工复产,为坚决打赢疫情防控总体战阻击战提供充足的粮油物资保障,在疫情防控和保供稳价“大考”中交出合格答卷;制定出台《福建省引粮入闽奖励办法》,进一步巩固和拓宽“引粮入闽”渠道,成功举办2020年世界粮食日和全国粮食安全宣传周主会场活动、第三届中国粮食交易大会,举办十二至十六届粮食产销协作福建洽谈会,国家粮食和物资储备局与省政府签署了《关于共同保障国家粮食安全、 推进粮食和物资储备事业高质量发展战略合作协议》,福建省与山东、江西等十省(自治区)签订省际间粮食产销合作协议,产销衔接不断拓展;安排专项资金用于奖励从省外调粮的企业,鼓励省内粮食企业“走出去”建设粮食生产、加工、仓储基地;建设军粮应急保障中心,不断提高军粮供应质量和管理水平,得到驻闽部队官兵的充分肯定。
产业经济质量不断提升。出台《关于加快建设现代化粮食产业体系提高粮食安全保障能力的实施意见》《关于培育新型粮食市场主体促进粮食产业发展的意见》,从2017年起每年安排专项资金,用于扶持粮食加工企业技术改造;全省粮油类企业获中国驰名商标9个,福建名牌35个,省级以上“放心粮油”示范企业272家,48家粮油和饲料加工企业被评为“农业产业化省级重点龙头企业”;实施优质粮食工程,绿色优质粮油产品供给持续增加,形成了“河龙贡米”“浦城大米”等地方粮食名牌产品;福州松下港区、厦门海沧港区、漳州招银港区、泉州肖厝港区等沿海港口初步形成集粮食加工、物流、仓储为一体的粮油加工产业集群,产业经济总量2020年达到800亿元,实现利润总额79.13亿元,产业经济运行质量不断提升。
图1 分地区粮油工业总产值和利润总额
基础设施建设迈上新台阶。加快粮食储备库建设,全省标准化储备仓容达535万吨,确保粮食储备安全;从2018年起省级每年安排粮油仓储设施维修改造专项资金1000万元,进一步改善粮油仓储设施条件;着重加快入闽水路物流通道建设,推进沿海港口中转库及粮食码头建设,不断提高粮食仓储物流能力,2020年粮食跨省流通量约1700万吨,其中水路占比70%以上;建成省级粮食管理平台,升级改造60个智能化粮库,基本实现国家局平台、省级平台、基层粮库的数据互通共享、视频监控系统互联互通。
行业依法治理持续加强。扎实开展粮食安全责任制考核,层层传导压力,层层落实责任,2016年以来粮食安全省长责任制国家考核连续五年全国优秀;加强粮食法规和制度建设,出台《福建省粮食安全保障办法》《福建省粮食质量安全监管实施细则》《福建省超标粮食收购处置管理暂行办法》,修订《福建省粮食流通管理办法》。推进“放管服”改革,大力推广双随机抽查机制,制定双随机抽查“一单、两库、一细则”,规范和加强粮食流通事中事后监管,福州、厦门、漳州被确定为首批“全国粮食流通执法督查创新示范单位”;设立291个粮价信息监测点,逐步完善全省粮油市场监测预警体系;在全国率先推进粮食质量安全追溯体系建设,组织开发以《库存识别代码标准》为基础的福建省原粮质量追溯平台,并与“福建省食品安全信息追溯管理平台”对接,实施粮食从田间到餐桌全链条监管。
粮食节约减损取得实效。漳州岱山粮食储备库等3家单位被确定为全国粮食安全宣传教育基地;授牌命名24家福建省粮食安全宣传教育基地,以世界粮食日和粮食安全宣传周系列宣传活动等为平台,通过评选“粮安之星”、开展宣讲、职业体验、光盘行动等形式多样的主题活动,普及节粮减损技术和爱粮节粮、营养健康消费知识,推动建立宣传教育长效机制;推广农户科学储粮技术服务,更好解决储藏环节粮食产后数量损失、品质下降、霉烂变质等问题;建设11家粮食产后服务中心,实现我省国家级产粮大县全覆盖。
物资储备体系逐步完善。做好重要商品和重要物资的收储、轮换、管理等工作。目前,全省储备安置类、被服类、装具类等3大类应急救灾物资34种19.14万件,代储中央物资11种8.24万件,各级粮储部门接转各类物资36.8万件。进一步推进救灾物资储备库建设,省救灾物资储备中心完成救灾应急物资智能调度和仓储管理项目的建设。理顺新转隶的救灾物资储备管理职能,严格落实《福建省救灾物资储备管理办法》,出台《福建省救灾物资调运暂行办法》,修订完善“救灾物资调运流程图”,确保重要物资在关键时期拿得出、调得快、用得上。
第二节 存在问题
我省粮食安全和物资储备改革任务仍然艰巨,基础设施体系不能完全适应高质量发展要求,应急保障存在短板,粮食产业发展不平衡不充分,治理体系还有弱项,应深刻认识新矛盾新问题,善于在危机中育先机、于变局中开新局。
粮食市场保供稳价任务艰巨。我省作为全国第三大缺粮省,粮食年缺口在1600万吨以上,2020年粮食自给率仅23%,每年各级储备粮轮换量约200万吨,集中轮换冲击市场,新陈价差呈拉大趋势,轮换难度不断增加,粮食供需平衡的矛盾更趋突出,保证军需民食、应急救灾和市场稳定的难度将继续加大。各地缺乏大型综合型的应急保障中心,储备专业化与社会化的有机结合尚未形成,数据共享和联动机制有待提高,应急管理的新技术应用亟待提升。
高质量发展任重道远。粮油产业布局不合理、发展不平衡,产业链条短,发展模式和企业经营方式整体较为单一,技术水平不高,粮油企业品牌建设总体上还比较落后,没有充分利用销区优势形成核心竞争力,制约着行业整体效益和粮食安全水平的提高。目前泉州、莆田等沿海港口城市还没有成熟运作的粮食物流节点,厦门、福州等港口专用散粮接卸、多式联运等设施不足,系统化和设施现代化水平有待提升。局部地区仓容短缺,部分仓房设施陈旧老化,作业环境较差,信息化程度较低,全覆盖、全链条、全程动态实时监控和穿透式监管存在较大差距,设施亟需现代化升级。
治理能力有待全面提高。粮食安全和物资储备管理体制机制仍不完善,中央储备和地方储备相互补充、政府储备和企业储备相互结合的储备机制尚未健全,防范化解风险和应对突发事件的能力有待增强。粮食执法监管能力有待进一步提高。
物资储备体系有待健全。尚未建立省市县自上而下统一的应急物资储备管理体系,市县物资储备管理方式不尽相同,个别还未明确物资储备的责任单位,难以实现全方位的监管;应急物资储备规模不足,品种结构需进一步优化;应急物资储备基础设施布局不合理,机械化、自动化、信息化水平滞后;运行机制不灵活,应急物资应急调配效率较低。
第三节 发展形势
“十四五”时期,粮食安全和物资储备发展面临的环境、条件正发生深刻变化。从国际看,世界处于百年未有之大变局,国际政治、经济、科技、文化、安全等格局都在发生深刻调整,新一轮科技革命和产业变革加速演进,影响世界粮食安全的不利因素增多,国际冲突、极端天气以及新冠肺炎疫情引发的经济衰退和粮食贸易供应链中断相互叠加,加剧了全球粮食生产和供给的不确定性。
从国内看,我国已进入高质量发展阶段,社会主要矛盾发生了关系全局的历史性变化,正在构建以国内大循环为主体、国内国际双循环相互促进的新发展格局,应对各种风险挑战,必须着眼国家战略需要,稳住农业基本盘、做好“三农”工作。“一带一路”倡议、国家粮食安全战略、乡村振兴战略深入实施,特别是平潭综合实验区、中国(福建)自由贸易试验区、21世纪海上丝绸之路核心区、福州新区、福厦泉国家自主创新示范区、国家生态文明试验区等多区叠加的政策优势持续显现,进一步凸显福建在全国发展大局中的地位和作用,为福建省完善现代基础设施、构建现代产业体系、保障和改善民生等提供了良好条件,为新福建建设提供了强大支撑。福建作为粮食主销区和净调入大省,必须深刻认识新发展阶段的新特征新要求,把握大势,主动作为,坚决扛稳粮食安全重任。
从省内看,福建以全方位推进高质量发展超越为主题,以深化供给侧结构性改革为主线,以改革创新为根本动力,以满足人民日益增长的美好生活需要为根本目的,正在加快构建现代产业体系,打造国内大循环的重要节点,推进国家物流枢纽建设,畅通国内国际双循环的重要通道,建设现代化基础设施体系,加快构建现代产业体系,健全重要农产品供给保障体系,到二○三五年基本实现全方位高质量发展超越,“机制活、产业优、百姓富、生态美”的新福建展现更加崭新的面貌,对优化保障功能、提升生活品质提出更高要求,为福建省在更高层次上保障粮食安全和物资储备发展提出了新目标。“十四五”时期,党中央明确支持福建探索海峡两岸融合发展新路,福建应深刻认识对台工作的紧迫感与使命感,把握机遇,牢记使命,不断深化改革扩大开放,努力在全方位推进高质量发展超越上迈出重要步伐,开创两岸融合发展新局面,对安全保障也提出了新的课题,为福建省粮食安全和物资储备发展提出了新的要求和使命。
“十四五”时期是粮食安全和物资储备发展的重要战略机遇期,是福建省建设统一的粮食安全和物资储备体系的攻坚期,是建设粮食产业强省的关键期,是信息化与粮储产业深度融合、新旧动能充分释放的重要时期,也是两岸融合发展的重要时期,必须认清形势,树立全球视野和机遇意识,增强忧患意识,坚持问题导向,强化底线思维,破解发展难题,厚植发展优势,加强统筹谋划,着力补齐短板,攻坚克难、奋发有为,在新的历史起点上开创粮食安全和物资储备发展新局面。
第二章 总体要求
第一节 指导思想
以习近平新时代中国特色社会主义思想为指导,全面贯彻党的十九大和十九届历次全会精神,深入贯彻落实习近平总书记来闽考察重要讲话精神,深刻把握粮食安全党政同责的重大意义,坚持稳中求进工作总基调,立足新发展阶段,贯彻新发展理念,服务和融入新发展格局,全方位推进高质量发展超越,促进共同富裕,认真落实总体国家安全观,深入实施国家粮食安全战略和乡村振兴战略,牢牢守住保障国家粮食安全和不发生规模性返贫两条底线,以更高站位、更大力度、更硬举措推动改革和发展深度融合、高效联动,树立“大粮食、大产业、大市场、大流通”理念,坚决扛稳粮食安全和物资储备重任,推动粮食安全和物资储备责任落实,不断提升粮食安全和物资储备应对突发事件的能力,构建更高层次、更高质量、更有效率、更可持续、更为安全的粮食安全和物资储备保障体系。
第二节 基本原则
——市场配置,政府引导。遵循市场经济规律,优化营商环境,充分发挥市场在资源配置中的决定性作用,更好地发挥政府作用,通过规划引领,推动资源向有市场需求的区域进一步集聚,鼓励企业结合资源优势和产业基础,充分利用地方特色优势,增加和优化有效供给,在粮食流通和物资储备运行体系中发挥骨干作用。
——聚焦核心,补齐短板。紧扣粮食安全和物资储备核心职能,围绕产业发展存在的短板和弱项,集中优势在重大政策、重点方向和重点区域持续发力,以针对性举措促进粮食安全和物资储备保障能力大幅度跃升。
——智慧高效,绿色发展。贯彻新发展理念,加强现代信息技术和智能化、绿色化装备应用,提高资源配置效率,推进低碳循环发展和资源节约集约利用,打造绿色智慧型基础设施体系。
——产业融合,创新驱动。统筹利用国内外两种资源、两个市场,实现全产业链发展,促进粮食产业和物资储备融合发展。把全面深化改革和创新驱动作为加快发展的强大动力和重要支撑,不断增强产业创新能力,优化投资结构,提升产业层次。
——底线思维,防范风险。增强忧患意识,发扬斗争精神,努力构建全方位综合防控体系,始终将安全摆在首位,牢牢守住粮食领域不发生系统性风险的底线,做好“六稳”工作,落实“六保”任务,积极应对外部环境变化带来的冲击挑战,增强抵御风险的能力,确保产业链供应链安全稳定。
第三节 发展目标
“十四五”时期,必须稳住“三农”工作和粮食“压舱石”,确保稳产保供,保障粮食安全,体制机制更加健全,产业经济竞争优势突出,仓储体系绿色化现代化,高效物流体系实现智慧发展,物资储备效能明显增强,科技兴粮兴储贡献率大幅提升,现代治理制度和治理体系更加完善,实现福建省粮食流通和物资储备“133”发展目标,即构建粮食安全和物资储备保障体系;产业经济走在全国前列,智慧闽粮走在全国前列;建设粮食安全保障示范区、仓储物流现代化发展示范区、优质粮食工程示范区。推进建设“1+2+6+N”省市县纵横应急物资储备保障网络,即建设1个全省性应急物资保障基地、2个省级应急物资保障中心,6个市级物资储备应急保障库和一批县级物资储备应急保障库。
到2025年,基本实现低温、准低温储粮,全省县级以上中心粮库、储备粮代储点智能化改造全覆盖,形成全省粮食储备信息化“一张网”。全省粮食完好仓容达到700万吨,其中高标准生态粮库占比40%以上,实现粮食产业总产值900亿元,粮食优质品率提高30%以上,粮食加工转化率达到90%,十亿级企业集团达到15家,规模以上粮油加工企业研发投入占主营业务收入比例达到0.5%,科技贡献率提高3个百分点。应急物资保障能力不断提升,应急物资储备规模数量、区域布局更加合理,品种目录更加丰富,储备形式更加多样,指挥调度更加高效,粮食安全和物资储备高质量发展格局初步形成。
到2035年,基本实现粮食安全和物资储备基础设施水平现代化、基本构建现代化的产业体系,建成更高层次、更高质量、更有效率、更可持续、更为安全的粮食安全和物资储备保障体系。
——现代治理能力逐步提高。粮食安全和物资储备体制机制不断完善,精准调控机制逐步形成,粮食和物资储备规模品种、结构布局更加科学,省市县三级储备管理和运行机制更加完善,法规和制度体系更加健全,执法力量不断加强,执法方式不断创新,监测预警机制不断优化,打造粮食安全保障示范区。
——收储供应体系更加完善。优粮优价收购机制基本形成,精准高效产销衔接体系逐步构建,全省粮食电子交易平台逐步完善,多层次、多样化粮食交易批发市场体系基本建成,“引粮入闽”取得明显成效,基本建成高质量粮食收储供应体系。
——仓储物流体系绿色智慧。精准补齐设施短板,优化存量资源配置,提升优质增量供给,仓储物流设施布局进一步优化,形成“枢纽+网络”的格局,打造仓储物流现代化发展示范区,建成设施设备现代化、绿色储粮生态化、仓储管理规范化、物流网络智慧化的粮食仓储物流体系。
——现代粮食产业体系逐步构建。粮食产业高质量发展格局基本形成,产业结构明显优化,培育壮大大型粮食企业集团,产业园区集聚辐射能力不断增强,打造优质粮食工程示范区,优质粮油供给能力大幅提升,优质化、特色化、规模化、品牌化的现代粮食产业体系逐步构建。
——物资储备体系高效协同。省市县三级应急物资储备功能定位进一步明晰和完善,储备品种规模和结构布局更加优化,储备物资统一监督和分级管理机制逐步建成,资源网络化协同机制不断完善,管理组织体系基本构建,全省基本形成“统筹规划、分级负责、资源共享、集中调配”的应急物资储备体系。
——信息网络体系互通共享。横向互联、纵向互通、覆盖全省的粮食安全和应急物资储备管理一体化系统基本建成,价格监测、统计调查和大数据采集、分析和应用不断完善,打造省级数据共享平台、完善粮食监督检查平台,建成粮食安全和应急物资储备应急指挥调度平台,全省粮食和物资互通共享的信息化体系初步形成。

第四节 主攻方向
深化体制改革,打造粮食供应链。深化流通体制改革,鼓励企业通过战略联盟、资本合作、设施联通、功能联合、平台对接、资源共享等方式打造依托专业化分工的合作共同体,加快培育粮食供应链企业,积极支持和推动企业建设以品牌为核心的供应链。通过产业链供应链的优化,稳定粮源渠道,解决粮食需求缺口,保障粮食安全。
突出物流支撑,建设物流主线路。以沿海港口为重点,着力完善与省外产区的跨省水运主干粮食物流线路,加强铁路沿线和公路的交通枢纽建设,提高铁路和公路粮食接运能力,加强物流与粮食产业联动融合,提高不同运输方式间转换效率,推动设施协调匹配、设备共享共用,形成产区到福建的快速粮食物流线路。
促进绿色发展,形成产业新体系。加快新旧动能转换,促进产业链接循环化、资源利用高效化,促进产业向智能、绿色的方向发展。推动智能制造、绿色仓储、智慧物流等,推进补短板、促提升、强优势,构建现代粮食产业新体系。促进区域协调发展,资源优化配置,优化区域粮食布局,促进南平、三明、龙岩等粮食产区与沿海销区平衡发展。
完善储备机制,提升物资新效能。高标准构建省域物资储备网络,创新物资储备方式,优化实物储备品类、数量与结构,提高储备集成化、智能化水平,形成动态轮换的常态化实物储备机制,打造省域物资储备体系建设的福建样本。
第三章 提高粮食供给能力
加大创新驱动力度,坚持创新驱动发展,努力在提高粮食生产能力上挖掘新潜力,在优化结构上开辟新途径,在提升收储供应能力上适应新形势,着力提高区域粮食安全供应质量,进一步拓宽粮食流通渠道,有效解决我省缺口粮源,全面提高粮食供给能力,不断提升我省粮食内循环质量,构建多元的粮食国际循环,提高粮食质量效益和竞争力,促进乡村振兴。
第一节 促进粮食生产稳定发展
深入实施藏粮于地、藏粮于技战略。健全农业支持保护制度,坚持最严格的耕地保护制度,落实耕地保护目标和永久基本农田保护任务,大力推进高标准农田建设;坚决制止耕地“非农化”,防止耕地“非粮化”,分类稳妥处置存量,遏制增量,夯实粮食生产基础,确保农田就是农田,而且必须是良田,耕地实至名归。严格执行“占一补一、占优补优、占水田补水田”,落实耕地占补平衡。严格耕地用途管制,由县级人民政府统一组织落实年度耕地“进出平衡”,除国家安排的生态退耕、自然灾害损毁难以复耕、河湖水面自然扩大造成耕地永久淹没外,耕地转为林地、草地、园地等其他农用地及农业设施建设用地的,应当通过统筹林地、草地、园地等其他农用地及农业设施建设用地整治为耕地等方式,补足同等数量、质量的可以长期稳定利用的耕地。
毫不放松抓好粮食生产供应,严格落实地方粮食安全主体责任,下大力气抓好粮食生产,粮食主产区和非主产区都要保面积、保产量,积极发展甘薯、马铃薯、玉米等旱粮,确保全省粮食播种面积稳定在1250万亩以上,综合生产能力稳定在500万吨以上。合理布局扩种大豆和油料,推进木本油料高质量发展,支持油茶产业化龙头企业发展,全省布局一批油茶生产重点县,带动增加高产油茶种植规模。深入实施种业振兴行动,组织实施粮食作物品种联合育种攻关,育成具有突破性、综合性状优异、具有自主知识产权的粮食作物新品种100个应用于生产;强化粮食作物种子生产调供,确保粮食生产用种需求,重点支持三明“中国稻种基地”和育种基地建设,扶持三明、南平、龙岩等市杂交水稻制种产业发展,全省杂交水稻制种面积稳定在30万亩以上,产量超过6000万公斤,打造国家级优质高产杂交水稻育种基地金字招牌。推广“两薯”脱毒种薯(苗)应用,加强甘薯脱毒种苗繁育基地建设,“两薯”脱毒种苗应用率达50%以上。调整优化粮食品种结构,积极开展粮食作物优质、绿色品种展示示范推广活动,推动品种更新更换,粮食作物良种覆盖率达98.5%以上,优质专用率达87%以上。深入开展绿色高质高效创建,建设一批水稻、甘薯、马铃薯、玉米等粮食作物生产示范片,示范推广新品种、新技术、新肥料、新农药、新机具等粮食“五新”,积极发展粮食生产社会化服务,抓好防灾减灾和病虫害防控,着力提高粮食单产水平,稳定提升粮食产能。深入推进优质粮源基地建设,在上杭县、武平县、连城县、明溪县、大田县、宁化县等富硒区发展富硒稻,在稻谷优势产区选择基础条件好、相对连片的重点县(市、区)建设优质稻谷基地,重点建设粮食产量居前的优质稻大县,推动水稻优势产业高质量发展,辐射带动当地和周边地区提升粮食产业发展整体水平,从源头上保障口粮供给。
第二节 培育壮大粮食流通主体
整合省级优势资源,推进成立省级粮食集团,向收购、仓储、物流、加工、销售等一体化发展,做强做优粮食流通主体,进一步发挥示范带动和调控载体作用。以具备规模优势、资产优势和市场影响力的区域性大中型粮食企业为依托,打造区域性国有或国有控股粮食集团,提高国有粮食企业的竞争力、影响力和控制力。加快对乡镇粮站、粮库的兼并重组或公司制、股份制改造,促进资产、资源向优势企业集中,切实提高企业融集资金、掌握粮源和抵御市场风险的能力。鼓励国有粮食企业优化运营模式、延伸产业链条,打造带动能力强、技术水平高、综合实力强的国有龙头粮食企业;培育骨干粮食企业,促进有条件的民营粮食企业向集团化、规模化、专业化方向发展,培育一批市场竞争力强、生产经营量大、辐射带动面广的粮食企业,成为服务政府调控、稳定粮食市场的骨干力量。
第三节 构建现代粮食市场体系
完善以粮食收购和零售市场为基础、粮食交易批发市场为骨干,统一开放、竞争有序的现代粮食市场体系。完善粮食收购服务体系,落实储备订单粮食收购直补政策,推进粮食收购信息化,开发推广粮食收购移动终端,转变收购方式,提高服务质量,拓宽服务范围,创新服务保障方式,引导各类农业主体、加工企业与收储企业进行专仓收储合作,充分发挥产后服务中心功能,建立深度清理净粮中心,采用高效、环保、智能化组合装备实现收购全程自动化,推动净粮高效入库。发挥交易平台载体作用,依托国家粮食福建交易中心,拓展全产业链交易服务,不断扩大粮食交易平台的影响力,吸引粮食企业进场交易,打造全省政策性粮食拍卖、粮食交易、物流运输、质量检验、监测预警、业务融资、大数据分析、线上交易、线下服务有机整合的综合型粮食交易与服务平台,构建安全高效、管理统一、运行规范,方便快捷的网上粮食购销体系。推进粮食批发市场建设,重点建设和整合提升福州、泉州、漳州、龙岩、三明等地粮食批发市场,鼓励大型企业投资建设粮食批发市场,完善基础设施,提升检测、信息化、电子商务、配送、市场服务等功能,带动全省多层次、多样化粮食批发市场发展,形成粮食“福建价格”。完善粮食零售市场体系,加快推动粮食业务线上线下融合发展,积极发展粮超对接、粮批对接、粮校对接等直采直供模式,加快“放心粮油”和“主食厨房”建设,畅通粮食供应“最后一公里”。
第四节 深化粮食产销衔接机制
加强政府层面战略合作,有效落实我省与山东、江西等十省(区)签订的省际间粮食产销协作协议,根据产销形势增加合作省份,拓宽合作渠道,扩大政府间产销合作规模和合作方式,构建长期稳定、高效精准的粮食产销协作关系,提高跨区域粮食流通的组织化程度。坚持办好粮食产销协作福建洽谈会和省内产销区粮食购销协作洽谈会,进一步提升粮洽会的层次和影响力,发挥福建粮洽会的品牌效应,为粮食企业开展粮食交易、产销合作提供服务平台,不断夯实合作基础,拓宽合作领域,深化“丰歉保证、利益共享、风险共担、长期稳定”的粮食产销合作关系。积极引导我省各类市场主体参与粮食产销合作,培育一批规模大、活力强、效益好、特色优势明显的粮食骨干企业或企业集团,作为粮食产销合作的骨干力量和重要依托,逐步形成多元化、规模化、现代化的粮食产销合作新格局。支持我省粮食企业到粮食主产区发展优质粮食生产、订单收购,投资建设优质粮源基地、加工基地和仓储物流设施等,鼓励产区企业为销区企业开展粮食代购代储代加工等业务,销区企业为产区企业开展代销售业务,不断扩大产销合作规模和范围。支持销区在确保区域粮食安全的前提下,到省内外产区建立一定数量的异地粮食储备,有效利用产区仓储、粮食等资源优势,建立稳定牢固的流通渠道。鼓励省外粮食企业来闽建立粮油产品营销网络,以资本为纽带的资产联营、建立联合体等产销合作。积极发展“互联网+粮食”等新模式在粮食产销合作中的应用,充分发挥移动商务在粮食电商中的作用,利用微博、微信、微店“三微”开展精准营销,不断深化产销合作内容、丰富合作形式、提升合作层次,实现优势互补、共赢发展,深化“引粮入闽”战略,构建政府、平台、企业三个层面共享开放、互为补充的高质量产销衔接体系。
第五节 有效利用国际市场资源
加强与“一带一路”沿线粮食出口国的合作以及与国际主要产粮国开展粮食贸易合作,依托厦门港的海沧港区、招银港区,福州港的松下港区、江阴港区,湄洲湾港的秀屿港区、肖厝港区等进境粮食指定口岸,着力打造“粮食转运中心”,使粮食港口在福建建设“21世纪海上丝绸之路”战略支点中发挥更重要的作用。依靠大型企业在粮食加工、仓储、码头等产业链关键环节进行战略布局,引导企业“走出去”,适当发展国外粮食生产基地,鼓励大米加工企业在越南、柬埔寨、老挝、缅甸等地建立水稻生产基地,推动粮食资源获取渠道多元化,引进优质粮食品种,满足市场消费需求。
第四章 夯实粮食调控基础
抓住关键环节,着力固根基、扬优势、补短板、强弱项,全面增强保障能力,着力防范化解风险,健全储备体系、构建更加安全高效的粮食储备管理体制,建立调控有力、规范有序的粮食储备运行机制,提升储备效能,坚持改革创新,不断巩固我省粮食安全和应急保障的物质基础,扎实抓好粮食储备软硬件升级,高标准建设一批生态型粮食储备库,完善现代粮食储备基础设施体系,逐步形成省市、政府企业协同联动、更加便捷高效、更加合理科学的粮食安全保障体系,构建我省更加安全稳定的粮食供应链。
第一节 创新完善粮食储备机制
全面落实省市县三级地方粮食储备规模要求,建立政府储备和社会责任储备相结合的分梯级粮食储备新机制;将粮食储备与粮食加工有机结合,建立粮食滚动轮换机制,缩短储存周期,保证“常储常新”,发挥财政补助资金的拉动作用,推动粮食加工产业持续稳定发展;推进建立地方储备粮与中央储备粮协同运作、轮换联动机制。优化储备布局,粮食储备重点安排在人口集中地区、灾害频发地区和库存薄弱地区,改革完善我省粮食储备管理体制机制,有效堵塞漏洞,防范化解重大风险。
第二节 调整储备规模和品种结构
适当增加成品粮油储备规模,在福州、厦门主城区,实现成品粮储备不少于15天的市场供应量,在其他地区实现成品粮储备不少于7天的市场供应量,保障成品粮供应,维护粮食市场稳定。规范储备管理,鼓励多元市场主体承储地方储备粮,优化资源配置能力,激活发展潜力;在保障稻谷、小麦口粮比例80%的基础上,对储备粮品种结构进行优化,根据不同地区粮食产业特点适当调整占比,适当增加玉米储备;按照居民消费习惯增加优质稻谷、小麦储备品种,持续推动储备粮品种向优质化发展。
第三节 持续补齐仓储设施缺口
建设与储备粮规模相匹配的现代化仓容,针对仓储资源在结构与地区分布的不均衡,部分地区仓容不足,鼓励新建适量仓储设施,有效扩大储存能力,提高收储效率,满足粮食储备需求;从运行模式、结构布局、要素集聚等方面互相联动,协调储备、港口物流、产业集约一体化发展,以粮食购销公司或中心粮库为主体,优化全省仓储设施布局;推行设施整合和管理整合,适当增加省级现代化储备仓容,形成省级储备的相对集中布局;加大对基层“小散旧”粮食仓储设施的整合集聚建设,促进基层仓储设施真正发挥作用;建立仓储设施维修改造的长效机制,对标新的储粮需求和技术升级,对仓储设施合理更新提升。
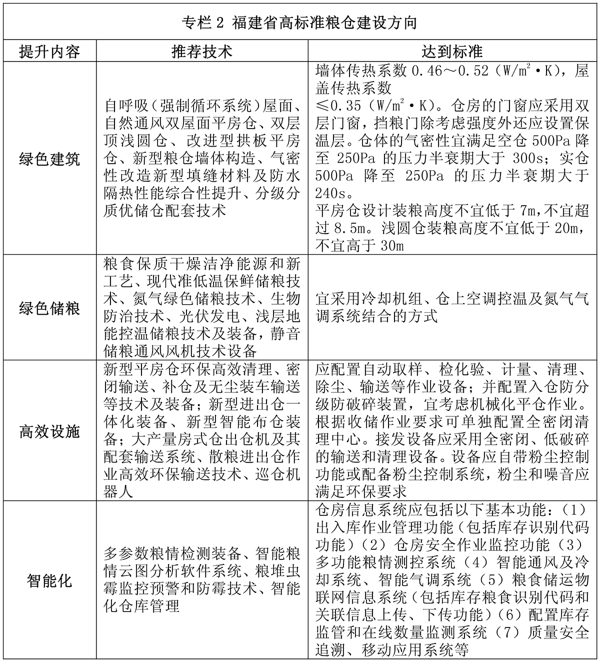
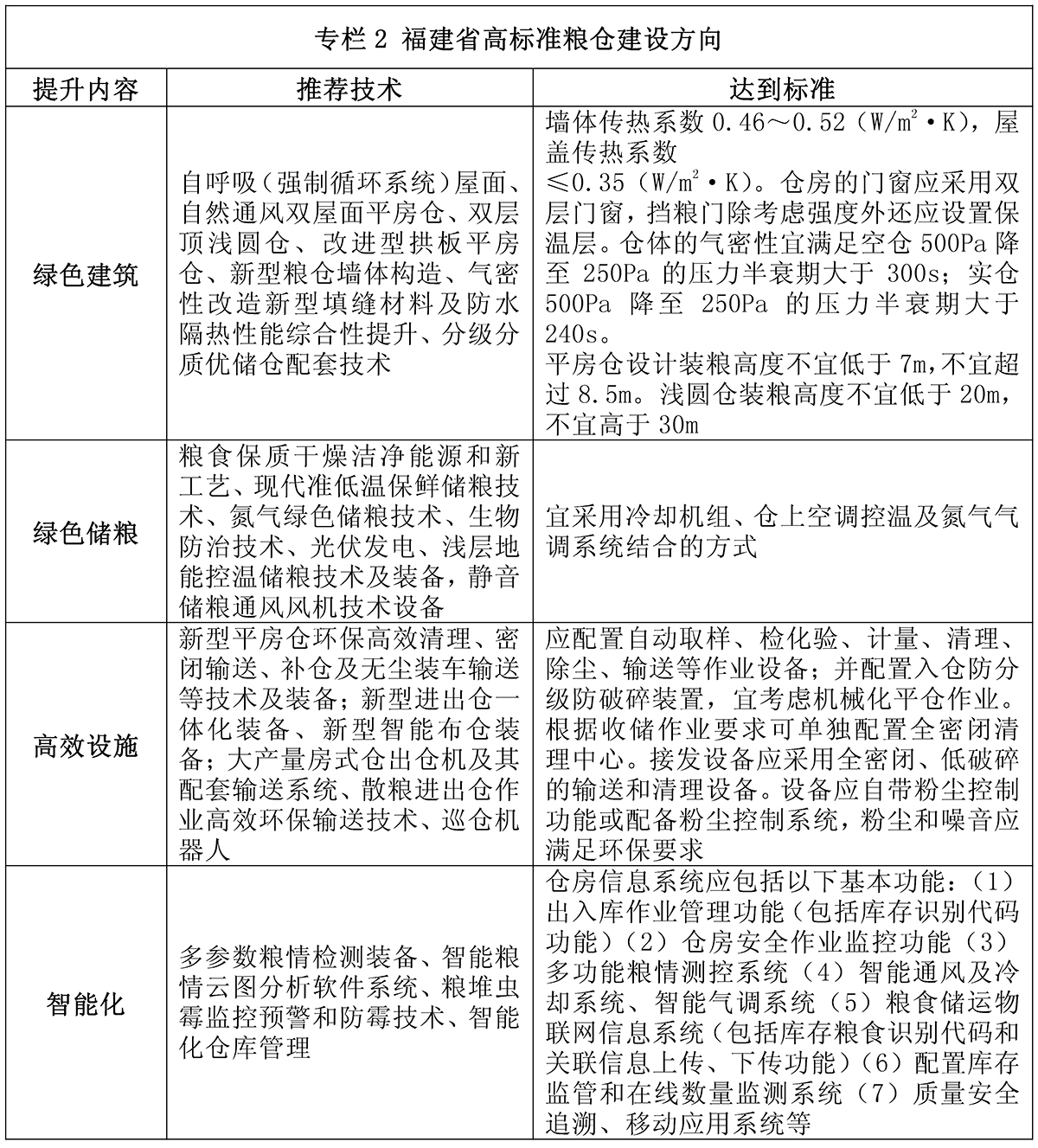
第四节 提升仓储设施现代化水平
高起点规划、高标准建设一批生态型粮食储备库,推广绿色建筑,推行分品种、分类、分仓储存,推广低温准低温保鲜技术、绿色生态储粮技术和高效进出仓技术,提升高效设施设备应用、自动化清理干燥和智慧化运输调度等水平,推进高标准粮仓的建设和升级,每个设区市至少打造一个现代粮食仓储标杆库,进行高标准生态粮库示范建设,因地制宜在设施建设、仓储管理、资源整合等方面推进仓储设施提升。推进仓储管理规范化精细化,以仓储管理规范化建设为抓手,逐步形成全省统一的工作模式、行业标准和监督管理。应用射频识别、物联网、人工智能技术,提升仓储智能管理水平,推行账表卡簿和货位管理电子化,以及出入库、库存、仓储、质量、安全生产等核心业务信息化,实现仓储信息自动识别、仓储信息自动预警、感知位置状态,实时监控设备运行状态,提高入仓、出仓效率,减少仓储各环节的人力成本和时间成本,促进粮食储备库在硬件条件改善、管理能力提升、业务流程规范和环境设施美化等方面取得实效,推动粮食储备管理水平再上新台阶。

第五节 完善应急保障体系
进一步完善应急保障网络,全省统筹规划,结合救灾、食糖及其他应急物资,逐步形成综合应急保障基地、综合应急保障中心、应急配送中心三级应急保障网络。通过与粮食物流园区、物资储备库、军粮保障中心共建等多种模式,在福州市建设集粮食和物资储备、高效物流配送、多级联动功能为一体的综合应急保障基地,按照“集中管理、统一调拨、平时服务、灾时应急、采储结合、节约高效”的原则,高效统筹粮食和物资的筹措、储备与调度、运输与配送;在闽北、闽南地区建设2个综合应急保障中心,作为区域应急中枢,连接综合应急保障基地和配送中心;统筹应急网点、应急加工企业等应急资源,建设或升级应急配送中心。支持国有或国有控股企业加强应急加工能力建设,配备日产100吨以上应急加工机组,发挥主渠道作用。依托骨干粮油加工企业、批发市场等,打通最后“一公里”配送网络;进一步优化全省粮食应急供应网络布局,提高供给保障部队的能力和服务水平,加强政策支持和日常监管,提升保障能力,确保在发生应急事件时,有效发挥应急保障作用。通过三级应急保障网络的建设,基本形成辐射全省的粮油和重要应急物资24小时基本救助保障。以福州、莆田和泉州、厦门为中心,建设资源互补、设施共享的一体化应急保供基地,深化两岸融合发展,加强两岸产业合作,为打造两岸共同市场提供坚强保障。
图2 福建省粮食应急保障网络布局

图3 海峡西岸城市群一体化保供辐射圈
第五章 促进产业高质量发展
坚定不移建设粮食产业强省,推进粮食产业基础高级化、产业链现代化,统筹布局大型粮食物流枢纽,积极抢占产业发展制高点,增强产业发展新动能,创新产业发展新路径,打造产业竞争新优势。坚持陆海统筹、区域协调发展,加快推动绿色低碳发展,助力高质量共建“一带一路”,促进“三链协同”,实现“五优联动”,提高产业经济质量效益和核心竞争力,形成具有更强创新力、更高附加值、更安全可靠的粮食产业链。
第一节 加强粮食物流体系建设
打造两个粮食物流枢纽。充分利用港口优势,发挥港口粮食物流外引内联的纽带作用,积极对接国内粮食“北粮南运”和国际粮食进口贸易,推动引粮入闽和向外辐射,打造福州、厦门(漳州)两个国家级物流枢纽。福州国家级粮食物流枢纽以福州长乐松下港粮食产业融合园区和福州江阴港区为支撑,重点提升福州长乐松下港粮食专用码头综合能力,发挥江阴港区进境粮食口岸优势,大力发展进口粮食集装箱物流,聚焦粮食主业,做大粮食转运,提升接卸效率,进一步加强对临港粮油加工产业集群的辐射带动作用,深化与共建“一带一路”国家和地区的粮食经贸合作关系,形成粮食物流开放高地。厦门(漳州)国家级粮食物流枢纽以厦门海沧“海隆码头”粮食中转园区和漳州招银港区为支撑,加快厦漳港口一体化建设,发挥港口、疏港铁路、高速公路综合交通优势,打造运行高效、无缝衔接的接卸疏运系统,通过海铁公多式联运和供应链物流服务,推进沿海港口与南平、三明、龙岩“陆地港”协作,拓展腹地经济区物流合作,对接中欧班列,打造国际铁海联运的物流枢纽。
完善粮食物流骨干网络。以福州、厦门(漳州)两个国家级物流枢纽为核心,对接我省“海丝”核心区建设,打造国内国际双循环的重要节点、重要通道,强化海公铁多式联运功能,联通沿海粮食流入和中欧班列物流,搭建向东连接东南亚、向西横跨欧亚大陆的国际海铁联运物流双向新通道;逐步完善与物流枢纽对接的沪深线路、杭广线路、浦武线路“三纵”,宁南线路、福银线路、京台线路、湄渝线路、泉吉线路、厦蓉线路“六横”,福龙线路、厦南线路“两联”构建的“三纵六横两联”粮食物流骨干网络建设,构建具有国际影响力的“通道+枢纽+网络”物流运作体系。加强与物流枢纽对接的多层级物流网络体系建设,推动粮食物流枢纽的产业支撑从直接支撑产业园区逐步扩展到综合应急保障中心、重要粮食物流节点和粮食储备库等,以“大物流”带动“大产业”,逐步形成辐射浙、粤、赣,衔接长三角、粤港澳大湾区,面向中西部的沿海增长极。推进港站智能调度、设备远程操控、智能安防预警和港区自动驾驶等智慧港口生态圈建设,提升物流数字化水平,加快推进要素集聚、资源整合,更好地发挥物流枢纽的规模经济效应,推动物流组织方式变革,提高物流整体运行效率和现代化水平,扩大优质物流服务供给,打造低成本、高效率的物流服务网络,更好发挥我省水路大通道物流效能,为推动我省粮食产业高质量发展、保障粮食安全提供有力支撑。
推进粮食物流园区建设。依托福州、厦门、漳州、泉州、莆田、宁德等沿海港口资源,整合优化存量设施,在加工集聚地区,结合粮食物流节点和百园工程建设,高质量发展一批运作规范、集粮食仓储、运输、检验、交易、加工、配送、研发、信息等现代物流服务功能于一体的大型粮食物流园区,发挥福州长乐松下港粮食产业融合园区、福州江阴港区、厦门海沧“海隆码头”粮食中转园区、漳州招银港区、泉州石湖港区等粮食物流园区支撑作用。提升园区物流设施现代化水平,支持长乐松下港改造专业散粮卸船泊位,建设集装箱泊位和粮食“散改集”专用设施;完善“海隆码头”和招银港区港口接卸疏运系统,推动吸粮机、装船机等港口粮食专用高效装卸设施应用,推动专用码头、专用线、中转仓库、装卸设施和运输工具等协调配套,推进保税物流仓等现代物流项目建设,提升粮食码头的接发效率;进行多式联运设施改造,推进多式联运“一单制”,提升物流园区一体化运作、网络化经营、专业化服务能力;进行信息化提升,促进视频监控、物联网、人工智能等技术在港口作业中的应用,形成从产区到我省一体化一站式的粮食运输模式,健全粮食产业服务链条,扩展粮油加工能力,强化功能,提高整体物流效率和物流能力,推动功能完善、布局合理、技术先进、资源节约、环境友好的集群化发展和产业链协调发展,扩大沿海港口对内陆的辐射能力,支撑华东沿海通道的建设。
图4 福建省粮食物流空间布局
促进物流设施互联互通。完善物流网络体系,增强进口粮食接卸能力,加快提升粮食物流标准化、信息化和智能化水平,推动互联网基础设施与物流基础设施融合;推广应用先进散粮接发设施、甩挂运输、集装技术和托盘化单元装载技术等物流新技术、新工艺、新装备,加大推广物流设施的标准化建设,加强码头设施、运输船舶、散粮装卸设备、运输工具的标准化改造和与国际粮食主产国设施的标准化衔接,适应未来国际粮食承运船舶大型化发展趋势,加强专业化设施运行与通用性物流设施运作的协同,推动集装箱等通用标准与专业运输系统的协调,推广集装箱等标准化装载单元循环共用,提升粮食接卸及分拨集散能力,提高粮食多式联运不同运输方式转换效率;应用人工智能、管式输送设备、移动粉尘控制系统等关键技术,解决平房仓的物流短板,有效提升物流对接能力及效率,促进粮食仓库、运输工具和中转设施之间有效衔接,大幅提升物流基础设施互联互通水平。
第二节 推动粮食全产业链发展
鼓励大型企业积极开拓国内和国际粮源,在重要口岸、港口和物流枢纽建设粮食仓储加工项目,推动与国际港口点对点合作,积极探索国际合作新模式,打通内外循环。支持产区粮食企业聚焦本地优质粮源,向上游与新型农业经营主体开展产销对接和协作,推广“龙头企业+合作社+基地+农户”的组织模式,向下游延伸物流营销和服务网络,在育种、种植、收购、烘干、储藏、加工、销售、物流等方面开展全方位合作,构建从田间到餐桌的全产业链,实现粮源基地化、加工规模化、产品优质化、服务多样化,由各环节分散经营向一体化发展转变;加快龙头企业与产业链上下游各类市场主体联合成立粮食产业联盟。引导粮食精深加工向酿造、化工、保健、医药等高附加值产品领域延伸,加强粮食副产物的综合、全值和梯次利用,提升增值空间。推动粮食产业与林牧渔、农耕体验、康养产业、文旅休闲、互联网、信息产业深度融合,挖掘粮食产业经济新增长点。
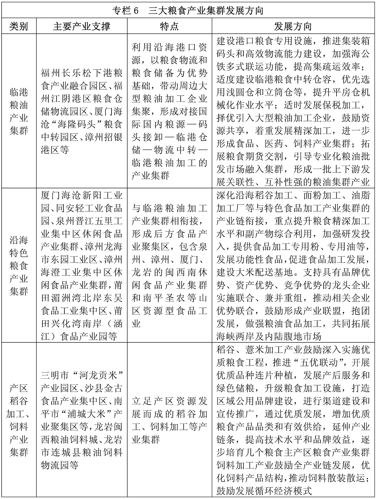
第三节 发展三大粮食产业集群
根据市场供求和区域禀赋,按照比较优势、产业集中、布局合理、特色鲜明、集约高效、绿色生态的原则,发展临港粮油产业集群、沿海特色粮食产业集群及产区稻谷加工、饲料产业集群等三大产业集群。发展以粮食物流和粮食储备为突出优势的临港粮食产业集群,适时发展保税加工,降低粮食市场交易成本,提升社会服务化水平,鼓励资源共享,形成一批上下游发展关联性、互补性强的粮油集群产业。建设沿海特色粮食产业集群,适应消费需求升级趋势,重点提升粮食精深加工水平和副产物综合利用,发展与粮油资源关联紧密的食品加工,建设“全链条、全循环、高质量、高效益”的粮油食品产业发展核心区;发展港口大米配送基地,健全物流配送供应体系,积极发展新业态,扩大优质产能,推动新老产业协调发展、新旧动能有序转换。培育南平、三明、龙岩等省内粮食主产区粮食产业集群,加快推进粮食加工企业“退城入园”,提升就地加工转化能力,让农民更多分享产业增值收益,加快产业结构优化升级。

图5 福建省粮食产业集群布局
第四节 做强福建特色主食加工
以福建特色主食产业化为粮食产业升级的突破口,按照“优质营养、健康美味、经济方便”的要求,加快优质主食产业发展,鼓励采用富锌、富硒等优质专用主食原料品种,支持建设沙县小吃等主食加工产业供应基地,提高主食产业化经营能力,推进馒头、面条、饺子、油条、包子、米饭、方便米饭、方便米粉等米面主食制品的工业化生产和社会化供应。加快开发系列化、多元化、功能化主食产品开发,发展方便主食、速冻主食、健康主食、应急主食,结合闽南饮食文化,丰富面线糊、卤面、沙茶面、烧肉粽等特色主食,丰富花色品种,提高优、新、特产品的比例。创新主食产业发展模式,推广“生产基地+中央厨房+餐饮门店”“生产基地+加工企业+商超销售”“互联网+主食产品”等模式。改进主食包装,加快补齐主食储存、运输、终端销售短板,建立一体化主食冷链物流配送体系,发挥骨干企业的优势,增强加工、配送及质量安全保障能力。结合粮食科技周等,推动全谷物及健康主食行动。完善标准体系,制定一批特色主食产品团体标准,走出福建特色主食产业化发展之路。
第五节 创建知名粮油产品品牌
挖掘地方特色优势,推动品牌兴粮,逐步建立福建名牌产品培育梯队,按照“培育一批,争创一批,打响一批”的思路,通过地理认证、质量管控、文化创新、科技创新等手段培育区域品牌及“海峡粮仓”“绿色粮城”等企业品牌,推出一批核心粮油产品,打造一批具有较强国内外市场竞争力的知名品牌,突出“品牌集群”效益,提升“福建粮油”形象。弘扬“工匠精神”,重点培育和扶持重点企业和品牌产品,鼓励利用品牌资源进行扩张和延伸,引导粮油企业以优势企业和名牌产品为核心,整合资源,打造强势品牌,增强市场竞争力。加大“河龙贡米”“浦城大米”等传统品牌的宣传力度,不断提高品牌的知名度和美誉度,做优做强以品牌价值为核心的现代粮食产业。
第六节 深入实施优质粮食工程
打造优质粮食工程升级版,完善相关政策规定,扩大实施范围,增加绿色优质粮油产品供应,通过优质粮食种植基地、优质粮油加工集聚区及优质粮油供应平台的建设,打造多联盟式优质粮食示范区。通过开展粮食绿色仓储提升、粮食产品品种品质品牌提升、粮食质量追溯提升、粮食机械装备提升、粮食应急能力提升、粮食节粮减损健康消费提升,建设5个龙头企业、5个示范县、30个“五优联动”示范点、100个销售点,增加绿色生态粮食产品供给,带动农民增收、企业增效、产业升级。推动“五优联动”,支持三明、南平、龙岩等粮食产区依托本地优质稻资源,推动粮食产购储加销全产业链发展,发挥“河龙贡米”“浦城大米”示范引领作用,进一步丰富“福建好粮油”覆盖面。实施“优粮优产”,以市场需求为导向调整优化粮食供给结构,实现粮食稳产与提质协同发展;实施“优粮优购”,加强产后监测、品质测报,支持开展粮食清理、干燥、分类或“一卖到位”等快捷服务;实施“优粮优储”,大力发展粮食绿色仓储和分仓存储,鼓励各地盘活仓储资源,提供优质粮食收储服务;实施“优粮优加”,提升技术水平,研究开发福建本地特色大米产品,提倡适度加工,积极开展粮油产品企业标准“领跑者”活动和标准化试点示范,支持粮食企业主导或参与制修订国家标准、行业标准和地方标准,鼓励粮食企业制定技术要求更高的团体标准、企业标准;实施“优粮优销”,全力打造区域公用品牌,发挥品牌引领作用,推动多层次整体营销和多渠道宣传推广拓展区域公用。沿海粮食产业集群择优支持大型企业,以补链为出发点,加强政府层面战略合作,发展飞地经济,提高省际粮食流通的组织化程度,通过完善本地仓储、加工、贸易、质检等功能,打造优质粮食工程的优质示范主体,推动“三链协同”,促进高质量发展。
第六章 建设应急物资储备体系
健全物资储备体系,科学调整应急物资储备的品类、规模、结构,提升储备效能。进一步补齐应急物资储备体系短板,加强体制机制建设,推动构建核心节点、区域性重要节点以及若干支点相匹配的多层次、立体化应急物资储备基础设施网络,更好发挥物资储备防范化解重大风险的“稳定器”和“压舱石”作用,构建资源共享、布局合理、功能完备的应急物资储备体系。
第一节 调整应急物资储备品种目录
强化物资储备需求导向。以经济社会安全保障需求为牵引,聚焦国计民生、产业发展,科学评估影响物资供应保障的风险概率和危害程度,统筹实物储备、生产能力和动员潜力,考虑历史峰值需求和必要的备份、适度的冗余,确定储备品类、方式和规模需求,构建循序传导、梯次支撑、分工负责、统筹协调的全产业链供应链储备需求生成机制。
动态调整物资品种规模。紧密结合我省自然灾害频发等情况,针对可能发生的、影响重大的突发事件确定应急物资储备的种类,先急后缓,保证重点。考虑市场波动、突发事件等多类情景,动态优化救灾物资储备品类,发挥政府实物储备的民生保障主导作用,确保重大突发事件发生12小时内保障受灾人员得到初步救助,24小时内保障受灾人员得到基本生活救助。按照“宁可备而不用,不可用而无备”的底线思维,逐步提高通用性储备规模、品种、质量。完善专用应急救灾物资储备品类名录,根据各类突发事件的实际需求,健全储备目录并动态更新。按照规模适度、应急高效、保障有力、战时应战的原则,根据国家有关规定和要求,科学测算各类应急物资的合理储备规模。省级救灾应急性储备以实际保障6万人为基数、市级以3万人为基数、县级以0.65万人为基数测算各品类救灾物资储备规模。
第二节 拓展应急物资储备类型方式
坚持政府储备与社会储备、实物储备与协议储备相结合,推广合同储备、产能储备、技术储备和家庭储备等多元储备方式,提升储备效能。增强政府实物储备,根据储备物资名录及规模定位,充实政府掌握的各级各类物资仓储基地(库、点),以满足应对较大风险挑战的需要,确保第一时间“拿得出”“跟得上”。省级储备立足于“防大汛、救大灾、抢大险”及应对各类重大自然灾害,侧重于市县级不宜储备的专用、特种应急物资和用量大、储备不足的应急物资,加强省级统筹、归口管理。市、县级立足于承担辖区内和周边地区应急保障任务,储备总量以所辖地区自然灾害救助预案三级响应启动条件规定的紧急转移安置人口数量为基准,市级储备至少满足1个县(市、区)应急保障需要,县级储备至少满足2个乡镇(街道)应急保障需要。提升协议储备规模,重点安排市场化程度较高、技术发展快、更新周期短,非重大急需的物资实施协议储备,逐步提升协议储备范围,有序提升协议储备占比。根据政府相关部门与企业签订的代储协议,承储企业按照数量控制、总量平衡的原则进行动态储备。开展重点储备物资常态化统筹管理和动态监测,加强集中生产调度,引导国有企业、大中型民营企业通过新设立专用和通用生产线、改造已有生产线、保留闲置生产线等方式建立必要的产能备份,增强应急转产能力,建立健全区域产能保障联动机制。倡导社会责任储备,修订完善法规制度,明确相关生产、流通企业的储备义务和要求,发挥国有企业承担社会责任的带动示范作用,鼓励民营企业积极承担社会责任储备。鼓励实施家庭储备,发布家庭应急储备清单目录。
第三节 健全应急物资储备管理机制
建立协调联动工作机制。按照属地为主、分级负责、分类管理的原则,不断加强物资储备顶层设计,整合优化各部门的物资管理职能,加快构建统筹协调,统分结合的物资储备管理保障工作机制。建立应急物资储备工作联席会议制度,强化应急物资储备分工协作、密切配合、共建共享、科学储备、高效联动,推动建立健全覆盖全省的应急物资采购供应体系,对应急抢险、救援、救灾物资实行集中管理、统一调拨、统一配送。
完善物资储备监督机制。加强专业、行业和属地监管的统筹协调,加强储备数量质量监管职能,定期组织对各级各类储备开展数量质量大清查,强化属地监管力量对同级储备数量质量的监督检查和指导。强化各级地方政府对地方政府储备、社会责任储备的属地监管责任。
构建政府储备调控机制。强化宏观调控预案管理,建立相关部门、智库、机构、协会、上下游企业定期融合会商制度。加大政府购买服务力度,优化收储轮换及日常管理流程,提高执行效率。规范征用行为,建立健全储备物资临时征用和补偿奖励机制。完善储备调用动用预案,实行储备分级动用,依次引导企业释放商业储备、动用社会责任储备及政府储备。积极推动以市场化方式辅之以必要的行政手段进行物资储备轮换,完善应急物资储备年限届满前的处置方式,减少报废损失。依据应急物资储备品种目录、储备时间、品质状况等拟定轮换计划,并按计划组织实施。
第四节 强化应急储备物资指挥调度
搭建全省运力“一张网”。充分整合不同运力物流资源,保障省内大通道不中断、全省服务网络不间断,形成全程“一站式”、全省无盲点、城市仓配一体化的全省运力“一张网”。优化应急物资末端配送网络,推广多式联运、集约配送、城市地下配送等新模式。建设应急物资物流绿色通道,保障应急物流救援效率。加强物资储备科学管理调度,充分利用大数据等现代信息技术,建立健全包含产供需三方的各类应急物资数据库,整合应急物资的生产、供应与需求三方的信息,建立应急物资储备、管理、调度、指挥平台,科学合理制定应急物资储备规模,形成省市县互联互通、高效便捷的应急物资产供需调度指挥系统,减少重复储备、储备不足或过度、造成储备物资过期浪费的现象,提高储备效率。建立应急状态下的军地协作机制,跨部门、跨区域合作机制和公路、铁路、水路、航空联动机制;通过完善民间应急物资和运输能力紧急征用和补偿机制,将各类有效社会资源纳入全省应急物资动员保障体系。
第五节 建设应急物资储备基础设施
建设应急救灾储备设施。鼓励与应急体系融合建设,争取福州国家级应急物资储备保障基地落地建设,支持新建福建省应急物资储备保障中心,扩建福建省救灾物资储备中心,结合现有福州市救灾物资储备库,形成应急物资储备的核心区。在三明、泉州布局闽北、闽南两个省级应急物资保障中心,结合其他6个市级救灾物资储备库,形成高效应急保障的关键支撑。以整体优化、协同融合为导向,统筹全省物资储备存量资源,盘活粮食储备闲置资产,建设各类应急物资储备库,构建我省“1+2+6+N”的省市县纵向衔接、横向支撑的应急救灾物资储备基础设施体系。
图6 福建省“1+2+6+N”应急救灾物资储备设施布局

第七章 强化支撑能力建设
强化数字化支撑,提升粮食和物资储备大数据治理、智能决策支持和数字化服务水平。强化法治支撑,加快形成符合省情粮情的粮食安全保障法律法规体系,推动全省政策性粮食监管规范化、制度化、常态化。强化科技支撑,完善科技创新体制机制,激发人才创新活力。强化节粮减损,大力弘扬“宁流千滴汗,不坏一粒粮”的粮食系统光荣传统,切实推进粮食流通各环节的节粮减损,做到居安思危,有备无患。
第一节 提升行业数字化水平
提升储备业务信息系统。坚持统一建设规划、统一技术标准、统一管理平台,加强省市县粮食储备企业信息化建设,对接国家级平台,链接市县及基层涉粮企业,提升收购、储存、调运、加工、供应等各个环节信息化水平,实现横向互联、纵向互通,建成具有福建特色的“智慧闽粮”新体系。统一省市县三级分布式管理平台、移动APP云平台和企业管理中心的软硬件体系。拓宽信息化口径,纳入基层收储库点、龙头加工企业、批发市场、应急供应网点、应急配送中心和县级数据维护终端,实现覆盖全省的涉粮数据集中。持续建设数字粮库,推进粮库智能化升级改造,推动省级平台与地方储备粮承储企业间数据互通共享、在线全程监控,形成全省粮食储备信息化“一张网”。开展基于手机端的移动云平台建设,提高仓储应用、监督管理、购销支持和消费经营各项能力。开展粮食智能工厂、智能仓储等应用示范。
升级三大省级信息平台。完善省级数据共享平台,汇聚粮食储购销等业务数据,形成粮食行业数据中心,实现数据集中管理,加强数据资源挖掘使用及共享发布,为粮食宏观调控管理提供数据支撑;完善粮食统一交易体系,积极发展粮食电子商务,推广“网上粮店”等新型粮食零售业态,促进线上线下融合。完善粮食监督检查平台,加强市场监管大数据采集、开放和分析应用能力,强化风险监测预警分析,推进涉企信息的统一归集、共享和应用。建设粮食和物资储备应急指挥调度平台,推进全省应急物资调度、运输、发放等全过程网络化指挥,实现全省各级、各系统应急物资信息共享、业务协同和互联互通,也为接入全国统一的粮食和物资储备应急指挥调度平台奠定基础。
建设物资储备信息系统。逐步开展省市县应急物资储备库信息化建设,构建覆盖全省的应急物资储备管理一体化系统。加强运用信息技术辅助仓储管理,实现业务管理、库存控制、作业自动化、仓库安全智能管控以及信息处理等功能,提升应急物资储备信息化管理水平。依托地理信息系统、卫星定位系统、5G技术等智能手段对物资信息进行监控,逐步实现物资储备、管理、保障全过程的自动化、可视化、可控化和标准化。加强应急物资储备的动态监管和科学调配。逐步开展仓储电子货位卡、自动巡更、视频智能化应用等新技术推广,试点开展电子托盘、智能货架、人工智能,以及大数据、区块链等技术创新和产业应用。
促进粮食物资信息融合。第二节 健全法治监管体系加强信息维护、数据归集和应用创新,在安全预警、应急指挥和智能决策、应急物流等方面促进粮食和物资储备信息化融合发展。融合应急管理相关资源,推动形成贯通全省的应急指挥信息系统,实现应急管理数据共享开放,提高应急监测预警、监管执法、指挥决策、救援实战、社会动员等能力。加强预测预报和综合风险评估体系的建设,提升应急救助能力,加强跨地区、跨部门的业务协同、信息共享。加快智慧物流发展,统筹推进现代流通体系硬件和软件建设,利用北斗、大数据技术实现交通物流在线跟踪等信息互通共享,推动构建智能物流配送网络。
第二节 健全法治监管体系
完善粮食法规制度。加快构建依法治粮法规体系,积极对接《中华人民共和国粮食安全保障法》,推动尽快出台《福建省粮食安全保障条例》,进一步强化各级党委和政府保障粮食安全的责任。修订完善《福建省粮食流通管理办法》《福建省地方储备粮油管理办法》;完善福建省储备粮轮换管理办法,进一步明确相关部门机构的职能职责,规范各地方储备轮换管理、资金补贴、储备运作、库点考核等日常管理,建立层次清晰、合理有序、分工明确、协调一致的粮食安全法规体系。
健全物资法规制度。明确应急物资储备责任义务,规范应急物资储备运行环节,制定切实可行的法规制度,为应急物资储备运行提供全过程的制度保障。完善各类储备管理办法和规章制度,完善《福建省救灾物资储备管理办法》,建立健全物资储备采购调拨制度、紧急采购协调制度、入库验收制度、定期轮换制度、统计报告制度、监督检查制度、台账管理制度等一系列储备管理制度,形成上下联动、横向协作、部门互动、资源共享的保障制度。对储备的管理体制、存储数量、轮换周期、资金保障、统计报告等方面作出明确规定,便于监督检查。建立健全物资储备市场准入、基础设施保护、仓储管理、质量安全、储备监管、流通统计等方面的相关规定。
制订修订标准规范。结合优质粮食工程和“福建好粮油”行动,制订福建好粮油分等分级和评价方法标准、福建好粮油适度加工标准、福建优质稻米团体标准及物资储备技术规范等,宣贯其他营养健康粮油产品标准。结合地方仓储实际,对接国家相关规范文件,制订福建省高标准粮仓建设标准、智慧粮库软件系统和硬件标准,推进储备粮管理业务规范化和数据标准化。研究制订福建省救灾物资储备库建设指导标准、福建省应急物资储备品种目录等应急物资管理服务标准,充分发挥强制性标准守底线、推荐性标准保基本、企业标准强质量作用,建立规范性、制度性标准全覆盖。
提升依法监管能力。加强粮食流通和物资储备监管队伍和能力建设,建立分类分级监管机制,落实各级部门行政监管责任和属地管理责任。提升智慧监管手段,建立信息化监管和信用监管的双重监管模式,完善“互联网+监管”,着力实现粮食和物资储备的在线监管、远程监控、实时监督,推动移动执法。完善“引粮入闽”对口省份的粮食流通执法督查协作机制,实现信息共享、案件互查;逐步建立粮食和应急物资企业信用体系,完善落实企业守信联合激励和失信联合惩戒信用制度,推进跨部门、跨地区、跨系统、跨层级的粮食行业和应急物资储备信用信息共享工作平台,逐步达到“一处违法,处处受限”的合力监管效果。推进“双随机、一公开”监管执法制度的常态化,建立省市县抽查事项清单、执法人员库和监管对象库“一单两库”;畅通举报投诉渠道,加大对涉粮违法违规行为核查力度。
强化安全生产监管。严格落实监管责任,健全机构设置,做好安全生产指导和督促检查。严格落实企事业单位法定代表人、实际控制人安全生产第一责任人的主体责任,深入落实全员安全生产责任制,制定完善各项制度,着力细化岗位职责。持续开展安全隐患排查,摸清安全风险底数,建立整改工作台账,综合运用通报、约谈、警示、曝光等有力措施,加强督促整改,坚决消除风险隐患。建立健全安全生产工作检查机制,加大检查力度,提升检查效能。深化消防安全常态化治理,依法落实消防安全责任,加强消防应急救援队伍建设,夯实消防安全基础,加大消防安全教育、培训力度,全面提升消防安全管理能力。依托省级粮食管理平台,完善安全生产模块功能,推动“互联网+安全”建设,实现安全生产监管精准化、智能化。
提高质量监测能力。不断提高保障粮食质量安全的力度,坚持源头严防、过程严管、风险严控,加大粮食流通质量安全风险监测和市场抽查力度,定期进行粮食质量检验,严格执行春秋季库存粮油质量检查制度;建立超标粮食处置长效机制,强化属地监管责任落实和责任追究。按照“机构成网络、监测全覆盖、监管无盲区”的目标,建立上下联动、横向互通,以省粮油监测所为龙头、市级粮油检测站为骨干、县(市、区)级粮油检测站为基础、国有粮食企业质检室为补充的粮食质量安全检验监测体系。制定《福建省粮食质量监测机构建设导则》,推进实验室建设和检测设备配置的标准化,加强检验能力建设,开展质检人员培训,实现检得出、检得快、检得准。县级质检站宜与当地中心粮库、加工厂、职业学院等进行“站库合一”“站企合建”“站院融合”等多种方式联建共建,实现优势互补、资源共享。严格进口粮食检验检疫,严格现场检验检疫程序,加强实验室进口粮食检测能力,严防有毒有害物质超标等不合格粮食入境。
升级质量追溯平台。不断完善福建省原粮质量追溯平台,实现粮食从生产、收购、储存、运输、加工、销售各个流通环节的源头可溯、去向可查、风险可控;加强与福建省食品安全信息追溯管理平台对接,与省平台进行数据交换和质量互认,鼓励企业建立质量追溯体系。与平台配套“互联网+移动终端”,运用卫星定位、身份标识关联、图片及音视频确证等技术,强化源头信息获取标准化和检测对象可溯化,在适宜种植区通过优品率监测,通过上图入册引导优质品种种植;破除数据孤岛,将各粮油质检机构的系统打通,实现跨区域数据交互和追溯,逐步推进数据资源开发,实现粮食质量安全的预警预测。
第三节 强化科技支撑
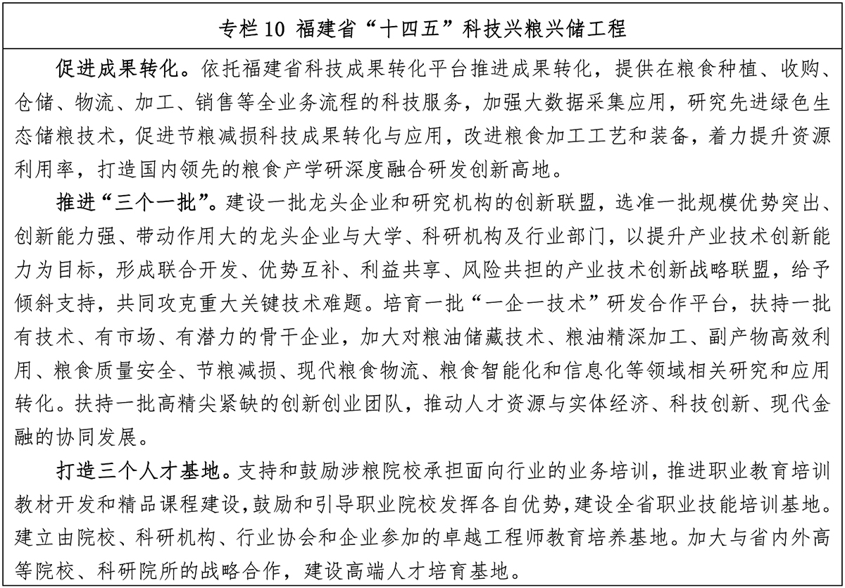
建设科技研发基地。充分利用福厦泉国家自主创新示范区、省创新研究院、创新实验室以及重点实验室、工程研究中心、企业技术中心创新平台建设优势,深入实施科技兴粮,以粮油购销、仓储和加工企业为主体,以高等院校、科研机构为重点,省粮油监测所和各地质量监测站等为支撑,建立粮食科技创新平台。支持企业、科研单位、高校、粮油质量监测站通过共同设立研发基金、实验室、成果推广工作站等方式,建立产学研用相结合的行业创新联盟。支持企业加大粮食科技研发投入,支持科研单位、高校围绕产业链部署创新链,开展行业共性关键技术研发和推广应用。健全科技成果转化制度,通过科研机构、科技人才与粮食企业的深度合作,重点推动粮食仓储物流、质量安全、加工转化和信息化等重要科技成果转化应用。依托大型创新型粮油加工企业,建立加工技术推广和主食产业化应用创新平台,强化合作共享,提升加工科技水平,开发系列产品,延长产业链条。充分发掘粮食科技创新资源,推动粮食科技普及,强化粮食科技推广服务,促进粮食行业全链条科技创新协同发展。
加大关键技术攻关。支持企业和科研单位联合攻克粮油储藏技术、粮油精深加工、副产物高效利用、粮食质量安全、节粮减损、粮食现代物流、粮食智能化和信息化等领域关键技术。加强储粮信息自动感知和自动采集系统、人工智能等技术开发与应用,研发物理、生物源储粮药剂等绿色防护技术,推进产业化应用示范。推进粮油适度加工和深加工技术产品创新,开发小麦、稻谷、特色植物油等功能性、专用性新产品和休闲方便食品;加强副产物循环利用,为粮油产业循环经济提供技术支撑。支持高效、环保、智能化粮食出入库系统和运输机械设备、智能机器人研究开发,提高粮食流通作业效率;提高粮食烘干、色选、清理设备节能环保和智能控制技术水平;推进粮食加工自动化、智能化,促进产业技术升级。开展真菌毒素、重金属污染和农药残留检测仪器设备的研制开发及推广。
搭建人才培养平台。依托科研机构、高等院校资源,建设粮食安全和物资储备职业技能培训基地和高技能人才培训基地,通过“筑巢引凤”吸引高科技人才进入粮食安全和物资储备科技领域。鼓励和引导科研机构、高校发挥科技创新的引领作用,搭建高端人才培养平台,共建共享创新基地、实践实训基地。发挥科教、人才、龙头企业资源优势,举办科技供需对接会,鼓励涉粮院校开展送教上门活动。加强人才集聚开发,深化人才发展体制机制改革,推广人力资源协同发展模式,举办招才引智系列活动,集聚、激励、扶持一批高精尖紧缺的创新创业团队,推动人才资源与实体经济、科技创新的协同发展。
加快人才队伍建设。积极倡导第四节 推进粮食节约减损“人才兴粮”“人才兴储”理念,结合粮食安全责任制考核,明确考核要求,强化责任落实。强化粮食安全和物资储备专业技术人才和高技能人才队伍建设,不断提升技术人才科技素养和业务素养,打造高技能人才队伍和经营管理人才队伍。建立“粮食产业科技专家库”和“行业技能拔尖人才库”,支持优秀青年科技人才牵头承担企业科研任务,扶持培育企业优秀技术创新团队。开展职业教育和培训,加快培养基层一线仓储保管、质量检验、现代物流、信息技术等专业技术人才和实用型人才,提升行业职工技能水平。大力宣扬先进典型事迹,弘扬劳模精神和工匠精神,推动行业人才队伍建设向更高水平迈进。
第四节 推进粮食节约减损
健全宣传教育长效机制。加强爱粮节粮宣传,充分利用世界粮食日、粮食科技活动周和粮食安全宣传周,开展粮食安全与节粮减损科普教育,强化少年儿童爱粮节粮意识,开展多种形式的节俭养德实践活动,在全社会营造浓厚的爱粮节粮氛围。发挥宣传教育基地、基层社区的作用,大力开展爱粮节粮和储粮安全宣传活动,强化爱粮节粮正面宣传,曝光铺张浪费典型案例,在机关、企事业单位、学校食堂集中开展“节约一粒粮”教育实践活动,带动社会各行业树立起粮食安全人人有责意识,形成爱粮节粮的良好社会新风尚。
建设粮食安全教育基地。依托省内大型产粮基地、产业园区、粮食企业、涉粮院校、科研机构以及粮食检化验机构等,建设爱粮节粮教育基地和社会实践基地,普及粮食安全现状和粮油基本知识,加大科学储粮、安全用粮、爱粮节粮知识宣传力度。
推进流通领域节粮减损。围绕节粮减损重点领域、重点环节,制定节粮减损具体实施方案。收购环节重点提高粮食烘干率和推动产后服务发展。仓储环节加强仓储基础设施建设,实施绿色仓储提升行动,建设绿色准低温仓储设施,推动农户和粮库储粮先进技术应用。运输环节推广使用新型粮食运输装备,提升粮食运输现代化和装卸智能化水平,促进“四散”技术发展。加工环节支持企业发展先进产能,淘汰落后产能,倡导适度加工,大力发展粮食加工副产物综合利用。
制止餐饮环节粮食浪费。加大对餐饮行业的管理,将制止第八章 保障措施“舌尖上的浪费”纳入地方餐饮行业约束性检查标准,督促企业切实履行社会责任和主体责任,主动提醒消费者适量点餐。倡导光盘行动,鼓励餐饮企业提供小份菜,采取分餐制,按需供给,杜绝浪费。支持餐饮企业履行提醒义务,在餐厅显著位置张贴或摆放“厉行节约、反对浪费”提示语、告示牌等,引导顾客文明用餐、节俭消费、抵制餐饮浪费。
第八章 保障措施
第一节 强化组织领导
省政府各相关部门在规划实施过程中要加强沟通协调,建立分工负责、密切协作、合力推进的工作机制,不断提高“三农”工作本领。省粮食和物资部门协调推进有关工作,推动各项工作任务落实落细;省发展改革部门、财政部门强化对重大政策、重大工程和重大项目的支持,发挥财政投入的引导作用,撬动更多社会资本投入粮食安全和应急物资储备领域;省农业农村部门加强优质粮食品种的种植推广,在稳定产量的同时增加优质粮源供应,支持粮食产业化龙头企业申报评定;自然资源部门在国土空间规划和用途管控中加强监督管理,落实生态保护、基本农田、城镇开发等空间管控边界,严守耕地红线,优先安排粮食仓储物流设施新增建设用地计划指标;市场监管部门加强质量管理,维护粮食市场秩序;其他相关部门按职能职责,支持粮食和物资储备的发展。推广泉州市粮食行业协会轮值模式,充分利用行业协会,在形势分析、价格监测、产业发展、应急保障方面发挥重要作用。
第二节 加大政策支持
加强财政资金支持。争取中央补助资金,加大各级财政投入力度,统筹使用好粮食等重要农产品仓储物流专项、优质粮食工程等各类专项资金,特别是加大对重大工程、重要项目和重要节点线路、新技术、新产品的资金投入。各级政府建立稳定的财政投入机制,统筹安排好各级支持粮食产业发展的资金。适时修订《福建省粮食产业发展专项资金管理暂行办法》《福建省引粮入闽奖励办法》《福建省储备粮油仓储设施维修改造专项资金管理办法》等,整合规范省级粮食产业发展专项资金,强化粮食安全重点领域和薄弱环节的资金保障,发挥财政资金的放大效应和引导带动作用,撬动社会资金加大对粮食产业的投入。省级财政每年安排专项资金支持储备粮库功能提升、维修改造和科学储粮新技术推广补助,各市、县(区)人民政府应根据需要将专项建设资金列入同级财政预算。加大新技术研发投入力度,落实企业研发费用税前加计扣除政策,符合条件的国有粮食购销企业,依法享受增值税、房产税、城镇土地使用税、印花税等税收优惠政策。各地财政资金、政府债券资金、政府投资基金等加大对粮食和物资储备项目的支持力度,强化应急物资储备的资金保障,将项目建设资金纳入各级政府年度财政预算。
加强其他政策支持。加大粮食和物资储备发展用地政策支持力度,对粮食和物资储备重点项目用地予以倾斜支持。统筹规划和盘活利用乡村闲置粮站库点,所得资金应全部用于粮食和物资保障能力建设。对接县域产业集聚区用地规划,推动粮油加工企业向园区集中。加大“放管服”改革推进力度,简化粮食物流企业开展业务的行政审批手续,最大程度减少对粮食仓储物流基础设施项目审批环节,特别是粮食码头、铁路专用线等审查手续,压缩审查时间,实行“一站式”服务保障。
第三节 拓宽融资渠道
鼓励银行业机构拓宽企业融资渠道,为粮食生产、收购、仓储、物流、加工等各环节提供多元化金融服务。鼓励政策性、商业性金融机构结合职能定位和业务范围,在风险可控的前提下,加大对粮食产业发展和农业产业化重点龙头企业的信贷支持,按照市场化、法治化原则合理确定贷款额度和利率。鼓励规范发展供应链金融,依托核心企业加强对上下游小微企业的金融服务。支持各地政府性融资担保机构适当放宽粮油企业担保条件。鼓励符合条件的企业通过发行债券和上市等方式进行融资。鼓励社会资金以PPP等方式投资粮食和物资储备基础设施建设。鼓励社会资本结合地方产业发展和投资情况规范有序设立粮食产业发展基金,引导社会资本投向产业融合发展领域。
第四节 加强责任考核
加强党对粮食工作的全面领导,保证粮食安全党政同责真正见效,严格落实地方粮食安全主体责任,扛稳粮食安全重任;进一步明确和强化保障地区粮食安全的主体责任,突出牢牢守住保障国家粮食安全的底线责任、目标责任,健全分级责任体系,逐级压实责任,层层传导压力,强化考核“指挥棒”作用。科学确定粮食安全考核责任制指标,突出核心指标,完善方式方法,强化结果运用,将解决农业供给侧结构性改革和深化粮食收储制度改革等重大改革事项的新要求落实到考核指标,确保见到可考核的成效。完善规划实施监测评估机制,强化对规划实施情况跟踪分析,加强绩效评估,强化考核结果运用,将评估考核结果作为粮食安全责任制考核、项目资金安排等的重要依据。加强督查工作力度,创新督查方式方法,督促项目单位落实主体责任,推动项目建设等工作任务得到全面落实。
扫一扫手机阅读




