
福建省人民政府办公厅关于印发
福建省农村生活污水提升治理五年行动计划
(2021—2025年)的通知
闽政办〔2021〕28号
各市、县(区)人民政府,平潭综合实验区管委会,省人民政府各部门、各直属机构:
《福建省农村生活污水提升治理五年行动计划(2021—2025年)》已经省政府同意,现印发给你们,请认真贯彻执行。
福建省人民政府办公厅
2021年6月17日
福建省农村生活污水提升治理五年行动计划
(2021—2025年)
为加快补齐农村生活污水治理短板,进一步改善农村人居环境,全面推进乡村振兴,结合我省实际,制定本计划。
一、总体要求
以习近平新时代中国特色社会主义思想为指导,深入贯彻党的十九大和十九届二中、三中、四中、五中全会精神,认真贯彻落实习近平总书记来闽考察重要讲话精神,坚持属地主责、多元共治,因地制宜、梯次推进,建管并重、市场运作,分年度推进实施全省农村生活污水提升治理工程,重点治理转型融合城郊类、集聚提升中心类、保护开发特色类村庄,优先治理环境问题突出、乡村振兴试点等重点村庄。力争到2025年,全省农村生活污水治理率达国家要求的65%以上,设施稳定运行率达90%以上,长效机制进一步健全,全省农村人居环境明显改善,群众幸福感、获得感持续增强。
二、重点任务
(一)编制专项规划。各地应于2021年8月底前完成县域农村生活污水治理规划或方案的编制或修订工作,合理制定各年度计划,策划生成年度项目清单。年度项目清单于每年3月底前由县级人民政府组织报送设区市(含平潭综合实验区,下同)生态环境部门汇总筛选审核后,报送省生态环境厅。〔责任单位:各市、县(区)人民政府、平潭综合实验区管委会;指导单位:省生态环境厅牵头,省发改委、农业农村厅、住建厅、卫健委、水利厅、文旅厅等配合。以下均需各市、县(区)人民政府、平潭综合实验区管委会落实,不再列出〕
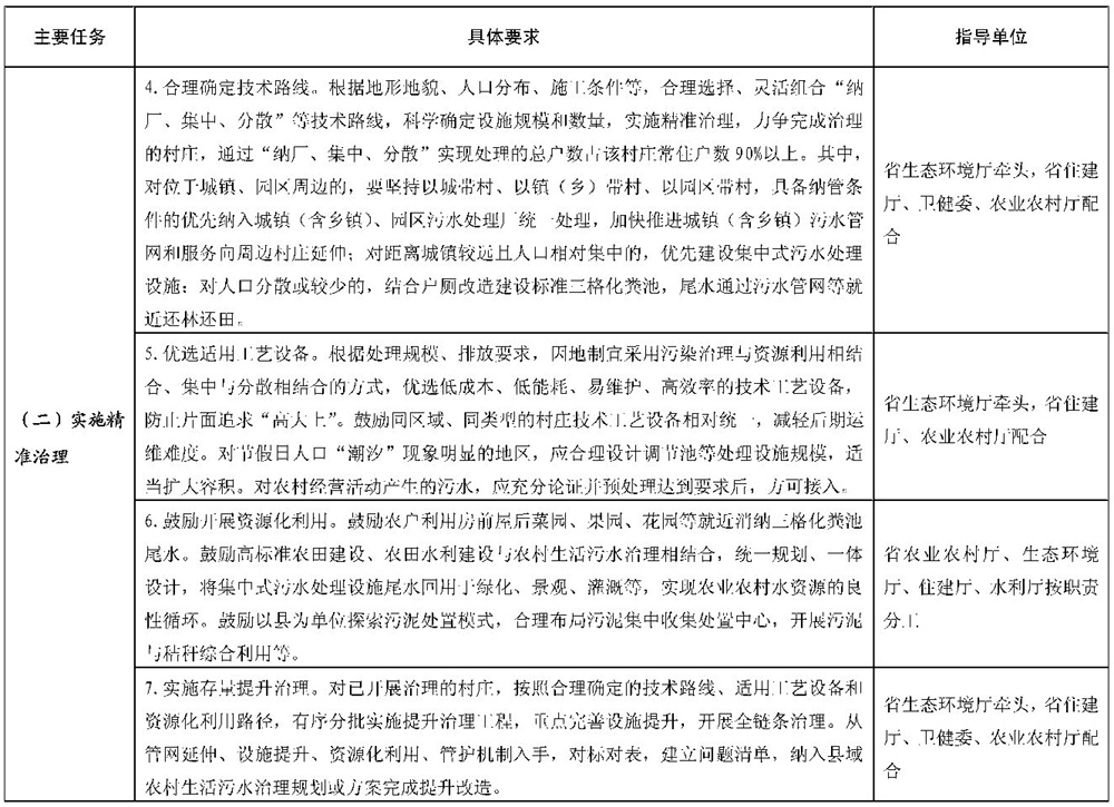
(二)实施精准治理。各地要坚持实事求是,根据地形地貌、人口分布、施工条件等,因地制宜、合理选择“纳厂、集中、分散”等技术路线,优选经济适用、低能耗、易维护、高效率的技术工艺设备,强化资源化利用,实施精准治理,坚决禁止“一刀切”。采用纳厂和集中技术路线的要突出管网配套和雨污分流。对已开展治理的村庄,有序分批实施提升改造。(指导单位:省生态环境厅牵头,省住建厅、卫健委、农业农村厅、水利厅等配合)
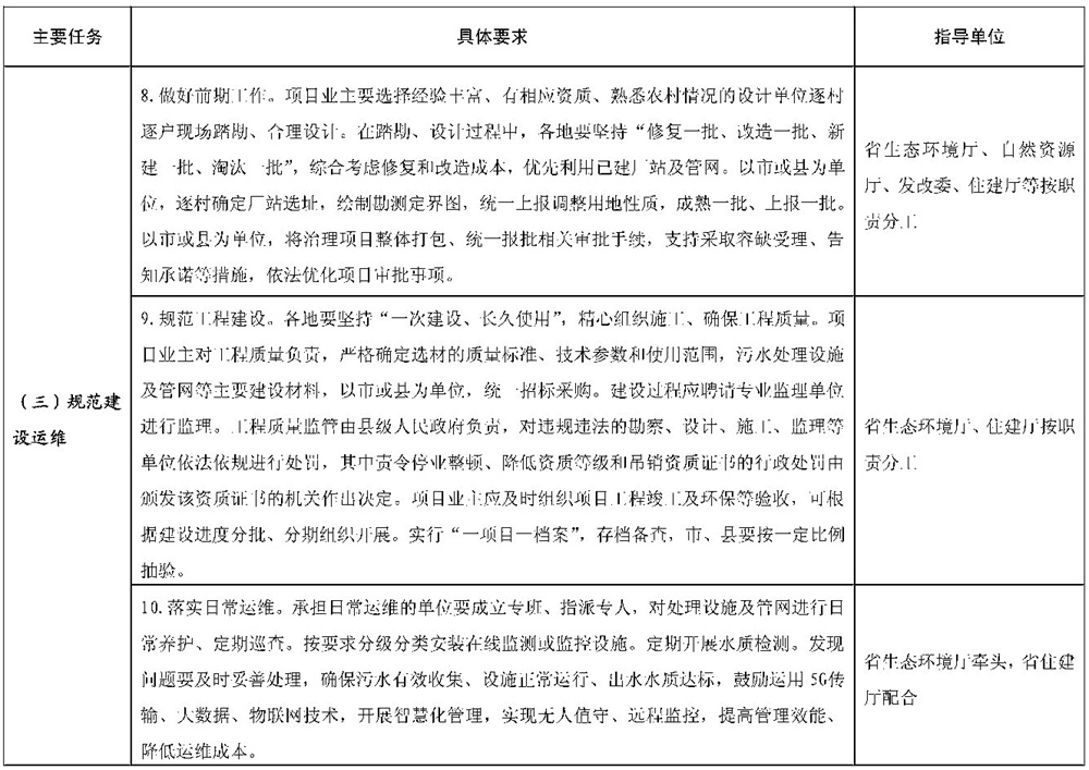
(三)规范建设运维。各地要坚持“修复一批、改造一批、新建一批、淘汰一批”,逐村逐户现场踏勘、合理设计,精心组织施工、严把工程质量,对处理设施及管网进行日常养护、定期巡查,确保污水有效收集、设施正常运行、出水水质达标。(指导单位:省生态环境厅、自然资源厅、发改委、住建厅等按职责分工)
(四)提升治理水平。各地要坚持“规划、设计、建设、运维”统筹考虑,与农村道路、河道整治、环境治理等项目协同建设,与城镇(含乡镇)污水厂网建设、农村户厕改造协同推进。纳入省级第一批农村生活污水提升治理试点名单的地区(详见附件3),2021年7月底要出台试点方案,加快推进试点示范工程,省生态环境厅要及时总结推广一批可复制、可推广的治理经验和模式。省直相关部门要加快制定出台技术指南、建设指引,组织推荐适用工艺技术装备。(指导单位:省农业农村厅、自然资源厅、生态环境厅、住建厅、水利厅、交通运输厅、科技厅等按职责分工)
(五)推行社会共治。各地要加强基层协管力量,将农村污水处理设施及管网的日常巡查纳入乡镇综合执法、村级协管队伍的工作范畴。发挥村级组织力量,有序组织村民参与项目建设。借助党代表、人大代表、政协委员、工青妇组织、当地乡贤、农村“五老”等力量,帮助推动项目落地和日常监督。充分发挥新闻媒体作用,加强政策解读、案例宣传和问题曝光。(指导单位:省生态环境厅、农业农村厅牵头)
(六)强化成效管理。各地要加强长效机制建设,创新智慧监管模式,完善农村生活污水治理智慧监管系统,实现任务在线调度管理、问题及时转办督办、整改限期落实反馈。建立第三方评估制度,常态化开展成效评估、明察暗访、企业信用评价。以污水收集率、出水达标率为重点,实行以效付费,每季度或每半年开展成效考核。(指导单位:省生态环境厅牵头,省农业农村厅、住建厅、发改委等配合)
三、实施模式
(七)推行城乡水务一体化
明确实施主体。各设区市人民政府要加大统筹力度,平衡收益、协同搭配,捆绑打包项目,以市、县(区)为单位,优选专业公司统一负责农村生活污水治理(含厂站及管网)项目“投、建、管、运”,市、县(区)人民政府按规定授予特许经营权。鼓励省内有投融资能力、项目运营能力及相关经验的国有企业与地方合作组建农村生活污水治理专业公司。(指导单位:省生态环境厅、发改委、住建厅、水利厅按职责分工)
稳步推进一体化。坚持建管一体化、供排一体化,统筹考虑区域协同搭配、收益平衡,鼓励将城乡供水、农村生活污水治理、城镇污水处理整体打包给专业公司统一负责建设运维。对接入城镇污水处理厂的村庄污水管网与城镇污水管网统一规划、统一建设,日常运维鼓励由城镇污水厂网运维单位统一负责,运维费用按相应渠道保障。(指导单位:省生态环境厅、住建厅、水利厅按职责分工)
明晰资产权属。根据产权及经营权归属,依法依规、分类分步推进农村生活污水处理设施资产整合,逐步实现由同一公司负责。对产权及经营权属于集体或国有的,通过无偿使用、租赁、作价入股、委托代管、兼并收购等方式整合;对其他情形的,鼓励通过作价入股、兼并收购等方式进行资产回购,或待特许经营期限到期后实施整合。各地在资产整合过程中要规范运作,防止国有资产流失。(指导单位:省国资委、生态环境厅、住建厅、水利厅按职责分工)
(八)创新投融资模式
统筹相关资金。各市、县(区)人民政府要加强资金保障,积极争取中央农村环境整治资金支持,按相应比例统筹安排和使用土地出让收益、省级重点流域生态保护补偿资金、汀江流域省级生态补偿资金、乡村振兴试点示范专项资金等涉农、涉水资金,保障农村生活污水治理设施建设及运维。(指导单位:省财政厅牵头,省农业农村厅、生态环境厅、自然资源厅、水利厅配合)
拓宽筹资渠道。采用政府直接投资和注入投资项目资本金相结合的方法筹集建设资金。其中,实行投资项目资本金制度的,项目资本金占项目总投资比例一般不得少于30%;其余约70%资金由实施主体通过符合规定的银行融资,申请政府性基金、专项债券等方式多渠道筹集。积极探索实践生态环境导向的开发模式(EOD模式),指导支持农村生活污水治理项目与收益较好的城镇污水处理、城乡供水、资源产业开发、乡村旅游、现代农业等关联项目或产业一体实施、统筹推进。项目实施过程中,要严防新增政府隐性债务。(指导单位:省财政厅、生态环境厅、金融监管局牵头,省发改委、农业农村厅、水利厅、文旅厅等配合)
明确资本金来源。项目资本金由省级补助、市县财政安排、专业公司参与方出资以及符合相关规定可用于项目资本金的专项债等构成。省级设立农村生活污水治理“以奖代补”资金,分档给予补助;省直有关部门安排的重点流域生态保护补偿和汀江流域生态补偿、乡村振兴试点示范资金要安排相应比例专项支持农村生活污水治理。除用好省级相关补助资金外,市、县(区)人民政府和项目业主要进一步足额落实项目资本金。(指导单位:省财政厅牵头,省发改委、生态环境厅、农业农村厅配合)
推行使用者付费。综合考虑污水处理成本、使用者承受能力等因素,合理确定使用者付费标准,稳步推行使用者付费,引导和支持村级组织将付费事项纳入村规民约,鼓励有条件的地区依托供水公司收取污水处理费。建立财政补贴与使用者付费的合理分担机制,对使用者付费一时不能弥补需支付的污水处理服务费的,按照权属责任,由市、县(区)人民政府予以补足。(指导单位:省发改委、财政厅、生态环境厅牵头,省农业农村厅、住建厅、水利厅配合)
四、保障措施
(九)强化组织推进
落实属地责任。各市、县(区)人民政府是组织实施农村生活污水治理的责任主体,要成立工作专班,依法依规做好项目审批、用地征地、施工建设等工作。治理成效纳入地方党政领导述职重要内容、生态环境保护工作报告重要事项。省级成立由分管省领导任组长、相关部门负责同志为成员的农村生活污水提升治理工作领导小组,同时建立厅际联席会议制度,定期研究部署推进,领导小组办公室和联席会议办公室均设在省生态环境厅。
强化部门协同。省生态环境厅牵头主抓农村生活污水治理,组织编制相关技术标准指南,督促指导项目推进,开展工作考核等,设区市生态环境部门派驻各县、市(区)的机构协助县级政府做好指导工作并开展监督。省农业农村厅统筹协调农村基础设施建设,将农村生活污水治理纳入乡村振兴战略、农村人居环境整治统筹推进实施,会同省生态环境厅开展通报约谈。省住建厅负责农村生活污水治理项目的技术指导和组织管理,并督促指导推动城镇(含乡镇)污水处理厂管网向城镇周边村庄延伸覆盖。省卫健委会同省农业农村厅指导无需纳管处理的户厕三格化粪池尾水开展资源化利用,不得直接排入水体。省发改委、财政厅、自然资源厅、水利厅、国资委、税务局等部门要加大政策、资金、要素保障,落实用电和税收支持政策,同时积极支持地方实施城乡供排水一体化。
(十)完善配套政策
用地政策。农村生活污水治理项目依法使用国有建设用地或集体建设用地,新增建设用地计划指标按规定由各设区市人民政府分类统筹安排。各地可在乡镇国土空间规划和村庄规划中预留不超过5%的建设用地指标,用于农村公共公益设施等项目建设用地需求,并开辟用地审批绿色通道,支持单列审批。(指导单位:省自然资源厅牵头)
排污权政策。参照“城镇污水集中治理单位削减的污染物纳入可交易范围”的规定,将农村生活污水治理形成的“可监测、可统计、可考核”的主要污染物削减量纳入排污权交易范围。(指导单位:省生态环境厅牵头)
(十一)严格考核奖惩
建立评先挂钩机制。将农村生活污水治理工作纳入乡村振兴实效考评和绿盈乡村、卫生城市、文明村镇等相关创先评优标准(体系),并适当增加分值权重比例。治理成效显著、工作业绩特别突出的,优先评为乡村振兴先进单位、先进个人。(指导单位:省生态环境厅、农业农村厅牵头,省委文明办、省卫健委配合)
建立资金奖惩机制。省级农村生活污水治理“以奖代补”资金分配向治理任务重、环境敏感区域倾斜,并对试点地区适当提高补助比例,对试点成效显著的给予一定奖励。对治理工作推进不力、绩效目标未完成、预算执行进度慢的地区,适当扣减年度补助资金。(指导单位:省财政厅牵头,省生态环境厅配合)
完善督导考核机制。省级按季度、市县按月对各年度任务常态化开展调度、督办、考核。提高农村生活污水治理工作在政府年度绩效考核中的分值占比,列为乡村振兴、农村人居环境整治、河湖长制考核、绿盈乡村约束性指标,纳入省市生态环境保护督察内容。对工作推进不力的,实行通报约谈;对虚假治理、表面治理、敷衍治理的,严肃问责,依法依规追究相关责任人责任。(指导单位:省生态环境厅、农业农村厅、水利厅按职责分工)
附件:1.全省农村生活污水提升治理任务汇总表
2.全省农村生活污水提升治理2021—2025年度任务分解表
3.省级第一批农村生活污水提升治理试点名单
4.全省农村生活污水提升治理重点任务细化分解表
5.农村生活污水治理改革措施清单


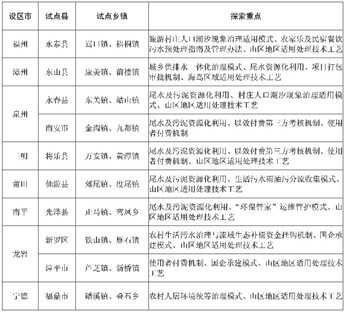
附件3
省级第一批农村生活污水提升治理试点名单
一、试点市
莆田,重点探索城乡供排水一体化治理模式。
二、试点县(市、区)及乡镇
各地均要积极探索农村生活污水治理区域一体化、项目建管一体化、城乡水务一体化等机制,创新政策措施。







扫一扫手机阅读




