
福建省人民政府关于印发福建省“十四五”
人力资源和社会保障事业发展专项规划的通知
闽政〔2021〕15号
各市、县(区)人民政府,平潭综合实验区管委会,省人民政府各部门、各直属机构,各大企业,各高等院校:
《福建省“十四五”人力资源和社会保障事业发展专项规划》已经省政府研究同意,现印发给你们,请认真组织实施。
福建省人民政府
2021年7月28日
福建省“十四五”人力资源和社会保障事业
发展专项规划
福建省“十四五”人力资源和社会保障事业发展专项规划依据《福建省国民经济和社会发展第十四个五年规划和二〇三五年远景目标纲要》和《人力资源和社会保障事业发展“十四五”规划》编制,重点阐述“十四五”时期(2021—2025年)我省人力资源和社会保障事业发展的总体思路、发展目标、主要任务、重大政策措施和重点建设项目,是未来五年我省人力资源和社会保障工作的重要指导性文件。
第一章 指导思想和主要目标
“十四五”时期,是福建全方位推进高质量发展超越的重大战略机遇期。要立足新发展阶段,贯彻新发展理念,积极服务和深度融入新发展格局,推进人力资源和社会保障事业高质量发展,奋力谱写全面建设社会主义现代化国家福建篇章。
第一节 发展基础
“十三五”期间,全省各级人力资源和社会保障部门坚持以习近平新时代中国特色社会主义思想为指导,坚持以人民为中心的发展思想,贯彻落实省委省政府和人社部工作要求,千方百计扩大就业,加快完善社会保障体系,统筹各类人才队伍建设,深化人事制度改革,努力构建和谐劳动关系,实施人社精准扶贫,积极应对新冠肺炎疫情等重大突发公共事件挑战,全省人力资源和社会保障事业持续快速发展,各项目标任务顺利完成,为新时代新福建建设做出了积极贡献,为“十四五”时期的发展奠定了坚实基础。
——稳定和扩大就业成效明显。坚持就业优先导向,始终把解决人民群众就业问题放在突出位置。制定实施新一轮具有福建特色的积极就业政策,不断做大就业增量、盘活就业存量、引导就业流量,实施职业技能提升行动,推动实现更加充分更高质量就业,有效防控失业风险,就业局势保持稳定。五年来,全省城镇新增就业累计达299.94万人。我省“1234”稳就业工作法受到国务院办公厅通报表扬。
——社会保障体系不断健全。实施全民参保计划,推进社会保险法定人群全覆盖,至“十三五”末,全省城镇职工基本养老保险、城乡居民基本养老保险、失业保险、工伤保险参保人数分别达1200.57万人、1588.16万人、664.41万人、936.85万人,基本养老保险参保率达95.53%,高于90%的预期目标。稳步提高养老保险待遇水平,连续5年同步调整企业和机关事业退休人员养老金,城乡居民基本养老保险省定基础养老金比国家标准高出37元。建立工伤保险省级统筹制度,工伤职工待遇大幅度提高。
——人才队伍不断发展壮大。人才发展体制机制改革持续深化,制定实施一系列支持人才创业创新创造的政策举措,打造“人才福建周”“人才创业周”“海归英才八闽行”等一批特色引才品牌,实施“青年拔尖人才”“师带徒”等一系列人才计划,千方百计引进培养“高精尖缺”人才,“十三五”期间,全省共引进ABC类人才3511名,工科青年人才9854名。人才分类评价和职称制度改革不断推进,人才评价标准和评价方式更加优化。高素质人才队伍建设持续加强,技能人才队伍建设取得重大进展,至“十三五”末,全省专业技术人才达282万人,其中高级专业技术人才28万人;技能人才达651.79万人,其中高技能人才达113.83万人。
——闽台人才交流不断深入。深化闽台人才交流合作,推进人才评价标准共通,率先开展对台湾地区职业资格直接采认工作,实现20个工种职业技能资格、9个专业技术职业资格直接采认和教育、卫生等领域专业技术职称自主聘任,直接采认台湾地区部分技能人员职业资格被国务院列入自贸试验区第六批改革试点经验。51名台胞在我省事业单位入编工作,1029名在闽台湾专业技术人员直接认定(聘任)相应职称,1118名台胞通过直接采认、4224名台胞通过考试取得国家职业资格证书。
——人事制度改革稳步推进。事业单位人事管理不断规范,聘用制度全面建立,岗位管理制度日趋完善,公开招聘制度全面实行,事业单位工作人员处分、奖惩等制度逐步健全,符合事业单位特点和人才成长规律的人事管理制度基本形成。五年来,事业单位累计招聘13.8万人。全省推行聘用制度的事业单位2.6万个,占全省事业单位总数96%,已签订聘用合同78万人,占全省事业单位总人数95%。按照国家部署大幅精简职业资格许可和认定事项,支持和鼓励事业单位科研人员创新创业,释放人才活力。健全评比达标表彰管理制度,完善项目申报、审批和组织实施管理办法,面向基层一线评选表彰先进典型。
——合理有序的收入分配格局初步形成。企业工资收入分配制度改革不断深化,两次调整最低工资标准、年均增幅为4.6%,工资指导线等宏观管理制度不断健全,欠薪应急保障金、工资保证金制度全面实施。国有企业工资收入分配制度改革取得积极进展,国有企业负责人薪酬水平、薪酬结构、监管体制等方面存在的问题初步得到解决,逐步建立与劳动力市场基本适应、与国有企业经济效益和劳动生产率挂钩的工资决定机制。落实机关事业单位工作人员工资标准和离休人员离休费调整工作,开展法官、检察官和司法辅助人员工资制度改革试点,推进公立医院薪酬制度改革,建立津补贴和绩效工资发放督查机制。
——劳动关系总体保持和谐稳定。围绕改革发展稳定大局,织密劳动关系形势“监测网”,筑牢工资支付“保障网”,夯实协商调解“防护网”。首创劳动关系风险防控机制,劳动关系协商协调机制不断完善,和谐劳动关系创建不断深入,6个工业园区、40家企业被评为全国劳动关系和谐工业园区与和谐企业。建立健全预防和解决拖欠工资问题长效机制,“无欠薪项目部”覆盖所有政府投资工程项目,劳动保障监察“两网化”基本实现全覆盖。省市县仲裁院全部建院,调解仲裁“六统一”跃居全国前列,全省大中型企业劳动争议、乡镇(街道)劳动争议调解组织组建率分别达86.96%、89.22%。全省劳动合同、集体合同签订率动态保持在95%、80%以上,处理劳动人事争议案件23.55万件,涉及劳动者36.38万人,累计为24.54万名劳动者追发工资等待遇20.75亿元。
——人社公共服务能力持续增强。至“十三五”末,全省基层平台实体建设已覆盖所有县(市、区)、852个中心乡镇(街道)和7739个行政村(社区)。省金保工程二期项目完成建设,“互联网+人社”建设取得成效,12333公共服务平台建成并推广应用,社保卡发卡率居全国前列,社保卡制卡做到立等可取,人社数据实现汇聚共享。加强人社系统行风建设,放管服改革成效明显,审批服务全面进驻省网上办事大厅,高频服务基本实现“一趟不用跑”。全省统一的审批服务体系、审批审核标准、事中事后监管机制基本建立,依法行政能力明显提高。“综合柜员制”的社保经办服务体系初步建立。
——人社精准扶贫行动成效凸显。实施就业扶贫、社保扶贫、人事人才扶贫、技能扶贫和挂钩帮扶五大人社扶贫行动。做实就业扶贫实名制数据库,研发就业扶贫信息监测平台,实施就业扶贫“挂图作战”。至“十三五”末,全省实现建档立卡贫困劳动力转移就业15.21万人,就业率100%;公益性岗位安置13334人,组织输入宁夏籍贫困劳动力3757人。全省72.07万贫困人员参加基本养老保险,实现应保尽保、应发尽发、应代缴尽代缴。“福州市定西扶贫劳务协作模式”入选“全球减贫案例”和中组部编写的攻坚克难案例,“龙岩市人社局探索脱贫攻坚新途径”入选“2019年人社扶贫典型事例”。 
“十四五”时期,国内外发展环境更加错综复杂。当今世界正经历百年未有之大变局,不稳定性不确定性明显增加,新冠肺炎疫情影响广泛,经济全球化遭遇逆流。我国进入高质量发展阶段,制度优势显著,经济长期向好,继续发展具有多方面优势和条件。我省正全方位推进高质量发展超越、奋力谱写全面建设社会主义现代化国家福建篇章,具有扎实发展基础,拥有难得发展机遇。同时,也要看到发展不平衡不充分问题仍然突出,重点领域关键环节改革任务仍然艰巨,创新能力不适应高质量发展要求,城乡区域发展和收入分配差距较大,民生保障存在短板。人力资源和社会保障事业发展面临较大压力:就业结构性矛盾仍然突出,就业总量压力特别是青年就业压力不容忽视,受全球疫情和经贸形势影响,企业生产经营面临不少困难、裁员减员风险增大,重点群体就业形势严峻;社会老龄化程度持续加深,基本养老保险待遇水平和缴费水平偏低,被征地农民保障落实压力大,社会保障制度的可持续发展面临挑战;制约和影响人才发展的体制机制障碍尚未根除,高端人才匮乏,以领军人才为核心的创业创新团队引进不足,高技能人才比例低于全国平均水平,技工教育投入不足;事业单位人事制度改革的目标和方向有待进一步明确;城乡居民人均可支配收入与发达地区相比差距明显,居民收入水平有待提升;产业转型升级、新业态发展对协调劳动关系提出了新挑战;人社公共服务与人民群众的期待尚有差距。面对发展的重大机遇和严峻挑战,必须坚持党的领导,坚持以人民为中心的发展思想,抓住机遇,乘势而上,推动人力资源和社会保障事业再上新台阶。
第二节 指导思想
坚持以习近平新时代中国特色社会主义思想为指导,全面贯彻党的十九大和十九届二中、三中、四中、五中全会精神,深入学习贯彻习近平总书记对福建工作的重要讲话重要指示批示精神,学习贯彻习近平总书记关于人社工作的重要指示精神,立足新发展阶段,贯彻新发展理念,积极服务和深度融入新发展格局,落实省委十届十次、十一次、十二次全会精神,围绕全方位推进高质量发展超越,按照“四个更大”要求,坚持稳中求进工作总基调,以改革创新为根本动力,以满足人民日益增长的美好生活需要为根本目的,推动实现更加充分更高质量就业,健全多层次社会保障体系,壮大高素质人才队伍,提高人事管理科学化水平,优化工资收入分配格局,构建和谐劳动关系,提供更均等更优质的人社公共服务,为全方位推进高质量发展超越、奋力谱写全面建设社会主义现代化国家福建篇章贡献人社力量。
——坚持以人民为中心。坚决贯彻落实党中央、国务院决策部署,强化宗旨意识,牢记为民情怀,把增进人民福祉、促进人的全面发展作为发展的出发点和落脚点,在发展中进一步保障和改善民生。
——坚持新发展理念。紧紧围绕全方位推进高质量发展超越大局,深刻把握国内大循环为主体、国内国际双循环相互促进的新发展格局,把新发展理念贯穿到全省人社事业发展的全过程,统筹推动全省人社系统实现更高质量、更有效率、更加公平、更可持续、更为安全的发展。
——坚持深化改革。贯彻落实推进国家治理体系和治理能力现代化的总目标,结合省委省政府和人社部改革工作要求,深化全省人社领域制度改革,破除制约高质量发展、高品质生活的体制机制障碍,持续增强发展动力和活力。
——坚持系统观念。加强全省人社事业前瞻性思考、全局性谋划、战略性布局、整体性推进,坚持全省人社系统一盘棋,更好发挥系统积极性,着力固根基、扬优势、补短板、强弱项,注重防范化解重大风险挑战,实现发展质量、结构、规模、效益、安全相统一。
——坚持依法行政。落实全面依法治国、依法治省要求,强化法治思维和法治意识,深入推进依法行政,推动全省人力资源和社会保障工作全面纳入法治轨道。合理调节各方面利益关系,促进社会公正和谐。
第三节 主要目标
“十四五”时期,我省人力资源和社会保障事业的主要目标:
——更加充分更高质量就业基本实现。就业容量不断扩大,就业质量不断提高,就业创业环境不断优化,劳动者技能素质不断提升,重点群体就业基本稳定。“十四五”时期,城镇新增就业250万人以上,城镇调查失业率控制在5.5%以内,城镇登记失业率保持在5%以内。
——多层次的社会保障体系不断健全。企业职工养老保险省级统筹进一步完善,失业保险、工伤保险省级统筹加快推进,社会保障待遇水平稳步提高、基金安全持续加强。“十四五”期末,基本养老保险参保率保持在95%以上,参加失业保险人数达到695万人,参加工伤保险人数达到1016万人。
——人才队伍持续发展壮大。坚持人才优先发展,人才质量不断提高,人才结构不断优化,形成与高质量发展相适应的人才工作格局,培养和造就一支数量充足、结构合理、素质优良、充满活力的人才队伍,全省专业技术人才队伍和高技能人才队伍不断壮大。专业技术、高技能人才总量分别达到330万人、128万人。
——人事制度改革不断深化。事业单位人事制度改革持续深化,事业单位聘用、岗位管理、职称制度、公开招聘等制度不断完善,形成权责清晰、分类科学、机制灵活、监管有力,符合事业单位特点和人才成长规律的人事管理制度。表彰管理制度体系逐步完善,在全社会营造尊崇模范、争做先锋的良好氛围。
——收入分配秩序更规范更有序。工资收入分配制度更加优化,居民收入增长与经济增长基本同步。工资集体协商制度更加完善,企业职工工资水平合理增长。事业单位收入分配制度改革不断深化,建立符合事业单位特点的工资分配制度。
——劳动关系更加和谐更加稳定。劳动关系协调机制、劳动人事争议调解仲裁制度、劳动保障监察执法体制机制不断健全,劳动关系治理水平全面提升,劳动人事争议调解成功率、仲裁结案率不低于60%、90%,劳动保障监察举报投诉案件结案率不低于96%,拖欠农民工工资问题稳妥解决,努力构建规范有序、公正合理、合作共赢、和谐稳定的劳动关系。
——人社系统能力建设全面加强。人力资源社会保障公共服务制度和标准体系全面建立,智慧服务能力显著提高,社会保障卡实现发行应用全覆盖,社保经办服务体系更加完善,人民群众能享受到更加规范、便捷、高效的公共服务。
第二章 推动实现更加充分更高质量就业
坚持就业优先导向,实施更加积极的就业政策,千方百计扩大就业容量,提升就业质量,促进充分就业,更加注重缓解结构性就业矛盾,加快提升劳动者技能素质,有效防范化解失业风险,确保就业局势总体稳定。
第一节 强化就业优先政策
坚持经济发展就业导向,将更加充分更高质量就业作为经济社会发展的优先目标,加强就业政策与财税、产业、外贸、社保等政策的相互衔接,实现经济增长与就业扩大良性互动。优先支持符合法律法规和相关政策、对就业有积极带动作用的行业产业发展及项目建设。健全由政府负责人牵头的就业工作领导机制,完善就业目标责任制考核,夯实就业工作属地主体责任。持续加大各级财政就业补助资金投入力度,提升资金使用效益。加强各类群体就业政策的协调,逐步实现城乡统筹,促进平等就业。健全失业风险防控机制,加强就业形势研判和失业风险监测,完善突发事件应急处置机制,防止规模性失业引发的群体性突发事件。
第二节 促进创业带动就业、多渠道灵活就业
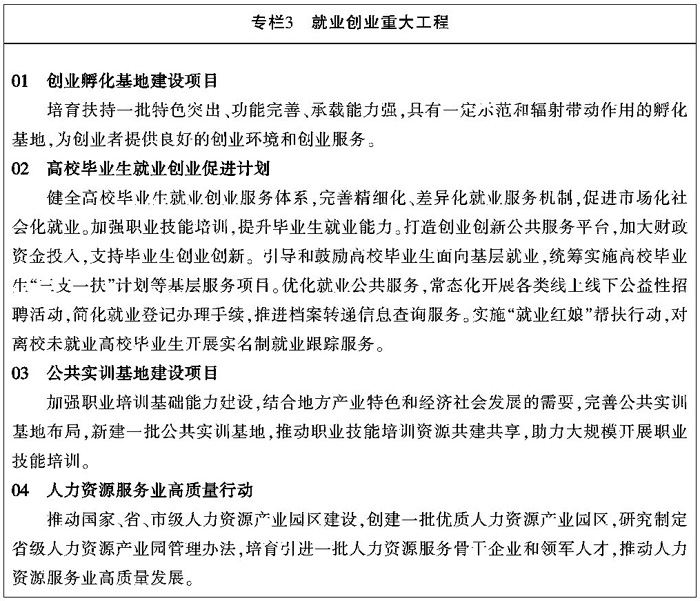
持续深化就业领域“放管服”改革,大力营造有利于创新创业创造的良好发展环境。完善促进创业政策保障制度,建立健全创业支持资金长效投入机制,鼓励高校毕业生创新创业和返乡入乡人员创业,扶持青年创业和初创企业成长,提供场地支持、租金减免、税收优惠、创业补贴等政策扶持。支持建设一批高质量创业孵化载体和创业园区,提升线上线下创业服务能力,打造创业培训、创业实践、咨询指导、跟踪帮扶等一体化创业服务体系。持续推动多渠道灵活就业,鼓励个体经营,增加非全日制就业机会,支持和规范发展新就业形态,清理取消不合理限制灵活就业的规定。强化对灵活就业人员就业服务,加快完善相关劳动保障制度。
第三节 完善重点群体就业支持体系
坚持把高校毕业生就业作为重中之重,深入实施高校毕业生就业创业促进计划,开发更多适合高校毕业生的高质量就业岗位,拓宽市场化社会化就业渠道。统筹实施“三支一扶”计划等基层服务项目,完善引导鼓励高校毕业生到基层工作的政策措施,畅通基层成长发展通道。强化不断线就业服务,多渠道搭建职业指导、职业培训、就业见习、创业实践平台,对困难毕业生和长期失业青年实施就业帮扶。拓宽农村劳动力转移渠道,加强跨区域劳务协作,推动城乡劳动者在就业地平等享受就业服务。鼓励农民工就地就近就业,扩大返乡留乡农民工就业规模。支持返乡留乡农民工就业创业,畅通失业人员求助渠道,健全失业登记、职业介绍、职业培训、职业指导、生活保障联动机制,帮助失业人员尽快实现就业。持续实施就业援助制度,对城乡就业困难人员建立台账动态管理,提供优先扶持和重点帮助。对通过市场渠道难以实现就业人员,合理开发公益性岗位托底安置,确保零就业家庭动态清零。统筹做好妇女、退役军人、农民工、低保和残疾人等群体就业工作。
第四节 大力实施职业技能培训
健全终身职业技能培训制度,实施职业技能提升行动。坚持产教融合、校企合作,提高劳动者适应技术变革和产业转型的能力,实现产业升级和劳动者素质提高的良性互动。大力推行具有中国特色的企业新型学徒制。发挥行业主管部门作用,针对重点群体重点行业领域,开展多种形式的就业技能培训、岗位技能提升培训。引导企业将职工教育经费用于一线劳动者培训,建设高素质企业内训队伍,完善师带徒制度。大力推进线上线下相结合的职业技能培训,丰富职业技能培训方式。加强职业培训基础能力建设,结合地方产业特色和经济社会发展的需要,建设一批公共实训基地,依托工业(产业)园区建设一批职业技能提升中心。
第五节 建设高标准人力资源市场体系
健全人力资源市场政策法规体系,推动出台《福建省人力资源市场条例》及相关配套政策。建立政府宏观调控、市场公平竞争、单位自主用人、个人自主择业、人力资源服务机构诚信服务的人力资源配置机制,促进人力资源有序流动。加快建设与实体经济、科技创新、现代金融协同发展的人力资源产业体系,研究制定省级人力资源产业园管理办法,推动国家、省、市级人力资源产业园区建设,创建一批优质人力资源产业园区,加大政策扶持力度,培育引进一批人力资源服务骨干企业和领军人才,培养一批人力资源服务高端专业人才,推动人力资源服务业高质量发展。
第三章 健全多层次社会保障体系
坚持权责清晰、保障适度、应保尽保的原则,健全覆盖全民、统筹城乡、公平统一、可持续的多层次社会保障体系,形成社会保障全民共有共享共建共谋的发展局面。
第一节 全面实施全民参保计划
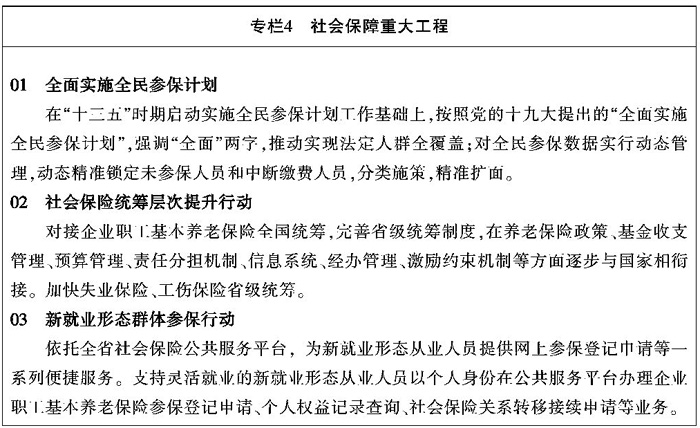
推动实现城镇职工基本养老保险由制度全覆盖到法定人群全覆盖,积极促进城乡居民养老保险适龄参保人员应保尽保。完善灵活就业劳动者的社会保障。积极促进有意愿、有经济能力的灵活就业人员、新就业形态从业人员等参加企业职工养老保险。加强失业保险参保扩面,重点推动中小企业、私营企业和农民工等单位和人群积极参加失业保险,探索灵活就业人员参加失业保险新模式。持续推进工伤保险参保扩面,深入推进建设工程领域、中小微企业和有雇工的个体工商户参保工作,推进法定职业人员纳入工伤保险保障范围。对全民参保数据实行动态管理,动态精准锁定未参保人员和中断缴费人员,分类施策,精准扩面。
第二节 完善社会保障制度体系
对接企业职工养老保险全国统筹,完善省级统筹制度。继续推动机关事业单位养老保险制度改革,加快完善配套政策,推进制度平稳运行。落实渐进式延迟法定退休年龄政策,相应逐步提高领取基本养老金最低缴费年限。完善城乡居民基本养老保险制度,逐步提高最低缴费档次,根据国家统一部署逐步推进个人账户基金省级管理和委托投资运营。完善被征地农民社会保障政策。健全多层次养老保险体系,完善企业年金、职业年金制度,建立个人养老金制度,推动养老保险第三支柱发展。
完善失业保险制度。根据国家修订《失业保险条例》进程,推动修订《福建省失业保险条例》。加快失业保险省级统筹,提高基金抵御风险能力。完善失业保险支持参保企业稳岗、参保职工提升技能等政策体系,发挥失业保险防失业、促就业功能,切实稳定就业岗位。加强经办队伍建设,提升经办服务能力。
完善工伤保险制度。建立多层次的工伤保险保障体系,加强工伤预防、补偿、康复“三位一体”制度体系建设。完善工伤预防工作制度,从源头上防范工伤事故和职业病危害。完善工伤康复管理制度,提供良好的康复治疗服务。加快建立工伤保险省级统筹统收统支制度,提高工伤保险基金统筹调剂功能和抵御风险能力。
第三节 确立适度的保障水平
完善职工基本养老保险待遇调整机制,按照国家的部署,结合我省实际,合理确定养老金调整水平。全面落实城乡居民基本养老保险待遇确定和基础养老金正常调整机制,推动城乡居民养老保险待遇水平逐步提高。合理确定失业保险待遇保障水平,稳步提高失业保险金标准。统一全省工伤保险待遇调整机制,推动伤残津贴、生活护理费和供养亲属抚恤金等三项定期待遇与我省经济发展水平相适应。适时调整住院伙食补助费、异地就医(配置辅助器具)交通、食宿费标准,辅助器具配置项目基本满足工伤职工需求。
第四节 加强社保基金风险防控
完善社会保险基金管理风险内控制度,健全基金监督体系,加强社会保险基金监督。加强基本养老保险基金潜在风险识别预警,建立经办风险防控机制,开展基金运行情况预测分析。加大社保基金监督检查力度,查处和纠正违法违规行为,保持打击欺诈骗保高压态势。配合财政部门推进划转部分国有资本充实社保基金工作。继续扩大城乡居民基本养老保险基金投资运营规模,每年城乡居民基本养老保险基金新增结余80%以上用于委托投资,促进基金保值增值。进一步完善职业年金基金市场化投资运营机制,加大日常监管力度,实现职业年金基金保值增值。 
第四章 壮大高素质人才队伍
贯彻尊重劳动、尊重知识、尊重人才、尊重创造方针,认真落实人才强省战略,深化人才发展体制机制改革,全方位引进、培养、用好人才,营造良好人才生态环境,激发人才创新活力和潜力。
第一节 集聚海内外高层次人才
加大政策优化整合力度,打好引才育才聚才用才“组合拳”,构建更具竞争力吸引力的人才政策体系和服务体系。坚持“以产聚才、以才促产”,推动人才链与产业链精准对接,深入实施高层次人才认定、紧缺急需人才引进支持、海外优秀青年人才来闽学术交流、工科类青年专业人才支持、留学人员创业支持等项目。打造“请进来、走出去”多元引才渠道,深化校地人才交流合作,完善提升“人才创业周”“人才福建周”“海归英才八闽行”等人才项目对接平台,吸引海内外高层次人才来闽对接、落地发展。创新柔性引才方式,实施“师带徒”引凤计划等项目,柔性引进一批重大项目推进、重点技术攻关、主导产业发展所急需的“高精尖”短缺人才。
第二节 推进高层次人才选拔培养
注重国家级人才的选拔和培养,组织开展享受政府特殊津贴专家、百千万人才工程人选、“雏鹰计划”青年拔尖人才等选拔培养工作,推动遴选一批享受政府特殊津贴专家工作室和省级人才驿站示范站。举办高级专家国情省情研修班,持续开展高层次人才和青年优秀人才赴国内外访学研修资助工作。进一步做大做强博士后“两站一基地”等平台,强化博士后人员引进招收和管理,加大企业博士后人才支持力度,加快产学研结合培养青年人才。
第三节 加强技能人才队伍建设
组织实施“技能福建”行动,持续实施高技能人才振兴计划,开展中华技能大奖、全国技术能手、国务院特殊津贴高技能人才等选拔培养工作,加强高技能人才培训基地和技能大师工作室建设,开展优秀高技能人才休假活动,培养更多的高技能人才、能工巧匠、大国工匠。实施职业技能提升行动,全面提升劳动者职业技能水平和就业创业能力。加快推进技能人才评价制度改革,完善职业技能等级制度和专项职业能力考核制度,推动社会化评价体系建设。完善机关事业单位工勤人员评价办法,加强机关事业单位工勤人员岗位继续教育。加大职业技能竞赛力度,推动各地、各行业企业广泛深入开展职业技能竞赛,提高职业技能竞赛的科学化、规范化水平。完善技能人才激励保障机制,进一步加强高技能人才与专业技术人才职业发展贯通,提高政治、经济、社会待遇,创新引进、培养、使用、评价机制,打造技能人才高地。
第四节 做优做强技工院校
坚持示范引领,创建全国优质技工院校和优质专业,推动各地全面加强技工院校建设,鼓励抱团发展、优势互补,提升技工教育质量。进一步拓展产教融合、校企合作空间,鼓励和支持各地根据产业发展需要,充分利用各类土地资源,按照相关安全标准,创办技工院校或职业技能培训机构。整合筹建福建技师学院新校区,支持各地整合资源推进技工教育集团化发展,有条件的技工院校要积极创办“万人”校。支持符合条件的技师学院纳入高等职业教育序列,鼓励高等院校、高职院校增设(挂)技师学院,中职学校增设(挂)技工学校。支持技工院校大胆创新,探索股份制、混合所有制、孵化合作等办学模式,加强与企业、高等院校和高职院校合作,鼓励更多社会力量参与办学,不断发展壮大技工教育事业。加强技工院校师资队伍建设,落实人才引进政策,以更加灵活务实的用人机制和收入分配机制,广纳各类优秀人才投身技工教育事业。持续实施技工院校安全管理工作清单,加强技工教育管理服务机构队伍建设和基础能力建设。
第五节 促进人才社会性流动
充分发挥市场作用促进人才顺畅有序流动,着力破除人才流动障碍,畅通人才流动渠道,推进人才资源优化配置。加强山海协作,围绕闽东北和闽西南两个协作区建设,推进区域人才协作一体化。支持科研人员在高校、科研院所和企业之间双向流动,构建人才产学研用联盟,支持国有企事业单位科研人员离岗创业。推进乡村人才振兴工作,支持山区人才队伍建设,鼓励引导人才向艰苦边远地区和基层一线流动。实施“智惠八闽”专家服务乡村振兴专项行动和“师带徒”医疗精准扶贫等项目,推进专家服务基地建设,引导各类专家深入基层开展多种形式的服务活动。
第六节 加强人才服务体系建设
组织实施人才服务行动,加强人才服务窗口、人才驿站(人才之家)等平台建设,推行人才服务“一卡通”,加快推进人才大数据建设。完善政府购买人才公共服务政策,扩大政府人才公共服务供给,推动人才住房、子女就学、医疗保障、居留出入境等方面便利措施落实。做好院士专家联系服务工作,组织开展专家休假活动。持续优化留学人员服务,加强留学人员创业园孵化载体建设,发挥留学人员智力优势服务基层,不断优化留学人员创业创新环境。深入开展人才政策和各类优秀人才典型事迹宣传,进一步优化人才生态。 

第五章 提高人事管理科学化水平
深化人事制度改革,推进事业单位人员聘用、岗位管理和职称制度改革,创新人才评价机制,健全事业单位公开招聘制度,完善表彰管理制度体系,促进形成广纳群贤、人尽其才、公平公正、充满活力的人事管理制度。
第一节 推进事业单位聘用和岗位管理制度改革
全面推行事业单位人员聘用制度,建立以合同管理为基础的用人机制。健全事业单位岗位管理制度,完善事业单位岗位动态管理机制,探索不同类型事业单位岗位结构比例和最高等级的调整办法,不断优化岗位结构。依托机关事业单位人事管理平台开展事业单位人员调整备案工作,提高事业单位岗位设置管理信息化水平。健全事业单位工作人员考核、奖励、处分、申诉等制度,加强事业单位工作人员聘后考核管理,组织指导事业单位及其主管部门开展奖励、培训、处分、申诉工作,落实《事业单位人事管理回避规定》等人事管理配套政策。按照国家统一部署,探索建立县以下事业单位管理岗位职员等级晋升制度。贯彻实施专业技术人才知识更新工程,健全专业技术人员继续教育政策体系和组织体系,推动建设省级继续教育服务管理平台,完善我省继续教育基地体系,开展一批省级高级研修项目。
第二节 深化职称制度改革
健全以创新能力、质量、实效、贡献为导向的人才评价体系,以职业属性和岗位要求为基础,全面推进教育、卫生、会计、经济、工程技术、农业等系列职称制度改革,突出创新能力评价,注重考核专业技术人才履行岗位职责的工作绩效、创新成果。聚焦打造“六四五”产业新体系,在先进制造业等重点领域先行先试产业职称改革,在工程系列设置人工智能、大数据、机电元器件、工业设计等新兴专业,鼓励支持龙头企业参与评价标准制定和组织评审。健全高层次急需紧缺人才职称评审绿色通道。出台我省《职称评审管理暂行办法》,加强职称评审管理,规范职称评审程序,进一步提升职称评审服务水平。
第三节 健全事业单位公开招聘制度
按照统一规范、分类指导、分级管理的原则,完善事业单位公开招聘制度,搭建招聘工作平台,严格招聘工作规程,加强招聘监管指导,严肃招聘工作纪律,强化人事考试安全。创新公开招聘方式方法,分类实施公开招聘,提高招聘科学化水平。建立高层次、高技能、紧缺急需人才招聘引进绿色通道,采取本土化直通车定向委培等措施,支持教育、卫生、农业、林业等县乡基层事业单位按规定通过简捷有效方式补充急需紧缺人才。
第四节 完善表彰管理制度体系
加强表彰奖励工作基础建设,健全表彰奖励管理办法。配合做好有关国家级、省部级表彰工作。严格表彰项目审批管理,规范省级工作部门和市、县级表彰项目的设立申报,规范实施评比达标表彰活动。落实功勋荣誉表彰奖励获得者待遇规定和生活困难表彰奖励获得者帮扶办法,推动表彰奖励获得者休假疗养活动。健全表彰奖励监督检查长效机制。加大对表彰奖励获得者事迹的宣传力度,营造尊崇模范、争做先锋的良好氛围。
第六章 深化人社领域闽台融合交流
围绕打造“台胞台企登陆的第一家园”,坚持“非禁即享”和“行业标准共通”,支持台胞在闽就业创业,深化闽台人才融合交流,推动完善保障台湾同胞享受同等待遇的政策和制度,积极探索海峡两岸人社领域融合发展新路。
第一节 支持台胞在闽就业创业
落实台胞在闽就业创业享受福建居民同等待遇,为有在闽就业创业意愿的台湾居民提供政策咨询、职业介绍、创业孵化等公共就业创业服务,台胞同等享受职业培训补贴、创业培训补贴、技能提升培训补贴等就业扶持政策。支持台湾高校毕业生来闽就业,在省级“三支一扶”计划招募中,面向台湾籍高校毕业生设置专门岗位,在福建省毕业生就业创业公共服务网开设港澳台青年就业创业服务专区,为台湾青年来闽就业创业提供网上服务绿色通道。
第二节 落实台胞同等享受社保待遇
支持在闽台胞按规定参加我省各项社会保险,并享受当地居民同等的社会保险待遇。严格落实社会保险单位缴纳责任,允许有条件的用人单位(不含机关事业单位)对台胞个人应缴部分的养老保险费、失业保险费予以补助。对在闽就业台胞,情况特殊的,其参加社会保险实行分类管理,精准服务。
第三节 深化闽台人才融合交流
鼓励台湾人才申报国家和我省人才工程项目,支持台湾人才到我省事业单位工作,实施“海峡博士后交流资助计划”项目,引进一批高层次台湾人才和优秀中青年人才。推进闽台科技协同创新,推动与台湾高科技企业、领军人才共建创新平台。深化闽台人力资源机构合作,鼓励台湾人力资源机构来闽设立分支机构或开展业务,支持举办两岸人才交流活动。支持台湾地区的职业院校和我省各级技工院校、职业技能培训机构与企业联合培养技术技能人才。加强两岸青年人才交流,支持台湾人才参与社区治理和乡村振兴,探索选拔引进台湾高校优秀毕业生到高校、科研院所、医疗机构、国有企业等领域工作的有效途径。支持在闽工作台湾同胞参评相关评选表彰。
第四节 推进闽台职业资格和职业标准互通
按照“行业标准共通”要求,继续推动两岸职业资格和职业标准对接服务工作,落实同等待遇,大力吸引更多台湾专业和技能人才来闽就业创业。支持台湾人才在闽参加人才评价和在闽执业。鼓励评价机构创新台籍人才评价方式,健全台籍人才引进管理服务体系。对引进到我省高校、公立医院工作的台湾专业技术人才,所在单位可根据实际需要,直接认定其专业技术水平,自主聘任相应专业技术职务(职称)。推动扩大台湾地区职业资格、专业技术职称直接采认范围,探索建立直接采认职称预申报模式,为台湾同胞来闽就业创业提供便利。
第七章 优化工资收入分配格局
深入实施居民增收行动,深化工资收入分配制度改革,健全劳动、知识、技术、管理等生产要素按贡献决定报酬的机制,提高劳动报酬在初次分配中的比重,着力增加一线劳动者劳动报酬,推动更多低收入者进入中等收入行列,规范收入分配秩序,合理调节收入分配差距,推动形成橄榄型收入分配格局,让发展更有温度、幸福更有质感。
第一节 拓宽居民增收渠道
实施城镇职工薪酬增长计划、农民创新创业增收计划、困难群体收入保障计划、高端人才激励推进计划。通过实施高质量就业行动,着力增加工资性收入;实施产业高质量发展行动,着力增加经营性收入;实施多渠道创收行动,着力增加财产性收入;实施公共保障提升行动,着力增加转移性收入。多渠道促进居民增收,促进经济发展、就业充分与收入增长联动。
第二节 加强企业工资宏观调控
健全企业工资合理增长机制。以非公有制企业为重点,完善工资集体协商制度。健全最低工资标准正常调整机制,完善企业薪酬调查和信息发布制度,强化工资指导线应用,引导企业合理确定工资水平。加大对技能要素参与分配的激励力度,实现技高者多得、多劳多得、贡献大者多得。
第三节 深化国有企业收入分配改革
持续推进国有企业工资决定机制改革和国有企业负责人薪酬制度改革,深化企业内部分配制度改革,健全激励约束机制和市场化薪酬分配机制,将国有企业工资总额与经济效益挂钩、负责人薪酬与经营业绩挂钩,合理调节不同行业、不同企业职工及负责人之间的收入分配。完善国有企业工资内外收入监督管理办法、津补贴和福利管理意见等政策,规范国有企业工资收入分配秩序。
第四节 完善事业单位工资制度
落实基本工资标准正常调整机制,优化事业单位绩效工资管理办法。贯彻落实以增加知识价值为导向的收入分配政策。完善科研人员职务科技成果转化激励机制、高层次人才工资分配激励机制。深化公立医院薪酬制度改革。持续推进事业单位工资管理信息化建设。规范事业单位收入分配行为。
第八章 构建和谐劳动关系
健全党委领导、政府负责、社会协同、企业和职工参与、法治保障的工作体制和源头治理、动态处理、应急处置相结合的工作机制。坚持解决当前突出问题与建立长效机制相结合,大力提升劳动关系治理能力和治理水平,有效预防和化解劳动关系矛盾,进一步提高劳动者权益保障水平。
第一节 健全劳动关系协调机制
充分发挥三方机制作用,不断完善政府、工会、企业共同参与的劳动关系协商协调机制。开展劳动关系“和谐同行”能力提升三年行动,落实七个实施方案,加强劳动关系协调员队伍和基层能力建设,构建和谐劳动关系,全面提升劳动关系治理水平。健全劳动合同制度,推动落实休息休假制度。探索新业态劳动用工指导意见,维护新就业形态劳动者权益,促进共享用工健康发展。加强对劳务派遣的监管,开展对重点行业的突出用工问题治理。做好经济结构调整过程中劳动关系处理工作。稳妥推进集体协商集体合同制度,提高集体协商实效性。建立健全劳动关系风险监测预警体系,加强劳动关系形势分析研判和风险监测预警,坚决防范系统性区域性风险。深化构建和谐劳动关系综合配套试验区、改革试点成果,建立具有福建特色的和谐劳动关系协调机制。
第二节 完善劳动人事争议调解仲裁机制
健全争议多元处理机制,发挥协商、调解在争议处理中的基础性作用,指导用人单位完善协商规则,建立内部申诉和协商回应制度。建立符合企事业单位特点的争议预防调解机制,指导企事业单位完善内部争议预防和调处机制,发挥企业事业单位法律顾问、公司律师在预防化解劳动人事争议方面的作用,健全集体劳动人事争议应急调解制度。加强办案指导监督,加强对仲裁办案全过程的规范化管理,创新办案机制,推进调解、仲裁与诉讼的衔接,提升仲裁终结率。加强调解仲裁机构建设,建立多层次调解组织网络,重点推动乡镇(街道)、区域性、行业性劳动人事争议调解组织建设。加强调解仲裁队伍建设,充实一线专职调解员、仲裁员力量。加强办案场所、办案设施、办案经费和信息化系统建设等基础保障,提升案件处理智能化水平和服务当事人能力。
第三节 提升劳动保障监察执法效能
全面贯彻实施《保障农民工工资支付条例》,修订完善相关配套政策措施,健全保障农民工工资支付工作考核机制。加大日常监督检查力度,落实“双随机、一公开”监管机制,持续开展对突出劳动保障违法问题的专项整治,查处和督办重大劳动保障违法案件。畅通举报投诉渠道,落实首问责任制,规范执法程序,健全执法自由裁量基准制度,推进严格、公正、规范、文明执法。加强欠薪源头治理,落实实名制管理、工资专户管理、总包代发工资、工资保证金、维权信息公示等制度,保障农民工按时足额获得劳动报酬。加强执法能力建设,推进执法体制改革,配齐配强执法力量,完善基础设施建设,加强执法装备配备,落实执法经费保障。健全完善劳动保障失信约束制度,推进落实企业守法诚信等级评价、重大违法行为社会公布、欠薪失信联合惩戒对象名单管理等规定,依法依规建立以信用为基础的分级分类监管机制。
第四节 加强农民工服务保障工作
加快推进农民工市民化,不断提升农民工平等享受城镇基本公共服务水平,促进在城镇稳定就业生活的农民工市民化。落实农民工与城镇职工平等就业制度,多渠道促进农民工就业创业,加强农民工输入输出地劳务对接,支持农民工返乡创业和就地就近就业。大规模开展农民工培训,不断提升农民工职业技能和综合素质。健全农民工劳动权益保护机制,加强新就业形态农民工劳动权益保障。扩大农民工参加城镇职工社会保险覆盖范围。依托全国统一的农民工综合信息平台、全省劳动监测预警和智慧就业大数据平台,提高农民工工作信息化水平。提高农民工基层服务能力,完善农民工服务保障机制。发挥农民工在乡村振兴中的作用,鼓励和引导更多农民工投身乡村振兴建设。加强农民工工作宣传,积极营造全社会关心关爱农民工的良好氛围。 
第九章 提升基本公共服务能力和质量
健全人力资源和社会保障公共服务制度,增加公共服务供给,提升公共服务能力,推进人社领域标准化、信息化和便民化工作,持续推进人社领域行风建设,构建覆盖全民、均等可及、高效优质的人力资源社会保障基本公共服务体系。
第一节 推进基本公共服务平台建设
实施人力资源社会保障公共服务平台提升行动,加快省人力资源和社会保障中心和基层人社公共服务提升项目建设。加强服务窗口建设,整合经办机构职能,拓宽服务渠道和服务功能,全面推广综合柜员制和“一制三化”社保经办模式,鼓励就业、社保经办服务延伸至乡镇、街道和村级平台,提升基层平台服务能力。
第二节 推进基本公共服务标准化建设
全面实施人社基本公共服务标准化管理。建立健全与人社改革发展相适应,融人社公共服务业务与信息化建设于一体的标准化体系。加快制(修)订人社基本公共服务标准,健全基本公共服务规范,完善服务流程、设施设备、人员配备等软硬件标准。
第三节 推进基本公共服务信息化建设
加强人社各业务领域的信息系统整合工作力度。以“全数据共享、全服务上网、全业务用卡”为重点,集中整合数据资源,简化优化业务流程,全面提升人社信息化创新应用水平。
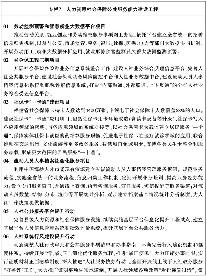
建设劳动监测预警和智慧就业大数据平台,推动劳动关系、就业创业和劳动维权服务事项网上办理,依托平台建立全省统一的招聘信息归集机制,以及与公安、市场监管、税务、银行、社保、医保、电力等部门大数据协同机制,开展劳动用工、就业大数据分析应用、就业形势预警监测及欠薪大数据监测预警,同时对接省内各大网约用工平台,开展网约用工平台的签约劳动者身份认证,确认网约用工平台和签约劳动者所建立的用工关系。推进完善省金保工程三期项目建设,开展社会保险各险种业务信息系统整合工作,打造“内部融通、外部联通、上下贯通”的全省人社业务综合受理信息平台。对接相关业务信息系统,支持人社部门多领域业务的“一窗受理”及对工作人员的绩效考核。完善人社公共服务平台,增加网上服务内容,拓展网上服务渠道,推动公共服务精准化、智能化,提升人社公共服务信息化水平,增强人社公共服务能力。推动数据共享和业务协同。提升人社信息系统网络和信息安全的防护能力。加强以社保基金为重点的风险防控信息化建设,提升人社业务经办风险的防控能力,保障资金安全。推进第三代社会保障卡发行和电子社保卡工作,提升社保卡线上线下综合服务能力,实现人社“全业务用卡”,推动建立以社会保障卡为载体的居民服务“一卡通”新格局。全面推行电子培训券,加强职业能力信息化建设。加强流动人员人事档案信息化建设,建成统一便捷的省级流动人员档案管理服务信息系统。加快建设福建职称网上申报系统,实现网上办理职称材料填报、部门审核等各类职称业务。
第四节 加强人社系统行风建设
开展人社系统行风建设提升行动。构建简约高效的人社服务管理制度体系,深入推广“人社服务快办行动”,不断提升企业群众办事体验,实现人社政务服务线上“一网通办”、线下“只进一扇门”、现场办理“最多跑一次”。建立健全人力资源社会保障公共服务从业人员继续教育制度。实施社保经办管理服务能力提升工程,常态化开展业务技能练兵。规范各级人社机构基本公共服务供给行为。开展行风建设问题专项整改,及时通报行风建设负面案例。加强行风工作宣传和舆情监测。
第五节 巩固脱贫攻坚成果,服务乡村振兴
聚焦乡村就业困难人员、低收入人口、欠发达地区特别是乡村振兴重点帮扶县和挂钩帮扶县,立足我省实际,持续深化就业创业、技能提升、社会保障、人事人才、挂钩助力等人社帮扶措施。继续坚持外出务工和就地就近就业两大方向,依托全省就业扶贫信息监测平台,建立完善就业扶贫实名制数据库,实施精准就业帮扶;深化东西部劳务协作、对口支援、省内结对帮扶等地区劳务协作机制,通过签订省际劳务协作协议或备忘录等方式,持续推进有意愿的西部地区劳动者来闽就业。加强返乡创业载体建设,高质量建设返乡入乡创业园,吸引农民工等自主创业。大力开发公益性岗位,强化公益性岗位协同管理。加大对乡村就业困难群体职业技能培训力度。对低保、特困人员等低收入人口实施政府代缴保费政策。加快推进乡村人才振兴,支持培养本土人才,引导城市人才下乡,推动专业人才服务乡村,引导各类人才投身乡村振兴。 

第十章 强化规划实施保障
“十四五”时期,我省人力资源和社会保障事业改革发展任务十分艰巨,必须加强组织领导,集聚各方力量,强化责任落实,采取有力措施,确保目标任务全面完成。
第一节 加强党的领导
充分发挥党总揽全局、协调各方的领导作用,持续深化省委“三四八”贯彻落实机制,确保规划实施有序推进,不断提高规划实施工作的规范化和科学化水平。着眼提升党员干部政治判断力、政治领悟力和政治执行力,不断增强政治意识,以实际行动增强“四个意识”、坚定 “四个自信”、做到“两个维护”。提高党的建设质量,积极创建模范政治机关,不断激发党员干部干事创业精气神,提高立足新发展阶段,贯彻新发展理念,积极服务和深度融入新发展格局的政治能力、战略眼光、专业水平,为全方位推进高质量发展超越贡献人社力量。
第二节 强化法治保障
深入学习贯彻习近平法治思想,贯彻依法治省工作部署,全面推进法治人社工作。加强社会保险、劳动就业、人力资源市场等地方立法工作,不断完善人社地方法规规章体系。持续深化“放管服”和行政审批制度改革,动态调整权责事项清单。强化行政执法监督,全面落实行政执法“三项制度”,完善行政复议和行政应诉工作机制,进一步加强行政规范性文件合法性审核工作。
第三节 抓好规划落实
加大规划实施的统筹协调和宏观指导,创新工作机制,强化规划落实保障,制定规划目标任务分解落实方案和重大项目实施管理办法。把规划重点指标的完成情况纳入政府综合考核体系,作为考核各级政府解决民生问题的重要依据。各地要依据本规划,结合实际制定实施本地区人力资源和社会保障事业发展规划或实施方案,形成全省人力资源和社会保障发展规划体系。
第四节 加大资金投入
健全工作经费保障机制,创新财政保障机制。完善财权事权划分,各地积极构建与事权匹配的人力资源社会保障公共服务经费保障机制。鼓励社会资本参与,建立政府、企业、社会多渠道筹资机制,探索政府购买服务新办法、新途径。加强专项转移支付资金管理,实施项目绩效评估,提升资金使用效率。
第五节 完善监测评估
健全统计管理体制,加强统计调查,建立完善人社统计数据库,大力推进“数字人社”建设,注重运用互联网、大数据技术提高数据信息的及时性、全面性和准确性。完善监测评估制度,强化对规划实施情况的跟踪监测和情况分析,加强年度计划编制工作,科学制定年度计划,认真做好规划中期评估和总结评估。加强评估分析,分析研究规划实施中存在的问题,及时提出对策建议。
第六节 加强人社宣传
将宣传工作与推动人社事业创新发展紧密结合,同步策划,同步安排,同步落实。坚持正确政治方向、舆论导向、价值取向,适应全媒体融合发展的新形势,健全宣传机制,创新宣传方式,拓展宣传渠道,建强宣传阵地,壮大宣传队伍,做好人社政策宣传、成就宣传和典型宣传。关注舆论反映,强化主动引导,加强应对处置,及时回应社会关切,积极营造有利于人社事业发展的舆论氛围。
扫一扫手机阅读




