
福建省人民政府关于印发福建省涉及
外商投资企业税外收费项目目录的通知
闽政〔2000〕5号
宁德地区行政公署,各市、县(区)人民政府,省政府各部门,各直属机构,各大企业,各高等院校:
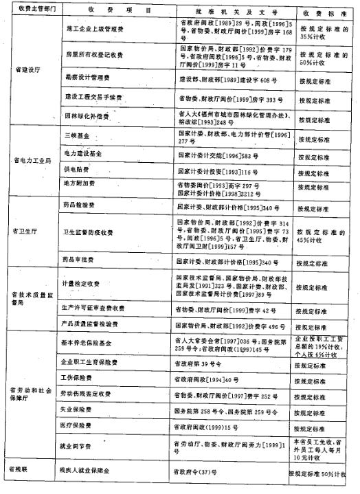
为加强和完善涉及外商投资企业税外收费管理,规范收费行为,制止向外商投资企业的各类乱收费、乱摊派、乱集资,切实改善投资软环境,省政府决定将经过清理调整后的《福建省涉及外商投资企业税外收费项目目录》印发给你们,请一律按新公布的目录执行。本目录下发后,凡未列入的收费项目,一律停止征收。
福建省人民政府
二OOO年五月二十三日






扫一扫手机阅读
信息来源:
|




