
福建省人民政府关于实施“三线一单”
生态环境分区管控的通知
闽政〔2020〕12号
各市、县(区)人民政府,平潭综合实验区管委会,省人民政府各部门、各直属机构,各大企业,各高等院校:
根据中共中央、国务院《关于全面加强生态环境保护坚决打好污染防治攻坚战的意见》精神,我省已按国家有关技术规范指南要求,完成生态保护红线、环境质量底线、资源利用上线和生态环境准入清单(以下统称“三线一单”)编制工作。现就实施“三线一单”生态环境分区管控通知如下:
一、总体要求和主要目标
以习近平新时代中国特色社会主义思想为指导,全面贯彻党的十九大及十九届二中、三中、四中、五中全会精神,深入践行习近平生态文明思想,坚持生态优先、绿色发展,建立覆盖全省的“三线一单”生态环境分区管控体系,加快形成节约资源和保护环境的空间格局,提升生态环境治理体系和治理能力现代化水平,为全方位推动高质量发展超越提供有效环境支撑。
到2025年,建立较为完善的生态环境分区管控体系,全省产业结构优化升级深入推进,绿色发展和绿色生活水平明显提高,生态环境治理体系和治理能力现代化水平显著提升,生态环境质量持续保持全国前列。
到2035年,全省节约资源和保护生态环境的空间格局、产业结构、生产方式、生活方式总体形成,绿色低碳循环水平显著提升,基本实现生态环境治理体系和治理能力现代化,美丽新福建目标基本实现。
二、生态环境分区管控
(一)环境管控单元划分
全省共划分1761个环境管控单元,分为优先保护单元、重点管控单元和一般管控单元,实施分类管控。环境管控单元随国土空间规划、生态保护红线、全国国土调查等成果调整予以动态更新。
优先保护单元。主要为生态环境重要敏感区域,将要素管控分区确定的生态保护红线及一般生态空间、水环境优先保护区、大气环境优先保护区叠加取并集划分为优先保护单元,全省共划分791个。优先保护单元以严格保护生态环境为导向,依法禁止或限制开发建设活动,确保生态环境功能不降低、面积不减少、性质不改变;优先开展生态功能受损区域生态保护修复活动,恢复生态系统服务功能。
重点管控单元。主要为经济重点发展区域,将涉及水、大气、土壤、自然资源等资源环境要素重点管控的区域划分为重点管控单元,全省共划分835个。包含城镇规划边界、工业园区、矿区等开发强度高、污染物排放强度大的区域,以及环境问题相对集中的区域。重点管控单元以守住环境质量底线、加快经济社会高质量发展为导向,推进产业结构、布局、规模和效率优化,加强污染物排放控制和环境风险管控,解决突出生态环境问题。
一般管控单元。主要为预留发展区域,除优先保护单元和重点管控单元以外的其他区域划分为一般管控单元,全省共划分135个。以预留今后发展空间和潜力为主,落实生态环境保护基本要求,适度开展社会经济活动,加强生活污染和农业面源污染等治理,推动区域环境质量持续改善。
(二)分区环境管控要求
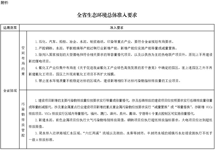
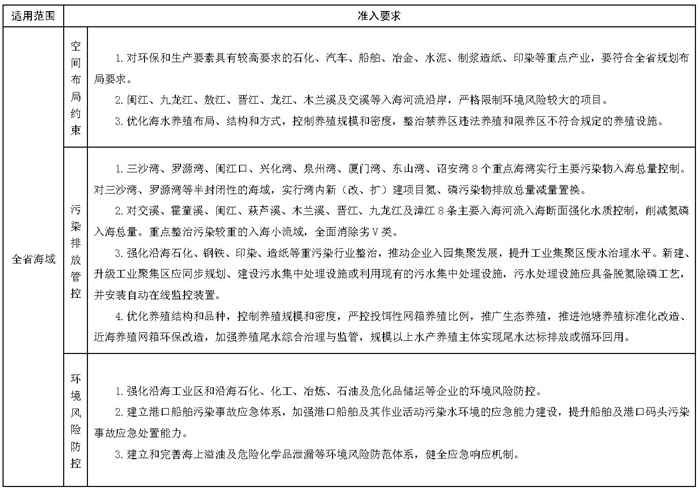
基于生态保护红线、环境质量底线、资源利用上线,依据现有法律法规、政策标准和管理要求等,衔接区域发展战略和生态功能定位,坚持目标导向和问题导向,从空间布局约束、污染物排放管控、环境风险防控和资源利用效率等方面明确允许、限制和禁止的要求,建立“1+10+N”三级生态环境准入清单。“1”为全省陆域、海域的总体准入要求,突出重点流域、重点湾区;“10”为9个设区市和平潭综合实验区的陆域、海域总体准入要求;“N”为陆域和海域具体单元的准入要求。
三、“三线一单”成果实施应用
(三)加强规划衔接应用
各设区市人民政府、平潭综合实验区管委会和省直有关部门在相关规划编制、产业政策制定中,要将“三线一单”确定的环境分区管控要求作为重要依据,将生态保护红线、环境质量底线、资源利用上线等管控要求融入决策和实施过程,加强协调性分析。
(四)严格生态环境准入
各设区市人民政府、平潭综合实验区管委会和省直有关部门在资源开发、产业布局和结构调整、城镇建设、重大项目选址时,应符合“三线一单”的管控要求,从严把好生态环境准入关。
(五)强化生态环境监管
各设区市人民政府、平潭综合实验区管委会和省直有关部门应将生态环境分区管控作为推进污染防治、生态保护、环境风险管控等工作的重要依据和生态环境监管的重点内容,严格落实生态环境分区管控要求,推进生态环境系统保护和修复。
(六)建立信息管理平台
建立全省统一的“三线一单”信息管理平台,实现“三线一单”成果落图和动态管理。国土空间基础信息平台与“三线一单”信息管理平台应充分衔接,有效融合,实现信息互联互通、成果共享共用,构建一张网审批、一张网监控。
(七)更新与调整
原则上每五年组织开展一次全省“三线一单”实施情况评估及更新调整工作,五年内,因国家和省级发展战略、区域生态环境质量目标等发生重大变化的,或国土空间规划、生态保护红线范围与边界、自然保护地体系等依法依规调整而导致“三线一单”内容变化的,可适时组织调整。在动态更新完成前,具体管控内容按现行国家和省级发展战略、法规政策和范围边界执行。
(八)加快落地应用
各设区市人民政府、平潭综合实验区管委会应在省级“三线一单”框架下,根据生态保护红线评估调整等工作,充分衔接国土空间规划,组织生态环境、发展改革、自然资源等有关部门进一步细化完善生态环境分区管控成果,尽快发布地市级“三线一单”,并做好应用实施工作。需动态更新的,各设区市人民政府、平潭综合实验区管委会应按程序提出调整申请,省生态环境厅牵头会同有关部门组织审查。
四、保障措施
(九)加强组织协调
省生态环境厅会同有关部门建立联席会议制度,共同组织开展好生态环境分区管控的实施、评估、调整更新和宣传工作。各设区市人民政府、平潭综合实验区管委会要落实主体责任,加强组织协调,有序推进生态环境分区管控的细化落实和应用实施工作。
(十)实施联动共享
加强“三线一单”与相关规划编制、产业政策制定、资源开发利用、产业布局调整、城镇规划建设、重大项目选址、生态环境监管等工作的有效衔接、信息共享。省直各有关部门在国家和省级发展战略等发生重大变化,或国土空间规划、生态保护红线范围与边界、自然保护地体系等依法依规调整时,应将变化情况和相关资料同时通报省联席会议办公室。
(十一)强化工作保障
省级及各设区市人民政府、平潭综合实验区管委会要安排相应工作经费,确保生态环境分区管控的实施、评估、更新调整、数据应用和系统维护等工作有序开展。
(十二)加强宣传培训
各设区市人民政府、平潭综合实验区管委会和省直有关部门要结合管理需求和工作推进情况,充分运用多种形式广泛开展宣传培训,不断总结经验并逐步推广,切实推动生态环境分区管控体系应用实施。
(十三)加强监督评估
各设区市人民政府、平潭综合实验区管委会和省直有关部门要定期跟踪评估“三线一单”实施成效,加强监督执法,确保各项工作落到实处。
附件:全省生态环境总体准入要求
福建省人民政府
2020年12月22日


扫一扫手机阅读




