
福建省人民政府办公厅关于印发福建省加快推进
政务服务“跨省通办”“省内通办”实施方案的通知
闽政办〔2020〕57号
各市、县(区)人民政府,平潭综合实验区管委会,省人民政府各部门、各直属机构:
经省政府研究同意,现将《福建省加快推进政务服务“跨省通办”“省内通办”实施方案》印发给你们,请认真组织实施。
福建省人民政府办公厅
2020年11月27日
福建省加快推进政务服务
“跨省通办”“省内通办”实施方案
为贯彻落实《国务院办公厅关于加快推进政务服务“跨省通办”的指导意见》(国办发〔2020〕35号),进一步深化“放管服”改革优化营商环境,现就加快推进我省政务服务“跨省通办”“省内通办”提出以下工作方案。
一、总体要求
以习近平新时代中国特色社会主义思想为指导,深入贯彻党的十九大和十九届二中、三中、四中、五中全会精神,全面落实党中央、国务院决策部署,坚持以人民为中心的发展思想,坚持新发展理念,适应统筹推进疫情防控和经济社会发展形势要求,纵深推进“放管服”改革优化营商环境,坚持需求导向,坚持改革创新,坚持便民高效,坚持依法监管,推动更多政务服务事项“跨省通办”“省内通办”,为建设人民满意的服务型政府提供有力保障。
二、工作目标
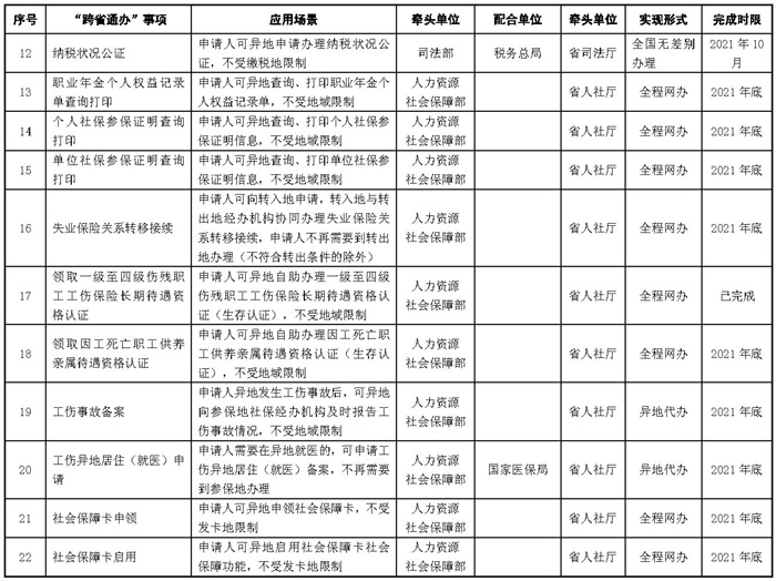
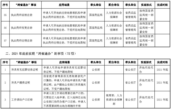
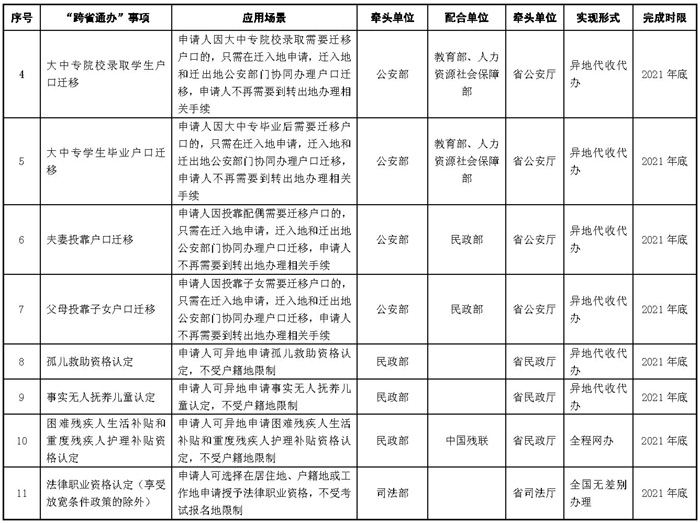
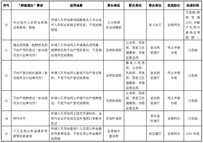
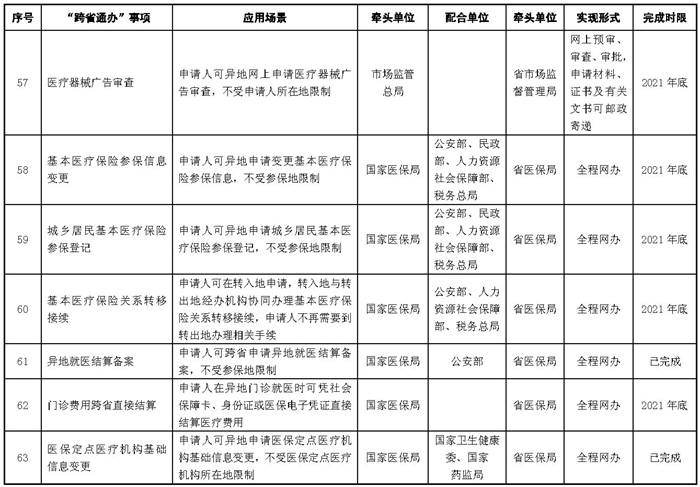
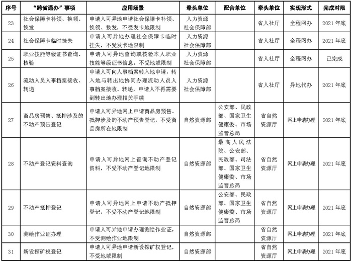
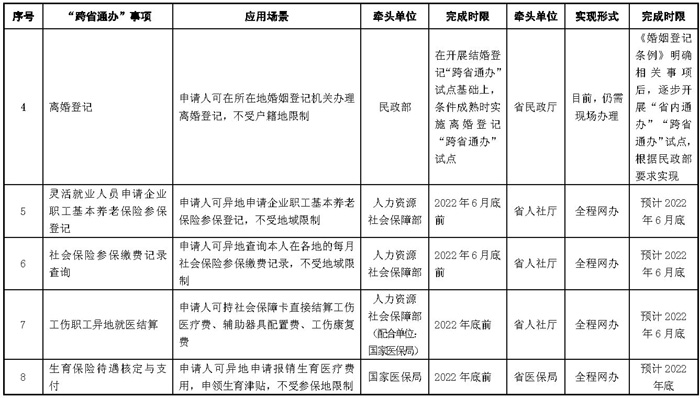
全面落实国务院“跨省通办”事项。逐项落实《全国高频政务服务“跨省通办”事项任务分工》中的137个事项,确保按照国家规定的时间节点完成任务,其中2020年底前要推动实现57个事项“跨省通办”。
拓展深化“省内通办”事项。围绕与群众生活密切相关的异地办事需求和企业生产经营高频事项,省审改办、省直部门抓紧梳理一批“省内通办”事项清单,指导各地建立“省内通办”合作机制,2021年底前实现清单内事项省内通办。
三、重点任务
(一)统一“跨省通办”“省内通办”业务规则和标准。按照国家统一的业务规则,省直有关部门要指导各地优化调整“跨省通办”“省内通办”事项业务规则,明确申请条件、申报方式、受理模式、审核程序、办理时限、发证方式、收费标准等内容,统一办理流程和办事指南,推动事项办理规范化运行,实现同一事项在不同地域无差别受理、同标准办理。
(二)设置“跨省通办”“省内通办”线上专区。根据全国一体化政务服务平台相关规范,在省网上办事大厅、闽政通等政务服务平台设立“跨省通办”“省内通办”专区,作为全省“跨省通办”“省内通办”服务入口,建立个人和企业专属空间,精准推送“跨省通办”“省内通办”服务。充分发挥全省一体化政务服务平台公共入口、公共通道、公共支撑作用,完善统一身份认证、电子证照、电子印章等支撑能力,建立全省统一电子签名体系、拓展可靠电子签名应用,推动高频电子证照标准化和跨区域互认共享。
(三)推动更多“跨省通办”“省内通办”事项“全程网办”。各地各部门要进一步梳理本部门政务服务事项,推动更多“跨省通办”“省内通办”事项“全流程网办”,提供申请受理、审查决定、颁证送达等全流程全环节网上服务,实现申请人“单点登录、全国漫游、无感切换”,由业务属地为申请人远程办理。各地各部门要进一步优化制约全流程网上办理的规章制度和业务流程,可全程网办的事项不得强制要求申请人到现场办理。政府部门核发的证照批文,能通过电子证照调用和数据共享查询、核验的,不得要求申请人到现场核验原件。
(四)设置“跨省通办”“省内通办”线下服务窗口。县级以上政务服务大厅要设置“跨省通办”“省内通办”窗口,建立“收受分离”工作模式,打破事项办理的属地化管理限制。对法律法规明确要求必须到现场办理的政务服务事项,在不改变各地原有办理事权的基础上,申请人可在各级政务服务大厅“跨省通办”“省内通办”窗口提交申请材料,窗口收件后先对申请材料进行形式审查、身份核验,再由业务属地审批人员对报件进行实质性审查并作出审批决定。各地要加强政务服务队伍建设,组织开展“跨省通办”“省内通办”窗口人员辅导培训,提高服务能力和水平。
(五)加强“跨省通办”“省内通办”数据共享支撑能力。建立权威高效的数据共享协调机制,明确数据共享供需对接、规范使用、争议处理、安全管理、监督考核、技术支撑等制度流程,满足“跨省通办”“省内通办”数据需求。除现行法律法规另有规定或涉及国家秘密和安全等外,一律面向各级政府部门提供履行职责需要的数据共享服务。结合推进政务服务“跨省通办”“省内通办”,将更多直接关系企业和群众办事、应用频次高的数据纳入共享范围,依法有序推进政务数据向公证处等公共服务机构共享。
四、保障措施
(一)加强组织领导。省审改办负责我省政务服务“跨省通办”“省内通办”的统筹推进,及时协调解决有关问题。省直各部门要按照职责分工,加大对主管行业领域政务服务“跨省通办”“省内通办”的政策、业务、系统、数据支持力度,省直牵头部门要主动对接国家牵头部委和省外合作部门,建立多地协同办理工作机制,确保工作落实。各地各部门要高度重视,加强组织领导,强化经费保障,确保改革任务尽快落地见效。
(二)加强督促指导。省审改办加强对各地各部门工作推进情况的跟踪督促和业务指导,及时推动优化调整相关政策,提升政务服务品质。对改革措施不到位、工作落实不到位、企业和群众反映问题仍然突出的,给予通报批评等处理。
(三)加强宣传解读。各地各部门要统筹政务服务与政务公开,各地各部门政府网站及政务新媒体要做好有关政策汇聚、宣传解读、服务推广和精准推送。要通过“好差评”系统、各级政府门户网站、“12345”热线等倾听收集企业和群众意见建议,及时解决突出问题,进一步增强群众获得感。
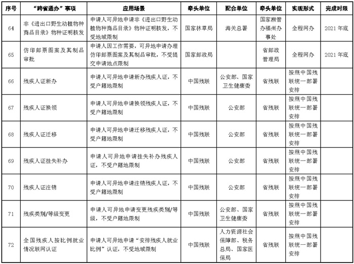
附件:全国高频政务服务“跨省通办”事项任务分工




















扫一扫手机阅读




