
福建省人民政府关于
2019年度省科学技术奖励的决定
闽政文〔2020〕209号
各市、县(区)人民政府,平潭综合实验区管委会,省人民政府各部门、各直属机构,各大企业,各高等院校:
为深入贯彻习近平新时代中国特色社会主义思想和党的十九大和十九届二中、三中、四中、五中全会精神,大力实施创新驱动发展战略,营造有利于创新创业创造良好发展环境,鼓励科技成果转移转化,根据《福建省科学技术奖励办法》的有关规定,省科学技术奖励委员会组织对2019年度福建省科学技术奖进行评审,经省委研究,省政府决定对2019年度在科学技术进步活动中作出重要贡献的科学技术人员和组织给予奖励,为获奖者颁发奖状、证书和奖金。具体如下:
一、授予“染料敏化二氧化钛纳米晶太阳能电池的应用基础研究”等2项成果福建省自然科学奖一等奖,授予“环境中抗生素抗性基因的形成和传播扩散机理”等3项成果福建省自然科学奖二等奖,授予“多源异构模糊多目标群体决策理论与方法”等8项成果福建省自然科学奖三等奖。
二、授予“复合功能化车载玻璃关键技术研发及产业化”福建省技术发明奖一等奖,授予“利用首炉堆芯备用燃料组件提高反应堆燃料安全性的方法”等2项成果福建省技术发明奖三等奖。
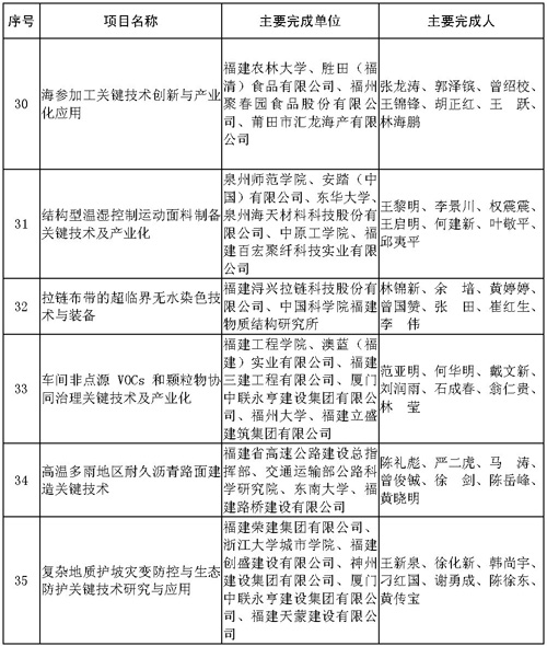
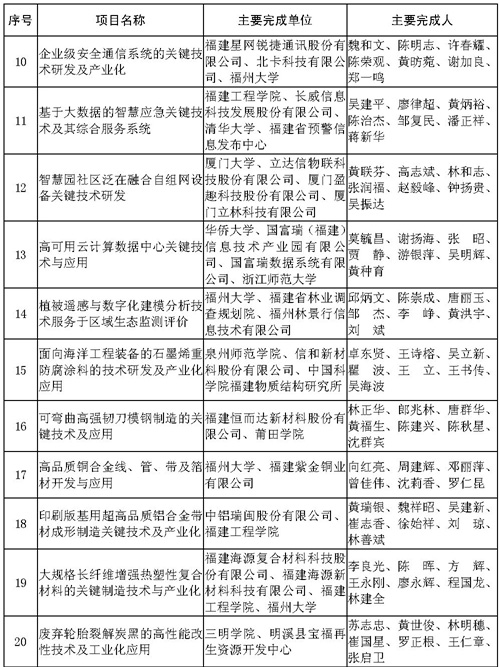
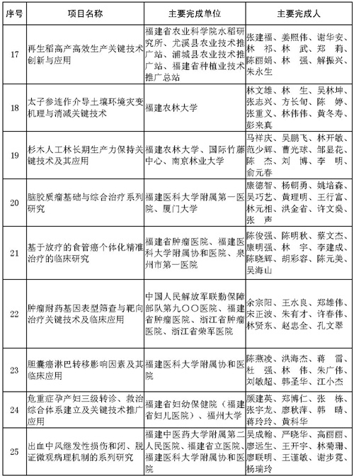
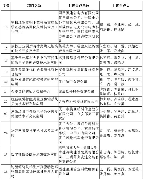
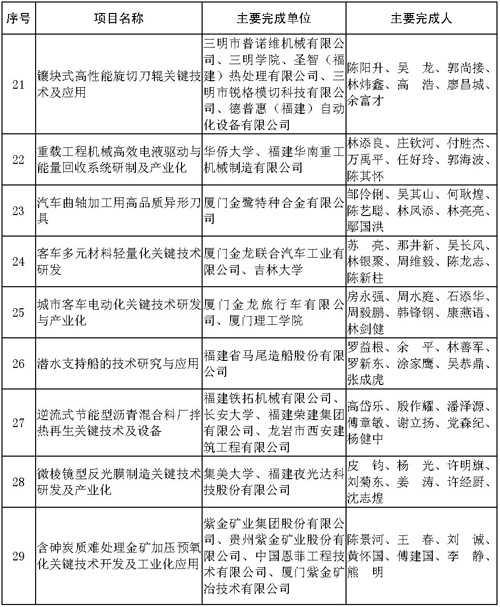
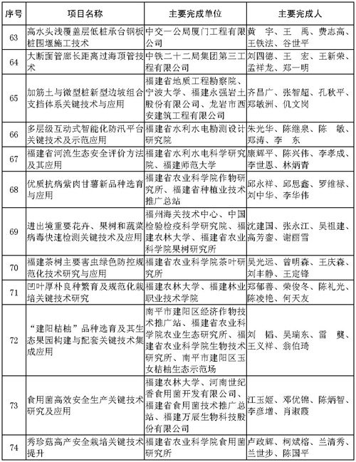
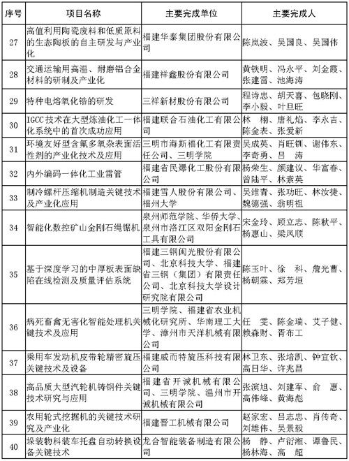
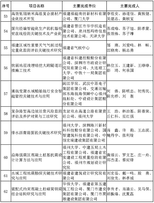
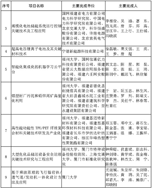
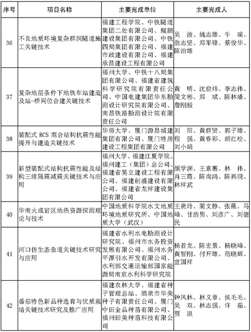
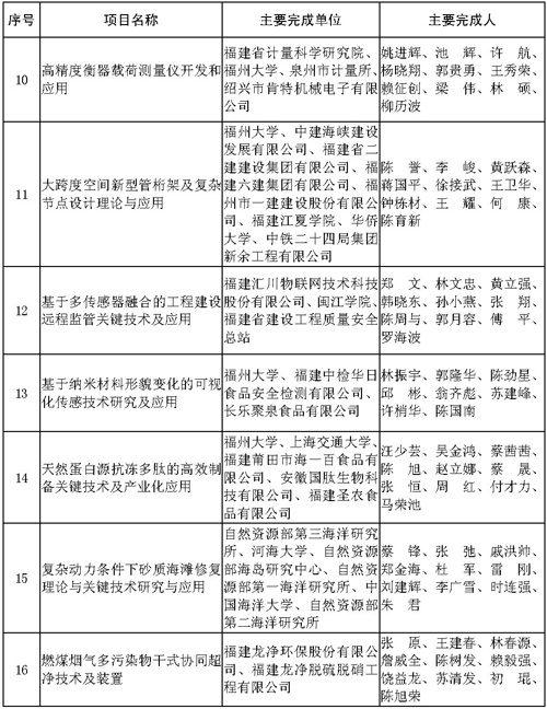
三、授予“基于64位8核处理器的移动互联终端SoC芯片”等25项成果福建省科学技术进步奖一等奖,授予“高耸杆塔及其基础关键技术与工程应用”等57项成果福建省科学技术进步奖二等奖,授予“43英寸液晶显示面板MMG套切技术研发及产业化”等94项成果福建省科学技术进步奖三等奖。
希望获奖的科技工作者珍惜荣誉,再接再厉,充分发挥科技创新的模范带头作用,勇攀高峰,再创佳绩。全省各级各部门及广大科技工作者要认真贯彻落实习近平总书记关于科技创新工作的重要讲话重要指示批示精神,围绕科技自立自强战略目标,坚持“四个面向”,抢占创新先机、强化技术攻关、加快成果转化,发扬创新精神和使命担当,力争取得更多重大科技成果,为全方位推动高质量发展超越,加快新时代新福建建设作出新的更大贡献。
附件:2019年度福建省科学技术奖获奖名单
福建省人民政府
2020年11月25日




















扫一扫手机阅读




