
福建省人民政府关于推广福建自贸试验区
第八批可复制创新成果的通知
闽政〔2020〕9号
各设区市人民政府、平潭综合实验区管委会,省人民政府各部门、各直属机构:
为进一步发挥福建自贸试验区在全方位推动高质量发展超越中的引领带动作用,经研究,确定福建自贸试验区第八批23项改革创新成果在省内复制推广。现就有关事项通知如下:
一、复制推广主要内容
(一)在全省复制推广的改革创新成果(22项)
1.以加工贸易方式对集成电路研发设计实施保税监管
2.海关特殊监管区域货物外发保税维修
3.优化外贸集装箱“水水”转运监管模式
4.海运国际转运货物“散进集出”监管模式
5.保税仓储商品集中检验分批核放模式
6.出口大宗散装货物“抵港直装”
7.卸船直提
8.危险货物集装箱装箱电子检查
9.海事船舶证书(文书)便利办理
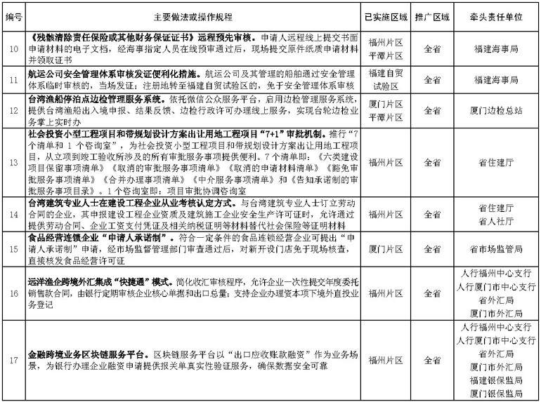
10.《残骸清除责任保险或其他财务保证证书》远程预先审核
11.航运公司安全管理体系审核发证便利化措施
12.台湾渔船停泊点边检管理服务系统
13.社会投资小型工程项目和带规划设计方案出让用地工程项目“7+1”审批机制
14.台湾建筑专业人士在建设工程企业从业考核认定方式
15.食品经营连锁企业“申请人承诺制”
16.远洋渔企跨境外汇集成“快捷通”模式
17.金融跨境业务区块链服务平台
18.设立台胞台企服务专窗(中心)
19.跨部门涉案财物集中管理模式
20.互联网+公证
21.税案“双查”机制
22.知识产权保护保全“两互两共”联动协作
(二)在省内部分区域复制推广的改革创新成果(1项)
23.旅客通关候检智能计时预警
二、加强组织实施
(一)切实加强领导。各级各有关单位要深刻认识复制推广自贸试验区创新成果的重要性,将复制推广工作作为本地区本部门重点工作,抓好组织统筹,健全工作机制,压紧压实责任,确保创新成果复制推广落实到位、取得实效。
(二)强化沟通指导。各设区市人民政府、平潭综合实验区管委会要加强与省自贸办和各牵头责任单位的沟通对接,推广过程中遇到的困难和问题,及时上报各牵头责任单位。各牵头责任单位要加强对复制推广工作的业务指导,实时跟踪复制推广情况,及时协调解决问题。
(三)及时总结评估。各牵头责任单位和各设区市人民政府、平潭综合实验区管委会要及时总结评估复制推广情况,总结评估情况每半年报送省自贸办一次。总结评估材料应包括所采取的措施、取得的成效(可量化的指标、推广前后的数据对比等)、存在的困难和问题、进一步深化改革的意见和建议等。省自贸办要及时组织研究,推动改革创新成果释放更多红利。
附件:福建自贸试验区第八批创新成果复制推广任务分工表
福建省人民政府
2020年11月16日



扫一扫手机阅读




