
福建省人民政府办公厅关于印发
福建省生态环境监管能力建设三年行动
方案(2020—2022年)的通知
闽政办〔2020〕24号
各市、县(区)人民政府,平潭综合实验区管委会,省人民政府各部门、各直属机构:
现将《福建省生态环境监管能力建设三年行动方案(2020—2022年)》印发给你们,请认真贯彻执行。
福建省人民政府办公厅
2020年5月28日
福建省生态环境监管能力建设三年行动方案
(2020-2022年)
为打好污染防治攻坚战,推动实现生态环境监管体系与监管能力现代化,加快国家生态文明试验区建设,制定本行动方案。
一、指导思想
以习近平新时代中国特色社会主义思想为指导,全面贯彻党的十九大和十九届二中、三中、四中全会精神,深入践行习近平生态文明思想,树牢“绿水青山就是金山银山”的理念,围绕打好污染防治攻坚战,加大“六稳”工作力度,全面落实“六保”任务,在疫情防控常态化前提下,加强源头管控,夯实基层基础,补齐治理短板,坚持问题导向,以生态云平台建设为抓手,创新生态环境监管模式,提升监管法治化水平,健全常态长效机制,为国家生态文明试验区和生态省建设提供有力支撑。
二、基本原则
(一)统筹谋划,分步实施
坚持全省一盘棋,省市上下联动,统筹生态环境监管各领域能力建设。明确省级与地方事权,根据轻重缓急、区域差异和监管层级,分步分级推进项目建设。
(二)突出重点,全面推进
综合考虑各类制约因素和瓶颈问题,重点突破,整体推进。围绕各领域突出环境问题与重点任务,统筹硬件和软件建设,向重点区域下沉监管力量。
(三)夯实基层,畅通末梢
强化基层环境监管装备配置,进一步打通生态环境监管“毛细血管”,激活“末梢神经”,实现生态环境监管全覆盖。
(四)强化集成,互联互通
注重新技术融合应用,拓展生态云平台功能,强化部门业务协同和数据共享,坚持统一协同调度,构建环境信息“一张图”、监测监控“一张网”,推动环境监管“横向到边、纵向到底”。
(五)精准科学,依法监管
提升生态环境监管标准化、规范化建设水平,强化“两法衔接”,增强生态环境监管统一性、权威性、有效性,严格执法监管,形成监管惩治合力。
三、建设目标
到2022年,全省生态环境监管执法水平全面提高,重点区域、重点流域生态环境监管能力得到显著提升,初步建成生态环境物联网,大数据应用贯穿监管全领域,加快实现省市县协同化管理、天空地海一体化监管,推动生态环境监管体系和监管能力现代化建设走在全国前列。
四、主要任务
(一)推进生态环境管理数字化智能化
完善生态云平台。构建陆海统筹、天地一体、上下协同、责任明确和数据共享的生态环境监测物联网,对全省水、大气、土壤、海洋、噪声、辐射等环境全要素进行实时态势感知。发展生态云平台通信、超算服务等第三方产业。
拓展生态云功能。加强中长期环境质量预报能力建设,建成空气质量预报预警及会商平台(三期)。拓展建设水环境综合分析、大气环境综合分析、自然生态监管、“绿盈乡村”服务系统、核与辐射智慧化监管等一批重点功能和应用模块。建设危险废物视频监控和智能化系统,实现全过程信息化监管。
提升生态云应用。加强生态环境智能大数据整体设计,实施国产化架构重构和业务系统国产化改造。探索区块链、人工智能等新技术应用。完善亲清服务平台,推动生态环境部门向监管与服务并重转变。有序共享生态环境大数据,为生态环保产业提供信息服务。
(二)优化空气、地表水自动监测网
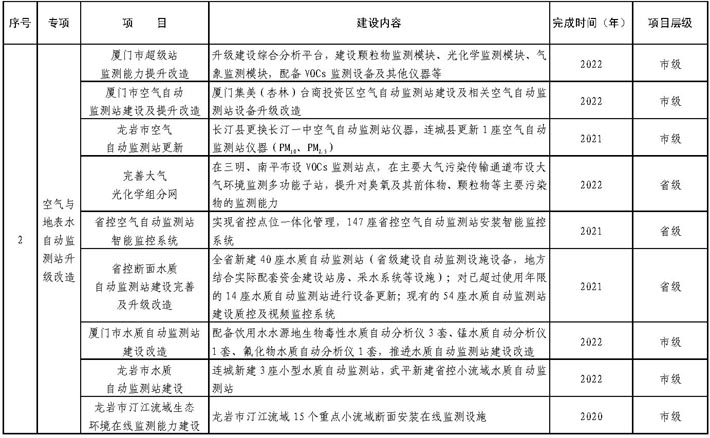
拓展空气自动监测网。全省9个设区城市安装非甲烷总烃在线监测仪。以工业园区和港口为重点,新建2座省级空气区域站。升级改造环境空气质量背景站(福州)、超级站(厦门)和城市站。完善大气光化学组分监测网,在三明、南平等地建设VOCs监测站点,在主要大气污染传输通道建设多功能子站,提升对臭氧及其前体物、颗粒物等主要污染物的监测能力。在省控空气自动监测站安装智能监控系统,加强站内站外全方位管理。
完善地表水自动监测网。实施水质自动监测站升级及更新工程。进一步完善流域、饮用水源地水质自动监测站和视频监控设施,提升运行维护水平,确保数据真实、准确、全面。依托生态云平台,整合汇聚水质水量自动监测数据,完善水环境自动监控系统,稳步公开水质状况实时信息。
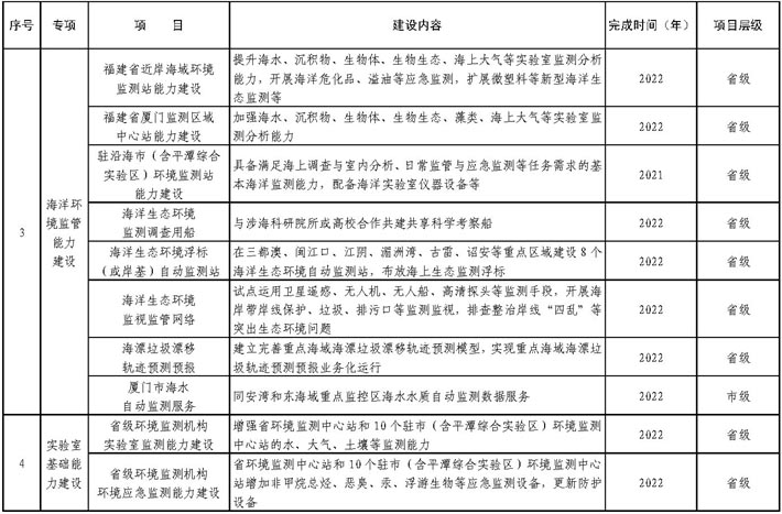
(三)共建完善海洋生态环境监管体系
构建海洋自动监测网络。积极利用相关涉海部门现有的岸基潮位站搭载生态环境监测设备,在三都澳、闽江口、江阴、湄洲岛、古雷、诏安等重要港湾(流域)入海口、重要敏感海域建设8个海洋生态环境自动监测站,布放海上生态监测浮标,提升海洋自动监测能力。
创新海洋环境监管手段。试点运用无人机、无人船、高清探头等空天地监测手段,开展岸线海域生态环境监视监控,推进海漂垃圾和入海排污口等岸线“四乱”问题整治,实现海洋生态环境综合管控。
增强海洋环境监测能力。与科研院所共建共享监测船舶。加强省近岸海域环境监测站、厦门环境监测中心站2个区域中心站海洋生态监测、应急监测能力。推进省驻沿海市(含平潭综合实验区)环境监测站海洋监测能力标准化建设。
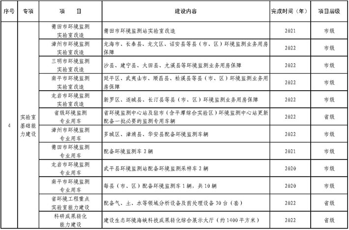
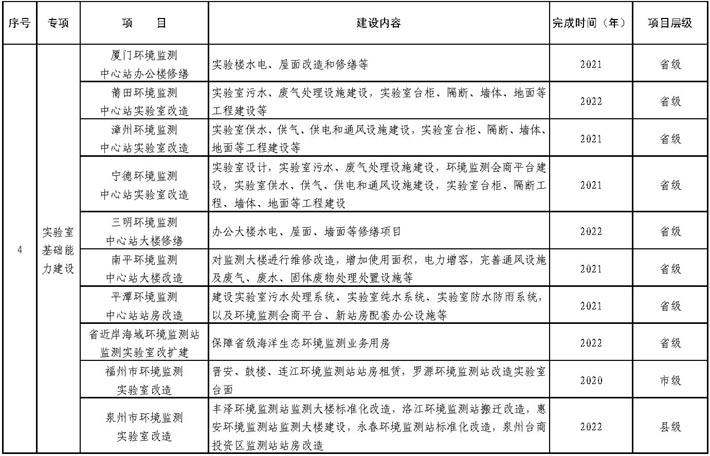
(四)加强生态环境实验室基础能力
提升实验室监测分析水平。加强省属环境监测机构水、空气、土壤常规监测和应急监测能力,提升大气VOCs、非甲烷总烃等特征污染物分析能力,补充相应的监测设备。依托驻市环境监测站,组建省土壤监测技术中心(南平)和地下水环境监测技术中心(龙岩)。
完善监测实验基础条件。坚持保障急需,重点支持驻市(含平潭综合实验区)环境监测站、省近岸海域环境监测站以及用房面积极为紧张的市县环境监测业务用房修缮改造,提升监测实验能力。补充更新必要的环境监测车。
加强生态环境科研能力。推进生态环境海峡科技成果转化示范区建设。强化省环境科学研究院环境工程重点实验室建设,组建藻类防控技术中心、省级危险废物鉴别中心。
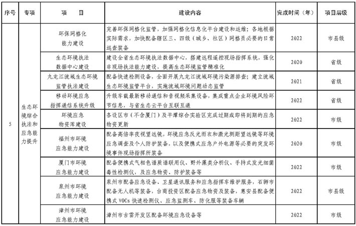
(五)提升综合执法和应急能力
完善环境执法监督和网格化监管体系。推动生态环境行政综合执法改革。增配新型快速精准取证执法装备,建立前端智能监管模式。强化污染源管控,完善重点污染源在线监控系统。推进九龙江流域环境监管执法能力建设,实现流域管理的智能化与精准化。优化网格化监管平台,网格员配备必要的日常巡查工具。
强化环境应急支撑保障。推进环境应急机构能力提标建设。升级环境应急指挥通信系统,提升数据传输质量。按照属地管理原则,更新扩充生态环境保护应急储备物资。
加强核与辐射安全监管。更新核电厂外围监督性监测子站和省属辐射环境监督站实验室仪器。提升省级辐射应急响应能力,配备必要的应急物资、应急监测设备等,完善核与辐射应急监测调度平台。实施省放射性废物库安防改造。厦门、泉州、宁德配备辐射监测设备与安全监管装备。采用改造、建设等方式,解决省属辐射环境监督站监测业务用房问题。
五、重点项目
重点实施五大类项目,总投资11.87亿元(其中,省本级项目资金需求6.97亿元,市县项目资金需求4.90亿元)。包括生态环境大数据应用、空气与地表水自动监测站升级改造、海洋环境监管能力建设、实验室基础能力建设、生态环境综合执法和应急能力提升等项目,具体项目详见附件。
六、保障措施
(一)加强领导,落实责任
各级各有关部门要加强组织领导,将本方案的落实情况纳入党政领导生态环境保护目标责任书考核内容,全面推进生态环境监管能力建设。加强项目前期工作,编制具体项目实施方案,合理确定建设规模和建设标准,严格履行项目建设程序,争取项目尽早建成发挥效益。
(二)加大投入,保障资金
各级各有关部门要多渠道筹措项目建设资金。省级资金重点保障省本级生态环境监管能力建设支出,并对省级扶贫开发工作重点县项目按总投资的60%予以补助,省发改委承担1亿元,省财政厅承担6.5亿元。项目实际安排资金以立项及财政投资评审后金额为准。各设区市政府、平潭综合实验区管委会负责辖区内生态环境监管能力建设,将本方案重点项目建设资金4.37亿元分年度统筹安排。运行维护和人才培养经费列入各级财政年度预算。同时,加强项目资金监管,实施项目绩效评价,提高资金使用效益。
(三)强化素质,提升水平
实施《2019—2022年福建省生态环境系统干部教育培训规划》,重点抓好生态环境系统五大类干部的教育培训。采取培训、轮训、岗位练兵比武、演习等形式,开展环境监测、监察、执法人员业务培训。依托重大科研和建设项目,提高科研人员素养和科研能力。
附件:重点项目表











扫一扫手机阅读




