
福建省人民政府办公厅关于印发福建省赋予
经济发达镇部分县级经济社会管理权限的
指导目录(一)的通知
闽政办〔2020〕22号
各市、县(区)人民政府,平潭综合实验区管委会,省人民政府各部门、各直属机构:
《福建省赋予经济发达镇部分县级经济社会管理权限的指导目录(一)》(以下简称《目录》)已经省人民政府同意,现印发给你们,请遵照执行。为推动工作落实,现将有关事项通知如下:
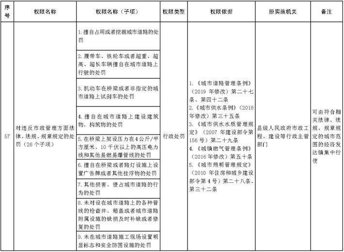
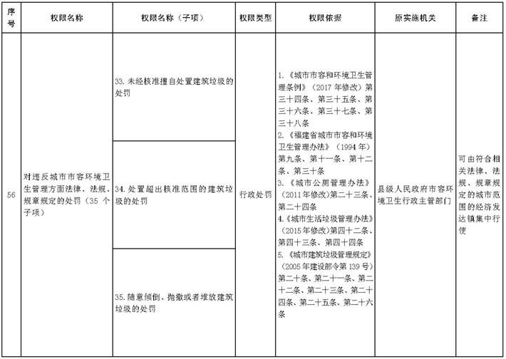
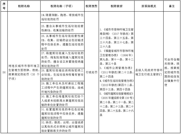
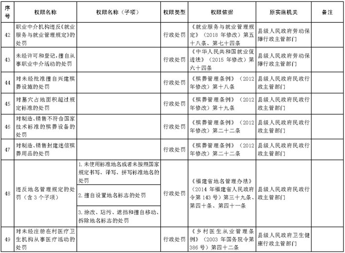
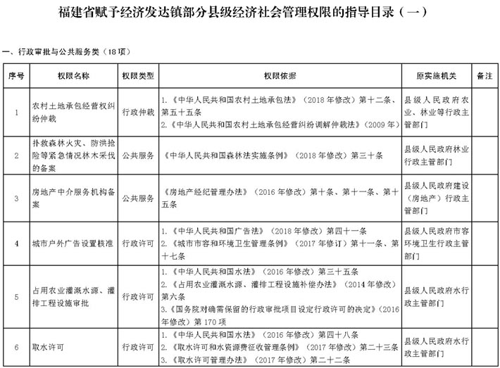
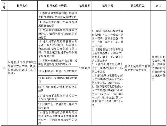
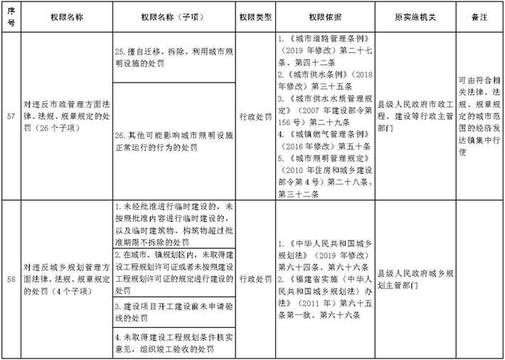
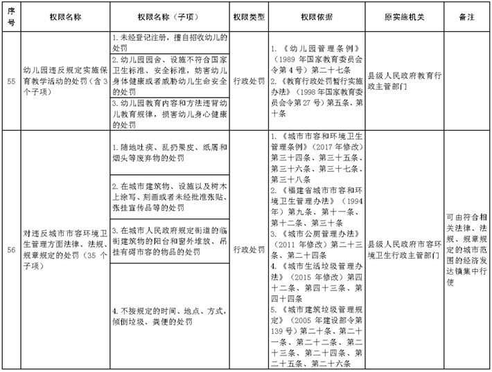
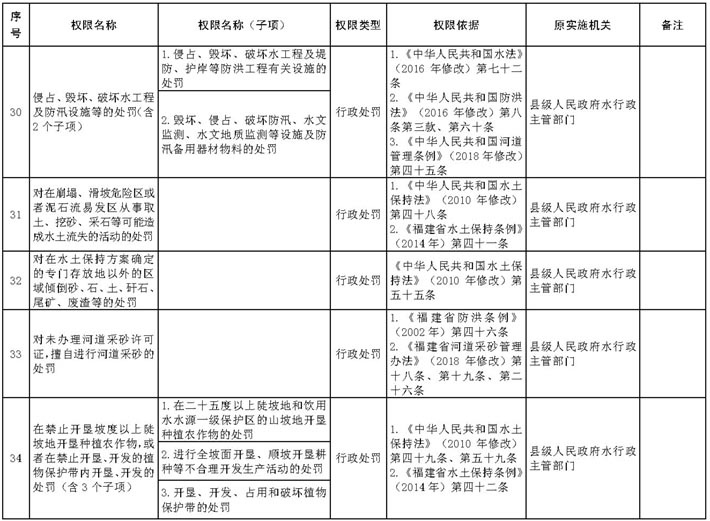
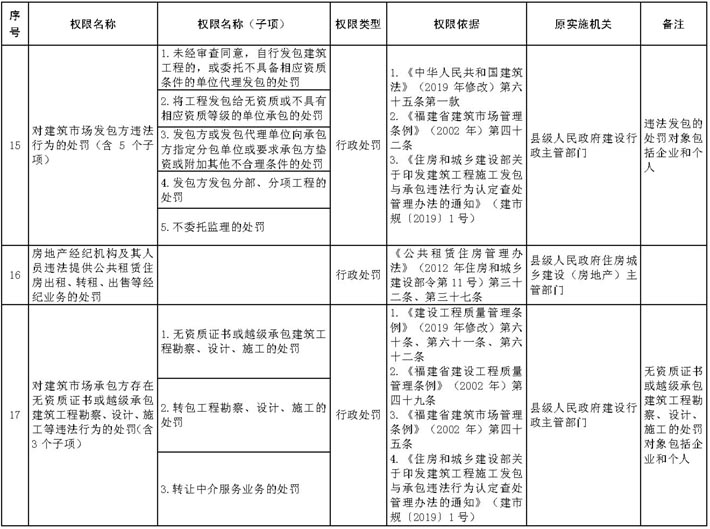
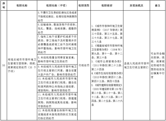
一、《目录》中行政审批与公共服务类的行政许可事项,由经济发达镇所在地县级人民政府主管部门和经济发达镇人民政府签订委托书后实施。经济发达镇人民政府不得就委托事项再行委托。《目录》中行政执法类的行政处罚事项,由经济发达镇人民政府相对集中行使行政处罚权,并依法实施与相对集中行政处罚权有关的行政检查和行政强制措施。
二、经济发达镇的上一级人民政府应当结合当地实际,在指导目录范围内研究确定各经济发达镇的具体赋权清单并向社会公布,同时制定下放权限的监管责任清单,进一步明确权力下放后的运行程序、规则和权责关系,健全权力监督机制。在经济发达镇辖区内,县级人民政府有关部门不再行使已经赋予经济发达镇的权限,但应加强行政指导、监督检查和备案审查等,确保下放的权力接得住、用得好。
三、经济发达镇所在地的设区市人民政府和省直相关部门要加强对经济发达镇的指导,在人才、技术、设备、网络端口等方面予以支持和保障,加强培训和业务对接,跟踪试点进展情况,适时按法定程序研究调整指导目录,进一步深化改革成效。
四、各经济发达镇人民政府应当依法做好实施工作,确保相关权责落实到位。公民、法人或者其他组织对赋予经济发达镇权限范围内的具体行政行为不服的,可依法申请行政复议或提起行政诉讼。
此文件自发布之日起施行。
福建省人民政府办公厅
2020年5月16日

























扫一扫手机阅读




