
福建省人民政府关于
2018年度省科学技术奖励的决定
闽政文〔2019〕171号
各市、县(区)人民政府,平潭综合实验区管委会,省人民政府各部门、各直属机构,各大企业,各高等院校:
为深入贯彻习近平新时代中国特色社会主义思想和党的十九大精神,大力实施创新驱动发展战略,营造有利于创新创业创造良好发展环境,根据《福建省科学技术奖励办法》的有关规定,省科学技术奖励委员会组织对2018年度福建省科学技术奖进行评审,经省委研究,省政府决定对2018年度在科学技术进步活动中作出重要贡献的科学技术人员和组织给以奖励,为获奖者颁发奖状、证书和奖金。具体如下:
一、授予厦门大学黄本立院士、福建省农业科学院植物保护研究所张艳璇研究员福建省科学技术重大贡献奖。
二、授予“细胞感知营养物质与能量的分子机制”等4项成果福建省自然科学奖一等奖,授予“微分方程的高效算法”等4项成果福建省自然科学奖二等奖,授予“复杂模糊非合作博弈理论模型与方法”等11项成果福建省自然科学奖三等奖。
三、授予“环保高效节能半封闭螺杆压缩机”等3项成果福建省技术发明奖三等奖(一、二等奖空缺)。
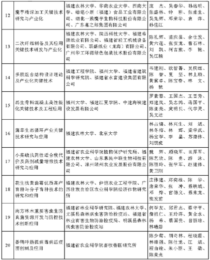
四、授予“超高分辨率液晶显示关键技术开发及产业化”等24项成果福建省科学技术进步奖一等奖,授予“智能光色调控高品质LED健康照明关键技术及其产业化”等58项成果福建省科学技术进步奖二等奖,授予“多功能2.5Gbps双闭环突发模式收发芯片研发与产业化”等91项成果福建省科学技术进步奖三等奖。
希望获奖的科技工作者再接再厉,奋发进取,再创佳绩。全省科技工作者要向获奖者学习,不忘初心、牢记使命,继续发扬求真务实、勇于创新的精神,不断提高自主创新能力, 为坚持高质量发展落实赶超、加快新时代新福建建设作出新的更大贡献。
附件:2018年度福建省科学技术奖获奖名单
福建省人民政府
2019年9月30日
















扫一扫手机阅读




