
福建省人民政府办公厅关于印发推广
第二批支持创新相关改革举措任务分工的通知
闽政办〔2019〕19号
各市、县(区)人民政府,平潭综合实验区管委会,省人民政府各部门、各直属机构,各大企业,各高等院校:
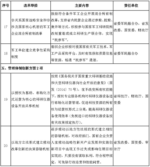
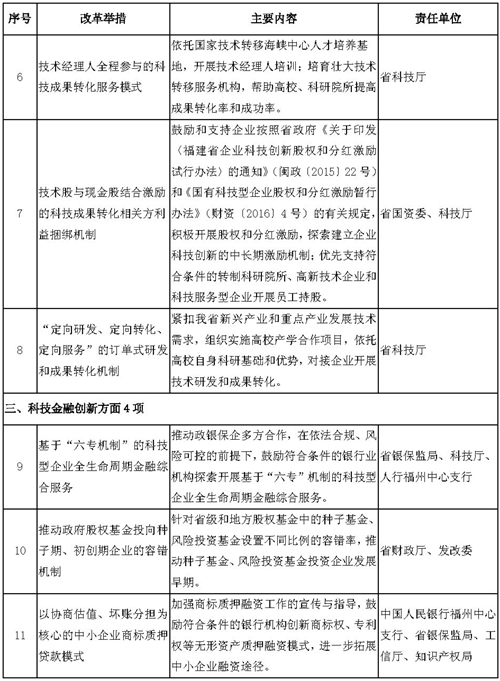
按照国务院办公厅要求,我省对落实推广知识产权保护、科技成果转化激励、科技金融创新、军民深度融合以及管理体制创新等5方面20项改革举措进行了任务分工。经省政府领导同意,现将《推广第二批支持创新相关改革举措的任务分工》印发给你们,请认真贯彻执行。
各地各有关部门要深入学习贯彻习近平总书记在参加十三届全国人大二次会议福建代表团审议时的重要讲话精神,坚定实施创新驱动发展战略,加快政府职能深刻转变,着力解决影响创新创业创造的突出体制机制问题,营造鼓励创新创业创造的社会氛围。要建立主要负责同志亲自抓落实的工作机制,按照任务分工,确保2019年底前在我省全面推广第二批支持创新相关改革举措。省发改委、科技厅要加强统筹协调、督促落实,定期跟踪改革举措推广落实工作进展情况,重大问题及时向省政府报告。
福建省人民政府办公厅
2019年3月22日




扫一扫手机阅读
信息来源:福建省人民政府办公厅
|




