
福建省人民政府关于推广福建自贸试验区
第六批可复制创新成果的通知
闽政〔2018〕21号
各设区市人民政府、平潭综合实验区管委会,省人民政府各部门、各直属机构:
为深入贯彻习近平总书记等中央领导同志关于自贸试验区重要指示批示精神,贯彻落实省委十届六次全会部署要求,进一步发挥福建自贸试验区在坚持高质量发展落实赶超中的引领带动作用,经研究,确定福建自贸试验区第六批26项改革创新成果在省内复制推广。现就有关事项通知如下:
一、复制推广主要内容
(一)在全省复制推广的改革创新成果(19项)
1.国际贸易“单一窗口”船舶进出境一单多报
2.金税三期实名办税系统
3.税库银三方协议“一口办理”
4.海关同业联合担保
5.优化服务外包转包维修业务海关监管模式
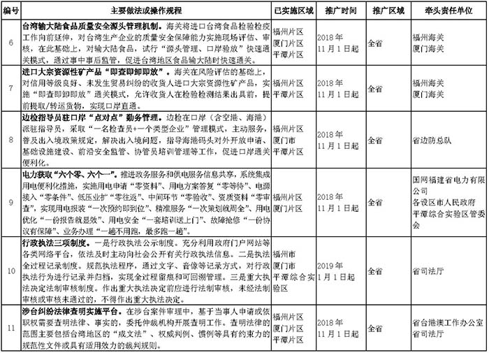
6.台湾输大陆食品质量安全源头管理机制
7.进口大宗资源性矿产品“即查即卸即放”
8.边检指导员驻口岸“点对点”勤务管理
9.电力获取“六个零、六个一”
10.行政执法三项制度
11.涉台纠纷法律查明实施平台
12.“互联网+知识产权”公共服务平台
13.知识产权快速维权平台
14.不动产登记“外网申请、内网审理、现场核验、当场取证”
15.对信用良好企业不举不查
16.第三方机构参与市场主体年报
17.“三维一化”服务助推产业集群升级模式
18.两岸青年创业载体“一核多点”机制
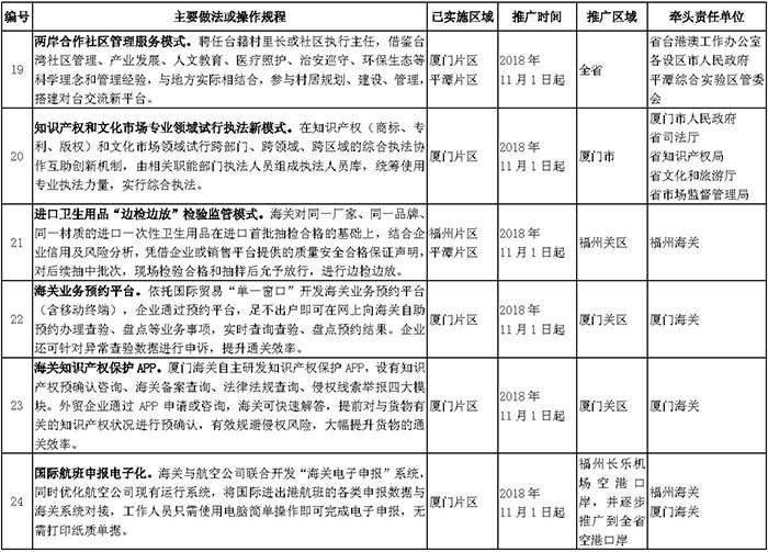
19.两岸合作社区管理服务模式
(二)在省内部分区域复制推广的改革创新成果(7项)
1.知识产权和文化市场专业领域试行执法新模式
2.进口卫生用品“边检边放”检验监管模式
3.海关业务预约平台
4.海关知识产权保护APP
5.国际航班申报电子化
6.进口放行货物“水路提货”模式
7.邮轮物供“快速通道”模式
二、加强组织实施
(一)加强组织领导。各级各有关单位要深刻认识复制推广自贸试验区创新成果的重要性,将复制推广工作列为本地、本部门重点工作,健全工作机制,压紧压实责任,确保创新成果复制推广落实到位、取得实效。
(二)逐项制定方案。各牵头责任单位要对照《福建自贸试验区第六批创新成果复制推广任务分工表》,逐项制定复制推广工作方案,明确具体措施、时间节点、责任人和可检验的成果形式。复制推广工作方案于2018年10月底前报省自贸办(联系人:卞照宇,联系电话:0591—87270223,传真:0591—87270129,邮箱:zmzhxtc@fiet.gov.cn)
(三)密切沟通协同。各设区市人民政府、平潭综合实验区管委会要加强与省自贸办和省牵头责任单位的沟通对接,推广过程中遇到的困难和问题,要及时上报省牵头责任单位。省牵头责任单位要加强对复制推广工作的业务指导,实时跟踪复制推广情况,及时协调解决问题。
(四)及时总结评估。各牵头责任单位总结评估情况每半年报送省自贸办一次。总结评估材料应包括所采取的措施、取得的成效(可量化的指标、推广前后的数据对比等)、存在的困难和问题、进一步深化改革的意见和建议等。省自贸办要及时组织研究,推动改革创新成果释放更多红利。
附件:福建自贸试验区第六批创新成果复制推广任务分工表
福建省人民政府
2018年10月19日





扫一扫手机阅读




