
福建省人民政府办公厅关于印发推行“马上就办”
掌上便民服务实施方案的通知
闽政办〔2018〕77号
各市、县(区)人民政府,平潭综合实验区管委会,省人民政府各部门、各直属机构,各大企业,各高等院校:
《推行“马上就办”掌上便民服务实施方案》已经省政府研究同意,现印发给你们,请认真组织实施。
福建省人民政府办公厅
2018年9月11日
推行“马上就办”掌上便民服务实施方案
为进一步提高我省各级政务部门掌上便民服务能力,让企业和群众办事像“网购”一样方便,根据《国务院关于加快推进全国一体化在线政务服务平台建设的指导意见》(国发〔2018〕27号)、《中共中央办公厅 国务院办公厅关于深入推进审批服务便民化的指导意见》和《国务院办公厅关于印发进一步深化“互联网+政务服务”推进政务服务“一网、一门、一次”改革实施方案的通知》(国办发〔2018〕45号)要求,结合我省实际,制定本实施方案。
一、总体要求
(一)指导思想。认真贯彻落实习近平新时代中国特色社会主义思想和党的十九大精神,坚持以人民为中心的发展思想,深入践行“马上就办”,深化数字福建建设,以方便企业和群众办事创业为导向,适应移动互联网发展趋势,围绕直接面向企业和群众的便民服务事项,创新掌上便民服务模式,提升政务服务APP功能,推进全省“马上就办”掌上便民服务,努力打造一流的法治化、国际化、便利化营商环境。
(二)基本原则
——坚持以人民为中心。聚焦影响企业和群众办事创业的痛点堵点,用最短的时间、最快的速度、最优的服务,把服务企业和群众的事项办理好,让企业和群众成为掌上便民服务的受益者、监督者、推动者。
——坚持体制创新与“互联网+”融合促进。强化互联网思维,推动政府管理创新与互联网、物联网、大数据、云计算、人工智能等信息技术深度融合,优化政务服务流程,创新服务方式,推进掌上便民服务扁平化、便捷化、智能化,让数据多跑路、群众少跑腿。
——坚持统一标准与上下联动。按照“互联网+政务服务”要求,强化认证、事项等统一接口标准,依托数字福建公共平台,对接已上线的“e福州”“i厦门”“e龙岩”和“闽税通”等掌上便民服务系统,实现互联互通、资源共享,构建以闽政通APP为基础架构的全省一体化掌上便民服务大平台。
——坚持资源共享与协同办理。依托闽政通APP、福建省社会用户实名认证和授权平台、政府网站统一技术平台和政务数据汇聚共享平台等公共平台,整合省级部门自建办事服务系统,实现系统深度融合。未建掌上便民服务系统的设区市和省直部门不再单独建设,依托闽政通APP大平台开发个性化的掌上便民服务功能。
二、建设目标
2018年9月底前,梳理完成省市县乡政府各部门和公共企事业单位便民服务事项清单,通过闽政通APP和省市县三级政府门户网站集中全面公开,并实行动态调整。
2018年10月底前,依托数字福建公共平台,深入开展省市两级便民服务应用,完成闽政通APP与省直各部门、各设区市已建掌上便民服务系统对接,提供掌上便民服务。
2018年12月底前,按照“马上就办”的要求,推进全省重点领域高频便民服务事项网上办理,实现“一趟不用跑”“最多跑一趟”。闽政通APP接入省、市、县、乡四级非涉密行政审批、公共服务事项和不少于400项的便民服务事项,其中覆盖全省的精品便民服务应用不少于20项。设区市已上线政务服务APP活跃用户数达到全市常住人口的10%以上。
三、主要任务
(一)开通“马上就办”掌上便民服务
1.编制便民服务事项清单。便民服务事项,是指政府各部门及公共企事业单位在履行业务职责过程中管理服务的与企业生产经营、群众生产生活密切相关的重点领域和办理量大的事项,包括在线查询、在线预约、在线报名、在线缴费、证件办理等业务。2018年9月底前,按照权威性、实用性、有效性和易用性的入驻标准,以及服务事项对应的服务主题(参考《“互联网+政务服务”技术体系建设指南》及国家发展改革委颁布的百项办事堵点事项)、业务系统建设情况和事项类型等进行分类,在充分利用已梳理的省、市、县、乡四级行政审批和公共服务事项清单基础上,由省市县乡的政府部门、公共企事业单位梳理完成本部门(单位)便民服务事项清单,由省经济信息中心及市、县(区)行政服务中心分别牵头归集汇总,通过闽政通APP和省、市、县三级政府门户网站集中全面公开,并实行动态调整。2018年12月底前,对实质业务内容相同的省、市、县、乡四级便民服务事项进行梳理归集,推进事项名称、申请材料、办理流程等办件要素同源管理发布,办事流程更加标准、规范。(责任单位:省直相关单位,省审改办、发改委、经济信息中心,各设区市人民政府、平潭综合实验区管委会)
2.建立电子文件应用制度。根据《福建省电子政务建设和应用管理办法》,符合有关法律、法规、规章规定,并且按照安全规范要求生成的电子文件(证照),与纸质的文件具有同等效力,可以作为法定办事依据和归档材料。逐项调整办事指南,明确可以电子形式提交的经电子签名的申报材料清单和可以通过信息共享获得的材料清单。尽快制订配套的审批电子档案管理和技术标准规范,全面实行电子归档,制定依法确实需要纸质存档的材料清单,其余法律、法规、规章没有明确规定的,一律从纸质电子双套制存档调整为电子化单套制存档。在我省开展的各类督查检查工作中,被督查检查部门能够提供符合要求的电子化材料,督查检查组原则上不再强制要求查阅纸质材料。(责任单位:省直相关单位,省审改办、发改委、效能办、档案局、经济信息中心,各设区市人民政府、平潭综合实验区管委会)
3.优化便民服务功能。2018年10月底前,依托闽政通APP、设区市已建掌上便民服务系统以及政府门户网站、网上办事大厅、12345便民服务平台等渠道,利用数字福建公共平台的统一身份认证、事项数据库管理等基础支撑能力,优化便民服务栏目和功能,实现同源管理,以全流程电子化为目标,综合提供在线预约、在线申报、在线缴费、在线查询等功能。推进“政企直通车”掌上应用。(责任单位:省经济信息中心、中小企业服务中心,各设区市人民政府、平潭综合实验区管委会)
4.实现便民事项网上办理。2018年10月底前,对已建便民服务业务系统进行适应性改造,推进“一趟不用跑”“最多跑一趟”,采用服务集成、数据集成等方式汇聚整合到闽政通APP以及省政府门户网站。2018年12月底前,对尚未建设业务系统的高频便民服务,特别是企业和群众关注度高、办理量大的公安、人力资源社会保障、教育、卫生、民政、住房城乡建设等领域便民服务事项(重点接入便民服务事项清单详见附件1),按照“马上就办”的要求,利用闽政通APP、政府网站统一技术平台等开发应用,实现网上受理、办理和反馈,试点推广电子送达文书功能。(责任单位:省直相关单位,省经济信息中心,各设区市人民政府、平潭综合实验区管委会)
5.实现服务资源互通共享。各设区市已建掌上便民服务系统,整合接入闽政通APP平台。国家部委、省级统建业务系统,通过政务数据汇聚共享平台、闽政通APP提供统一调用接口,服务资源向设区市回流、共享,实现对自然人和企业身份核验、纳税证明、不动产登记、学位学历证明、资格资质、社会保险、医疗保险和公积金等数据共享。建成政务网边界安全接入平台。(责任单位:省直相关单位,省经济信息中心、网安办,各设区市人民政府、平潭综合实验区管委会)
6.接入设区市掌上便民服务系统应用。各设区市、平潭综合实验区进一步整合本地便民服务资源,打通各部门之间的数据通道,实现市县联动。复制推广“e福州”“i厦门”“e龙岩”等设区市已建的交通出行、积分入学、暂住证办理、随手拍等掌上便民服务经验做法,接入闽政通APP平台,扩大应用人群。(责任单位:各设区市人民政府、平潭综合实验区管委会,省直各单位,省审改办、数字办、经济信息中心)
(二)提升用户使用体验
1.提升服务可用性和易用性。加强便民服务资源可用性监测、督查与保障,确保服务项目7×24小时可用。采用服务集成、数据集成等高耦合度的方式对接服务资源,统一界面风格,重组服务资源,建设精品专题。积极引入人性化分类索引和智能导航服务模块,提供个性化、便捷化、智能化搜索,实现“搜索即服务”,提升服务易用性。(责任单位:省经济信息中心,各设区市人民政府、平潭综合实验区管委会)
2.提高个性化服务水平。完善用户行为分析,智能感知用户使用习惯和潜在服务需求,进行个性化集中呈现。设置用户中心,结合高级实名认证,探索对个体进行数字画像,根据用户的信息属性、办理事项的前后关系、事项订阅的要求对服务进行自动筛选与信息推送,“变被动服务为主动服务”,实现个性化智能推荐,提升平台用户体验。以用户为中心,打造个人和企业专属主页。开展办事智能咨询、审批等应用。(责任单位:省经济信息中心,各设区市人民政府、平潭综合实验区管委会)
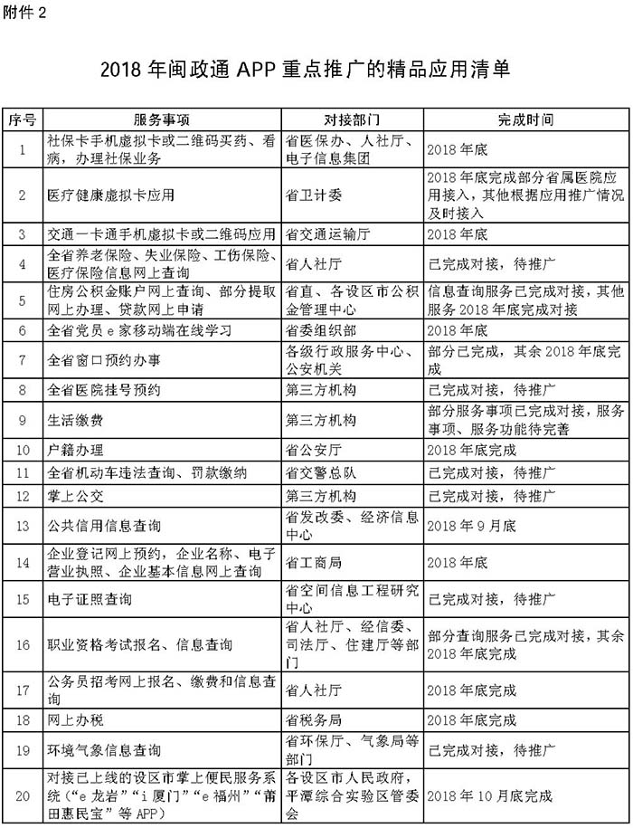
3.开展精品应用展播。从2018年10月开始,在省政府门户网站、新闻媒体开辟“政务服务APP精品应用展播”专栏,通过新闻报道、微视频等形式,介绍闽政通APP对接的精品应用(2018年闽政通APP重点推广的精品应用清单详见附件2),提升宣传效果。同时,开通公开评价功能,让企业和群众对精品应用进行评价,改进服务质量。(责任单位:省经济信息中心,各设区市人民政府、平潭综合实验区管委会)
(三)强化公共平台基础支撑能力
1.统一身份认证。完善福建省社会用户实名认证和授权平台的基础功能,提升安全二维码、人像识别、eID等多元认证的支撑能力,2018年9月底前完成闽政通APP与各设区市掌上便民服务APP、省网上办事大厅、部门自建办事服务系统等政务平台的用户体系交叉互认,实现用户信息的平台间共享,实现“一号通认”。(责任单位:省经济信息中心牵头,省公安厅、工商局等省直有关单位,各设区市人民政府、平潭综合实验区管委会配合)制定数字证书、电子印章互认标准,加快公共资源交易等领域的数字证书、电子印章互认工作,实现“一证通用”。向工业企业免费发放数字证书,采用政府购买服务方式,加快向自然人推广使用统一的数字证书和电子印章,推广自然人数字证书在线快速发放方式。(责任单位:省密码管理局、发改委、经信委、经济信息中心牵头,省直相关单位、各设区市人民政府、平潭综合实验区管委会配合)依托闽政通APP,通过身份认证为企业和群众生成相应的安全二维码,在全省政务服务、便民服务和商业服务中,提供身份信息验证、电子证照使用授权等服务,实现“一码通行”。(责任单位:省经济信息中心牵头,省公安厅、工商局等省直有关单位,各设区市人民政府、平潭综合实验区管委会配合)
2.强化证照共享。2018年12月底前,解决颁证单位、持证者无代码的电子证照生成问题,解决村(居)委会无统一社会信用代码问题,实现个体工商户营业执照等省级平台生成的电子证照数据同步回流、归档和共享。整合市场监管相关数据资源,推动事中事后监管信息与政务服务深度融合、“一网通享”。加快推进省级部门业务系统办结时同步生成电子证照,并推送至各设区市共享调用。通过闽政通APP提供电子证照推送服务,生成证照二维码,授权业务系统应用。(责任单位:省数字办、工商局、经济信息中心,各设区市人民政府、平潭综合实验区管委会)
3.优化网上支付。依托闽政通APP,充分利用省多卡融合公共平台的线下支付能力和财政非税缴费平台的线上支付能力,提供便民服务统一在线支付入口,聚合交通卡、社保卡、银行卡等智能卡,运用二维码、NFC、非接触SIM卡等技术,支持税款缴纳、财政非税收入缴费业务,支持银联、微信和支付宝等第三方支付渠道的线上线下支付,实现“聚合支付”。在企业和群众办理便民服务和其他可信第三方服务需要缴费时提供支付服务,并通过政务服务APP个人中心提供账单服务。(责任单位:省数字办、经济信息中心牵头,省财政厅、交通运输厅、人社厅、税务局,省电子信息集团、银联公司,各设区市人民政府、平潭综合实验区管委会配合)
4.推广邮政或快递系统与办事事项对接。建立邮政或快递服务机制,对尚无法完全电子化的办事事项,逐项配置相应数据项,提供邮政或快递服务,实现快递物流信息查询,完善快递送达实名签证认证功能。(责任单位:省直相关单位,省经济信息中心、邮政管理局、工商局,各设区市人民政府、平潭综合实验区管委会)
(四)强化政务服务APP运营推广
1.组建运营推广团队。组建专业团队负责便民服务系统特别是政务服务APP运营推广,有条件的地区可以设立独立法人运营公司。按照《数字福建公共平台政府和社会资本合作建设运营管理办法》,加强监督管理,对运营的服务功能、质量、数量和资金使用效率进行综合评价。便民服务系统建设单位(或委托第三方机构)制定活跃用户数、事项办理数等关键业绩指标,明确奖惩措施,每年对运营情况进行考核,形成年度评价报告,评价结果作为购买服务、合作伙伴选择和合作期限等调整的参考依据。(责任单位:省经济信息中心,各设区市人民政府、平潭综合实验区管委会)
2.加强互联网渠道运营推广。积极利用政府官方网站、微博、微信等线上渠道进行平台推广,深化与“BATJ”等企业合作,联合开展营销推广。充分利用通信运营商、应用商店等渠道推广,与主流手机厂商合作进行出厂预安装。(责任单位:省经济信息中心,各设区市人民政府、平潭综合实验区管委会)
3.开展线上线下融合运营推广。在各地行政服务中心、市民服务中心、社区服务窗口、通信运营商网点以及各类居民工作生活场所设置线下展示推广平台,打造包含政务服务大厅工作人员、社区网格员、青年志愿者等在内的推广团队,利用博览会、交易会等重大活动,实施热点事件营销。(责任单位:省经济信息中心,各设区市人民政府、平潭综合实验区管委会)
4.开展内容开发建设运营。深度开发政务服务,智能感知用户办事需求,提供智能化关联办事事项推荐。依托实名制服务入口和信用平台,适度授信相关商业机构,提供增值类的社会服务,有计划、有步骤滚动推进,逐步扩大社会化服务覆盖范围。强化社会服务监管评价,加强服务质量监管,不断满足居民日益增长的多样化服务需求。(责任单位:省经济信息中心,各设区市人民政府、平潭综合实验区管委会)
四、保障措施
(一)加强组织协调。各设区市、平潭综合实验区要高度重视掌上便民服务工作,加强组织领导,明确责任单位,根据本地实际制定具体工作方案,加快推进本地区掌上便民服务。省数字办、审改办要加大统筹协调推进力度,抓紧研究制定《福建省网上政务服务管理办法》,省经济信息中心要具体做好闽政通APP管理、建设和运营,省直有关单位要落实工作责任,认真做好本部门相关的服务事项梳理、应用对接和数据共享。(责任单位:省数字办、审改办、经济信息中心,各设区市人民政府、平潭综合实验区管委会)
(二)强化工作督查落实。强化日常监督检查,随机抽查体验省、市各网上办事事项,充分听取企业、群众办理后的体验意见,每月通报便民服务系统建设运营情况,及时总结、反馈存在的问题和不足,及时督促改进提升。探索委托第三方专业测评机构,综合评估服务接入、应用成效和运营推广等情况。强化社会公众监督,依托12345便民服务平台建立办事事项满意度评价和投诉系统。将闽政通APP建设应用工作纳入电子政务绩效考核,对慢作为、不作为等行为,定期通报并进行效能问责。(责任单位:省政府办公厅、省审改办、效能办、数字办,各设区市人民政府、平潭综合实验区管委会)
(三)建立数据共享授权和限期反馈机制。依托省市两级政务数据汇聚共享平台,按照“统一受理、平台授权”的原则,建立数据共享授权机制。对无条件共享且服务接口不需要管控参数的数据,由平台直接提供;对有条件共享或服务接口需要管控参数的数据,由平台推送给部门受理。建立限期反馈机制,对于数据需求申请,平台管理部门应于3个工作日内完成申请审查,并通过平台回复受理意见,不予受理的应回复原因;由平台直接提供的数据,应于受理后3个工作日内提供;由部门受理的数据,数据提供部门应在受理后10个工作日内完成审查。(责任单位:省数字办,各设区市人民政府、平潭综合实验区管委会)
(四)加强数据安全管控。建立健全安全保障机制,加强对政务数据汇聚共享平台、闽政通APP平台及各地掌上便民服务系统的安全管控,依法加强隐私、敏感等信息保护,对关键资源、关键区域进行保护,在汇聚、整理与分析、共享及测试环境各个环节进行针对性的安全防护和监管。强化应急预案管理,切实做好数据安全事件的应急处置,保证各系统安全稳定运行。(责任单位:省网安办、通信管理局、数字办)
(五)加强经费保障。各级各部门要加强闽政通APP、网上办事大厅、政府门户网站、12345便民服务平台、统一认证服务平台等“互联网+政务服务”项目和各部门便民服务事项对接的建设运维经费和购买服务经费保障。借鉴互联网运营的做法,适度引入市场化运营的方式,提升便民服务系统特别是政务服务APP后续运维保障及运营推广的专业化水平。(责任单位:省直有关单位,各设区市人民政府、平潭综合实验区管委会)
附件:1.重点接入便民服务事项清单
2.2018年闽政通APP重点推广的精品应用清单



扫一扫手机阅读




