
福建省人民政府关于公布第九批省级文物
保护单位名单及保护范围的通知
闽政文〔2018〕218号
各市、县(区)人民政府,平潭综合实验区管委会,省人民政府各部门、各直属机构,各大企业,各高等院校:
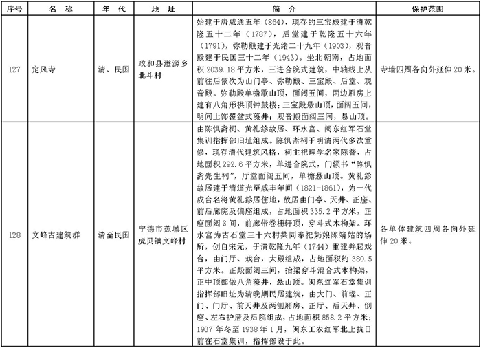
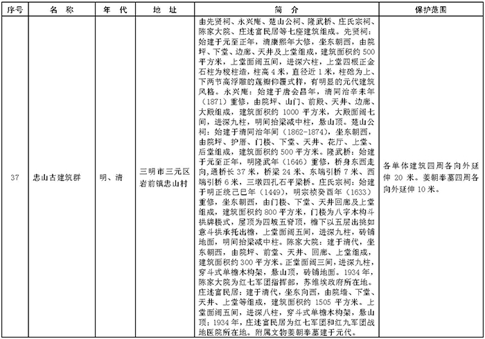
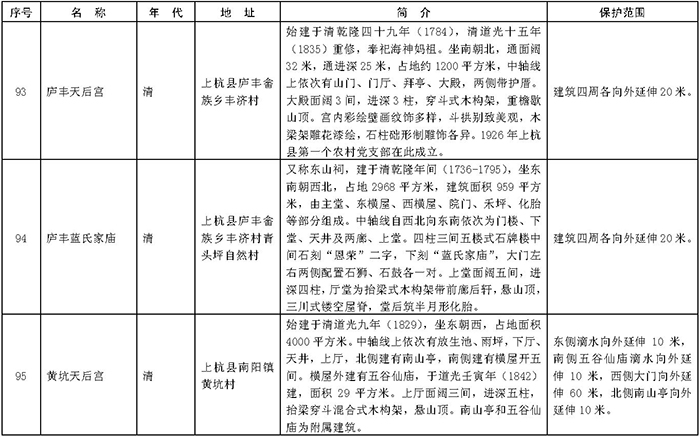
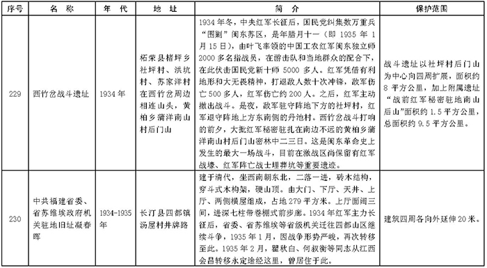
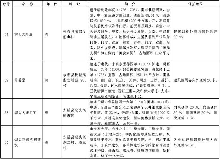
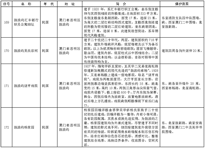
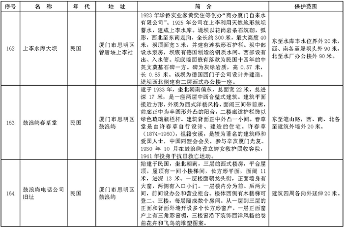
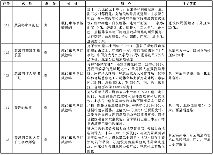
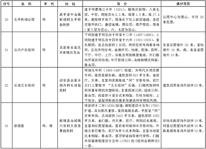
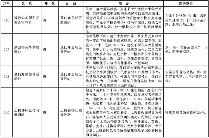
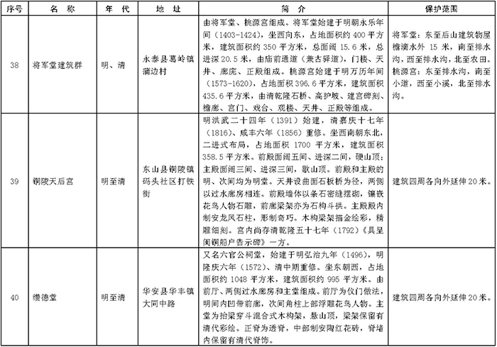
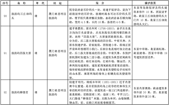
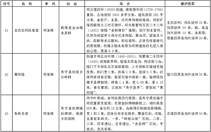
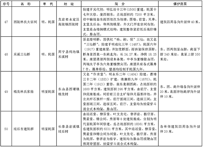
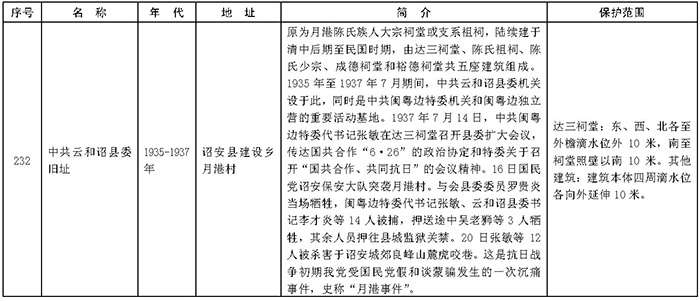
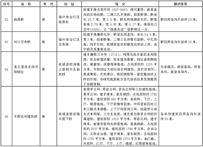
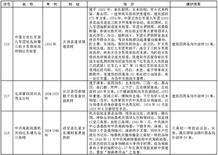
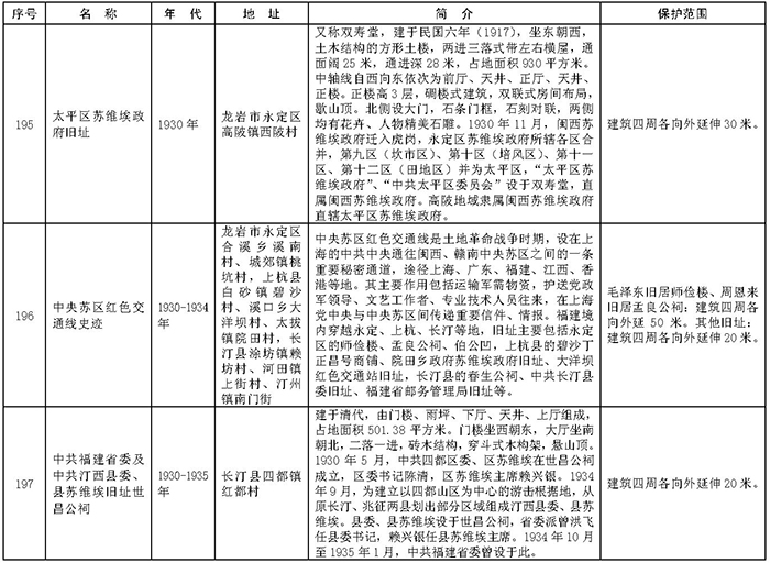
岩仔洞遗址等252处(含7处合并保护单位)第九批省级文物保护单位名单和保护范围,已经省文物管理委员会全体成员会议审议通过,现予公布。
各地、各有关单位要深入学习贯彻习近平新时代中国特色社会主义思想,深刻理解习近平总书记关于文物保护利用和文化遗产保护传承的重要指示精神,切实增强责任感、使命感和紧迫感,按照文物保护有关法律法规,全面加强文物保护和管理工作,为文化强省和新福建建设作出更大贡献。
福建省人民政府
2018年9月7日






























































































扫一扫手机阅读
信息来源:福建省人民政府
|




