
福建省人民政府关于印发福建省
推进基本公共服务均等化行动计划的通知
闽政〔2018〕16号
各市、县(区)人民政府,平潭综合实验区管委会,省人民政府各部门、各直属机构,各大企业,各高等院校:
现将《福建省推进基本公共服务均等化行动计划》印发给你们,请认真贯彻执行。
福建省人民政府
2018年8月27日
福建省推进基本公共服务均等化行动计划
从现在起至2020年是福建省全面建成小康社会的决胜时期,也是基本公共服务制度成熟定型、提升人民群众获得感的关键时期。享有基本公共服务是公民的基本权利,保障人人享有基本公共服务是各级人民政府的重要职责,推进基本公共服务均等化,是确保如期全面建成小康社会的重要内容。为促进社会公平正义、增进人民福祉、增强全体人民在共建共享发展中的获得感,落实省委《关于加快社会事业发展补齐民生短板确保如期全面建成小康社会的决定》,省委、省政府加快医疗卫生、教育、养老事业发展和城乡民生基础设施建设有关实施意见,以及国家《“十三五”推进基本公共服务均等化规划》和福建省国民经济和社会发展“十三五”规划纲要,制定本行动计划。
一、总体要求
(一)指导思想
以习近平新时代中国特色社会主义思想为指导,全面贯彻落实党的十九大精神,紧紧围绕统筹推进“五位一体”总体布局和协调推进“四个全面”战略布局,牢固树立和落实五大发展理念,坚持以人民为中心的发展思想,按照“再上新台阶、建设新福建”的新要求,切实解决人民群众最关心、最直接、最现实的利益问题,坚守底线、突出重点、补齐短板、完善制度、引导预期,坚持统筹发展和改革创新,进一步提高基本公共服务保障水平和均等化程度,使人民获得感、幸福感、安全感更加充实、更有保障、更可持续,确保如期全面建成小康社会。
(二)基本原则
保障基本,动态调整。立足基本省情,科学制定社会基本公共服务标准体系,保障城乡居民享有一定标准之上的基本公共服务。把握基本民生需要,兜住底线,根据不同阶段的目标和公共财政承受能力,动态调整保障标准,增加有效供给,持续增进民生福祉。
整合资源,促进均衡。调整优化社会基本公共服务资源布局,加强各领域基本公共服务的标准建设,全面提升基本公共服务质量。坚持底线公平、机会均等,以基本公共服务短板为着力点,向贫困地区、薄弱环节、重点人群倾斜,促进城乡区域人群协调发展。
政府主导,社会参与。政府职能逐步从直接提供服务为主向制定行业标准、组织服务供给、提供资金支持、加强事中事后监管转变。优化公共服务结构,探索建立基本公共服务多元化供给机制,鼓励引导社会力量参与服务供给,提高基本公共服务供给效率。
需求导向,改革创新。以人民群众的基本公共服务需求为导向,着力解决制约推进基本公共服务均等化的突出问题,促进制度更加规范。加大移动互联网、物联网、大数据等新技术新模式在基本公共服务体系中的应用,推进基本公共服务供给和监管模式创新。
尽力而为,量力而行。树立和践行正确的政绩观,因地制宜合理确定公共服务的发展指标、标准水平,跟踪评估重大民生工程实施情况,合理控制债务规模、有效防范风险,尽力而为满足实际需求,量力而行保障有效供给。
(三)主要目标
到2020年,我省基本公共服务与经济发展总体协调,公共服务体系更加完善,供给能力显著增强,幼有所育、学有所教、劳有所得、病有所医、老有所养、住有所居、弱有所扶等基本公共服务保障能力和水平迈上新台阶。
基本公共服务制度规范健全。建立政府主导、市场参与、社会联动的新型运行和保障机制,基本公共服务体系框架基本稳定,制度标准比较完整并实现动态调整,可持续发展的长效机制基本形成。
基本公共服务实现均等共享。基本公共服务资源布局与人口分布协调性明显提升,城乡区域间基本公共服务水平的差距明显缩小,群众就近享有基本公共服务的可行性明显提高,服务水平大体一致。
基本公共服务效率明显提升。基本公共服务供给与需求对接更加精准,形成共建共享的多元化供给体系格局,服务资源共享综合利用效率逐步显现,获取基本公共服务的可及性、便利性显著改善。
基本公共服务水平稳步提高。基本公共服务各领域设施标准、服务标准进一步完善,服务项目有序扩围,保障标准调整升级,人才队伍更加专业化、职业化,服务的规范化、精细化水平进一步提升。

二、基本公共服务制度
(一)制度框架
福建省基本公共服务制度以人为本,围绕从出生到死亡各个阶段和不同领域,以涵盖教育、劳动就业创业、社会保险、医疗卫生、社会服务、住房保障、文化体育、残疾人服务等领域的基本公共服务清单为核心,以促进城乡、区域、人群基本公共服务均等化为主线,以各领域重点任务、保障措施为依托,以统筹协调、财力保障、人才建设、多元供给、监督评估等五大实施机制为支撑,是政府保障全民基本生存发展需要的制度性安排。
(二)服务清单
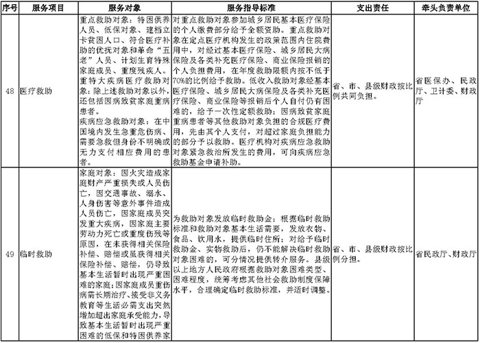
福建省建立基本公共服务清单制,依据现行法律法规和相关政策确定基本公共服务主要领域,在对接国家服务清单和福建实际发展需求的基础上,明确我省各领域具体服务项目和基本标准,向社会公布,作为政府履行职责和公民享有相应权利的依据。《福建省基本公共服务清单》(以下简称《清单》)包括公共教育、劳动就业创业、社会保险、医疗卫生、社会服务、住房保障、公共文化体育、残疾人服务等八个领域的81个项目。每个项目均明确服务对象、服务指导标准、支出责任、牵头责任单位等。其中,服务对象是指各项目所面向的受众人群;服务指导标准是指各项目的保障水平、覆盖范围、实现程度等;支出责任是指各项目的筹资主体及承担责任;牵头负责单位是指省级层面的主要负责单位,具体落实由各级人民政府及有关部门、单位按职责分工负责。
《清单》是我省规划期实现基本公共服务均等化的重要基础,各项目服务内容和标准要在规划期内落实到位。在本行动计划实施过程中,可结合经济社会发展情况,按程序对《清单》具体内容进行动态调整。
(三)实施机制
建立健全科学有效的基本公共服务实施机制,改善人财物等基础条件,以推动规划目标顺利实现,确保我省基本公共服务制度高效运转。
统筹协调机制。加强省市县、部门和部门、政府和社会的互动合作,有效整合各级公共服务资源,形成实施合力。
财力保障机制。拓宽资金来源,增强各级财政特别是县级财政的保障能力,稳定基本公共服务投入。
人才建设机制。加强人才培养培训,提高职业素养,引导合理流动,重点向基层倾斜,不断提高服务能力和水平。
多元供给机制。鼓励社会力量参与,推进政府购买服务,探索建立服务合格供应商制度,推广政府与社会资本合作。
监督评估机制。强化目标导向和问题导向,实施动态跟踪监测,建立需求反馈调整机制,推动总结评估和督促检查。
三、基本公共教育
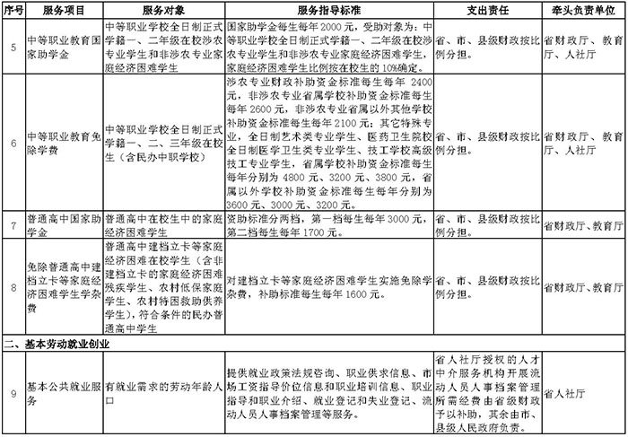
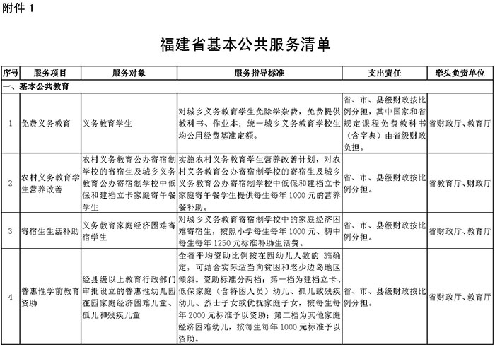
完善基本公共教育制度,加快义务教育均衡发展,保障所有适龄儿童、青少年平等接受教育,不断提高国民基本文化素质。本领域服务项目共8项,具体包括:免费义务教育、农村义务教育学生营养改善、寄宿生生活补助、普惠性学前教育资助、中等职业教育国家助学金、中等职业教育免除学费、普通高中国家助学金、免除普通高中建档立卡等家庭经济困难学生学杂费。
(一)重点任务
义务教育。统筹推进县域内城乡义务教育一体化发展,促进优质教育资源均衡配置。强化学校布局规划、经费投入保障、学校标准化建设、教师队伍建设、教育教学改革、特殊群体平等接受教育等“六个统筹”,实施城镇中小学扩容工程和义务教育提升工程,重点加强城区、县级城关所在地中小学校建设,提高学位供给能力,基本消除大班额现象。建立城乡统一的“三免一补”政策,对城乡义务教育学生免除学杂费,免费提供教科书,免费提供作业本;对城乡寄宿制学校中的家庭经济困难寄宿生给予生活费补助。推动建立流动人口随迁子女积分入学制度,提高教育公共资源均等化服务效率,保障符合条件的进城务工人员随迁子女在公办学校或通过政府购买服务在民办学校就读。确保学校体育办学条件总体达到国家标准,体育教学质量明显提高,学生运动技能和体质健康水平明显提升。建立大中小幼美育相互衔接、课堂教学和课外活动相互结合、普及教育与专业教育相互促进、学校美育和社会家庭美育相互联系的,具有福建特色的现代化美育体系。
高中阶段教育。全面落实国家高中阶段教育普及攻坚计划,统筹高中阶段教育发展,优化学校布局结构,把中学建设纳入城乡建设发展总体规划。加大普通高中建设投入,积极争取中央资金支持,省级及以上资金重点奖补各地扩充高中教学用房、配齐教学设备,改造提升有办学基础的薄弱高中,并向省级扶贫开发工作重点县等教育基础薄弱县倾斜。实施中等职业教育免除学费并发放助学金;对建档立卡等家庭经济困难学生(含非建档立卡的家庭经济困难残疾学生、城乡低保家庭学生、农村特困救助供养学生)实施普通高中免除学杂费。
普惠性学前教育。加大普惠性学前教育资源供给,制定实施第三期学前教育行动计划,实施幼儿园建设工程包,加强公办幼儿园建设。探索建立政府购买普惠性民办幼儿园教育服务机制,建立健全学前教育资助制度。到2020年,全省平均资助比例达3%,普惠性幼儿园覆盖率达85%。
继续教育。推进“学分银行”建设,研究制定“学分银行”管理办法,选择有条件的区域开展面向各类学习者的学习成果认证和转换的研究与试点。建设终身学习资源库,鼓励学校建设网络精品课程、模块化课程、网络公开课(MOOC)、微课等数字化优质课程资源,推进我省继续教育资源的共建共享和可持续发展。构建体现终身教育理念,覆盖城乡、灵活开放的继续教育办学与服务体系。
(二)保障措施
推进义务教育学校标准化建设。修订提高学校配备标准,提高学校办学条件标准化水平。加快推进“全面改善义务教育薄弱学校基本条件”建设,以省级扶贫开发工作重点县为重点,新建和改扩建校舍、运动场地、食堂(伙房)、厕所、饮水等设施条件,采购课桌凳、学生用床、图书、计算机等教学设施设备,强化薄弱学校的整体突破提升。落实中小学校舍安全保障长效机制,提高综合防震减灾能力,保障中小学校舍安全。
实施高中阶段教育普及攻坚计划。推进教育基础薄弱县普通高中改造,确保学位供给充足。优化高中阶段学校布局,加快整合改造,鼓励向城镇集中办学,办好必要的乡镇高中,积极发展中等职业教育。省市启动达标高中复查,支持有一定办学基础、确有布点需要的公、民办学校争创省级达标高中。引导各地加大普通高中建设投入,加强教师配备,完善教学基础设施,添置必要的教学仪器设备,进一步改善高中办学条件,迎接新高考和新课改。到2020年,普通高中资源配置适应教育教学改革新要求,力争90%高中完成达标建设,省级高中课改基地达100个左右,示范性高中35所左右。开展中等职业学校分级建设工作,扩大优质中等职业教育资源。将中等职业学校达标情况列入省政府对设区市级人民政府绩效考核指标体系,推动各地改造薄弱学校,2018年实现中等职业学校全部达标。
扩大普惠性学前教育资源供给。实施幼儿园建设工程包,每年新开工建设幼儿园150所,其中公办幼儿园100所,通过引入社会资本投资建设幼儿园50所;推动各地配建、改建一批普惠性幼儿园。坚持地方政府为主,省级通过设立专项奖补资金,鼓励和支持地方通过政府购买服务等形式,加快普惠性民办幼儿园发展,购买服务资金纳入各级财政年度预算。构建以公办性质幼儿园和普惠性民办园为主体的学前教育公共服务体系。落实《3-6岁儿童学习与发展指南》《幼儿园工作规程》,规范幼儿园管理和保教行为,提升学前教育保教质量。设立学前教育政府助学金,用于资助经县级以上教育部门批准设立幼儿园中的家庭经济困难幼儿(占在园幼儿数3%),可适当向贫困地区、老少边岛和原中央苏区倾斜。
加强教师队伍建设。加强师资队伍建设,落实师德建设长效机制。落实乡村教师支持计划,实施乡村校长助力工程和乡村教师素质提升工程,2020年前将乡村教师轮训一遍。落实乡村教师生活补助制度,依据学校艰苦边远程度实行差别化的补助标准。推进中小学教师“县管校聘”管理体制改革,促进师资均衡配置。改革师范生招生办法,扩大师范生公费教育规模,重点培养小学、幼儿园教师和农村小学全科教师。支持各地根据农村教育实际需求,为乡村学校定向培养本土化高素质新师资。
加快推动教育信息化建设。推进开发优质教育资源汇聚共享,加快我省教育信息化进程。整合优化省级现有教育信息化系统,做大做强做优省级教育信息化统一平台,为我省各级教育部门和广大师生及家长提供优质的教育管理与资源服务。设立各级各类教育信息化综合改革实验区、实验校,通过点面结合方式,推进区域教育信息化整体提升。继续推广优质校带薄弱校、中心校带教学点的“在线课堂”模式。充分利用大数据技术提升教育精准化管理水平。
四、基本劳动就业创业
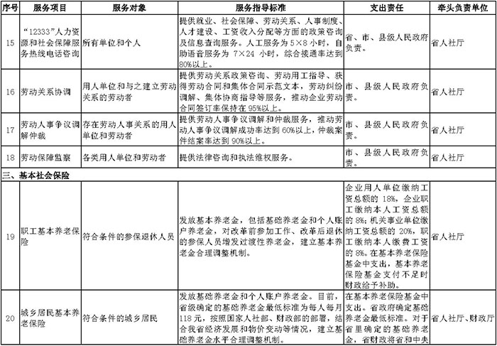
实施就业优先战略,大力推动大众创业、万众创新,鼓励以创业带动就业,健全覆盖城乡的公共就业创业服务体系,加强职业培训,维护职工和企业合法权益,构建和谐劳动关系,推动实现更高质量和更充分的就业。本领域服务项目共10项,具体包括:基本公共就业服务、创业服务、就业援助、就业见习服务、大中城市联合招聘服务、职业技能培训和技能鉴定、“12333”人力资源和社会保障服务热线电话咨询、劳动关系协调、劳动人事争议调解仲裁、劳动保障监察。
(一)重点任务
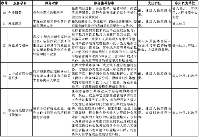
公共就业服务。全面落实就业政策法规咨询、信息发布、职业指导和职业介绍、就业登记和失业登记等公共就业服务制度,组织开展就业服务专项活动。加强对就业困难人员的就业援助,确保有就业能力的零就业家庭、低保家庭至少有一人就业。实施农村贫困家庭就业援助计划,开展精准就业扶贫。做好高校毕业生就业和农村劳动力转移就业,以及化解过剩产能过程中的职工安置工作。建立健全行业人力资源需求预测和就业状况定期发布制度,完善人力资源市场供求分析。
创业服务。鼓励公共就业服务机构为创业者提供项目选择、开业指导、融资对接、跟踪扶持等服务。把创新创业课程纳入国民教育体系,建立健全衔接创业教育和创业实践的创业培训体系,强化创业培训教师队伍建设。深化商事制度改革,实施“多证合一”“一照一码”登记制度改革,依法取消公司注册资本最低限制。完善落实创业扶持政策,落实创业担保贷款政策,严禁继续收取国家和我省已公布取消或停止征收的收费项目。鼓励发展“互联网+创业”等各类形态的创业模式,强化创业带动就业。
职业培训。大力开展职业技能培训和鉴定。实施百万农民转移人口职业技能提升计划,不断提高农村劳动力、新生劳动力、企业在职职工和特殊就业群体的职业工作能力、岗位转换能力和创业就业能力。探索建立“招工即招生、入厂即入校、企校双师联合培养”为主要内容的企业新型学徒制度。严格执行国家职业资格目录清单,健全完善职业资格制度,加强事中事后监管,建立科学设置、规范运行、依法监管的职业资格管理体系。
和谐劳动关系。全面实施劳动合同制度,推行集体协商和集体合同制度,依法保障职工获得劳动报酬、休息休假等基本权益。加强劳动保障监察和劳动人事争议调解仲裁,推进劳动保障监察综合执法,健全完善劳动人事争议多元化处理机制。逐步建立与经济发展相适应的最低工资标准调整机制,完善企业工资指导线制度,建立统一规范的企业薪酬调查和信息发布制度。
(二)保障措施
加快公共就业服务平台建设。充分依托现有条件和政府综合服务场所,加快完善省级人力资源社会保障综合服务设施,全面推进市、县(区)、乡镇(街道)就业和社会保障服务设施建设,改善基层劳动就业和社会保障服务条件。打造以福建省公共就业服务网、福建就业创业微信公众号为基础的“互联网+”公共就业创业服务平台,实现就业信息的多渠道发布和精准推送。充分利用现有设施设备,结合地区实际,建设一批区域性公共实训基地、市级综合型公共实训基地和县级地方产业特色型公共实训基地。
整合信息服务平台建设。建设福建省就业服务大数据分析平台,拓展“12333”公共服务平台的服务项目,建设全省网上办事系统,统一网上服务入口。凭借村级劳动保障服务平台,对农村贫困家庭开展调查,完善精准就业扶贫信息数据库。依托劳动就业用工管理信息系统,规范用人单位申报劳动就业用工信息,实现对企业用工的动态管理。
加大劳动保障监察力度。强化专项整治,全面治理拖欠农民工工资问题,推进工资支付诚信体系建设。严厉打击非法职业中介等行为,畅通投诉举报渠道,建立举报投诉案件联动处理机制和运行平台。完善劳动保障监察管理信息系统,加强劳动保障监察机构队伍建设,加强群体性突发事件的统一调度和应急处置。
五、基本社会保险
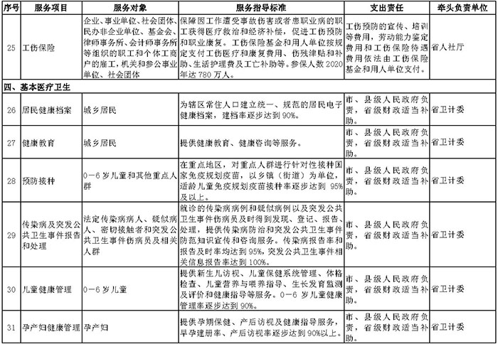
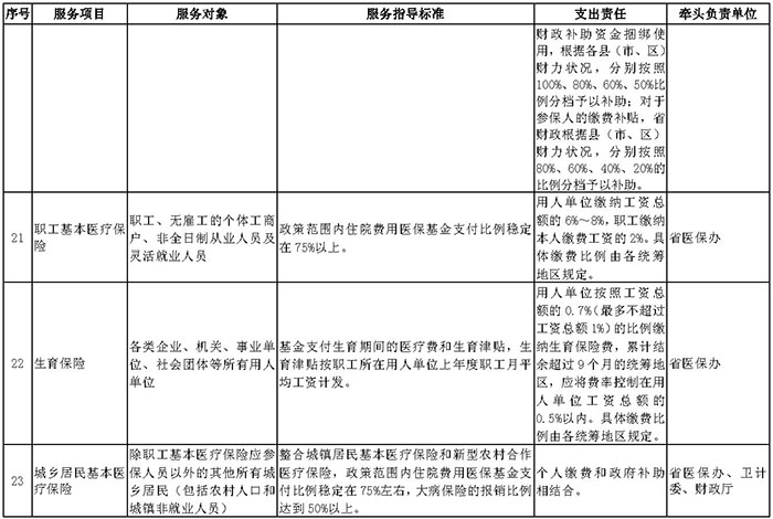
构建全覆盖、保基本、多层次、可持续的社会保险制度,实施全民参保计划,保障公民在年老、疾病、工伤、失业、生育等情况下依法从国家和社会获得物质帮助。本领域服务项目共7项,具体包括:职工基本养老保险、城乡居民基本养老保险、职工基本医疗保险、生育保险、城乡居民基本医疗保险、失业保险、工伤保险。
(一)重点任务
社会保险政策制度。继续实行统账结合的城镇职工基本养老保险制度。建立独立于机关事业单位之外、资金来源多渠道、保障方式多层次、管理服务社会化的机关事业单位工作人员养老保险制度。推进实施城乡居民基本养老保险制度。实行城乡居民基本医疗保障管理制度整合,实行医保基金市级统筹、垂直管理。完善基本医疗保险可持续的筹资机制,深化医疗保险支付方式改革,全面实施按病种收(付)费为主的复合式付费方式。探索通过完善职工医保个人账户政策,促进建立和完善职工医保普通门诊统筹。全面实施城乡居民大病保险制度,合并实施生育保险和基本医疗保险,探索建立长期护理保险制度。继续完善失业保险制度,充分发挥失业保险预防失业、促进就业和保障生活的功能。继续完善预防、补偿、康复三位一体的工伤保险制度体系,推动工伤保险逐步实现省级统筹。
社会保险关系转续。纳入标准统一、全国联网的社会保险管理信息系统,完善并简化转续流程,推行网上认证、网上办理转续,着力推动全国范围内社会保险待遇异地领取、直接结算,方便参保职工、失业和退休人员流动就业、异地生活。全面开展医疗费用智能化审核监控,完善医疗保险关系转移接续政策,开展跨省异地就医结算试点,提高管理服务水平。
(二)保障措施
提升社保服务能力。按照国家部署,主动参与研究制定城镇职工基础养老金全国统筹、工伤保险省级统筹相关经办管理规程、财务管理体制,稳步推进经办管理。强化业务、财务对账和业务精算工作,提高基金收支预算水平,确保精算平衡。充分利用现有条件,完善县级以上社会保障服务设施,推动改善社保经办等服务条件。
推动信息系统建设。加快金保工程二期“五险合一”经办信息系统和公共服务平台项目建设,深入推进社会保险信息系统共建共享,推动改善社会保险经办等服务条件。通过建设社保补贴信息管理系统,加强社保补贴业务管理,规范社保补贴业务流程,提升信息化管理水平。开展网上社保办理、个人社保权益查询、跨地区医保结算等互联网应用。
实施全民参保计划。以全面实施全民参保登记、“五证合一”参保登记为契机,落实《推进养老保险法定人员全覆盖五年行动方案》,持续扩大养老保险参保覆盖面。以全面推进建筑业企业参保为重点,继续实施“同舟计划”,向矿山、水利、交通、地铁等领域延伸,不断扩大职业人群工伤保险覆盖面。落实全民参保登记数据库动态管理,基本实现法定人群社会保险全覆盖。
六、基本医疗卫生
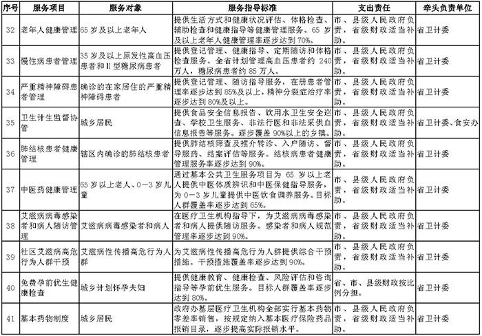
建立健全覆盖城乡居民的基本医疗卫生制度,坚持计划生育基本国策,以基层为重点,以改革创新为动力,预防为主、中西医并重,提高人民健康水平。本领域服务项目共20项,具体包括:居民健康档案、健康教育、预防接种、传染病及突发公共卫生事件报告和处理、儿童健康管理、孕产妇健康管理、老年人健康管理、慢性病患者管理、严重精神障碍患者管理、卫生计生监督协管、肺结核患者健康管理、中医药健康管理、艾滋病病毒感染者和病人随访管理、社区艾滋病高危行为人群干预、免费孕前优生健康检查、基本药物制度、计划生育技术指导咨询、部分计划生育家庭奖励扶助、计划生育家庭特别扶助、食品药品安全保障。
(一)重点任务
重大疾病防治和基本公共卫生服务。继续实施基本公共卫生服务项目和重大公共卫生服务项目。开展重大疾病和突发急性传染病联防联控,加强突发事件紧急医学救援、突发公共卫生事件监测预警和应急处理。深入开展爱国卫生运动,继续推进卫生城镇创建活动,建设健康城镇,大力推进城乡环境卫生整洁行动。深入开展全民健康教育,提高全民健康素养。
医疗卫生服务。制定并实施区域卫生规划和医疗机构设置规划,依据常住人口规模、服务半径等合理配置医疗卫生资源。深化基层医改,巩固完善基本药物制度,全面推进公立医院综合改革,推动形成基层首诊、双向转诊、急慢分治、上下联动的分级诊疗模式。贯彻落实《中华人民共和国中医药法》,健全中医医疗服务体系,发挥中医药特色优势,推进中医药传承与创新,发展壮大中医药人才队伍。
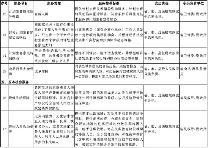
妇幼健康和计划生育服务管理。实施全面两孩政策,改革完善计划生育服务管理,实施生育登记服务。加强高危孕产妇和新生儿健康管理。加强出生人口性别比综合治理。推进流动人口基本公共卫生计生服务均等化。完善计划生育奖励和社会保障制度。
食品药品安全。贯彻实施健康中国战略、食品安全战略,开展食品安全放心省创建和国家食品安全示范城市创建。完善食品安全产业链全过程监管体系,推进一品一码食品安全信息追溯管理体系建设,加大食品安全风险监测能力建设力度。食品安全切实从源头抓起,确保进入流通的食用农产品及食品加工原料符合质量安全标准。强化企业的主体责任,鼓励企业构建全环节产品质量安全追溯制度,推行食品药品企业安全承诺制。完善食品药品安全地方标准体系,依法下放风险程度较低的食品药品行政审批事项。加大农村食品药品安全执法检查的力度,强化食品药品互联网销售监管,深化药品安全风险防控。
(二)保障措施
提升基层医疗卫生服务能力。在县级区域,加强县级医院和妇幼保健机构能力建设,实施卫生院、社区卫生服务中心、村卫生室标准化建设。依托县级医院建设县域医疗服务技术、协作和信息平台,建设县域消毒供应中心、医学影像中心、临床检验中心、病理检查中心、心电诊断中心和远程会诊中心。加强基层医疗卫生机构建设,打造30分钟基层医疗服务圈,基层医疗卫生机构标准化达标率达到95%以上。
强化疾病防治和基本公共卫生服务能力。加强卫生应急、疾病预防控制、精神卫生、采供血、卫生计生监督能力建设。实施医疗“创双高”建设,加强3所高水平医院、21个临床医学中心及60个临床重点专科的人才队伍建设、临床技术提升和科研能力建设,增强医院临床疑难急危重症的解决能力。支持肿瘤、心脑血管疾病、代谢性疾病等重大疾病和心理精神疾病、感染性疾病、职业病、地方病等薄弱领域服务能力建设。加强易肇事肇祸等严重精神障碍患者集中收治,提高艾滋病患者收治管理的可及性,全面落实救治救助政策和药品供应保障。健全基本公共卫生服务项目绩效考核机制。加强基层医疗卫生人员全科医学知识、社区护理、中医药健康管理、基本公共卫生服务规范等知识的培训。
保障妇幼健康服务。加强妇幼保健机构、儿童医院和综合性医院产科、儿科建设,合理增加产科、儿科床位;加快产科和儿科医师、助产士及护士人才培养。力争到2020年每千名儿童床位达到3张,全省每千名儿童儿科医师达到0.88名。完善危重症孕产妇监护救治网络、新生儿救护网络和儿童医疗救治网络。加强生育全程基本医疗保健服务,开展再生育技术服务,推进儿童早期发展。
推进中医药传承创新。完善覆盖城乡的中医医疗服务网络,改善中医医院基础设施条件,支持基层医疗卫生机构开设中医综合服务区(中医馆)。提高中医药防病治病能力,支持中医重点学科和重点专科(专病)建设,鼓励医疗机构开发应用中药制剂。加强中医临床研究基地和科研机构建设,加强老中医药专家学术经验传承工作,积极参与国家中医药传承与创新人才工程,实施中药标准化行动。
加强医疗卫生人才培养。加强住院医师规范化培训,力争到2020年完成住院医师、全科医生培训1.2万人,基本实现城乡每万名居民全科医生数达到2名及以上。继续实施助理全科医生培训、全科医生转岗培训和为基层医疗卫生机构定向培养医学生政策,加强医学继续教育管理,完善城市医疗卫生人才对口支援农村制度。
加强食品药品安全治理体系建设。建设全省统一的食品安全信息追溯管理平台和食品药品安全监管与社会共治一体化平台,实施食品药品安全放心工程,构建多方位社会共治机制。推进省、市、县、乡四级食品药品安全技术基础设施资源整合项目建设,提升食品药品检验检测第三方技术服务支撑能力。推进省、市、县三级食品药品检查机构建立。强化食品药品职业化检查员队伍建设,加强监管队伍装备配备和业务培训,推进各级监管机构执法装备标准化建设。
推进全民健康信息化。依托数字福建政务云建立省级全民健康数据中心,实施区域统筹全民健康信息化平台建设。建设和完善应急指挥、卫生监督、中医药、妇幼卫生、计划生育等业务信息系统。以互联网为手段,建设智慧医院。依托世界银行贷款项目,拓展基层卫生信息系统功能,加强县域远程医疗服务、双向转诊、智能诊断系统建设。实施以结构化电子病历系统为核心的县级综合医院信息化建设,实现就诊信息互联互通。建设省级“健康福建”公众服务平台、家庭医生签约APP,为公众提供统一的健康档案查询、预约挂号、检验检查报告查询、家庭医生签约等服务。
七、基本社会服务
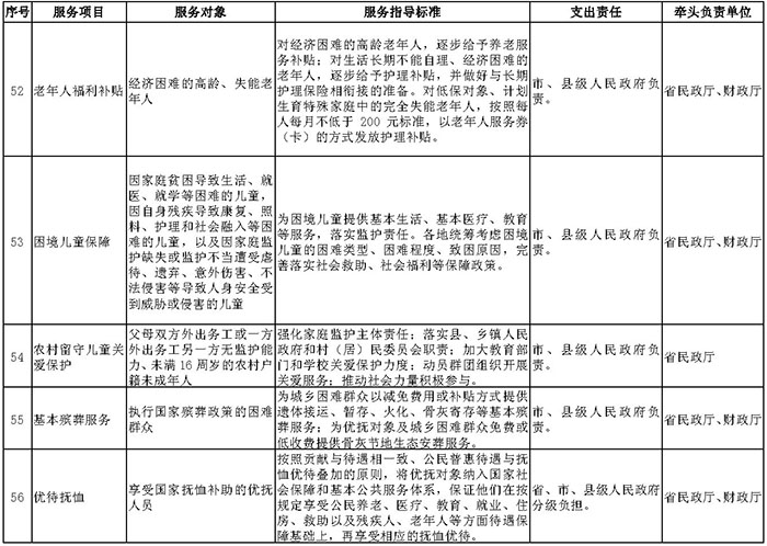
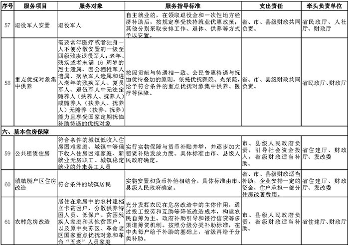
建立完善基本社会服务制度,为城乡居民提供相应的物质和服务等兜底帮扶,重点保障特定人群和困难群体的基本生存权与平等参与社会发展的权利。本领域服务项目共13项,具体包括:最低生活保障、特困人员救助供养、医疗救助、临时救助、受灾人员救助、法律援助、老年人福利补贴、困境儿童保障、农村留守儿童关爱保护、基本殡葬服务、优待抚恤、退役军人安置、重点优抚对象集中供养。
(一)重点任务
社会救助。推进城乡低保统筹发展,健全低保对象认定办法,完善低保标准与经济发展和物价水平相适应的动态调整机制,落实农村低保制度与扶贫开发政策有效衔接,确保农村低保标准逐步达到省定扶贫标准。完善特困人员认定条件,合理确定救助供养标准,适度提高救助供养水平,逐步缩小城乡差距。合理界定医疗救助对象,健全疾病应急救助制度,全面开展重特大疾病医疗救助工作,加强医疗救助与基本医疗保险、大病保险、医疗叠加保险和其他救助制度的衔接。全面、高效实施临时救助制度,完善临时救助对象认定办法,逐步建立起市、县(区)、乡镇(街道)、村(社区)四级联动的救助网络。加强各项救助制度的有效衔接,救助对象向低收入家庭、“支出型贫困”家庭适度拓展。建立救助对象需求与公益慈善组织、社会工作机构的救助资源对接机制,实现政策救助与社会帮扶的有机结合。降低法律援助门槛,扩大法律援助范围。
社会福利。进一步完善孤儿基本生活保障制度,做好困境儿童保障工作,统筹推进未成年人社会保护试点和农村留守儿童关爱保护工作,构建“家庭、社会、政府”三位一体保障格局。加强儿童福利机构、未成年人保护中心及基层服务网络建设,引导社会力量积极参与未成年人保障服务。提高民政精神卫生福利机构建设、管理和服务水平,大力推进精神障碍患者社区康复服务。
养老服务。基本建成针对经济困难的高龄、失能老年人的补贴制度,并探索做好与长期护理保险的衔接。依托社区各类专业化服务机构和信息网络平台,实现社区卫生服务中心、乡镇卫生院与当地养老服务机构无缝对接,为小型养老机构、社区日间照料、居家养老服务中心、老年关爱之家和乡镇敬老院、幸福院的老年人提供健康养老指导、基本公共医疗卫生等服务,推进医养结合发展。
社会事务。持续推进婚姻登记机关标准化建设,完善公民婚姻信息数据库,提高婚姻登记信息化管理水平,探索开展异地办理婚姻登记工作。推广结婚登记颁证和婚姻家庭辅导常态化服务。加强闽台婚姻家庭交流服务,促进两岸婚姻家庭和谐发展。完善儿童被收养前寻亲公告程序,全面建立收养能力评估制度。完善殡葬政府规章及有关政策,修订《福建省殡葬管理办法》。推进基本殡葬公共服务,持续巩固遗体火化率,推行节地生态安葬。健全完善基本殡葬服务保障制度,进一步贯彻落实免除城乡困难群众基本殡葬服务费政策,适度拓展保障项目。做好第二次全国地名普查,健全地名管理法规标准,加强地名文化保护,开展多种形式的地名信息化服务。
优抚安置。全面落实优抚安置各项制度政策,提升对复员退伍军人、军休人员的优抚安置和服务保障能力。完善优抚对象优待保障机制,将优抚安置对象优先纳入社区、养老、医疗卫生等服务体系。探索政府购买服务的方式建立市、县(区)、乡镇(街道)、村(社区)四级复退军人服务机制。
(二)保障措施
推进社会救助经办服务体系建设。充分依托现有条件和政府综合服务场所,建立社会救助“一门受理、协同办理”机制,推动乡镇人民政府和街道办事处设置社会救助经办平台。依托社会救助经办平台,开展一次性定额医疗救助和重特大疾病医疗救助对象的审核工作。全面实施跨部门、多层次、信息共享的救助申请家庭经济状况核对机制,加强社会救助管理信息系统与救助申请家庭经济状况核对系统的整合、集成,提升基层社会救助经办服务能力。
加强公共法律服务体系建设。加强法律援助便民窗口、法律服务大厅(站、联系点)、“12348”法律服务热线等基础设施建设,改善服务条件。加强基层普法阵地、人民调解组织、司法鉴定机构建设,健全服务网络。
加快推进养老服务体系建设。支持主要面向失能和半失能老年人的老年养护院、医养结合设施和居家养老服务照料中心、荣誉军人休养院、光荣院、农村特困人员救助供养服务机构等服务设施建设,增加护理型床位和设施设备。加快推进坡道、公厕等与老年人日常生活密切相关设施的无障碍改造,并在公共场所设立无障碍标识。积极开展养老护理人员免费培养培训,提高岗前培训率。依托社区居家养老专业化服务组织,搭建养老信息服务网络平台,推广应用便携式体检、紧急呼叫监控等设备。
加强社会福利服务设施建设。依托现有设施资源,拓展县级儿童福利设施功能,试点建设县级未成年人保护设施。支持尚无精神病人福利设施的设区市建设一所精神病人福利设施,推进服务人口多、建设条件成熟的县级精神病人福利设施建设,支持精神病人福利机构改扩建和改善医疗、安防监控等配置设备,为特殊困难精神障碍患者提供集中养护服务。
推进殡葬服务设施建设。持续推进城乡公益性骨灰楼堂和公墓建设,实现公益性骨灰存放设施城乡全覆盖。加强节地生态安葬设施建设,将节地生态安葬服务纳入基本殡葬公共服务体系。指导有关地方搬迁新建殡仪馆建设,规范服务管理,提升殡葬公共服务水平。对已达危房标准、设施设备陈旧的殡仪馆进行改造或改扩建。持续开展环保技术改造,提升殡仪馆火化设备设施环保水准。
加强自然灾害救助体系建设。按照国家有关标准,全面推进建设市、县救灾物资储备库。按照满足本级自然灾害Ш级应急救助响应的需求,确定省、市、县救灾物资储备品种、标准和规模。制定灾害应急救助、过渡安置、灾后重建、冬春救助、遇难人员家属抚慰等自然灾害救助标准,提高受灾群众救助水平。提升建设1000个自然灾害避灾场所示范点,创建200个全国综合减灾示范社区。
加快社会工作者队伍建设。实施社会工作专业人才服务边远贫困地区、少数民族地区和原中央苏区计划、农村留守人员社会保护计划、城镇流动人口社会融入计划、特殊群体社会关爱计划,推进社会工作者专业化、职业化,力争到2020年社会工作专业人才总规模达到4.5万人。
八、基本住房保障
加大保障性安居工程建设力度,增加保障性住房供应,加快解决城镇居民基本住房问题和农村困难群众住房安全问题,建立健全基本住房保障制度,更好保障住有所居。本领域服务项目共3项,具体包括:公共租赁住房、城镇棚户区住房改造、农村危房改造。
(一)重点任务
公共租赁住房。加大公租房保障力度,对低保、低收入住房困难家庭实现应保尽保。对环卫、公交等行业的住房困难群体实施分类保障,将符合条件的新就业无房职工、外来务工人员和青年医生、青年教师等纳入保障范围。坚持实物保障与货币补贴相结合,住房供应矛盾突出的热点城市,增加公租房实物供应;结合发展住房租赁市场,推进公租房货币化保障,引导保障对象到市场租房。支持福州、厦门等城市开展共有产权住房试点。
城镇棚户区住房改造。实施棚户区改造行动计划,编制棚户区改造2018-2020年规划。将棚户区改造与生态修复、城市修补有机结合起来,重视维护城市传统风貌特色,优先改造连片规模大、住房条件困难、安全隐患严重、环境较差、居民改造意愿迫切的区域,重点推进老城区城中村改造,有序推进旧住宅小区综合整治、危旧住房和非成套住房改造,棚户区改造政策覆盖重点镇。完善配套基础设施,加强工程质量监管。
农村危房改造。组织实施农村危房改造,切实帮助贫困农户解决住房安全保障问题。2018年将排查的存量贫困户危房改造任务全部纳入当年改造计划,确保基本完成农村危房改造的目标任务;2019年,补缺补漏,完成存量农村危房改造任务;2020年巩固提升,改造对象重点是居住在危房中的农村建档立卡贫困户、分散供养特困人员、低保户、贫困残疾人家庭和其他贫困户,以及原中央苏区、革命老区国家重点优抚对象和革命“五老”人员家庭。
(二)保障措施
保障必要用地需求。城镇保障性安居工程用地,在年度土地利用计划中优先安排,在年度土地供应计划中应单独列出,做到应保尽保。依法收回的闲置土地、具备净地出让条件的储备土地和农用地转用计划指标,应优先保证保障性住房用地。
实施财税优惠政策。积极争取中央保障性安居工程建设补助资金,省财政安排专项资金予以补助。对城镇保障性安居工程,切实落实建设、经营等环节税收优惠政策,以及城市基础设施配套费等行政事业性收费和政府性基金减免政策。严格落实国有土地使用权出让收入2%~3%的比例计提用于保障性安居工程建设。
加大融资支持力度。利用金融贷款、企业投资、社会融资等多种渠道筹措保障性安居工程建设资金。充分利用开发性、政策性贷款,支持城镇棚户区改造及配套基础设施建设。鼓励商业银行对符合条件的棚户区改造实施主体提供棚改及配套基础设施建设贷款。探索建立棚改融资长效机制,深化政府与社会资本合作,推动政府购买棚改服务。
合理确定住房价格。依据当地经济社会发展水平、保障对象的承受能力以及建设成本等因素,合理制定、调整保障性住房价格或租金水平。
九、基本公共文化体育
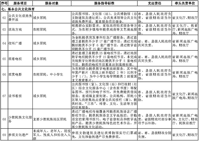
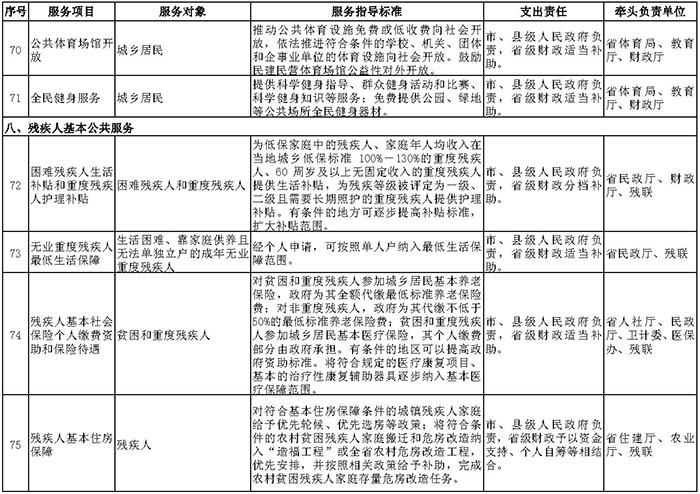
构建现代公共文化服务体系和全民健身公共服务体系,促进基本公共文化服务和全民健身基本公共服务标准化、均等化,更好地满足人民群众精神文化需求和体育健身需求,提高全民文化素质和身体素质。本领域服务项目共10项,具体包括:公共文化设施免费开放、送地方戏、收听广播、观看电视、观赏电影、读书看报、少数民族文化服务、参观文化遗产、公共体育场馆开放、全民健身服务。
(一)重点任务
公共文化。落实《公共文化服务保障法》、国家基本公共文化服务指导标准和我省基本公共文化服务指导标准,推进公共文化服务均等化、标准化和科学化。完善公共文化服务体系,加强基层公共文化设施网络建设,深入实施文化惠民工程,以满足人民群众对美好文化生活的新期待。深化改革创新,提升公共文化服务效能,推进公共文化机构法人治理结构改革,推进县级文化馆、图书馆总分馆制建设,强化公共文化服务供需对接,推动社会力量参与公共文化设施投资运营。加强文化遗产保护和合理利用,大力弘扬中华优秀传统文化。实施公共文化数字化建设工程,推进建设一批数字图书馆、博物馆、文化馆、非遗展示馆和VR/AR文化体验中心、地方特色数字文化资源数据库和非遗数据库。
广播影视。采用地面无线、直播卫星和有线网络等方式,推动数字广播电视基本实现全覆盖、户户通。加快广播电视播出机构采编播系统高清化改造,基本实现高清电视播出。加快建设全省应急广播体系。进一步改善农村电影放映条件,推进室外转室内试点建设。努力增加贴近基层群众需要的服务性广播电视栏目节目。
新闻出版。推动全民阅读,加强残疾人等特殊群体的基本阅读权益保障。扶持实体书店发展,加快推进实体书店或各类图书代销代购网点覆盖全省所有超过2万人且乡镇政府驻地人口超过2000人的乡镇。保障农家书屋图书补充更新,改进管理,发挥更好服务作用。加强“三农”出版物出版发行。推动少数民族语言文字和双语出版物出版发行以及数字化传播。
群众体育。广泛开展全民健身活动,不断完善全民健身活动体系,创新赛事活动的内容和方式。增强全民健康素质,城乡居民国民体质达标率高于全国平均水平。完善全民健身设施,基本建成市、县(区)、乡镇(街道)、村(社区)四级公共体育设施体系,人均体育场地面积达到2平方米。健全全民健身组织,积极推进体育类社会团体、基金会、社会服务机构等社会组织发展,加强全民健身站点建设。
(二)保障措施
完善公共文化服务体系建设。加快推进省图书馆改扩建、海峡演艺中心等省级重点文化设施建设,实施公共文化服务设施提档升级改造工程,改造提升一批县级公共图书馆、博物馆、文化馆、非遗展示馆,完善省、市、县(区)、乡镇(街道)、村(社区)五级公共文化服务基础设施网络。积极推进基层综合性文化服务中心,推动建立健全文化需求征询机制、文化效能评估机制、文化单位对口帮扶机制、文化信息公告共享机制,制定公布我省基本公共文化服务指导目录,提升供需对接水平。
加强广播影视服务体系建设。加强广播电视数字化覆盖、广播电视无线发射台站、有线电视网络、地方应急广播体系、基层广播电视播出机构制播能力、广播电视和视听新媒体监管平台等建设。实施农村电影放映工程,继续巩固“一行政村一月放映一场电影”成果。加强少数民族语言广播影视节目译制、制作、播出和传输覆盖能力建设。
推进新闻出版服务体系建设。举办“书香八闽”系列活动,充分利用现有设施,统筹建设社区阅读中心、数字农家书屋、公共数字阅读终端等设施。合理规划建设农村和中小城市出版物发行网点,建设城乡阅报栏(屏),支持原中央苏区、革命老区、贫困地区公共阅读设施建设。实施新闻出版少数民族语言文字和盲文出版工程、儿童阅读书报发放计划、市民阅读发放计划。
加强文化遗产保护服务体系建设。重点支持省级以上重点文物保护单位、历史文化名城、非物质文化遗产等文化遗产保护利用设施建设,继续实施好18个国保、省保集中传统村落保护利用工程。组织实施革命文物保护利用五年行动计划。全力推进“古泉州(刺桐)史迹”申遗工作。加强博物馆馆藏文物的展示利用和保护,让文物“活起来”。加强非物质文化遗产保护,加快推进闽南文化生态保护区、客家(闽西)文化生态保护区、妈祖文化生态保护区等文化生态保护区建设。
完善公共体育服务设施建设。继续将公共体育设施建设列入各级政府为民办实事项目,推进公共体育设施共建共享和均等化。重点完善基层公共体育设施体系,加强中小型公共体育设施建设,加大足球场地设施建设力度。完善公共体育场馆开放补助政策。推动符合条件的学校、机关、团体和企事业单位的体育设施向社会开放。
加快数字文化服务平台建设。继续推进全国文化信息资源共享、数字图书馆、文化馆、博物馆建设等公共数字文化工程建设。提高公共文化大数据采集、存储和分析处理能力,推进建设福建省公共文化服务供需对接信息平台和“中国(福建)公共数字文化大数据中心”。科学规划公共数字文化资源,建设以福建文化记忆为主要内容的福建特色文化资源库群,鼓励各地挖掘整合中华优秀文化资源,开发特色数字文化产品。
十、残疾人基本公共服务
提供适合残疾人特殊需求的基本公共服务,为残疾人平等参与社会、融合发展创造便利化条件和友好型环境,让残疾人安居乐业、衣食无忧,生活得更加殷实、更加幸福、更有尊严,共享全面建成小康社会的成果。本领域服务项目共10项,具体包括:困难残疾人生活补贴和重度残疾人护理补贴、无业重度残疾人最低生活保障、残疾人基本社会保险个人缴费资助和保险待遇、残疾人基本住房保障、残疾人托养服务、残疾人康复、残疾人教育、残疾人职业培训和就业服务、残疾人文化体育、无障碍环境支持。
(一)重点任务
残疾人基本生活。全面实施困难残疾人生活补贴和重度残疾人护理补贴制度,有条件的地方可逐步提高补贴标准。生活困难、靠家庭供养且无法单独立户的成年无业重度残疾人及精神、智力残疾等级为三级的成年无业残疾人,可按照单人户纳入最低生活保障范围。对获得最低生活保障后仍有困难的重度残疾人采取必要措施给予生活保障。对“以老养残”“一户多残”等特殊困难家庭中,因抚养(扶养、赡养)人生活困难、事实无力供养的残疾人,符合特困人员救助供养有关规定的,纳入救助供养范围。2019年底前完成农村贫困残疾人家庭存量危房改造任务,2020年巩固提升。
残疾人就业创业和社保服务。为有劳动能力和就业意愿的城乡残疾人免费提供就业创业服务,按规定提供免费职业培训。落实好针对就业困难残疾人的各项就业援助和扶持政策,对超比例安排残疾人就业进行奖励,多渠道扶持残疾人自主创业和灵活就业,为智力、精神和重度肢体残疾人提供辅助性就业等服务。落实残疾人参加社会保险个人缴费资助政策,完善重度残疾人医疗报销制度,做好重度残疾人就医费用结算服务。
残疾人康复、教育、文体和无障碍服务。实施残疾人精准康复服务行动,为有康复需求的残疾儿童和持证残疾人提供基本康复服务。全省乡镇卫生院、社区卫生服务中心设立康复室,配备适宜的康复设备和专业人员。逐步提高家庭医生签约服务对残疾人的覆盖率。积极推进将残疾儿童康复训练补助、人工耳蜗植入手术等基本康复服务补贴制度推广到7~14岁残疾儿童。残疾人基本型辅具补贴实现全覆盖。积极推进残疾儿童少年学前至高中阶段15年免费教育。推广国家通用手语和通用盲文。推动公共文化体育场所设施免费或优惠向残疾人开放。帮助贫困或重度残疾人参加文化进家庭项目。加快推进公共设施无障碍建设和改造,开展无障碍社区(村)创建,加强信息无障碍建设。
(二)保障措施
完善残疾人服务体系建设。构建完善残疾人康复服务体系,完善以专业机构康复为骨干、社区康复为基础、家庭康复为依托的康复模式。加强专业康复机构建设,合理界定医疗机构、康复机构和社区康复的功能定位,健全分级负责、双向转介的合作机制。健全以家庭为基础、社区为依托、机构为支撑的残疾人托养服务体系,实现与儿童、老年人护理照料服务体系的衔接和资源共享。加大对残疾人托养服务扶持力度,加强残疾人托养服务机构规范化建设。推进福建省残疾人托养服务指导中心建设,发挥示范指导作用。到2020年,每个设区市(含平潭综合实验区)都建有一所专业化的残疾人康复设施或残疾人托养设施。加大公共设施无障碍建设和改造力度,加强无障碍设施日常维护和管理。
县域残疾人综合服务能力提升。推动县级残疾人康复、托养和综合服务设施三者有其一,实现县级残疾人服务设施基本覆盖。继续实施残疾人组织建设“强基育人工程”,进一步扩大残疾人组织覆盖面。建立健全县级残疾人康复、托养、职业培训、辅助器具适配、文化体育等基本公共服务平台,辐射带动乡镇(街道)、村(社区)残疾人工作开展。充分依托乡镇(街道)公共服务资源,扶持建设一批乡镇(街道)和社区日间照料示范机构。完善县级辅助器具服务中心建设。县级公共图书馆设立盲人阅览室。以社区为基础的城乡基层社会管理和公共服务平台加强对残疾人的权益保障和基本公共服务。
特殊教育基础能力提升。实施第二期特殊教育提升计划,推进特教学校标准化建设,提升特殊教育办学水平。加强随班就读支持保障体系建设,支持随班就读基地学校建立特殊教育资源教室,推进融合教育。完善特殊教育体系,推动特殊教育向学前和高中及以上阶段延伸,积极创造条件保障完成义务教育且有意愿的残疾学生有机会接受适宜的中等职业教育。
残疾人服务专业人才培养。完善残疾人服务相关职业和职种,完善残疾人服务专业技术人员和技能人员职业能力评价办法。鼓励公共医疗机构、科研机构、教育机构、文化机构以及职业院校等对残疾人服务的专业支持和学科研究。加快建立残疾人康复、特殊教育、就业服务、托(供)养服务、文化体育、维权和社会工作等方面的专业人才队伍,培养一批残疾人服务领域的领军人才、实用型专业人才和创新型团队。
残疾人服务信息化。加强残疾人人口基础数据、服务状况和需求专项调查数据、残疾人事业统计数据、残疾人小康进程监测数据的综合管理和动态更新工作。加强与中国残联业务数据、福建省政务数据汇聚共享平台数据资源的交换共享,建立福建省残疾人数据平台。多维度发掘残疾人数据,推动数据深度利用。根据业务发展需要,建设服务应用。推动“互联网+助残服务”模式的创新应用,完善残疾人网上综合服务平台应用,推动实现服务线上一键受理、协同办理、线下到家服务。推进智能化残疾人证工作。鼓励支持服务残疾人的电子产品、移动应用软件等开发应用。
十一、强化资源保障
以贫困地区和贫困人口为重点,着力扩大覆盖范围、补齐短板、缩小差距,吸引社会力量参与,扩大基本公共服务有效供给,优化资源配置,为促进基本公共服务均等化提供支撑。
(一)促进服务均等共享。推动基本公共服务全覆盖,实施贫困地区脱贫工程,加大贫困地区公共资源支持力度。加强薄弱环节精准建设,强化基本公共服务薄弱地区的相关公共服务设施建设,引导相关资源向薄弱地区、困难人群配置。改善基层公共服务条件,推动基层综合公共服务平台统筹发展和共建共享。衔接我省实施乡村振兴战略,加快发展农村基本公共服务。促进城乡区域群体均等化,推动城乡间服务均等化,实施城乡统一的基本公共服务设施配置和建设标准;推进区域间服务均等化,建立健全区域基本公共服务均等化协调机制;加快群体间服务均等化,稳步推进基本公共服务城镇常住人口全覆盖。
(二)创新服务有效供给。培育多元供给主体,加快事业单位改革,理顺政府与事业单位在基本公共服务供给中的关系。引导社会力量参与,完善社会基本公共服务市场准入机制。大力发展社会组织,支持其承接基层基本公共服务和政府委托事项。推动供给方式多元化,推进政府购买公共服务,制定政府购买重点领域基本公共服务实施方案。加强政府和社会资本合作,梳理一批已建、待建项目,吸引社会力量参与建设和运营。鼓励发展志愿和慈善服务,研究制定《福建省志愿服务条例》,建立志愿者参与基本公共服务的长效保障机制,推进慈善捐赠创新。提升网络服务信息化水平,通过大数据分析完善基本公共服务项目。积极扩大开放交流和合作,借鉴国际先进管理和服务经验。
(三)提升财政保障能力。加大财政投入力度,明确保障措施和《清单》项目支出责任,确保服务项目及标准落实到位,各级财政要为提高贫困地区基本公共服务水平提供必要支持。优化转移支付结构,逐步理顺省与市县的事权和支出责任划分,推进转移支付制度改革,增加一般性转移支付规模和比例,进一步加大对原中央苏区、革命老区、省级扶贫开发工作重点县和重点生态保护区的转移支付力度,促进区域协调发展。提高资金使用效率,统筹安排、合理使用、规范管理各类公共服务投入资金。
(四)加强人才队伍建设。加强人才培养培训,实施基本公共服务专业人才培养计划,健全从业人员继续教育制度,强化定岗、定向培养培训,对参加相关职业培训和职业技能鉴定的人员,按规定给予补贴。促进人才合理流动,引导人才向贫困地区、基层流动,深化公立机构人事制度改革,推动服务人员保障社会化管理,逐步变身份管理为岗位管理。提升基层人员能力,完善基层工作人员工资待遇、职称评定、医疗保险及养老保障等激励政策,实施高校毕业生基层成长计划等,激发基层服务活力。
(五)完善配套政策体系。加强规划布局和用地保障,综合服务半径、服务人口、资源承载能力等因素,对城乡公共服务设施进行统筹布局,优先保障基本公共服务建设用地。推进公共服务标准化建设,探索制定设施建设、设备配置、人员配备、经费投入、服务规范和流程等具体标准,推进基本公共服务标准化工程,健全服务规范和服务标准。强化社会信用体系支撑,加强公共服务行业自律和社会监督,将公共服务机构、从业人员、服务对象诚信情况记入信用记录,实行信用信息分级动态管理。
十二、推进实施监督
按照长效可行、分工明晰、统筹有力、协调有序的要求,扎实推进计划实施和监督评估,促进政策和项目落地。
(一)加强组织领导。各地、各部门要高度重视推进基本公共服务均等化工作,切实加强组织领导,健全工作协调和责任落实机制、考核评估体系及相应的激励约束机制。加强统筹规划,发挥重大项目对计划落实的支撑作用,协调解决工作中的重大问题,促进各级公共服务资源有效整合,形成实施合力。扎实推进计划实施,细化政策措施,促进各项重点任务和保障措施落地,实现城乡、区域、人群基本公共服务均等化,促进社会公平正义、增进人民福祉。
(二)落实责任分工。设区市、县级人民政府是基本公共服务的责任主体和实施主体。结合本地实际,设区市级人民政府要编制实施本地区基本公共服务行动计划,县级人民政府要制定办事指南保证清单项目落实到位,鼓励有条件的市、县适当拓展范围和提高标准。省级相关部门要按照职责分工,做好行业发展规划、专项建设规划与本计划的衔接工作,明确工作责任和进度安排,细化本领域基本公共服务管理规范和服务标准,对本领域基本公共服务发展情况进行评估。
(三)注重社会参与。各地、各部门要建立政府主导与社会参与的良性互动机制,拓展公众参与路径与渠道,开展基本公共服务需求分析和实施效果满意度调查,推动实现需求表达和反馈双向互动,及时妥善回应社会关切。加强对本计划推进情况的研究分析,推动政府信息公开,提升基本公共服务的信息化水平,动态调整服务供给内容和方式,确保供给的有效性。充分发挥社会各界参与计划实施的主动性和创造性,形成群策群力、共建共享的持续发展局面。
(四)强化监测评估。省发改委会同省统计局等有关部门加强对计划实施情况的动态跟踪监测,完善基础信息统计收集,依据国家基本公共服务评价指标体系,适时组织开展本计划实施情况评估,完善《清单》动态调整机制。建立健全基本公共服务监测评估机制,重点关注供给水平、需求满足、均等化实现程度等方面进展情况,及时发现新情况、研究新问题、总结新经验,鼓励多方参与评估和加强第三方评估,积极听取社会各界对计划实施的意见和建议。
(五)实行监督问责。设区市、县级人民政府要开展本行政区域的基本公共服务水平监测评价,把本计划落实情况纳入年度绩效考核,自觉接受同级人大、政协和人民群众的监督。完善基本公共服务问责机制,强化过程监督,增强基本公共服务绩效考核。建立健全社会监督机制和公众评议机制,引入社会公共服务行业机构监督,完善基本公共服务预算公开机制,建立基本公共服务设施建设质量追溯制度,健全履行职责的激励约束机制。
(六)防控风险隐患。要树立和践行正确的政绩观,按照“既尽力而为,又量力而行”的要求,适时梳理评估重大民生工程,对脱离实际的要及时纠偏,对存在隐患的要及时消除,对存在官僚主义、形式主义问题的要坚决整改。各部门按职能开展相关领域基本公共服务标准水平动态监测和预警分析,对服务标准盲目攀高的地方及时予以提醒纠正。各地要切实加大监管力度,将服务清单与规划统筹、财政承受能力评估、标准规范衔接平衡,确保基本公共服务水平健康平稳有序提升。
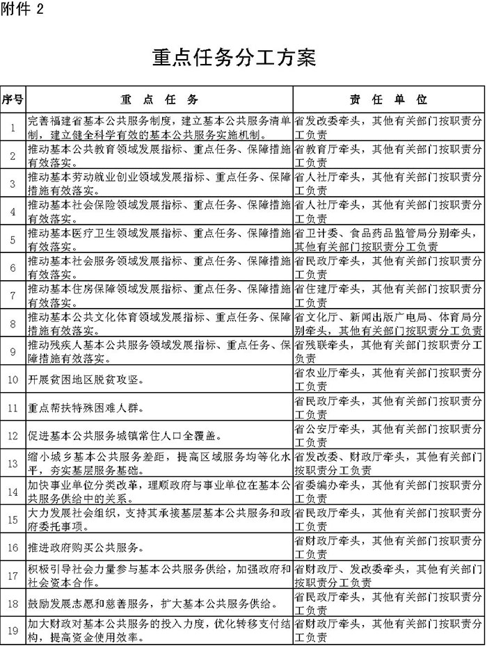
附件:1.福建省基本公共服务清单
2.重点任务分工方案


















扫一扫手机阅读




