
福建省人民政府关于报送5月份饮用水水源地
环境问题清理整治进展情况的函
闽政函〔2018〕37号
生态环境部、水利部:
感谢生态环境部、水利部对我省经济社会发展的关心与支持。
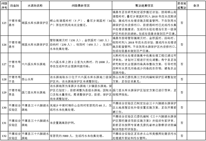
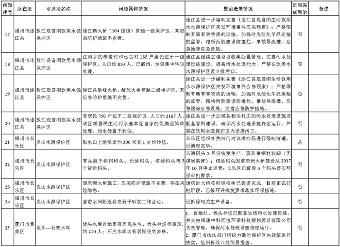
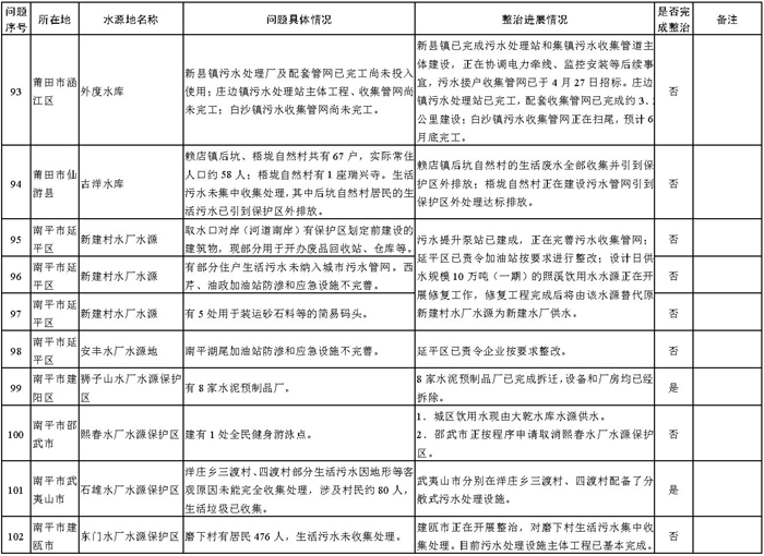
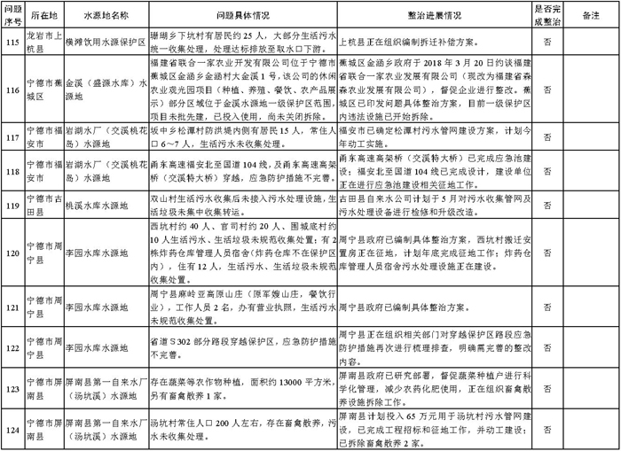
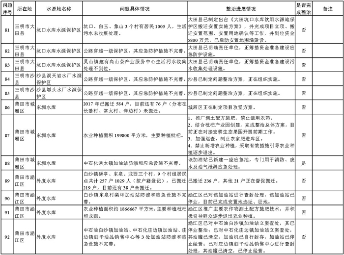
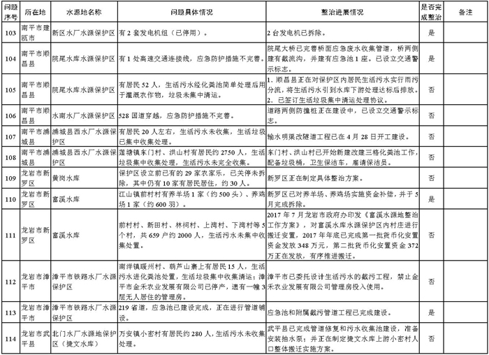
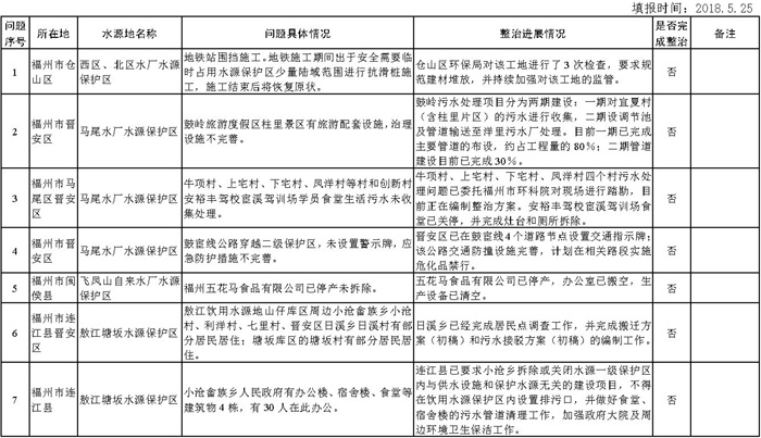
根据《全国集中式饮用水水源地环境保护专项行动方案》(环环监〔2018〕25号)和生态环境部办公厅《关于做好全国集中式饮用水水源地环境保护专项行动相关信息报送和公开工作的函》(环办环监函〔2018〕70号)有关要求,我省认真组织省直有关部门和地方政府深入开展饮用水水源地环境问题清理整治工作,目前132个水源地问题已完成18个问题整改,其中地级水源地问题8个,县级水源地问题10个,其余114个问题正在有序推进。
现将《福建省饮用水水源地环境问题清理整治进展情况统计表》函报生态环境部、水利部。
附件:福建省饮用水水源地环境问题清理整治进展情况统计表
福建省人民政府
2018年5月30日
附件
福建省饮用水水源地环境问题清理整治进展情况统计表













扫一扫手机阅读
信息来源:福建省人民政府
|




