
福建省人民政府办公厅关于印发2018年
政务公开工作主要任务分解表的通知
闽政办〔2018〕43号
各市、县(区)人民政府,平潭综合实验区管委会,省人民政府各部门、各直属机构:
为贯彻落实《国务院办公厅关于印发2018年政务公开工作要点的通知》(国办发〔2018〕23号),经省政府同意,现将《2018年政务公开工作主要任务分解表》印发给你们,请认真组织实施。
做好我省2018年政务公开工作,要以习近平新时代中国特色社会主义思想为指导,全面贯彻党的十九大和十九届二中、三中全会精神,深入落实党中央、国务院以及省委、省政府关于全面推进政务公开工作的系列部署,坚持统筹兼顾、突出重点,坚持以公开为常态、不公开为例外,坚持正确、准确、及时,大力推进决策、执行、管理、服务、结果公开,着力加强公开解读回应,着力推进政务公开平台建设,着力推进政务公开制度化规范化,着力提升政务服务工作实效,把政府信息公开工作做得更加科学规范,确保维护好政府公信力。以政务公开推动转变政府职能,深化简政放权,创新监管和服务方式,促进经济社会持续健康发展,助力建设人民满意的服务型政府。
各地、各部门要认真对照工作任务,细化职责分工,认真组织实施,不断提升政务公开质量和实效。要结合实际制定具体实施方案或工作安排,于6月30日前书面报省政府办公厅并在本地、本部门政府网站公开。
各地、各部门要高度重视政务公开工作,进一步加强政务公开工作能力建设,强化组织领导,完善工作机制,配齐配强人员,抓好业务培训,加强督查评估,将政务公开纳入绩效考核体系。政务公开工作主要任务落实情况要纳入政府信息公开工作年度报告并向社会公布,接受社会监督。全年落实情况于12月15日前书面报省政府办公厅,省政府办公厅将适时开展专项督查。
福建省人民政府办公厅
2018年5月18日
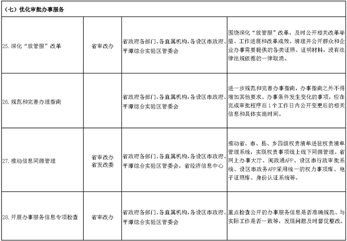
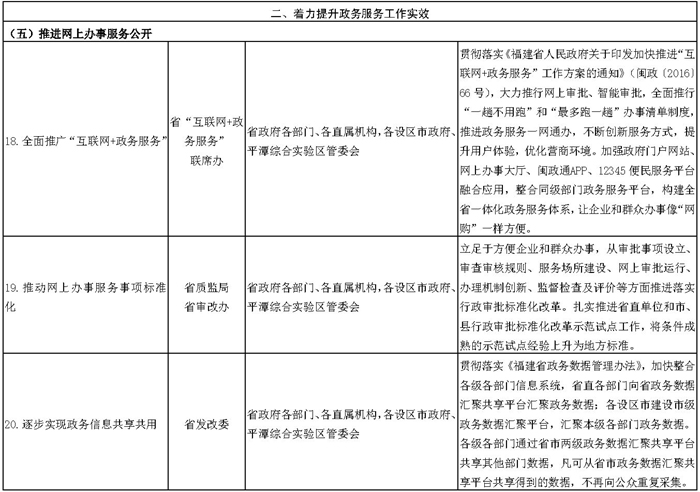
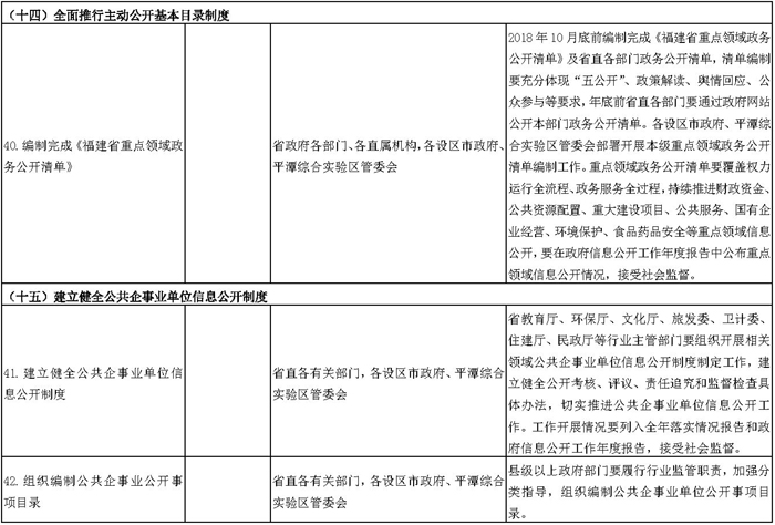
2018年政务公开工作主要任务分解表












扫一扫手机阅读




