
福建省人民政府关于报送集中式饮用水水源地
排查情况和问题清单的函
闽政函〔2018〕21号
生态环境部、水利部:
感谢生态环境部、水利部对福建经济社会发展的关心支持。
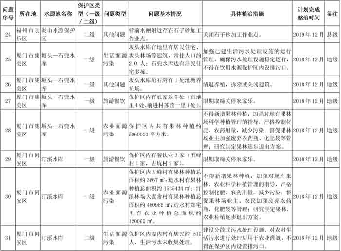
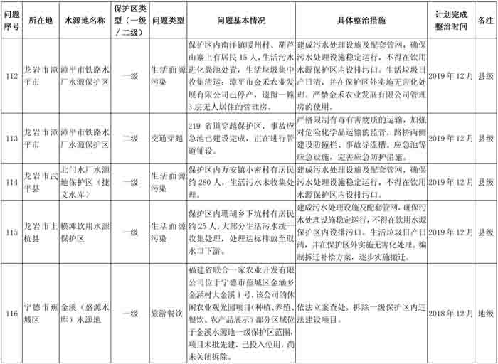
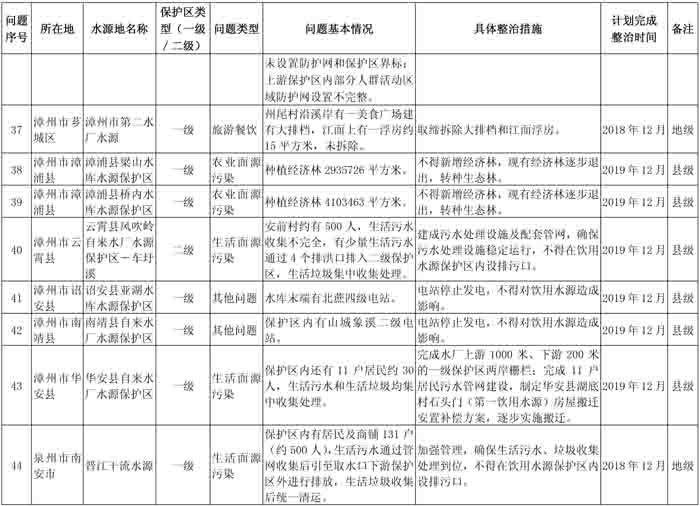
根据生态环境部、水利部《关于印发〈全国集中式饮用水水源地环境保护专项行动方案〉的通知》(环环监〔2018〕25号)要求,我省立即部署开展相关工作,省环保厅、水利厅组织全省各级环保、水利部门认真开展县级及以上集中式饮用水水源地环境问题排查。经认真梳理、汇总、核实,全省36个地级城市集中式饮用水水源地共排查出环境问题52个,98个县级城市(含县级人民政府驻地所在镇1个)集中式饮用水水源地共排查出环境问题80个,现将排查出的具体问题清单予以报送。我省将按照通知精神,对标生态文明试验区建设要求,督促有关部门和地方政府持续做好水源地环境整治,并按规定做好信息公开工作,确保饮用水水源地环境安全。
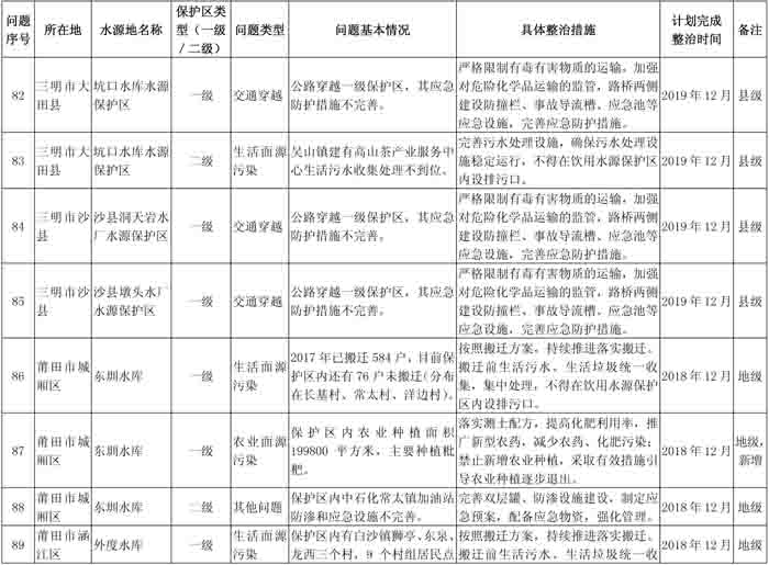
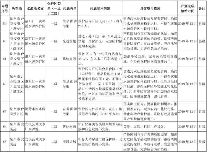
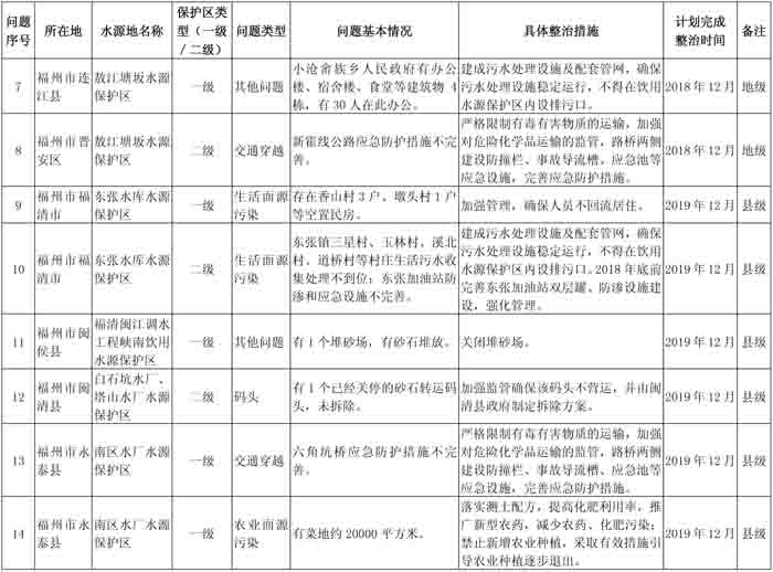
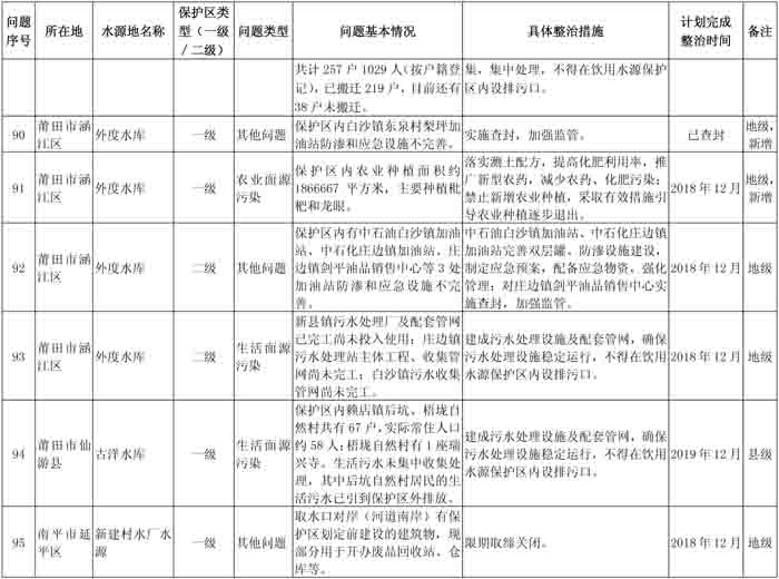
附件:饮用水水源地环境问题排查情况统计表
福建省人民政府
2018年4月2日
附件
饮用水水源地环境问题排查情况统计表



















扫一扫手机阅读
信息来源:福建省人民政府
|




