
福建省人民政府关于深化行政审批
标准化改革的指导意见
闽政〔2017〕41号
各市、县(区)人民政府,平潭综合实验区管委会,省人民政府各部门、各直属机构:
为深入贯彻党中央、国务院关于深化简政放权放管结合优化服务改革部署,加快推进全省行政审批标准化体系建设,持续优化营商环境,按照国务院审改办、国家标准委《关于推行行政许可标准的通知》有关精神,在实施《政府工作部门行政许可规范》(DB35/T1630-2016)地方标准的基础上,结合我省实际,提出以下指导意见。
一、目标要求
认真贯彻习近平总书记系列重要讲话精神和治国理政新理念新思想新战略,落实党中央、国务院决策部署,促进简政放权、放管结合、优化服务改革措施落地生效,进一步深化行政审批标准化改革,规范行政权力运行,优化政务服务供给,降低制度性交易成本,最大限度激发社会和市场活力;全面落实“五个规范”和“四个统一”,围绕“行政审批事项最少、审批流程最优、审批环节最简、审批时限最短”改革目标,建立健全涵盖政务服务“全事项、全过程、各环节”相互配套协调的标准体系。2017年底前,全省行政审批标准化体系建设取得阶段性成效;2018年底前,总结推广行政审批标准化改革工作经验,制定出台一批行政审批地方标准;2019年底前,全省行政审批标准化体系基本建成,实现审批服务事项清单标准化、办事指南标准化、审查工作细则标准化、网上网下审批服务标准化、考核评估指标标准化等,为企业和群众提供规范、透明、高效的政务服务。
(一)服务体系更加健全。建立健全全省各级行政服务中心、乡镇(街道)便民服务中心和村(居)便民服务代办点,实现窗口建设、审批业务、服务行为、服务场所、监督评价标准化,做到规范统一、设施完备、功能健全,更好的发挥服务企业、服务群众、服务社会、服务经济发展的综合性平台作用;省网上办事大厅和各级审批系统、各专业部门审批平台更加规范,做到系统兼容、数据互通、信息共享。
(二)权力运行更加透明。全面推行政府部门权责清单制度,实行阳光审批,接受社会监督;审批要件更加明确,审批环节更加简化,监督制约机制和责任追究机制更加完善,裁量行为更加细化,自由裁量空间不断压缩;部门间联审联批工作机制更加顺畅,互为前置的现象基本杜绝。
(三)服务流程更加高效。进一步创新服务方式,服务流程更加优化,审批时限最大限度压缩,形成权责一致、公开透明、便利高效、服务优质的行政审批运行机制,行政服务效能大幅提升,企业、群众办事基本实现“一趟不用跑”或“最多跑一趟”。
二、主要任务
持续深化“放管服”改革,着力抓好行政审批和服务事项管理、服务场所、网上审批、机制创新以及监督评价等方面的规范和标准,进一步健全和完善政务服务标准体系。
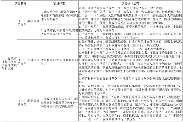
(一)行政审批和服务事项管理的规范和标准
1.事项管理规范
按照“五个规范”和“四个统一”,对所有的行政审批和服务事项统一建立事项清单,实行动态管理。按照“能减尽减”原则,“取消一批、改备案一批、告知承诺一批、转化优化一批”,大力清理与企业生产、群众生活密切相关的证照资质资格、证明及年检、培训等事项,进一步降低就业创业门槛。
对公布保留的行政审批和服务事项目录,按照省级各部门梳理公布的纵向清单,统一主项、子项的设置及名称、审批类别等基本要素,推行统一编码管理,实现不同层级相同事项的事项名称、事项类别、法律依据、基本编码等要素基本统一,实现省、市、县行政审批和服务事项“一事项一标准”。
2.办事指南规范
对行政审批和服务事项,逐项梳理形成规范统一的办事指南,列明事项名称、事项类别、设定依据、实施机构、法定办结时限、承诺办结时限、结果名称、结果样本、收费标准、收费依据、申请材料、办理流程、办理形式、审查标准、通办范围、预约办理、网上支付、物流快递、办理地点、办理时间、咨询电话、监督电话等要素,并明确提交材料的依据。持续开展“减证便民”专项行动,对涉及企业、群众办事的各种证照和奇葩证明、循环证明进行全面清理,凡没有法律法规依据的一律取消;进一步精简企业和群众办事的各种申报材料,凡没有法律、法规、规章或国家部委、省政府规范性文件等依据的,一律予以取消;能够通过部门之间信息共享解决的,一律不再要求申请人提供,全面精简办照办证所需的申报材料,方便企业和群众办事。
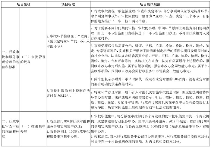
3.审批管理规范
行政审批和服务事项实施机关应以方便行政相对人为导向,简化优化行政审批流程,梳理编制审批流程图。根据行政审批和服务事项流程所涉及实施机关的数量及职责,将流程分为单一审批流程和共同审批流程。单一审批流程事项尽量调整为即办事项;共同审批流程事项需明确一个牵头部门,并建立相关部门协同办理机制。
审批实施的流程一般包括受理、审查和决定环节。除个别复杂事项外,审批环节原则上控制在3个以内,部分行政审批和服务事项可依法设定特殊环节。对于事项受理后依法需要公示、听证、招标、拍卖、检验、检测、检疫、测绘、鉴定、专家评审等特殊环节办理的事项,行政审批和服务事项实施机关应根据不同情形制定相应的流程说明以及所需时间,向社会公示。法律、法规、规章未明确需要公示、听证、招标、拍卖、检验、检测、检疫、测绘、鉴定、专家评审等的,行政审批和服务事项实施机关在审查中认为有必要履行上述程序的,由同级审改办牵头会同相关部门审定,所需时间原则上应控制在行政审批法定的时限内。
审批全流程所需时间为审批时限,审批时限原则上控制在法定时限的50%以内。特殊环节办理的时限一般不计入审批时限,法律法规有明确特殊环节办理时限的,依照法定时限办理;法律法规未明确特殊环节办理时限的,审批机关应根据实际予以明确。
(二)行政审批审查审核的规范和标准
1.推进“三集中”审批改革
推行“一审一核”制,集中行政审批权。加快将分散在审批部门多个内设机构的审批职能集中到一个内设机构,成建制进驻行政服务中心,集中开展对外服务,避免一个部门内部多头审批。对实行集中审批的内设机构或行政服务中心窗口要充分授权到位。
2.明确审批环节工作细则
按照“无差别受理、同标准审批、零自由裁量”服务目标,制定行政审批各个环节的审查工作细则,细化业务办理裁量标准。行政审批审查工作细则是指行政审批机关实施受理、审查和决定等环节的审核规范和办理要求,应明确适用情形、法定审查内容、审查要点、审查评判依据、审查程序、审查期限、各级审查人责任、审查意见(结论)等,还应明确注意事项及不当审查行为需要承担的后果等,便于行政相对人行使监督权利。
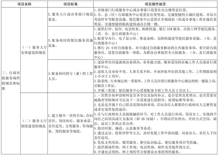
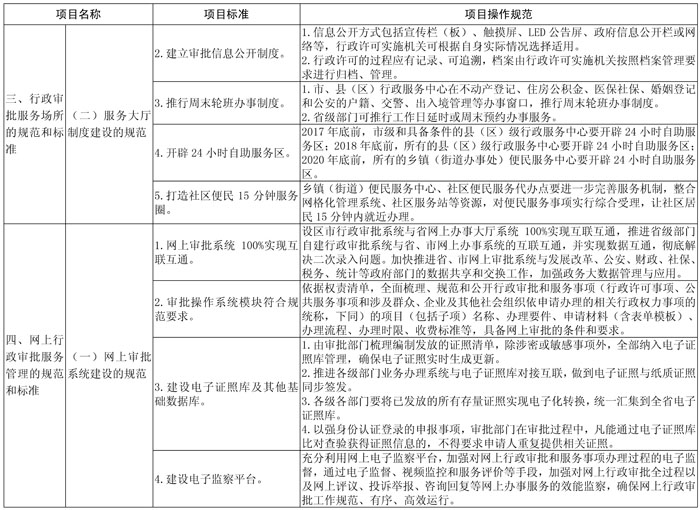
(三)行政审批服务场所的规范和标准
1.服务大厅实体建设规范
省级各部门应根据本部门行政审批和服务事项的数量、申请量、办理机构数量等情况,合理设置服务大厅或办事窗口。市、县两级均需设立实体性行政服务大厅,大厅面积应当能够容纳本级承担的所有行政审批和服务事项的办事窗口。根据实际从严控制分中心设置,对设置分中心较多的市、县(区),能整合的尽量整合。乡镇(街道)设立便民服务中心,设置综合服务窗口,配备专兼职工作人员。乡镇(街道)便民服务中心及乡镇派出所办事窗口统一纳入各级行政服务中心予以统筹管理和监督。
2.服务大厅制度建设规范
行政服务大厅应当建立健全服务保障制度。实行一次性告知制、首问责任制、服务承诺制、限时办结制、同岗替代制、责任追究制、信息公开制度以及推行窗口无否决权、周末办事制度等提供优质服务相关制度。市级和具备条件的县(区)级行政服务中心要开辟24小时自助服务区,提供自助服务一体机等设备,为群众办事提供全天候服务。乡镇(街道)便民服务中心、社区便民服务代办点要进一步整合网格化管理系统、社区服务站等资源,打造社区15分钟便民服务圈。
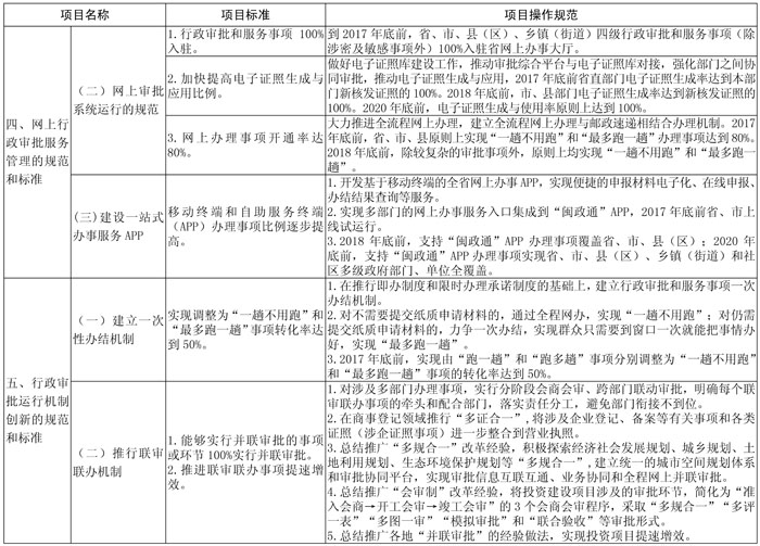
(四)网上审批服务管理的规范和标准
1.网上审批系统建设规范
推行“互联网+政务服务”,实现政务“上云端”、服务“接地气”。进一步完善由省网上办事大厅、“闽政通”APP、政府门户网站、12345便民服务平台构成的“互联网+政务服务”平台,构建多级联动、规范透明、资源共享、业务协同的网上政务服务体系。强化网上实名认证、快递服务、缴费服务等公共技术环境支撑。加快推进政务数据共享平台建设,实现各级部门自建审批服务系统与各级行政服务中心审批办理系统的数据互通,进一步解决信息壁垒、二次录入等问题,实现信息共享。
2.网上审批运行规范
推进“一张网”审批,至2017年底,省、市、县(区)、乡镇(街道)四级行政审批和服务事项(除涉密及敏感事项外)全部入驻省网上办事大厅。加快推进全省电子证照库建设工作,实现审批综合平台与电子证照库对接。至2017年底,省、市、县(区)三级部门电子证照生成率达到本部门核发证照的100%。各级各部门不断提高电子证照使用率,大力推进全流程网上办理,不断提高“全程网办”事项比例,建立全流程网上办理与邮政速递相结合办理机制,规范网上预审服务,提升网上申报率。至2017年底,省、市、县原则上实现“一趟不用跑”和“最多跑一趟”办理事项达到80%。
3.建设“闽政通”APP
开发应用基于移动终端的“闽政通”APP,将多部门网上办事服务入口统一集成至“闽政通”APP,打造我省移动互联网政务服务和政民互动的统一平台。
(五)行政审批机制创新的规范和标准
1.建立一次办结机制
推进行政审批方式创新,提升运用新技术新方法为民服务的能力,在推行即办制度和限时办理承诺制度的基础上,全面推进网上受理和网上审批,持续提升行政服务效能,建立一次办结机制,为群众和企业提供标准统一、便捷高效的政务服务。
2.推行联审联办机制
对涉及多部门办理事项,实行分阶段会商会审、跨部门联动审批,明确每个联审联办事项的牵头和配合部门,落实责任分工,建立健全部门协作配合、衔接顺畅的工作机制,不断完善联审联办制度。
3.推行代办服务制度
推行重大项目审批代办服务制度,按照“无偿代办、全程服务、上下联动、部门协作”原则,实行代办窗口专人专项服务,落实“一个项目、一个专员、随叫随到、当日协调”要求,实现“让服务跟着项目跑,让代办员随项目跑”,让企业能够轻松办成事、办好事。
(六)监督检查及评价的规范和标准
1.监督检查机制
建立健全监督检查机制,采取视频监督、电子监察、现场巡查等方式,定期或不定期地进行抽样检查、抽点检查或定点检查,重点检查超权限、超时限、逆程序办理行政审批和服务事项,以及不作为、乱作为、权力寻租、恶意刁难、吃拿卡要等其他违规情况。
2.评价评估机制
采用自我评价、行政相对人满意度评价、第三方评价或多方评价相结合等方式开展评价,重点评价行政许可信息公开情况、行政许可事项动态管理情况、行政许可流程梳理优化情况、办事效率情况、违规办理情况、便民利民的创新措施情况以及投诉、行政复议或行政诉讼情况等。
三、组织实施
(一)加强组织协调。各级各部门要高度重视,把深化行政审批标准化改革作为“放管服”改革的重要举措,积极组织或参与各类标准的研制工作,认真研究制定工作方案,明确责任分工和时间安排。各级各部门要在10月底前制定出台本地区或本部门实施方案,分阶段推进行政审批标准化改革,通过标准化建设促进工作效率提升、促进工作作风转变、促进工作效能提高。
(二)及时总结推广。各级各部门要按照加快推进“互联网+政务服务”标准化示范试点和国家有关试点示范提升工作要求,系统总结行政审批标准化工作的典型经验,成熟一批,总结推广一批,通过对标先进的做法,在全省营造“比服务、立标准、提效能”的改革氛围,持续优化营商环境。
(三)开展督查评价。各级各部门要组织开展标准化改革的监督检查和评价评定,规范行政审批行为,提高政务服务质量和效率。各级效能办、行政服务中心管委会应将业务监督与效能监督有机结合,采用现场巡查和电子监察相结合等方式定期或不定期开展抽样检查。同时,要积极采用第三方评价、行政相对人满意度评价或多方评价相结合等方式,开展审批服务标准化评价评估,评价评估结果向社会公开。
(四)建立长效机制。各级各部门要注重实效,在加强相关监督检查和评价评估基础上,不断摸索和总结经验,改进实施方法,修订标准。省质监局牵头对各级政府部门在实施过程中提出的更加简便、更加科学和更加高效的行政审批服务举措,及时进行总结,将单个部门或地区在行政审批改革过程中形成的标准上升为全省标准,不断巩固行政审批标准化改革成果。
附件:福建省深化行政审批标准化改革的操作指南
福建省人民政府
2017年9月27日
附件
福建省深化行政审批标准化改革的操作指南







扫一扫手机阅读




