
福建省人民政府办公厅关于印发《福建省农业
水价综合改革工作绩效评价办法(试行)》的通知
闽政办〔2017〕112号
各市、县(区)人民政府,平潭综合实验区管委会,省财政厅、国土厅、农业厅、水利厅、物价局:
《福建省农业水价综合改革工作绩效评价办法(试行)》已经省政府同意,现印发给你们,请认真贯彻执行。
福建省人民政府办公厅
2017年9月28日
福建省农业水价综合改革工作
绩效评价办法(试行)
为贯彻落实国家发展改革委、财政部、水利部、农业部、国土资源部《关于扎实推进农业水价综合改革的通知》(发改价格〔2017〕1080号)和福建省人民政府办公厅《关于印发福建省推进农业水价综合改革实施意见的通知》(闽政办〔2016〕127号,以下简称《实施意见》)要求,落实设区市人民政府、平潭综合实验区管委会改革主体责任,发挥评价工作的导向激励作用,加快推进农业水价综合改革,结合我省实际,制定本办法。
一、评价对象
各设区市人民政府、平潭综合实验区管委会农业水价综合改革工作。
二、评价内容与指标
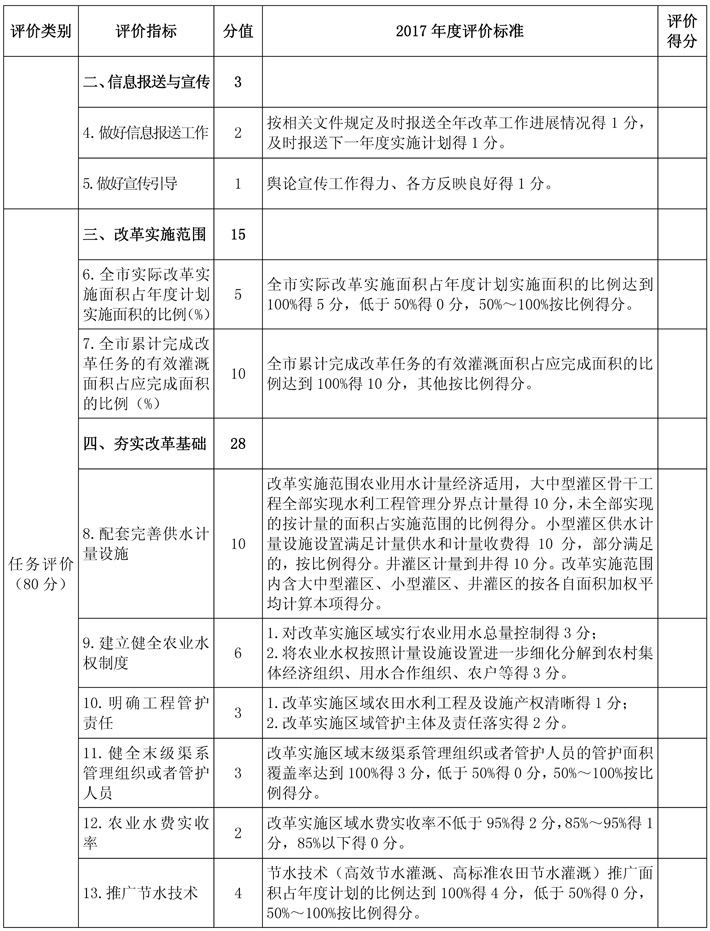
按照《实施意见》明确的农业水价综合改革总体目标和任务要求,评价内容分为工作开展情况和任务完成情况,有关指标的分值和评价标准将根据年度改革工作进展情况进行相应调整。工作评价着重对工作机制、落实责任、加强信息报送和宣传等工作落实情况进行评价,共设置5项细化评价指标;任务评价围绕改革实施范围及夯实改革基础、水价形成机制和奖补机制等改革重点任务进行评价,共设置13项细化评价指标。具体评价指标见附件。
三、评价方法与程序
(一)评价方法。评价工作采取自查自评与核查评价相结合的方式。
(二)评价程序。评价采取以下步骤:
1.自查自评。各设区市、平潭综合实验区对照本办法设置的评价指标,在完成对辖区县(市、区)绩效评价的基础上,总结评价期内农业水价综合改革工作推进和任务完成情况,进行自评打分,于当年11月底前将自评结果和评价依据(相关文件或证明材料)上报省物价局、水利厅、财政厅、农业厅、国土厅(以下简称五部门)。
2.核查评价。五部门组成联合工作组对各设区市、平潭综合实验区农业水价综合改革工作情况进行实地核查评价。
3.综合评定。五部门结合日常督导检查情况,对各设区市、平潭综合实验区的自查自评和核查评价结果进行联合审议,对照评价指标打分并确定等级。
4.发文通报。评价结果于次年3月底前由五部门联合发文通报,并抄报省政府。
(三)评价等次确定。本评价采用标准分制,满分为100分。评价结果分为4个等级,得分90分以上为优秀,80分以上90分以下为良好,60分以上80分以下为合格,60分以下为不合格(“以上”包括本数,“以下”不包括本数)。
四、评价结果应用
(一)本评价结果逐步纳入粮食安全责任制考核、最严格水资源管理制度考核。
(二)本评价结果作为细化分解中央资金和省级财政资金安排绩效因素,与相关涉及农田水利建设的资金分配挂钩。
附件:农业水价综合改革工作绩效评价表
附件
农业水价综合改革工作绩效评价表



扫一扫手机阅读




