
福建省人民政府关于印发福建省
矿产资源总体规划(2016—2020年)的通知
闽政文〔2017〕306号
各市、县(区)人民政府,平潭综合实验区管委会,省人民政府各部门、各直属机构:
《福建省矿产资源总体规划(2016—2020年)》(以下简称《规划》)已经国土资源部批复,现印发给你们,请结合以下要求一并认真贯彻执行。
一、《规划》是我省地质勘查、矿产资源开发利用与保护、矿山地质环境恢复治理的指导性文件,是依法审批和监督管理地质勘查、矿产资源开发利用与保护活动的重要依据。各市、县级人民政府要认真落实中央支持福建加快发展和建设国家生态文明试验区的重大决策部署,牢固树立创新、协调、绿色、开放、共享的发展理念,按照《规划》目标任务,强化资源保护和合理利用,落实矿业绿色转型升级和矿业管理制度改革,加快构建节约、高效、绿色、和谐、可持续发展的矿产资源开发利用保护新格局。
二、各市、县级人民政府要以《规划》为依据,抓紧完成本级矿产资源总体规划编制工作。规划编制要依据本地区矿产资源实际情况、经济社会发展需求及生态环境保护要求,细化落实上级规划目标任务,确保规划目标任务、空间布局、管理措施落到实处。要坚持生态保护第一,严守生态保护红线,将自然保护区、风景名胜区、森林公园、饮用水水源保护区等各类保护区在规划中落位并衔接落实有关保护规定。
三、市级矿产资源总体规划报省人民政府审批,县级矿产资源总体规划报设区市人民政府审批。矿产资源总体规划一经批准,必须严格执行。对不符合矿产资源规划的勘查、开采项目,不得批准立项,不得审批、颁发勘查许可证、采矿许可证,不得批准用地。要加强规划执行情况的监督检查,维护正常的勘查开发秩序,确保实现规划的目标任务。
福建省人民政府
2017年9月12日
福建省矿产资源总体规划
(2016—2020年)
总 则
为统筹部署地质勘查、矿产资源开发利用与保护和矿山地质环境治理恢复等活动,深化矿产资源管理制度改革,加快推进绿色矿业发展,促进机制活、产业优、百姓富、生态美的新福建和国家生态文明试验区(福建)建设,依据《中华人民共和国矿产资源法》等相关法律法规、《全国矿产资源规划(2016-2020年)》、《国家生态文明试验区(福建)实施方案》、《福建省国民经济和社会发展第十三个五年规划纲要》、《福建省主体功能区规划》等,制定《福建省矿产资源总体规划(2016-2020年)》(以下简称《规划》)。
《规划》是未来5-10年福建省地质勘查、矿产资源开发利用与保护和矿山地质环境恢复治理的指导性文件,是依法审批和监督管理地质勘查、矿产资源开发利用与保护活动的重要依据。涉及矿产资源开发利用活动的相关行业规划,应当与本《规划》做好衔接。
规划范围为福建省所辖行政区域(未包括金门、马祖)。
《规划》以2015年为基期,2020年为目标年,展望到2025年。
第一章 现状与形势
福建省地处中国东南沿海,全省陆地面积12.4万平方千米,海域面积13.6万平方千米。福建自然条件优越,区位优势明显。中央积极支持福建加快发展,批准设立平潭综合实验区、中国(福建)自由贸易试验区、21世纪海上丝绸之路核心区、国家生态文明试验区等,进一步凸显了福建在全国发展大局中的地位和作用,为福建发展注入强劲动力。2015年,全省煤炭、金属、非金属采选及压延加工销售产值累计超3100亿元,占全省GDP12%。城市地质、海洋地质、农业地质等广义地质和采矿业为福建社会经济发展作出了重要贡献。
第一节 矿产资源及矿业发展现状
矿产资源现状。截至2015年底,已发现矿产138种,查明资源储量120种,其中:能源矿产2种,金属矿产28种,非金属矿产89种,水汽矿产1种。上表矿区1584个,其中:大型矿区56个,中型矿区155个,小型矿区1373个。煤、铁、铜、钨、稀土、水泥用灰岩、萤石等重要矿产保有资源储量有所增加,水泥标准砂、铸型用砂、玻璃用砂、叶蜡石、明矾石、高岭土、普通萤石、建筑及饰面用花岗岩石材等28种非金属矿产保有资源储量居全国前5位。
福建省矿产资源种类相对齐全,能源、黑色金属、有色金属、稀有金属、稀土金属、非金属等矿种均有分布。矿产资源特点为“三多”、“三少”、“一集中”,即:非金属矿产种类多,金属矿产伴(共)生组分多,贫矿多;大型、特大型金属矿床少,富矿少,能源矿产种类少;主要矿产形成及空间分布受区域性构造—岩浆活动的影响,具有集中分布的特点,其中,铁矿主要分布在龙岩新罗、漳平、安溪、德化、大田一带,钨矿分布在宁化、清流、建瓯、建阳;金、银、铜矿主要分布在上杭紫金山、武平悦洋一带;煤炭集中在龙岩新罗、永定、大田、永安、永春等地;水泥用灰岩分布在龙岩新罗、永定、武平、漳平、永安以及将乐、顺昌一带;萤石分布在邵武、建阳、光泽、将乐、明溪、清流一带;稀土矿主要分布在龙岩和三明;地热分布在东部沿海,主要在闽江口以南地区。
地质勘查工作现状。地质工作程度不断深入,工作领域不断拓展,对城镇化、工业化、农业现代化服务支撑作用不断增强。2015年,全省1∶5万区域地质调查覆盖率达64.3%,1∶5万矿产地质调查覆盖率达20.8%;1∶100万海洋地质调查、1∶25万农业地质调查实现全覆盖;福州、厦门等6个中心城市城市地质调查工作基本完成,缺水地区应急地下水源地调查工作初显成效;油气、页岩气、干热岩等新能源矿产调查与勘查相继启动。截至2015年底,全省从事地质勘查单位 46家,人员1.36万人。设置探矿权918个,总面积7652.1平方千米,主要分布在龙岩、三明及南平市,其中,金属矿735个、非金属矿101个、煤矿68个、地下热水12个、矿泉水2个;按工作程度划分,勘探27个、详查272个、普查538个、预查81个。
矿业开发现状。全省形成了上杭紫金山铜金、龙岩马坑铁、宁化行洛坑钨、永安曹田—坑边水泥用灰岩、长汀南塘—中坊稀土等一批重要资源产业基地。2015年,全省矿山数量2148个,从业人员12.52万人,年产矿石量1.42亿吨,矿业采选产值117.15亿元,其中,金、银、钨矿产量分别排在全国第一、二、三位,能源矿产产值达32.59亿元,金属矿产产值达57.27亿元,非金属矿产产值达27.29亿元,有力促进了我省经济社会发展。
第二节 上轮规划实施成效
第二轮矿产资源规划实施以来,矿产资源管理不断强化,基本完成地质勘查、矿产资源开发利用与保护各项目标任务,取得良好成效。
基础性地质成果丰硕。围绕整装勘查区和重点成矿远景区,全省完成1∶5万区域地质调查45幅,2.01万平方千米,1∶5万矿产地质调查67幅,1.98万平方千米;1∶25万农业地质调查和1∶100万海洋区域地质调查全部完成,1∶25万海洋区域地质调查完成3幅;完成福州、厦门等6个中心城市地质调查1.8万平方千米,沿海地区地下水源地调查1500平方千米,圈定地下应急水源地20处。

地质找矿取得较大突破。完成全省矿产资源潜力评价、矿产资源利用现状调查、矿业权核查等3项重要省情调查项目,基本摸清我省重要矿产资源家底。新发现上杭罗卜岭铜(钼)矿、建瓯上房钨矿、上杭洋坡坑稀土矿等大中型矿产地46处(其中大型10处)。新增一批重要矿产资源储量,找矿战略行动取得重大突破,资源保障能力进一步增强。
开发利用结构与布局进一步优化。整合、关闭、退出各类矿山1868个,矿山数量由2007年的4016个减少到2148个,大中型矿山所占比例由12%提高到16%,矿产开发结构由“多、小、散、低”向规模化、集约化转变。煤、稀土、钨、重晶石、萤石等重要矿种开采总量调控落实到位。
资源利用水平明显提高。全省固体矿产综合采选回收率提高2.0%以上,大中型矿山综合利用率达50%以上,开展综合利用矿山比例达80%以上。上杭紫金山金铜矿被列入全国资源综合利用示范基地,宁化行洛坑钨矿、龙岩东宫下高岭土矿、南平钽铌矿被国土资源部评为全国矿产资源节约与综合利用先进技术推广应用示范矿山,福建省双旗山矿业有限责任公司双旗山黄金矿综合利用技术等6项先进技术入选全国矿产资源节约与综合利用先进适用技术推广目录。
绿色矿山建设成效显现。矿山地质环境恢复治理保证金制度全面实施,历史遗留矿山地质环境治理恢复率达42%,历史遗留矿山土地复垦率达40%。废弃矿山“青山挂白”治理178处,面积547.54公顷,在建矿山地质环境得到改善,治理面积483.71公顷。上杭紫金山金铜矿、龙岩马坑铁矿、尤溪丁家山铅锌矿等16个国家级绿色矿山试点建设进展顺利。
矿产资源管理体制进一步完善。全面实行矿业权招拍挂和网上公开出让制度。出台《关于加强矿业权出让管理的通知》。试行基准矿价评估制度。持续开展严厉打击非法违法采矿专项整治行动,建成并运行与移动执法系统对接的打击非法违法采矿管理信息系统,矿政综合监管体系初步建立。
第三节 面临形势
“十三五”时期,是福建省进一步加快发展的重大战略机遇期,也是生态文明试验区建设的关键时期,“再上新台阶、建设新福建”是今后五年发展的主旋律。地质勘查、矿产资源开发利用与保护面临新的形势和挑战。
实施生态文明试验区、建设“生态美”新福建要求加快绿色矿业发展。全面实施《国家生态文明试验区(福建)实施方案》,是当前一项重要任务。目前,我省矿产资源开发利用方式还较粗放,规模化集约化程度不高,部分矿山尤其是小型矿山资源浪费现象依然存在。矿产开发导致的水土流失、环境污染及诱发地质灾害等局部环境问题时有发生,资源开发与环境保护之间的矛盾仍然存在,部分历史遗留矿山地质环境问题仍较突出,矿山地质环境恢复和综合治理任务艰巨,亟需进一步转变资源利用方式,健全矿山地质环境保护和治理制度体系,加快绿色矿业建设。
保持经济稳定较快增长、建设“百姓富”新福建要求提高资源保障能力。随着新型工业化、城镇化的快速推进,城市基础设施和重点工程建设对普通建筑用砂石土的需求,重点产业和新型能源产业发展对矿产资源需求仍将维持高位运行,以及城市化、现代农业化对地质工作需求不断加大。但我省资源禀赋不佳,重要矿产资源供需矛盾仍较突出,烟煤、石油、天然气等完全依赖进口,铁、铜、饰面用大理岩等大宗矿产对外依存度依然较高;锰、重晶石、优质高岭土和雕刻用叶腊石等保有储量逐年下降。随着找矿难度不断增大和勘查投入下降,对增强资源保障能力和支撑能力提出更高要求。
推进产业转型升级、建设“产业优”新福建要求加快矿业结构调整转型升级。随着全球经济的放缓,矿产资源总体供应过剩,矿产品价格急剧下跌。我省矿产品深加工少、产业链短,竞争力不强,矿业企业经营困难,煤炭、水泥等行业产能过剩。同时,新能源、新材料等战略性新兴产业迅猛发展,非常规能源、稀土、石墨等战略性新兴产业矿产需求逐步凸显,亟需加快矿业结构调整和转型升级,优化产业结构,延长产业链,增强可持续发展能力。
实施创新驱动战略、建设“机制活”新福建要求加快矿产资源管理体制机制创新。当前矿业经济下行,矿业发展的活力与动力不足,同时资源约束趋紧、生态问题突出、民生诉求多元等相互交织,矿产资源管理领域深层次矛盾亟待解决。矿产勘查开发监管体系还不够健全,矿业权退出程序还不规范,因政策性退出或关闭的矿业权补偿制度缺失,矿业权人合法权益保障有待加强,亟需深化改革,加快矿产资源管理体制机制创新,实现管理方式转变,增加矿业发展活力动力。
第二章 指导思想与目标
第一节 指导思想
全面贯彻党的十八大和十八届三中、四中、五中和六中全会精神,认真落实中央支持福建加快发展和建设国家生态文明试验区的重大决策部署,以“创新、协调、绿色、开放、共享”发展理念为统领,按照生态优先、保护优先、绿色发展的要求,坚持节约资源和保护环境基本国策,以资源利用方式转变为主线,以改革为动力,统筹地质勘查、矿产资源开发利用与保护,从严从紧,有保有控,妥善处理保障发展与保护生态的关系,加快矿业绿色转型升级,完善矿产资源管理体制机制,建立符合国家生态文明试验区要求的节约、高效、绿色、和谐、可持续的矿产资源开发利用保护新格局,为“再上新台阶、建设新福建”提供资源支撑。
第二节 基本原则
坚持生态优先。深入实施生态省战略,按照发展绿色矿业和生态保护优先原则,坚持矿产资源勘查开发、矿山地质环境保护和生态文明建设统筹协调统一,把矿山地质环境恢复和综合治理摆在更加突出位置,强化资源管理对自然生态的源头保护作用。
坚持服务发展。紧紧围绕重点产业、新型能源产业和重大项目建设对矿产资源的需求,加强重要矿产资源勘查,推进地质工作多元化服务,严格重要矿产资源保护和开发管理,强化资源接替和储备,努力提高服务全省经济社会发展保障能力。
坚持节约集约。树立节约集约循环利用的资源观,加强资源保护,严格准入条件,优化开发布局结构,推广先进的采选技术与设备,促进资源合理高效综合利用,强化资源利用监管力度,促进资源利用方式根本转变。
坚持改革创新。加大供给侧结构性改革,推进矿产资源管理体制机制改革与创新,突出差别化管理政策,加快矿业转型升级,强化诚信体系建设,建立规范有序、监管有力的矿业市场体系,增强矿业发展活力和竞争力。
第三节 规划目标
基础性地质工作程度不断提高。到2020年,资源保障能力进一步增强,开发利用总量得到有效调控,矿业结构和布局进一步优化,资源节约集约利用效率不断提高,矿山地质环境状况明显改善,节约高效、环境友好、矿地和谐的绿色矿业发展模式基本形成。完成重要成矿远景区和沿海重要经济区1∶5万区域地质调查34幅,面积1.48万平方千米,覆盖率达74%以上。实施1∶5万矿产地质调查25幅,面积1.14万平方千米,覆盖率达36%以上。提交找矿靶区不少于100处,完成1∶5万农业地质调查1万平方千米,1∶5万水工环地质调查0.52万平方千米。地质资料信息化程度大幅提高、社会化服务体系不断完善,基础地质工作服务支撑能力不断增加。
重要矿产资源保障更加有力。找矿突破战略行动取得新成效,提供一批可供进一步工作或开发的矿产地,力争提交大中型矿产地15处(大型5处、中型10处),新增一批重要矿产资源储量。强化重要矿产资源保护与储备。
开发利用结构和布局更加合理。矿山规模化集约化程度明显提高,持证矿山总数控制在1700个以下,开发利用布局进一步优化,小型矿山数量明显减少,大中型矿山比例提高到18%以上。钨、稀土、煤、萤石、重晶石等重要矿产资源开采总量严格控制在国家年度下达和省确定的目标内。

绿色矿业格局初步形成。建设一批资源综合利用重大工程,矿产资源节约与综合利用水平进一步提高。建成6个以上国家与省级绿色矿业发展示范区。大中型矿山力争全部达到绿色矿山标准,绿色矿山比例力争达到30%以上。矿山地质环境得到有效保护和及时治理,完成历史遗留矿山地质环境治理恢复面积1000公顷以上。

到2025年,重要矿产资源储量明显增加,资源保障能力进一步提高,矿产资源开发利用结构和布局进一步优化,资源利用效率进一步提升,体制机制更加完善,与生态文明实验区相协调的绿色矿业格局基本形成。
第三章 总体布局
按照《福建省国民经济和社会发展第十三个五年规划》总体战略布局和《福建省主体功能区规划》要求,构建东西部资源优势互补、勘查开采定位明确、资源开发与地质环境相协调的发展格局。
第一节 优化勘查开发布局
闽西北地区(龙岩、三明、南平)资源勘查开发布局。按照“保护优先、优化开发”的原则,重点开展武夷成矿带区域地质调查和矿产地质调查,加强成矿规律和成矿预测研究;重点勘查金、银、铜、铁、稀土、石墨等矿产。依据资源禀赋,鼓励大中型矿床、绿色矿产与重大产业项目相配套的矿产资源开发利用;加强矿产资源开发利用的区域统筹和产业延伸,着力培育金、铜、稀土、钨矿等规模较大的资源产业基地。加大矿山地质环境恢复治理和矿区土地复垦;积极开展绿色矿山建设,由点到面、集中连片,整体推动绿色矿业示范区建设。
东部沿海地区(福州、厦门、漳州、泉州、莆田、宁德、平潭)资源开发利用布局。按照“保护优先,适度开发”的原则,加强沿海地区基础地质、海洋地质、城市地质调查;加强地热、优质矿泉水、雕刻用叶腊石、优质高岭土等非金属矿产勘查。实施不同矿种差别化管理,合理开发地热、优质矿泉水及雕刻用叶腊石、优质高岭土、石英砂等非金属矿产;优化经济社会发展刚性需求的建筑用砂石土等矿产开发布局,实现集中开发;饰面石材矿山逐步退出。

第二节 明确勘查开发主要方向
勘查主导方向。以区域重要矿产、经济建设需求的大宗矿产、优质高效非金属矿产和新型能源矿产为重点,在国家级整装勘查区、省级重点勘查区及已有大中型矿区矿山深部和周边等找矿有利地区,优先实施金、银、铜、铁、稀土、高岭土、石墨、雕刻用叶腊石、地热等矿种勘查。
区域开发方向。以闽西北地区作为金、银、铜、钨、稀土和水泥用灰岩、萤石、石墨矿等重要矿产的开发利用区域。东部沿海地区以优质高岭土、雕刻用叶腊石等矿产为重点,打造特色非金属矿开发区域。鼓励机制砂、优质矿泉水和地热等非常规能源矿产开发。
第三节 建设矿产资源产业基地
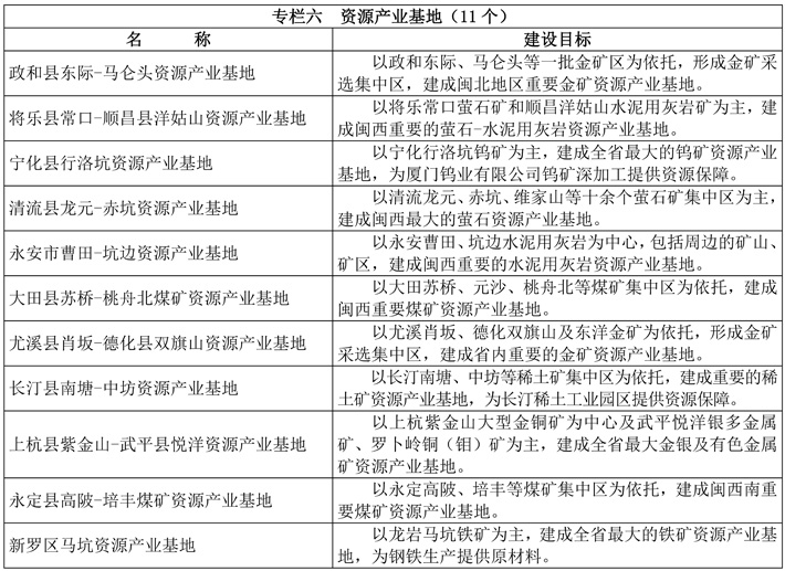
根据成矿地质条件、矿产资源分布规律、区域经济发展状况、矿业开发基本格局,以地质环境承载能力为基础,综合考虑资源开发利用条件,依托龙岩上杭紫金山铜金、闽西南稀土国家能源资源基地,在成矿条件有利、主要矿种找矿潜力大的大中型矿产地分布地区,集中建设11个资源产业基地,作为我省矿产资源供应的重要区域。基地建设坚持点上开发、面上保护,促进资源规模开发和产业集聚发展,在生产力布局、基础设施建设、资源配置、重大项目安排及相关产业政策方面给予重点支持和保障,引领矿业经济提质增效。

图1 福建省资源产业基地示意图

第四章 地质调查与矿产资源勘查
深入实施找矿突破战略行动,提高资源保障能力。推进探矿权制度改革,促进矿产资源勘查开发格局不断优化。拓展地质工作服务领域,提升地质勘查工作对经济社会发展支撑作用。
第一节 加大地质调查评价
区域地质调查。加大1:5万区域地质调查工作投入力度,在武夷成矿带重要成矿远景区,以南平市浦城、武夷山、顺昌,三明市永安、明溪、清流,宁德市屏南、古田以及沿海福州市连江、罗源,漳州市漳浦等县、市为重点,部署实施1∶5万区域地质调查,完成34幅全省1∶5万区域地质调查。
矿产地质调查。以武夷成矿带德化—尤溪、泰宁—宁化、政和—建瓯等铜金矿成矿有利地区及闽东银矿重要成矿远景区为重点,部署16个重点调查评价区,开展1∶5万矿产地质调查。全面开展矿产地质测量、高精度地面磁测、水系沉积物地球化学测量及矿产检查工作,提交找矿靶区100处。
农业地质调查。在1:25万农业地质调查基础上,以农业大县为重点,对耕地开展1∶5万农业地质调查评价工作。优选基本农田连片、典型污染等地区,进一步开展1∶1万及更大比例尺调查评价。集成全省1∶25万农业地质调查成果,编制全省性系列图件,完成数据库建设,促进成果转化应用。
城市地质调查。继续开展宁德、漳州、莆田城市地质调查,启动三明、南平和龙岩等设区市城市规划区城市地质调查(水文、工程、环境地质调查面积0.4万平方千米)。强化地下水调查,新增地下水自动化监测点260处,持续开展水质性、水源性缺水地区地下水应急水源地勘查。
海洋地质调查。在福州新区—平潭—湄洲湾、环三都澳及厦门—金门等地区,开展1∶10万比例尺海岸带综合地质调查。部署海域稀有稀土金属砂矿调查评价、海岸带旅游地质资源综合调查评价、重要海岸带地质环境治理与修复、海湾—河口—湿地生态地质环境专项调查评价、主要贝类养殖区产地地质环境及安全性调查评价、缺水海岛水资源调查,整合集成陆地和海域各类地质调查资料及研究成果,建成海岸带地质资料信息系统。
新能源调查评价。推进地热、浅层地温能及干热岩等新型清洁能源的调查评价,开展福州地热田、漳州地热田、厦门杏林湾、德化南埕、龙海程溪、福州永泰、连江贵安等21个重点区域的地下热水资源调查评价。分区块有序开展沿海中心城市及周边浅层地温能资源调查评价。重点开展德化南埕、永泰县域、上杭古田、永安小陶、明溪胡坊等5个靶区的干热岩调查与资源潜力评价;实施闽西南地区页岩气调查评价,摸清页岩气资源家底。
第二节 加强矿产资源勘查
金属矿产资源勘查。重点部署龙岩长汀—新罗区—上杭—连城、三明清流—宁化等地区稀土矿勘查,南平建瓯—建阳、三明宁化—将乐地区钨矿勘查,龙岩上杭紫金山地区铜多金属矿勘查,龙岩马坑—大田汤泉地区铁矿勘查,泉州德化、南平政和、建瓯、三明泰宁地区金矿勘查,宁德柘荣—周宁、龙岩武平悦洋地区银矿勘查。
非金属矿产资源勘查。重点部署三明永安—大田地区石墨矿勘查,龙岩上杭—新罗区—武平、三明永安—将乐、大田、泉州永春—安溪水泥用灰岩矿勘查,南平浦城—光泽—邵武—建阳—顺昌、三明清流—将乐地区萤石矿勘查,闽东沿海的宁德、福州地区雕刻用叶蜡石矿及高岭土矿勘查。
矿产资源勘查规划分区。按照国家生态文明试验区发展战略,结合矿产资源分布和勘查现状以及资源环境承载能力,立足生态优先,划定限制勘查区、重点勘查区。
——限制勘查区。将生态保护红线区、自然保护区、地质公园(地质遗迹保护区)、风景名胜区、森林公园、饮用水水源保护区,重点保护的不能移动的历史文物、名胜古迹和具有重要历史文化价值的宗教活动场所,铁路、高速公路、普通国省道两侧规定的安全距离,主要流域干流、一级支流沿岸一重山范围内的区域划为限制勘查区。区内除开展公益性地质工作外,禁止新设置探矿权。禁止在自然保护区核心区、缓冲区内勘查,原则上只在实验区安排中央财政出资的公益性、基础性地质调查和战略性矿产资源勘查。自然保护区内已有探矿权,在维护矿业权人合法权益的前提下,依法有序退出。
——重点勘查区。依托龙岩紫金山铜金矿、德化双旗山—东洋金矿、龙岩马坑—大田汤泉铁矿3个国家重点勘查区,在大中型矿产集中区深部和外围区域,矿产资源潜力评价圈定的金、银、铜、铁、稀土等矿产重要远景区,矿调及区调新发现的金、银、铜、铁、稀土等矿产找矿有利地区划定13个省级重点勘查区。区内优选投放探矿权,引导财政和其他资金向重点勘查区投入,实现找矿突破。加强统筹部署和重点监管,推进整装勘查,力争重要矿产资源储量有较大突破,新增一批矿产地。
上述分区以外的其他区域,统筹生态保护与矿产资源勘查,严控探矿权设置,严格探矿权管理。

图2 福建省重点勘查区、重点矿区示意图
划定勘查规划区块。按照科学布局、优化结构和规模开发的要求,充分考虑矿产资源赋存特点、勘查程度和地质环境保护等因素,合理划定勘查规划区块,指导探矿权设置。勘查区块优先在重点勘查区内划定,矿种以金、银、铜、铁、稀土等为主,兼顾其它重要矿种。
——勘查区块划定要求。勘查区块的划定应综合考虑成矿地质条件、物化探异常等找矿信息,充分利用矿产资源潜力评价成果, 尽可能保持已知找矿信息的完整性。对高风险矿产,原则上不划定勘查规划区块;低风险矿产,要根据资源赋存状况和地质构造条件,划定勘查规划区块。
——强化勘查区块管理。结合矿产资源分布特点和区域经济发展需要,发挥优势,突出重点,优先投放金、银、钨、萤石、稀土、石墨、地热、矿泉水等我省重要矿种探矿权。原则上一个规划区块一个主体,引导矿业权有序设置,优化矿产资源勘查布局。
第三节 严格矿产资源勘查管理
从严管理勘查活动。全面落实矿产资源勘查规划分区管理制度,强化空间准入,严格按照生态红线规定,限制开展与资源和环境保护功能不相符的勘查活动,已设置勘查项目涉及生态红线,按照生态红线管理办法办理。督促勘查项目加大有效投入、缩短勘查周期、禁止圈而不探。严格实施勘查区块退出制度,经普查后不能转入详查的探矿权应依法办理注销登记。
深化矿业权制度改革。推进探矿权供给侧结构性改革,从源头上控制矿业权投放数量和面积,创新审批服务方式,简化审批程序,优化审批流程。规范探矿权出让方式,除协议出让等特殊情形外,对其他矿业权一律以招标拍卖挂牌方式出让,并纳入公共资源交易平台,严禁非法转让探矿权。
积极推进绿色勘查。坚持生态保护第一,充分尊重群众意愿,调整优化找矿突破战略行动工作布局。大力推进绿色勘查,部署实施绿色勘查示范项目,大力发展和推广航空物探、遥感等新技术和新方法,健全绿色勘查技术体系。加快修订实施地质勘查行业标准、规范,适度调整或替代对地表环境影响大的槽探等勘查手段,减少地质勘查对生态环境的影响。
第四节 加强地质科学研究与地质资料服务
加强基础地质科学研究。开展福建省矿产地质志编撰、上杭紫金山、龙岩马坑、德化东洋等国家级整装勘查区专题地质研究,提高地质科技支撑能力。以“三深一土”为引领,加强深部地质找矿重大科技问题攻关和技术装备的配置,大力支持国家重点研发计划“深地资源与勘查开采”重点项目,开展武夷成矿带德化—尤溪—永泰矿集区三维综合探测与深部成矿预测课题研究。开展资源节约与综合利用现状调查评价,建立和完善主要矿山矿产资源节约与综合利用数据库,开展重要矿种、重点领域矿产资源节约与综合利用关键技术和推广应用方向研究。大力推进矿山地质环境恢复治理与土地复垦等先进技术研究和推广应用。
强化地质资料信息服务。加强地质资料汇交管理,地质资料应交尽交。加强地质资料数字化和数据库建设,重点开展全省重要钻孔数据标准化和数字化建设,建成全省实物资料库大楼。完成1∶5万区域地质图空间数据库建设和1∶5万区域水工环地质图空间数据库建设;加强地质调查成果资料信息化集成,完善以“一张图”数据库和政务办公、综合监管、公共服务三大平台为核心的国土资源地质资料信息化建设,加强地质调查成果资料二次开发,提升地质调查成果资料信息综合分析与服务水平。
第五章 矿产资源开发利用与保护
坚持节约优先,有度有序利用矿产资源,促进资源开发与区域发展、环境保护、资源保护相协调,构建协调有序的矿产开发利用与保护新格局。
第一节 调控开采矿种与开采总量
调控开采矿种。按照生态文明试验区建设要求,依据全省产业结构调整方向,综合考虑矿产资源开发利用对地区地质环境影响,禁止开采砂金、可耕地砖瓦用粘土,限制开采铅、锌、饰面石材和煤炭等矿种。
调控开采总量。对全国规划确定实行总量调控的钨、稀土、煤等矿种,实行保护性控制开采,开采总量严格控制在国家下达的年度指标内。对煤、萤石、重晶石、饰面石材等战略性矿产以及对生态影响严重矿产实行控制开发,调控萤石、重晶石开采总量。限制钼矿等产能过剩矿产开发,新增产能需经严格论证。
——煤炭。规划期内,前三年停止煤炭矿区范围划定和新立采矿权审批,严格控制新增产能;后两年结合产能过剩化解效果和市场情况,有序新立采矿权。到2020年,煤炭年开采总量原则上控制在800万吨以内。
——钨矿、稀土矿。继续实施钨矿、稀土矿开采总量控制制度。建立稀土矿开采消耗储量与新增储量、退出开采能力与新增开采能力动态平衡机制。加快追溯体系建设,实现稀土矿产品从开采、冶炼分离到流通、出口全过程的追溯管理,实现来源可查、去向可追、责任可究。鼓励重点建设项目压覆稀土矿回收和伴生钨矿综合利用,纳入开采总量指标管理。钨矿、稀土矿开采总量严格控制在国家下达的年度开采总量指标内。
——重晶石、萤石。从严审批重晶石、萤石等新建矿山,重晶石、萤石年开采总量分别控制在25万吨和97万吨以内。
——饰面石材。禁止审批新建饰面石材矿山。全面关闭敖江流域饰面石材矿山,其他已设立的饰面石材矿山延续需建立净采矿权出让联席会议制度。
第二节 优化矿产资源开发利用布局
划定开采规划分区。按照生态文明试验区建设要求,综合各矿种资源分布特点和开发利用现状及资源环境保护要求,立足生态优先,划定禁止开采区、限制开采区和重点矿区。
——禁止开采区。将生态保护红线区、自然保护区、地质公园(地质遗迹保护区)、风景名胜区、森林公园、饮用水水源保护区,重点保护的不能移动的历史文物、名胜古迹和具有重要历史文化价值的宗教活动场所,铁路、高速公路、普通国省道两侧规定的安全距离,主要流域干流、一级支流沿岸一重山范围的区域划为禁止开采区。
凡划为禁止开采区的区域,不得新设置采矿权,区内已有采矿权由所在地市、县(区)人民政府按照国家及省相关政策逐步引导退出限期关闭,并给予合理补偿。
禁止在各级自然保护区内所有区域进行矿产资源开采,自然保护区内已有采矿权,在维护矿业权人合法权益的前提下,依法有序退出。
铁路、高速公路、普通国省道线性工程安全距离至一重山范围内及城镇周围一重山范围,除治理性开采项目外,禁止露天开采矿产资源。
——限制开采区。将国家规定或具地方特色且需保护性限量开采的特定矿种分布的区域,虽有可靠资源基础、但当前市场容量有限、应用研究不够、资源利用方式不合理的区域,需要进行矿产资源储备和保护的矿产地划为限制开采区。
区内坚持地质环境保护优先,严格控制采矿权设置总量和开采规模;禁止新设露天开采小型以下金属矿采矿权和中型以下非金属矿采矿权;禁止新设置地下开采的零星分散金属矿采矿权和小型以下非金属采矿权。已设置的不符合上述条件的采矿权,采矿权许可证有效期满后由原发证机关依法予以注销。
——重点矿区。依托龙岩紫金山铜金矿国家规划矿区,将大型规模以上开采矿区及外围区域,经详查(含详查)以上工作、规模达大型以上、规划期内拟开发的矿区为主体,划定10个重点矿区。加强对国家规划区和其他重点矿区的保护和监管,避免破坏性开采,促进重要矿产资源合理利用。
区内鼓励矿山企业兼并整合,优化矿山布局,引导规模化开采,鼓励现有矿山企业开展探边摸底,扩大资源储量。重点矿区矿山企业率先开展绿色矿山建设,优先建成绿色矿业格局。规划期内,根据重点矿区建设需求和矿业经济发展状况,适时将开采总量调控指标向重点矿区倾斜。
上述分区以外的其他区域,在统筹生态保护与矿产资源开发,严控采矿权设置,严格采矿权管理。
划定开采规划区块。按照科学布局、优化结构和规模开发的要求,充分考虑资源赋存特点、资源规模储量、开发利用现状、技术经济条件和矿山地质环境保护等因素,合理划定开采规划区块,开采区块优先设置在重点矿区内,优先投放区域经济发展亟需的重要矿种。
——开采区块划定要求。开采区块划定应以地质勘查成果为基础,综合考虑矿区(床)资源储量、矿体的矿化类型、空间定位、分布特征、规模以及采矿技术经济条件、内外部条件、生产安全等因素进行划定。新划定开采区块尽量保持矿体的完整,同时,考虑井巷工程设施分布范围或露天剥离范围。原则上高风险矿产达到详查以上(含详查)勘查程度的矿区应划定开采规划区块;区块一经划定,须严格执行。
——强化开采区块管理。严禁将矿产地化大为小和分割出让,开采区块划定要坚持规模开采、集约利用的原则,矿山生产规模必须与矿床储量规模相适应。一个规划区块范围内原则上只设一个开发主体。引导采矿权有序设置,优化矿产资源开发布局。
第三节 加强普通建筑用砂石土矿产开采管理
统筹考虑城镇发展、生态保护、基础设施和交通条件,从严控制普通建筑用砂石土设置数量和布局,引导砂石土资源集中开采、规模开采、绿色开采,鼓励工程建设单位对隧道、码头等开挖工程废弃的石料,进行综合回收利用,最大限度减少对环境的干扰和破坏。
建立普通建筑用砂石土差别化管理模式。划定普通建筑用砂石土允许开采区、集中开采区和用于重大基础设施建设的临时用矿备选区,明确区内设置个数、最低开采规模。原则上退出一个才能新设一个,严控砂石土设置数量。各设区市依据本地经济发展需求,有序推进机制砂生产项目,统筹区内砂石土矿设置数量和布局。加强矿山管理,普通建筑用石料按城市建设集中供应类、治理性开采类、重要工程专供类、民生保障供应类进行分类管理,逐步提高矿山地质环境恢复治理要求和准入门槛。
加强普通建筑石料布局选址。统筹考虑资源禀赋、安全生产和生态保护与恢复等影响因素,普通建筑用砂石土的开采位置应避开“三区两线”,鼓励集中开采。对可以整体开发的山体,不得分割划界,实现整座山体移平式开采,促进土地资源综合利用。根据管理需要,可划定普通建筑石料开采规划区块,实行有偿出让。对规划期内重大基础设施建设及重点项目建设、以及机制砂生产所需的普通建筑石料,划定重要工程普通建筑石料专供基地。
第四节 加强矿产资源储备与保护
加强矿产资源保护。坚持在保护中开发,在开发中保护,采取有力措施,提升资源保护能力。建立保护性开采重要矿种动态调整机制,合理控制国家确定的钨、稀土及省级确定的煤、萤石、重晶石等矿种开采规模,严防过度开发,确保优质优用。对当前技术经济条件下无法利用的矿产和尾矿资源,严格限制开采,避免资源破坏和浪费。
建立重要矿产资源储备。依托武平县和上杭县梁山—古楼稀土国家重要价值矿区,以钨、稀土、金、铜、萤石、石墨等重要矿产资源为主,对财政出资勘查形成的矿产地、矿业权灭失矿产地、政策性关闭矿山和政府出资收购的社会资金形成的矿产地,以及规划期内探明的对国民经济有重要价值的矿区为主体,建立矿产地储备。储备矿产地原则上地质工作程度应达到可供开发利用,金属矿达到详查以上(稀土普查以上),煤矿达到普终或详终,非金属矿达到普查以上。
加强矿产地储备管理。建立储备矿产地的动态调整机制,根据经济社会发展和外部条件变化,储备矿区可转化为开采矿区,进行规模开发。地方人民政府应加强对储备矿产地的保护和监管,防止被压覆或破坏。
第五节 严格矿产资源开发管理
严格矿产资源开发管理。禁止在基本农田内新设置除地热、矿泉水外露天开采矿山,区内已设置的露天开采矿山由所在地市、县(区)人民政府按照国家及省相关政策逐步引导退出限期关闭,并给予合理补偿;区内地下开采矿山,应结合“三合一”方案进行严格论证。强化对无证开采、超越批准的矿区范围开采、持勘查许可证采矿、非法转让采矿权、污染破坏环境和不具安全生产条件、越权审批矿业权等各类违法违规行为执法监察和专项督查,实施矿业权人“黑名单”制度,强化诚信体系建设,全面规范矿产资源开发秩序。严格按照生态红线规定,限制开展与资源和环境保护功能不相符的采矿活动,已设置开采项目涉及生态红线时,按照生态红线管理办法办理。
强化矿产资源开发过程监管。进一步转变监管理念,完善监管方法和监管手段,强化事中事后监管。充分利用卫星遥感、GNSS、无人机航摄和视频监控、智能终端等多种先进技术手段,搭建远程监管平台,强化对规划重点矿区矿产开采活动的监督。建立健全矿山“双随机”检查制度和集矿产资源“探、采、储、治、查、监”一体化管理模式的综合监管平台,促进矿政工作重心逐步向强化监管转移。
严格资源储量管理。加强储量评审管理,强化地质勘查、野外验收、报告评审等主要环节的监督,强化现场核查力度。强化矿山储量动态监测,掌握储量动态变化和矿山开发利用水平,全面实行矿山储量年度报告制度和储量登记制度。推进矿产资源储量三维系统建设,提高资源储量管理科学化、信息化、规范化水平。推进探明储量统一确权登记。
严格压覆矿产资源管理。完善压覆矿产资源管理制度,建设基础设施、建筑物或建筑群、城镇发展区,未经科学论证和省级以上国土资源主管部门批准,不得压覆重要矿产资源。对于压覆重要矿产资源的建设项目,要严格论证,尽量做到不压、少压,同时采取有效措施保障建设项目顺利进行。
设置自然保护区、世界文化与自然遗产、森林公园、风景名胜区等范围时,涉及查明重要矿产资源的,有关主管部门应与国土资源主管部门进行充分衔接,严格论证。
第六章 矿业转型升级与绿色发展
推进矿产资源开发利用结构调整,加快矿业转型升级,严格矿产开发准入,提高矿产资源节约与综合利用水平。加强矿山地质环境治理恢复与土地复垦、推进绿色矿山建设,基本形成绿色矿业格局。
第一节 调整资源开发利用结构
严格矿山最低开采规模。按照矿山开采规模与矿区储量规模相适应的原则,严禁大矿小开、一矿多开。规划期内,已建矿山、新建或改(扩)建矿山必须达到省确定的新建、已建矿山最小开采规模,新建金属矿山实际服务年限不低于5年,水泥用灰岩矿山不低于10年。
优化矿山规模结构。通过整合、兼并、重组等多种形式,引导矿山企业规模开采和集约化经营,逐步减少小矿及小型矿山数量。从2016年起,3年内原则上停止审批新建煤矿项目、新增产能的技术改造项目和产能核准项目,2018年底前,全省9万吨以下煤矿全部退出。禁止新设小型以下金属矿山。到2020年,全省持证矿山总数控制在1700个以下,大中型矿山比例提高2-3%,矿产资源开发利用规模化和集约化水平进一步提高。
第二节 严格新建矿山准入
提高新建矿山准入门槛。按照生态文明试验区有关产业结构调整优化、资源资产管理制度改革和生态保护准入等相关战略部署,规划期内,省域内新建矿山必须符合《规划》确定的矿山布局、结构优化、最低开采规模、服务年限和矿山“三率”等指标要求,矿山生产规模必须与矿床储量规模相适应。加强采矿权申请人资格管理,按照企业法人资格管理要求,申请人须能独立承担相应的民事责任,且未被列入矿产资源管理黑名单,企业资金、技术、设备等条件须达到规划要求。强化新建矿山环境影响评价管理,矿产资源开发利用、地质环境恢复治理土地复垦“三合一”方案符合有关要求。按要求做好水土保持,防止次生地质灾害。
加强探矿权转采矿权管理。规划期内,地热和矿泉水勘查项目、资源储量(金属量)中型以上(含中型)规模金属矿产勘查项目、列入省级以上重点项目的勘查项目和已建矿山外围找矿的勘查项目,以及为重点工程建设配套或提供工业生产企业原辅材料的石灰岩、石英砂等非金属矿种的勘查项目等探矿权可以依法转为采矿权。
第三节 提高矿产资源节约与综合利用水平
推进矿产资源节约和综合利用。积极推进绿色开发,引导矿山企业通过改进工艺,引进推广应用新的采选技术,因地制宜推广充填开采等技术方法,减少储量消耗和矿山废弃物排放,到2020年,主要矿产采矿回采率、选矿回收率和综合利用率符合国家与省级标准。鼓励企业加强共伴生矿产资源的综合勘查、综合评价与综合利用,加快建设一批资源综合利用示范矿山。矿山设计部门在确定主采矿种开采方案的同时,应提出可行的共生、伴生矿及尾矿综合利用方案。矿山企业必须按照批准的矿山设计或矿产资源开发利用方案开采矿产资源,共伴生矿产的综合利用水平必须达到矿山设计或矿产资源开发利用方案规定的要求。到2020年,开展综合利用矿山比例提高到85 %以上。
推广研发资源节约与综合利用新技术。加强绿色开采新技术、新方法和新工艺研发与推广,加大低品位矿产资源选冶新技术和尾矿利用研究,实施矿产资源共伴生成分复杂、难采选矿山技术攻关,促进综合开发利用水平的提高。大力推广和应用武平紫金悦洋银多金属矿“复杂低品位银金铜多金属矿高效选矿关键技术”、双旗山公司“黄金尾矿、瓷土矿的综合开发利用与重大科技”等先进的综合循环利用技术,逐步建立有利于节约资源、保护环境的资源循环利用绿色矿业发展新模式。部署实施大中型金属矿选矿无尾砂及废渣综合循环利用示范工程,以大型矿山企业为主体建设一批循环经济的示范矿山。
第四节 加强矿山地质环境治理与矿区土地复垦
强化矿山地质环境源头管控。构建形成“源头预防、过程控制、损害赔偿、责任追究”的制度体系,明确矿山企业保护与治理的主体责任。新建矿山颁发采矿许可证前应编制“三合一”方案,已建矿山变更延续转让时,按照“三合一”方案要求修订相关方案。同时按规定做好水土流失预防对策和措施。原则上新建煤炭与金属矿山采用地下开采方式,建筑石料矿山采取分层开采模式,最大程度减少对地质环境破坏。
严格矿山生产过程监管。建立健全矿山地质环境动态监测体系,运用遥感影像解译、无人机航拍、地下水自动化监测等手段开展动态监测,强化矿山生产过程的环境影响监测。加强对采矿权人履行矿山地质环境保护和治理恢复义务情况监督检查,对未按“三合一”方案实施“边开采、边治理、边复垦”矿山企业,列入矿业权人“黑名单”。将矿山地质环境保护与治理恢复责任落实情况向社会公示,强化社会监督。
推进历史遗留废弃矿山地质环境恢复和综合治理。依托古田县、罗源县等17个国家矿山地质环境重点治理区,在全省矿山地质环境调查成果基础上,突出重要生态区以及居民生活区和交通干线沿线位置敏感、视觉污染严重区域地质环境治理,在闽江源、敖江流域、晋江中下游城镇化重点发展区域、闽西老区及交通干线沿线划定历史遗留废弃矿山重点治理区24 个,每年安排5-8个治理恢复工程实施综合示范治理,全面推进历史遗留废弃矿山地质环境恢复和综合治理,规划期内历史遗留废弃矿山治理恢复面积不低于1000公顷。
图3 福建省重点治理区示意图
创新矿山地质环境治理新模式。探索构建“政府主导、政策扶持、社会参与、开发式治理、市场化运作”的综合治理新模式。鼓励采用土地复垦、修复性开采、旅游开发、土地出让等方式开展矿山地质环境治理恢复,宜农则农、宜林则林、宜园则园、宜水则水,不断提高治理恢复成效。采煤塌陷或其他矿山地质灾害造成的农用地或其它土地损毁,纳入年度土地调查变更;复垦为耕地的,参照执行旧村复垦与城乡建设用地增减挂钩政策。
积极开展矿区废弃土地复垦。严格落实《土地复垦条例》,全面推进土地复垦工作。落实矿山企业主体责任,按照“谁破坏,谁复垦”的原则,做到边开采、边保护、边复垦。采取有效措施,建立多元化融资渠道,鼓励地方政府开展历史遗留矿山损毁土地复垦。对开发过程中剥离的适宜耕地的表层土壤,应该做好收集和贮存,优先用于土地复垦、土地改良等环境恢复治理工作。禁止将重金属及其他有毒有害物质超标的物料或者污染土壤用于土地复垦。复垦土地应当满足相应土地利用的环境保护要求,不符合相应标准的,不得种植食用农产品。
第五节 大力推进绿色矿山建设
加快推进绿色矿山建设。按照“政府主导、部门协作、企业主体、公众参与、共同推进”的原则,发挥地方政府积极性,落实企业责任,鼓励矿山企业因地制宜、结合实际开展绿色矿山建设工作。大中型矿山企业优先开展绿色矿山建设;新建矿山严格按照绿色矿山标准建设和生产,生产矿山加快改造升级,逐步达到绿色矿山标准,扎实推进全省绿色矿业进程。
推动绿色矿业发展示范区建设。依托国家绿色矿业示范区,选择创新管理能力强、地方政府支持的永安、大田、尤溪、上杭、新罗、永春等6个以上县(市、区),建设绿色矿业示范区。由点到面、集中连片推动绿色矿业发展,整体推进技术、产业、管理模式创新,推进绿色矿山建设和矿业转型升级,着力打造布局合理、集约高效、生态优良、矿地和谐、区域经济良性发展样板区,加快全省绿色矿业发展进程。
构建绿色矿业发展长效机制。建立省级绿色矿山建设标准体系,完善配套政策和管理制度,构建长效机制,将促进绿色矿山建设的要求贯穿于矿山规划、设计、建设、生产、闭坑全过程。对绿色矿山建设,在用地、用矿方面予以倾斜,全面落实资源综合利用、矿山环境保护、节能减排等相关优惠政策,逐步形成有利于绿色矿业发展的政策体系。
第七章 矿产资源管理改革
深入实施创新驱动发展战略,推进矿产资源管理体制机制改革,促进管理方式转变,进一步增强矿业发展活力与动力。
第一节 推进矿业权制度改革
推进矿业权审批制度改革,按照“简政放权、放管结合、优化服务”的要求,创新审批方式、简化审批程序、优化审批流程,实现审批管理精细化、标准化、公开化。推进探矿权供给侧结构性改革,从源头上严格控制矿业权投放数量,推进矿产资源探明储量确权登记,在不动产统一登记基础上,结合自然资源确权登记,开展储量确权登记试点,强化自然资源管理。
第二节 建立“三合一”和“三同步”制度
建立实施矿产资源开发利用、矿山地质环境治理恢复、土地复垦方案“三合一”管理机制,将矿山开发利用方案、矿山地质环境治理恢复方案、土地复垦方案等三个独立方案合并,实现同步编制、同步审查、同步实施。落实方案编制、审查和实施的主体责任,确保方案的科学性、合理性和严肃性,实现矿产资源开发利用、矿山地质环境治理恢复和土地复垦有机结合。
第三节 建立完善采矿权基准矿价制度
简化采矿权价款确定程序,根据矿业市场发展状况,针对省域内各重点矿种,开展基准矿价评估和监测,建立健全基准价体系。综合考虑矿山开采方式、矿石品级、矿山“三率”等矿业经济发展影响因素,分年度、分矿种制定采矿权基准矿价,从根本上杜绝串通机构弄虚作假,堵塞评估出让环节的寻租空间。
第四节 建立矿产资源管理“黑名单”制度
进一步转变矿政管理方式,强化事中事后监管,规范矿产资源勘查开发秩序,建立矿产资源管理“黑名单”制度。将矿产资源勘查、开采、储量评审、矿业权评估、地质资料汇交和矿山地质环境治理恢复过程中存在违法违规行为矿业权人、勘查单位、中介服务机构列入“黑名单”。在项目立项、资源配置、资金分配、公告函告等方面对“黑名单”内的单位和个人予以惩戒和限制,定期向社会公布,建成“黑名单”监管平台,进一步完善矿产资源监管体系。
第五节 探索矿业权退出机制
梳理全省矿业权退出情况,对不同矿业权退出类型进行分析研究,依法规范矿业权退出程序,完善矿业权退出机制。因政策性关闭或不予发证的矿山,研究建立退出补偿机制,完善补偿措施,合理确定补偿主体、补偿标准,保障矿业权人合法权益。
第六节 制定鼓励绿色矿业发展激励机制
在资金、资源、税费、技术等方面给予绿色矿山建设予以支持,在资源整合(或兼并重组)给予优先。在资源配置或用地指标方面向达到绿色矿山条件的企业地区实行政策倾斜,依法优先配置资源和提供用地。对于完成绿色矿山建设任务的企业,落实资源综合利用矿山环境保护、节能减排等相关优惠政策,促进绿色矿业发展。
第八章 规划实施保障措施
实行严格的矿产资源管理和保护措施,强化组织、资金保障,强化监测监督,完善管理信息系统,确保规划目标、任务落到实处。
第一节 加强组织领导
切实加强规划实施组织领导,推进部门协调联动,健全规划管理体制,建立矿产资源保护共同责任机制。将规划实施纳入政府责任目标,统一考核,建立政府问责和追究制,加强规划实施的责任追溯,并将规划执行情况作为主要领导的考核依据,确保规划各项目标任务顺利完成。
第二节 加大资金支持
积极争取国家财政资金,各地要加大投入区域地质调查、矿产地质调查及废弃矿山地质环境综合治理等基础性公益性工作。创新矿业投融资机制,引导社会资金、资源、资产要素投入,探索政府和社会资本合作(PPP)模式、第三方治理方式,共同参与矿产资源勘查、资源节约与综合利用、绿色矿山建设、矿山地质环境恢复和综合治理。
第三节 强化监测评估
完善规划实施监测评估机制,重点强化市县级规划监测评估。加强规划主要目标和任务完成进度的统计和分析,针对规划实施中出现的新形势、新问题,及时提出解决办法,为规划管理决策、调整与修订提供基础信息与依据。规划调整严格按照法定程序进行审批,确保调整内容科学、合理和可行。
第四节 严格监督管理
加强对矿产资源规划实施情况的监督管理,完善规划实施监管机制。创新规划实施监管方式,引入信用管理,强化诚信体系建设,强化对规划重点区域、重大项目监管。健全规划监督检查制度,对违反规划进行勘查、开采的违规违法行为,及时予以纠正;造成矿产资源破坏的,依法查处,依法追究相关人员的责任。
第五节 提高信息化管理水平
建立全省矿产资源规划数据库,与土地利用总体规划、生态保护红线、多规合一等成果数据库相融合,统一纳入国土资源“一张图”管理,构建功能完善集“探、采、储、治、查”一体的综合监管信息网络,充分发挥现代化技术手段在规划实施管理中的重要作用,进一步提高规划管理效率和服务水平。
扫一扫手机阅读




