
福建省人民政府办公厅关于印发
2017年政务公开工作主要任务分解表的通知
闽政办〔2017〕45号
各市、县(区)人民政府,平潭综合实验区管委会,省人民政府各部门、各直属机构:
为贯彻落实《国务院办公厅关于印发2017年政务公开工作要点的通知》(国办发〔2017〕24号),经省政府同意,现将《2017年政务公开工作主要任务分解表》印发给你们,请认真组织实施。
2017年政务公开工作总体要求是:全面贯彻党的十八大和十八届三中、四中、五中、六中全会精神,深入贯彻习近平总书记系列重要讲话精神和治国理政新理念新思想新战略,认真落实《政府工作报告》有关部署,坚持稳中求进工作总基调,以供给侧结构性改革为主线,按照中共中央办公厅、国务院办公厅《关于全面推进政务公开工作的意见》和省委办公厅、省政府办公厅《全面推进政务公开工作实施意见》要求,全面推进决策、执行、管理、服务、结果公开,加强解读回应,扩大公众参与,增强公开实效,助力稳增长、促改革、调结构、惠民生、防风险,以优异成绩迎接党的十九大胜利召开。
各地、各部门要认真对照工作任务,围绕省委、省政府中心工作,细化职责分工,制定具体实施方案或工作安排,于5月27日前书面报省政府办公厅并在本地、本部门政府网站公开。
各地、各部门要加强督查评估,将政务公开纳入绩效考核体系。政务公开工作主要任务落实情况要纳入政府信息公开工作年度报告并向社会公布,接受社会监督。全年落实情况于2017年12月8日前书面报省政府办公厅。省政府办公厅将按季度督查落实情况并适时开展政务公开第三方评估。
福建省人民政府办公厅
2017年4月28日
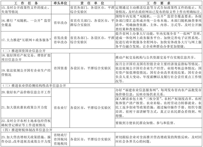
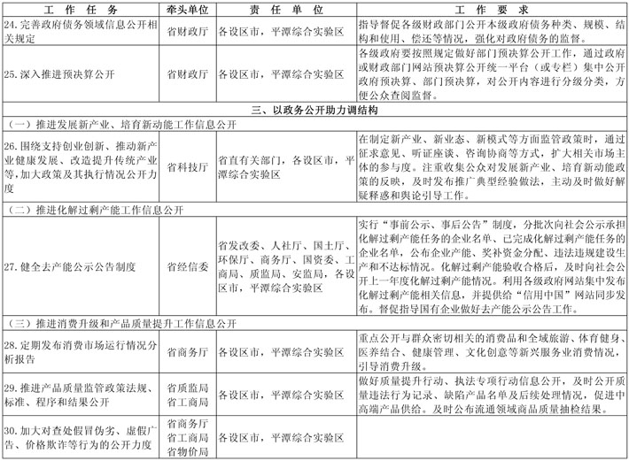
2017年政务公开工作主要任务分解表








扫一扫手机阅读




