
福建省人民政府关于取消、下放和调整一批
省级行政许可事项的通知
闽政文〔2017〕103号
各市、县(区)人民政府,平潭综合实验区管委会,省人民政府各部门、各直属机构,各大企业,各高等院校:
经研究,省政府决定再取消、下放和调整一批省级行政许可事项,其中:取消10项(含部分取消)、下放8项(含部分下放和委托事项)、调整44项。
各级各部门要抓紧做好取消、下放和调整的省级行政许可事项的落实和衔接工作。对取消的行政许可事项,要加强事中事后监管;对下放和调整的行政许可事项,省直有关部门要主动加强与各地的沟通联系,制定配套措施,加强指导培训,确保下放或委托事项落实到位。各设区市人民政府和平潭综合实验区管委会要积极做好承接工作,确保接得住、管得好,更加便民惠企,让基层、企业和广大群众有更多改革获得感。
附件:1.取消的省级行政许可事项目录(共10项)
2.下放的省级行政许可事项目录(共8项)
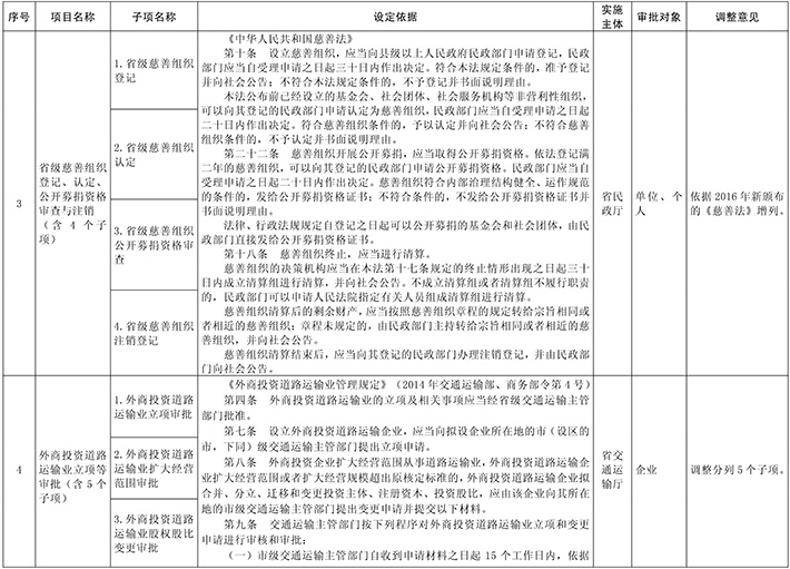
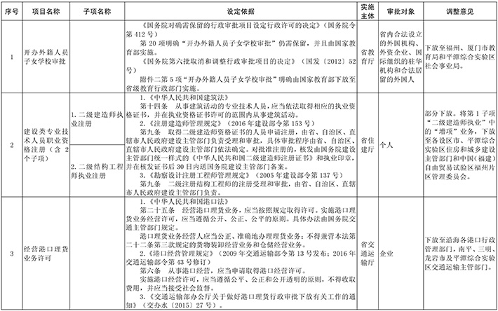
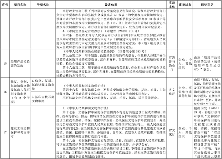
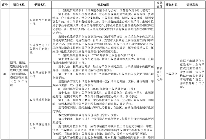
3.调整的省级行政许可事项目录(共44项)
福建省人民政府
2017年3月1日
附件1
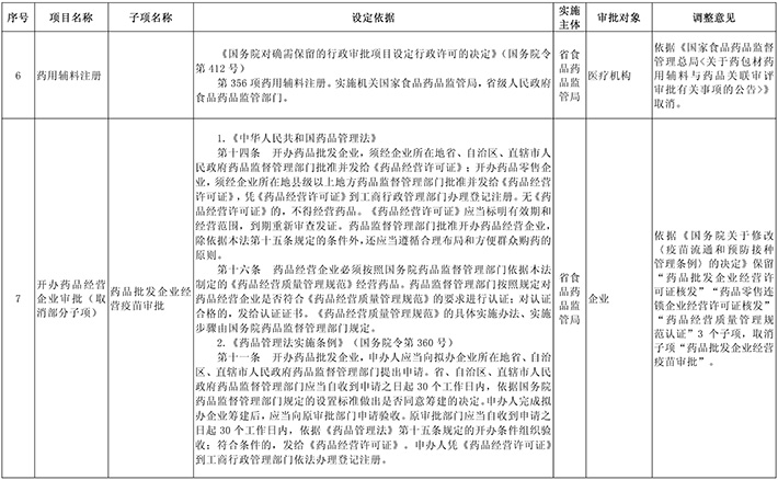
取消的省级行政许可事项目录(共10项)






附件2
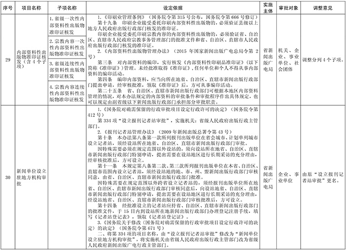
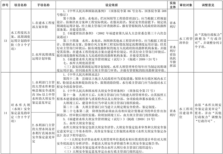
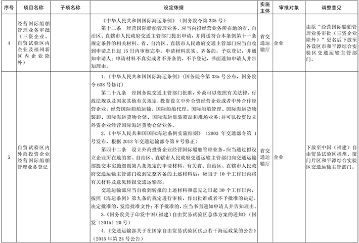
下放的省级行政许可事项目录(共8项)




附件3
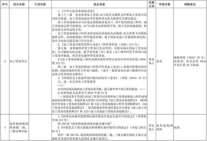
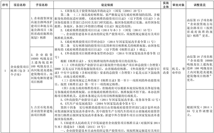
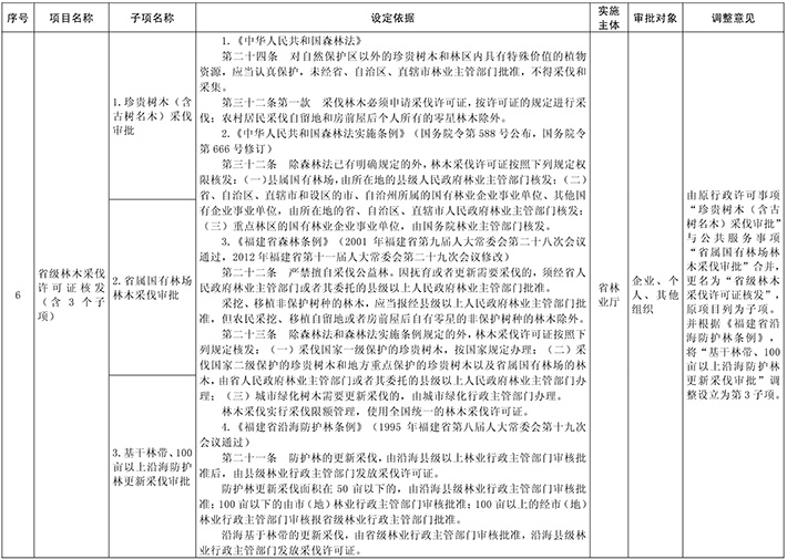
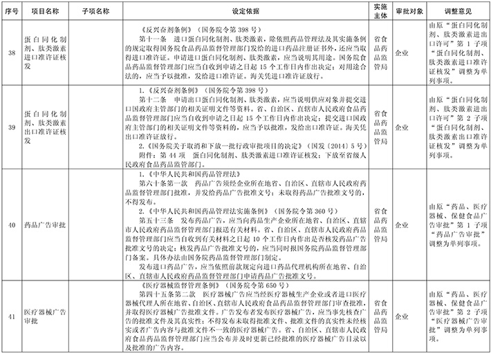
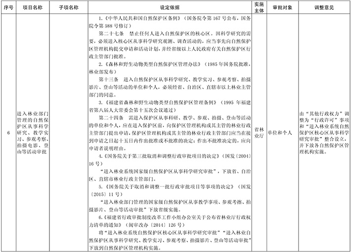
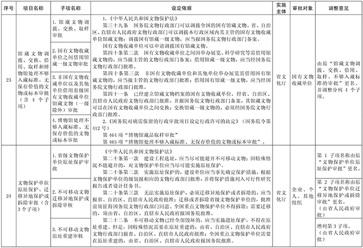
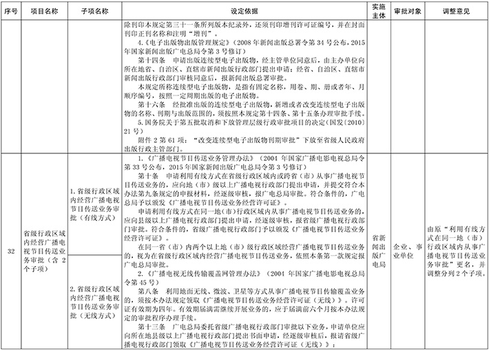
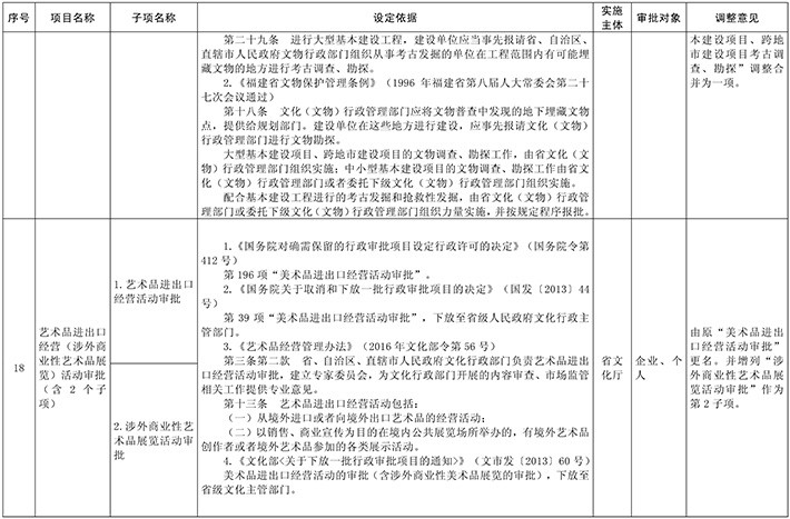
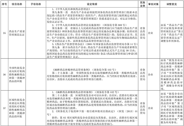
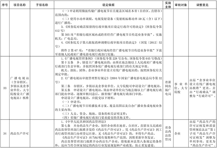
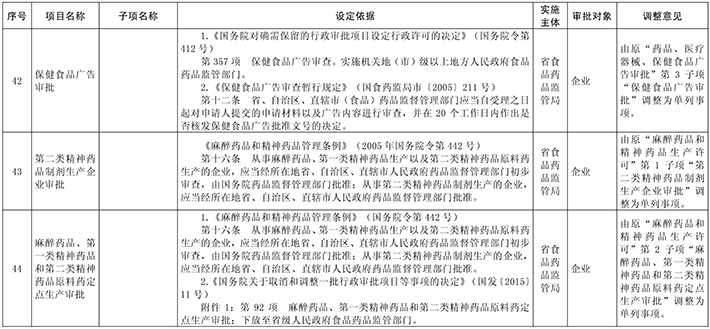
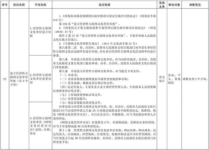
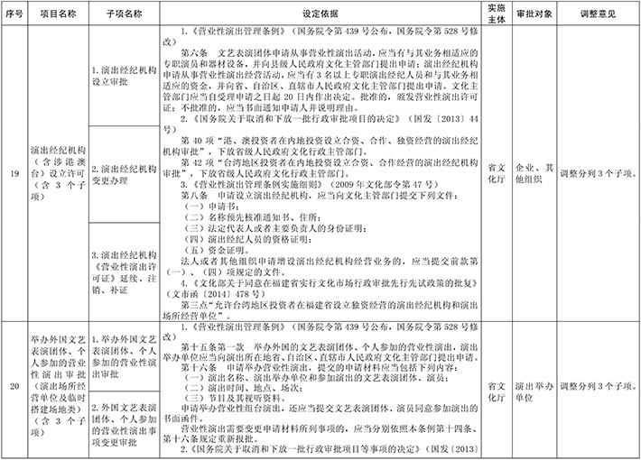
调整的省级行政许可事项目录(共44项)


























扫一扫手机阅读
信息来源:福建省人民政府
|




