
福建省人民政府办公厅关于
2016年第二次全省政府网站抽查情况的通报
闽政办函〔2016〕112号
各市、县(区)人民政府,平潭综合实验区管委会,省人民政府各部门、各直属机构:
根据《国务院办公厅关于2016年第二次全国政府网站抽查情况的通报》(国办函〔2016〕68 号)和《福建省人民政府办公厅关于做好全省政府网站普查抽查的通知》(闽政办函〔2016〕59 号)要求,省政府办公厅组织开展了2016年第二次全省政府网站抽查。现将情况通报如下:
一、总体情况
本次抽查范围为我省登记在全国政府网站信息报送系统中正常运行的政府网站,共抽查197 个,抽查比例为10.2%,发现不合格网站 25个,总体抽查合格率87.31%。
二、抽查发现的主要问题
(一)基层网站问题较多。存在网站长期无法访问、网站首页长时间未更新、网站多个栏目长期不更新等问题。
(二)个别政府网站监督管理不力。个别单位办公厅(室)没有履行政府网站建设管理第一责任主体职责,管理不到位,整改不积极,特别是省直部门对所属单位政府网站监管不到位。
(三)个别政府网站随意关停。个别政府网站主管单位未履行政府网站关停操作程序,随意关停本单位网站,造成网站站点无法访问。
三、工作要求
(一)进一步强化监管责任。各单位要按照闽政办函〔2016〕59号文要求,高度重视政府网站管理工作,建立健全政府网站建设运维、检查整改、评优问责等制度机制,加强日常监管和绩效考核,做到专人负责,措施有力,切实提高政府网站绩效水平。
(二)提高网站安全保障水平。各单位建立政府网站安全管理责任制,提升网站安全防护水平。加强政府网站日常安全监测,定期开展网络安全检查和风险评估,及时消除发现的隐患,保障政府网站安全运行。
(三)发挥监督举报平台作用。中国政府网“我为政府网站找错”监督举报平台已成为网民参与政府网站建设、促进政府网站提升内容质量的重要平台和渠道。各单位要充分倾听网民意见建议,认真核实纠正问题,改进完善工作。
对本次抽查中发现的不合格网站,各有关单位要采取有力措施,督促相关网站及时完成整改,全面核查、严肃追责,并于12月30日前将整改情况书面报省政府办公厅。
附件:1.2016年第二次全省政府网站抽查情况表
2.2016年第二次全省政府网站抽查不合格网站名单
福建省人民政府办公厅
2016年12月17日
(联系人:叶晓斌,电话:0591-87802245)
附件1
2016年第二次全省政府网站抽查情况表

附件2
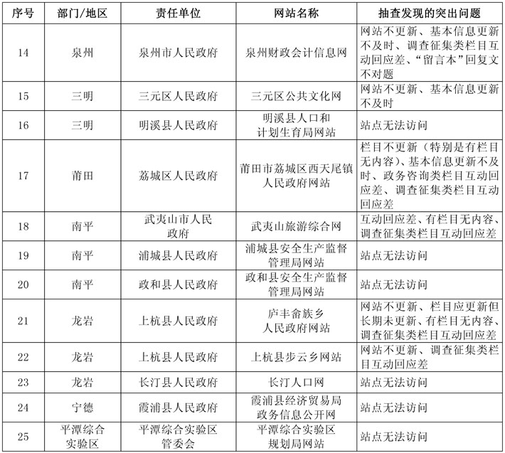
2016年第二次全省政府网站抽查不合格网站名单


扫一扫手机阅读




