
福建省人民政府关于印发福建省“十三五”
加快残疾人小康进程规划纲要的通知
闽政〔2016〕56号
各市、县(区)人民政府,平潭综合实验区管委会,省人民政府各部门、各直属机构,各大企业,各高等院校:
现将《福建省“十三五”加快残疾人小康进程规划纲要》印发给你们,请认真贯彻执行。
福建省人民政府
2016年11月23日
福建省“十三五”加快残疾人小康进程
规 划 纲 要
为贯彻落实党中央、国务院和省委、省政府对残疾人事业的系列重要部署,全面实施《国务院关于加快推进残疾人小康进程的意见》(国发〔2015〕7号)和《福建省人民政府关于加快推进残疾人小康进程的实施意见》(闽政〔2015〕63号),进一步保障和改善残疾人民生,帮助残疾人与全省人民一道共建共享全面小康社会,依据国务院印发的《“十三五”加快残疾人小康进程规划纲要》和《福 建省国民经济和社会发展第十三个五年规划纲要》,制定本纲要。
一、编制背景
省委、省政府高度重视残疾人民生改善,推动残疾人事业与经济社会协调发展。“十二五”时期以来,残疾人权益保障制度不断完善,基本公共服务体系初步建立,残疾人生存发展状况和残疾人工作基础支撑条件显著改善。14.3万农村贫困残疾人脱贫,63.1万名残疾人参加城乡居民社会养老保险,131万人(次)困难和重度残疾人得到生活补贴或护理补贴。残疾人就业稳中向好。59万多残疾人得到康复服务。残疾儿童少年义务教育入学率 持续提高,残疾人文化体育服务不断深化,无障碍环境建设加快推进。人道主义思想深入人心,扶残助残的社会氛 围更加浓厚。越来越多的残疾人参与社会、实现人生和事业的梦想,各行各业涌现出一大批残疾人自强不息的典型。
但与此同时,目前我省仍有相当数量残疾人生 活还十分困难,残疾人就业还不够充分,城乡残疾人家庭人均收入与社会平均水平差距还比较大。残疾人权益保障 制度还不健全,康复、教育、托养、文化体育等基本公共服务还不能满足残疾人的需求,残疾人事业城乡区域发展 还不平衡,基层为残疾人服务的能力还较薄弱,助残社会组织和专业服务人才尤其匮乏。残疾人平等参与社会生活 还面临不少困难和障碍。残疾人群体仍然是全面建成小康社会的难中之难、困中之困。
“十三五”时期是全面建成小康社会的决胜期,是全面深化改革的攻坚期。残疾人 是一个特殊困难的群体,需要格外关心、格外关注。没有残疾人的小康,就不是真正意义上的小康。“十三五”时 期,必须加快推进残疾人小康进程,不断增进残疾人福祉,努力缩小残疾人状况与社会平均水平的差距,帮助残疾 人与全省人民一道共建共享全面小康社会。
二、总体要求
(一)指导思想
全面贯彻党的十八大和十八届三中、四中、五 中、六中全会和省委九届十四次、十五次全会精神,深入贯彻习近平总书记系列重要讲话精神和对福建工作的重要 指示,围绕“四个全面”战略布局,牢固树立创新、协调、绿色、开放、共享的发展理念,把加快推进残 疾人小康进程作为全面建成小康社会决胜阶段的重点任务,健全残疾人权益保障制度和扶残助残服务体系,增加残 疾人公共产品和公共服务供给,使残疾人收入水平明显提高、生活质量明显改善、融合发展持续推进,推动我省残 疾人事业发展再上一个新台阶,为建设机制活、产业优、百姓富、生态美的新福建提供有力支撑和保障。
(二)基本原则
坚持普惠与特惠相结合。既要落实普惠制度安 排,筑牢底线、补足短板;又要明确特惠制度要求,给予残疾人特别扶助和优先保障。
坚持政府主导与社会参与、市场推动相结合。 既要突出政府责任,依法维护好残疾人平等权益;又要发挥社会力量、残疾人组织和市场机制作用,为残疾人事业 发展创造便利化条件和友好型环境。
坚持增进残疾人福祉和促进残疾人自我发展相 结合。既要将改善残疾人民生作为残疾人事业发展的根本出发点和落脚点,解决好残疾人最关心、最直接、最现实 的利益问题;又要充分发挥残疾人的积极性、主动性和创造性,激励残疾人自强自立,通过自身努力创造更加幸福 的生活。
坚持统筹兼顾与分类指导相结合。既要统筹协 调城乡区域和不同类别残疾人事业发展,努力满足残疾人多层次、多元化服务需求;又要考虑城乡、地区和残疾人 类别的差异,加强对原中央苏区、革命老区、经济欠发达地区和贫困、重度残疾人的重点扶持。
坚持求真务实与创新驱动相结合。既要推动残 联工作重心下移,切实履行好“代表、服务、管理”职能;又要通过理念、模式、政策、平台、技术等多 维创新,实施具有福建特色的“福乐工程”,构建更加开放、更具活力、更为科学的残疾人工作体制机制。
(三)主要目标
到2020年,残疾人权益保障制度基本健全、基本公共服务体系更加完善,残疾人事业与经济社会协调发展;残疾人 社会保障和基本公共服务水平明显提高,共享全面建成小康社会的成果。
农村贫困残疾人实现脱贫,力争城乡残疾人家 庭人均可支配收入年均增速比社会平均水平更快一些,残疾人普遍享有基本住房、基本养老、基本医疗、基本康复 ,生活有保障,居家有照料,出行更便利。
残疾人平等权益得到更好保障,康复服务需求 得到更好满足,受教育水平明显提高,就业更加充分,文化体育生活更加丰富活跃,自身素质和能力不断增强,社 会参与更加广泛深入。
残疾人基本公共服务基础条件明显改善,服务 质量和效益不断提高,基层残疾人综合服务能力显著增强,理解、尊重、关心、帮助残疾人的社会环境更加和谐。

三、主要任务
(一)社会保障
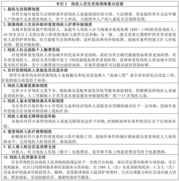
1.提高残疾人社会救助水平。对符合城乡最低 生活保障条件的残疾人家庭做到应保尽保。生活困难、靠家庭供养且无法单独立户的成年无业重度残疾人,经个人 申请,可按照单人户纳入最低生活保障范围。对以老养残、一户多残等特殊困难家庭中,因抚养(扶养、赡养)人 生活困难、事实无力供养的残疾人,符合特困人员救助供养有关规定的,纳入救助供养范围。对纳入城乡医疗救助 范围的残疾人,逐步提高救助水平。对生活无着落的流浪、乞讨残疾人给予及时救助,健全流浪、乞讨残疾人返乡 保障制度,对因无法查明身份信息而长期滞留的流浪、乞讨残疾人给予妥善照料安置。将困难残疾人纳入惠民殡葬 政策范围。落实《伤病残军人退役安置规定》,做好伤病残军人移交安置工作,逐步提高伤病残军人保障待遇。
2.建立完善残疾人基本福利制度。全面实施困 难残疾人生活补贴制度和重度残疾人护理补贴制度。结合最低生活保障标准,适时提高两项补贴标准,逐步扩大补 贴范围。建立残疾人基本型辅助器具适配补贴制度和困难残疾人家庭无障碍改造补贴制度。落实低收入残疾人家庭 生活用水、电、气、暖等基本生活支出费用优惠和补贴政策。制定实施盲人、聋人特定信息消费支持政策。实现残 疾人免费搭乘市内公共交通工具。
3.确保城乡残疾人普遍享有基本养老保险和基 本医疗保险。落实残疾人参加城乡居民社会保险个人缴费资助政策,有条件的地方可扩大资助范围、提高资助标准 。完善贫困和重度残疾人医疗报销制度,全面落实9+20项康复项目纳入基本医疗保障支付范围的政策,并逐步 扩大基本医疗保险支付的医疗康复项目范围。督促用人单位依法为残疾职工缴纳各种社会保险费,对企业安置的残 疾人按规定给予社会保险补贴。支持有条件的企业为残疾职工办理补充养老保险和补充医疗保险。支持商业保险机 构对残疾人实施优惠保险费率,鼓励开发适合残疾人的补充养老、补充医疗等商业保险险种。采取政府补贴和个人 缴纳相结合的方式,鼓励残疾人参加相关商业保险。
4.优先保障残疾人基本住房。对符合住房保障 条件的城镇残疾人家庭给予优先轮候、优先选房等政策。有条件的地方可采用集体公租房、过渡房等多种方式解决 贫困残疾人家庭的基本住房问题。将符合条件的农村贫困残疾人家庭搬迁和危房改造纳入“造福工程”或全省农村 危房改造工程,优先安排,并按照相关政策给予补助,对无力自筹资金的残疾人家庭给予倾斜照顾。支持残疾人福 利基金会募集社会资金开展残疾人“安居工程”,积极推动国有企业支持农村贫困残疾人家庭危房改造。到2020年完成农村贫困 残疾人家庭存量危房改造任务。
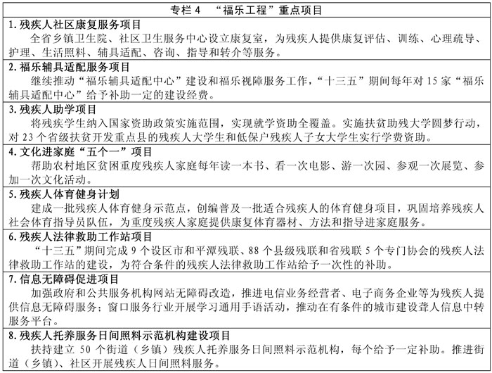
5.完善残疾人托养服务体系。建立健全以家庭 为基础、社区为依托、机构为支撑的残疾人托养服务体系,实现与儿童、老年人护理照料服务体系的衔接和资源共 享。逐步提高残疾人托养服务能力,扩大受益面。对收养残疾儿童的家庭给予更多政策优惠支持,使更多的残疾儿 童回归家庭生活。大力发展日间照料和居家托养服务,充分依托街道(乡镇)现有公共服务资源,促进残疾人托养 服务与社区服务、志愿者服务以及残疾人专项康复服务、就业服务相结合,建立残疾人日间照料服务平台,扶持建 设一批街道(乡镇)和社区日间照料示范机构。继续实施贫困残疾人托养服务补助项目,逐步提高补助标准,扩大 实施范围。
6.加大对残疾人托养服务扶持力度。加大财政 投入,增强提供残疾人托养服务的能力。残疾人托养服务设施建设用地比照养老服务用地政策执行。对非营利性民 办残疾人托养机构按规定给予一次性开办补贴、床位营运费补贴和专项补助。结合政府购买残疾人服务工作,建立 合理的残疾人托养服务机构运行补贴政策,实行机构服务、社区日间照料服务和居家服务分类补贴,引导和鼓励社 会力量为残疾人提供托养服务。对各类残疾人托养机构给予税费优惠,用水、用电、用气按居民价格标准收费。
7.提升残疾人托养服务专业化水平。加强残疾 人托养服务机构规范化建设,推进福建省残疾人托养服务指导中心建设,发挥示范指导作用。加快培养残疾人托养 服务专业人才队伍,逐步建立残疾人托养服务评价体系。鼓励公共医疗机构、科研机构、教育机构以及文化机构对 残疾人托养服务的专业支持和学科研究。

(二)扶贫和就业
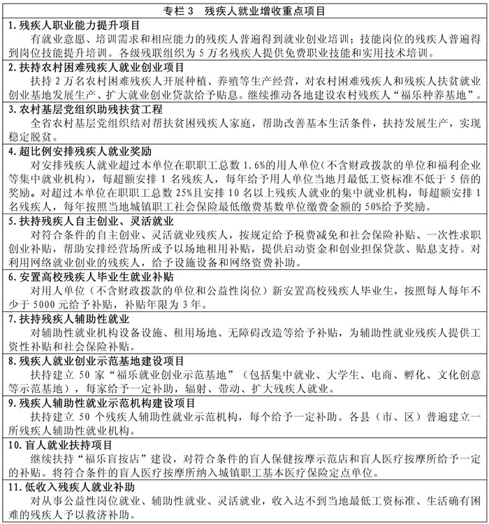
1.确保农村贫困残疾人如期脱贫。制定实施我 省贯彻《贫困残疾人脱贫攻坚行动计划(2016-2020年)》实施办法。将农村贫困残疾人作为重点群体纳入政府扶贫攻坚规划,统筹安排 ,同步实施。切实摸清贫困残疾人基本状况和需求状况,做好帮扶对接,将符合条件的农村贫困残疾人全部纳入精 准扶贫建档立卡范围和“五个一批”帮扶措施,实行分类施策和精准帮扶,政策、项目向农村贫困残疾人倾斜。无 法通过开发性扶贫措施实现脱贫的贫困残疾人全部纳入低保给予兜底保障。驻村干部要将残疾人贫困户作为重点帮 扶对象,选好配强帮扶责任人。将残疾人减贫成效纳入各级政府扶贫开发工作成效考核范围。
2.实施残疾人专项扶贫政策和项目。对农村贫 困残疾人和残疾人扶贫就业基地发展生产、扩大就业创业贷款给予贴息。县域融资性担保机构在同等条件下优先为 残疾人农业生产经营主体提供融资担保服务,鼓励有条件的地方在财政资金扶持下建立残疾人扶贫项目贷款和残疾 人小额贷款风险金制度。充分发挥农民专业合作社、龙头企业和残疾人扶贫基地的辐射带动作用,确保农村贫困残 疾人家庭至少参与一项养殖、种植、设施农业等增收项目。有序组织农村残疾人转移就业,继续实施“扶持农村困 难残疾人就业创业”项目。公共投入形成的资产量化折股优先配置给贫困残疾人家庭。积极引导贫困残疾人家庭采 取土地托管或林权、土地承包经营权入股和土地流转等收益分配方式,实现家庭资产增值增收。持续实施“农村基 层党组织助残扶贫工程”,依托“光伏扶贫”“农村电商”等项目搭建社会力量参与残疾人扶贫开发的平台,广泛 开展“帮、包、带、扶”活动。
3.依法大力推进残疾人按比例就业。推进建立 用人单位按比例安排残疾人就业公示制度。各级党政机关、人民团体、事业单位及国有企业应当带头招录(聘)和 安置残疾人就业。开展党政机关残疾人公务员实名统计。各级党政机关在坚持具有正常履行职责的身体条件的前提 下,对残疾人能够胜任的岗位,在同等条件下鼓励优先录用残疾人。切实维护残疾人平等报考公务员、事业单位工 作人员的权利,为残疾人考生创造良好的考试环境。未安排残疾人的事业单位申请使用空编招聘时,应优先招聘符 合条件的残疾人。国有和国有控股企业应根据行业特点,确定适合残疾人就业的岗位,安置残疾人就业应高于规定 比例。鼓励各类医疗机构吸纳符合条件的盲人医疗按摩人员就业。加大对超比例安置残疾人就业用人单位的奖励力 度。将安排残疾人就业情况纳入全国统一的信用信息共享交换平台和企业单位履行社会责任内容,将用人单位按比 例安排残疾人就业情况纳入文明单位创建内容。加强残疾人就业保障金征收、管理和使用,建立征收使用情况公示 制度。
4.稳定发展残疾人集中就业。落实税收优惠政 策,完善残疾人集中就业单位资格认定实施办法。福利企业、盲人按摩机构和残疾人辅助性就业机构等残疾人集中 就业单位参照社会福利机构享受城市建设与公用事业收费优惠。对集中吸收残疾人就业的企业给予残疾人就业环境 改造、设施设备购置补贴和信贷、贴息支持。搭建残疾人集中就业单位产品和服务展销平台,推动出台政府采购残 疾人集中就业单位产品和服务的有关政策和具体办法。继续开展“千企万人就业行动”。支持盲人按摩业发展,鼓 励盲人保健按摩规范化、品牌化。建设福建省盲人技能指导中心。鼓励扶持符合条件的盲人医疗按摩人员和社会力 量开办盲人医疗按摩所,将符合条件的盲人医疗按摩所纳入城镇职工基本医疗保险定点单位。培育残疾人集中就业 和服务品牌,扶持带动残疾人就业能力强的龙头企业,稳定就业。
5.多渠道扶持残疾人自主创业和灵活就业。完 善残疾人自主创业、灵活就业和为残疾人提供就业岗位的个体工商户的扶持政策。对符合条件的自主创业、灵活就 业残疾人,按规定给予税费减免和社会保险补贴、一次性求职创业补贴,帮助安排经营场所或予以场地租用补贴, 提供启动资金支持。加大创业培训力度,建立完善残疾人创业扶持机制,开展残疾人创业担保贷款支持和贴息等配 套金融服务。借助“互联网+”行动,鼓励残疾人利用网络就业创业,给予设施设备和网络资费补助。扶持基地创业,建立残疾人创业孵 化基地和文化创意产业基地。
6.大力发展辅助性就业和多种形式就业。每个 县(市、区)至少建立一所辅助性就业机构,努力满足精神、智力和重度肢体残疾人等适宜人群的辅助性就业需求 。制定、落实辅助性就业优惠政策,为辅助性就业残疾人提供工资性补贴和社会保险补贴,对辅助性就业机构设备 设施、租用场地、无障碍改造等给予补贴。开展支持性就业推广项目。扶持残疾人社区就业、居家就业。政府开发 的公益性岗位优先安排符合就业困难人员条件的残疾人。支持残疾人参与非物质文化遗产传承、振兴传统工艺、家 庭手工业等项目。扶持残疾人亲属就业创业,实现零就业残疾人家庭至少有一人就业。
7.加强残疾人职业技能培训。以就业为导向, 实施残疾人职业技能提升计划,大力开展残疾人职业技能培训。推进政府购买残疾人职业培训服务,为有就业意愿 、培训需求和相应能力的残疾人提供职业技能培训、岗位技能提升培训、创业培训和就业创业服务。开展云客服、 电子商务、众包、微店等“互联网+”项目培训和雇主培训。规范组织实施盲人医疗按摩人员参加全国统一考试,并做好专业技术职务 评聘工作。建立省级盲人医疗按摩继续教育委员会,健全和完善盲人医疗按摩继续教育网络体系,推动我省中、高 等盲人医疗按摩教育,鼓励和扶持特殊教育学院和中、高等医学院校增设盲人医疗按摩专业,采取函授、远程等多 种教学模式,培养盲人医疗按摩人员。提升农村残疾人劳动技能,为贫困残疾人参加种植、养殖等实用技术培训提 供补贴,政府举办或补助的面向“三农”的培训机构和项目免费培训残疾人。积极组织开展不同类别的残疾人专项 实用技术培训,使有意愿和有接受培训能力的农村残疾人都能得到有针对性的培训,加强培训后就业和创业扶持服 务。
8.加强残疾人就业服务和劳动权益维护。实现 城镇新增1万残疾人就 业。公共就业服务机构和基层网点应将残疾人作为重点服务对象,将就业困难残疾人纳入就业援助范围。各级残疾 人就业服务机构发挥服务示范作用,培育残疾人就业辅导员队伍,提高服务的针对性和有效性。抓好高校残疾人毕 业生就业服务,落实求职创业补贴发放全覆盖,推进就业见习、实习,提供重点帮扶。加强残疾人教育机构、就业 服务机构和就业单位之间的转衔服务。完善残疾人就业创业网络服务平台,加快推进残疾人就业创业服务信息化, 实现部门间和区域内残疾人就业信息互联互通。完善残疾人职业技能鉴定,在国家职业资格目录清单管理制度下建 立残疾人职业资格认证体系,加强残疾人职业能力开发和就业指导,建立健全残疾人职业技能人才奖励机制。组团 参加全国残疾人职业技能竞赛暨全国残疾人展能节,举办第六届全省残疾人职业技能竞赛,各设区市举办市级职业 技能竞赛。消除影响残疾人平等就业的制度障碍。加强劳动保障监察,依法查处违法行为。

(三)康复与残疾预防
1.保障残疾人基本康复服务需求。实施残疾人 精准康复服务行动,构建完善残疾人康复服务体系。完善以专业机构康复为骨干、社区康复为基础、家庭康复为依 托的康复模式。以残疾儿童和持证残疾人为重点,采取多种形式,实施精准康复,为残疾人提供基本康复服务。
2.加强专业康复机构建设。合理界定医疗机构 、康复机构和社区康复的功能定位,健全分级负责、双向转介的合作机制。健全残联系统康复服务机构。推进民办 公助,支持社会力量举办医疗康复、辅助器具等相关服务机构,并鼓励其参与承接政府购买服务。加强康复医疗机 构建设,健全医疗卫生、特殊教育等机构的康复服务功能。支持医疗机构与康复机构开展经营、管理、服务、技术 等合作。
3.加强残疾人健康管理和社区康复。全省乡镇 卫生院、社区卫生服务中心设立康复室,配备适宜的康复设备和专业人员。将残疾人健康管理和社区康复纳入基本 公共服务项目清单,为残疾人提供登记管理、健康指导、康复指导、定期随访等服务。
4.完善残疾儿童康复救助制度。对0-6岁视力、听力、言 语、智力、肢体残疾和孤独症儿童康复训练补贴实现全覆盖,提高康复训练补助标准。对0-6岁残疾儿童人工耳蜗植入手术、 辅助器具适配等基本康复服务补贴实现全覆盖。积极推进将残疾儿童康复训练补助、人工耳蜗植入手术等基本康复 服务补贴制度推广到7-14岁残疾儿童。
5.健全辅助器具服务保障体系。出台《福建省 残疾人基本型辅助器具补贴管理办法》,实现基本型辅具补贴全覆盖。将辅助器具适配服务纳入基本公共服务项目 清单,推动与临床治疗密切相关的辅助器具和个人护理与防护用品纳入基本医疗保险支付范围。完善省、市、县三 级辅助器具服务中心建设,重点提升县级及以下基层提供辅助器具基本公共服务的能力。建立辅助器具服务网络平 台,实现信息共享。大力推广政府购买残疾人辅助器具服务,在政策和资金上,支持民办辅助器具服务机构发展。
6.加强严重精神障碍患者救治救助工作。建立 严重精神障碍患者防治管理和康复服务机制,将符合条件的贫困严重精神障碍患者纳入医疗救助。
7.强化残疾预防。贯彻落实《残疾预防和残疾 人康复条例》。制定《福建省贯彻〈国家残疾预防行动计划(2016—2020年)〉实施方案》。加强残疾预防组织领导,将残疾预 防工作纳入经济社会发展总体规划及相关部门工作职责。开展残疾预防综合试验区创建试点工作。推动建立完善筛 查、诊断、随报、评估一体化的残疾监测网络,形成统一的残疾报告制度。
8.加强残疾预防宣传。以世界精神卫生日、全 国爱耳日、爱眼日、预防出生缺陷日等节点为契机,广泛开展残疾预防“进社区、进校园、进家庭”宣传教育活动 ,增强全社会残疾预防和康复的意识与能力。
(四)教育和文化、体育
1.保障残疾人受教育权利。实施残疾儿童少年 学前至高中阶段15年 免费教育。加强部门协调,建立健全残疾儿童少年筛查安置网络,结合本地教育资源和残疾儿童的特点,实行“一 人一案”,安排残疾儿童少年随班就读或到普通学校特殊教育班、特教学校就读;对具备受教育能力,确实无法到 校就读的重度残疾儿童少年实施送教上门,让每位残疾儿童都能接受合适教育。落实《残疾人参加普通高等学校招 生全国统一考试管理规定(暂行)的通知》,为残疾人参加高考提供平等机会和合理便利。提高特殊教育信息化水 平,利用网络远程教育资源,为残疾人提供方便快捷、多样化的受教育机会。
2.提高残疾人受教育水平。推动特殊教育向学 前和高中及以上阶段延伸。支持建设集残疾儿童康复、教育为一体的特殊幼儿园,支持特殊教育学校、残疾儿童福 利机构、残疾儿童康复机构举办学前教育班,推动普通幼儿园、普通小学附设学前班招收残疾儿童随班就读。加快 发展以职业教育为主的残疾人高中阶段教育。加强残疾人中等职业院校建设。积极支持特殊教育学校开展职业教育 ,鼓励中等职业学校招收残疾学生入学。鼓励高校适合残疾人学习、就业的专业接收残疾学生就读。根据国家有关 规定,采取单考单招形式,招收残疾人到相应院校(专业)学习。落实《国家手语和盲文规范化行动计划 (2015—2020年)》,推广国 家通用手语和通用盲文。全面开展残疾青壮年文盲扫盲工作。开展听力、视力残疾人普通话水平测试工作。建立手 语翻译培训、认证、派遣服务制度。
3.加大对残疾学生就学支持力度。对特教学校 和普通学校特教班学生(学前至高中阶段)实施“三免两补”政策,省级按照每生每年3000元和1500元标准分别对寄宿生和寄午生给 予生活补助,并适时提高补助标准。将残疾学生纳入国家资助政策实施范围,实现就学资助全覆盖。对普通高校在 校生中家庭经济困难的残疾学生,有条件的地区给予学费全额资助。发动社会广泛开展扶残助学活动,实施“扶贫 助残大学圆梦行动”等项目。
4.提升特殊教育办学水平。实施特殊教育提升 工程,加大省级统筹规划和经费奖补、政策支持力度,到2018年办学年限达6年的独立设置特殊教育学校基本达到标准化要求。特殊教 育学校生均公用经费拨款标准达到普通初中的8倍。落实特殊教育学校开展正常教学和管理工作所需编制,配足配齐教职工。对适合 社会力量提供的教学辅助和工勤等服务,鼓励探索采用政府购买服务等方式解决,满足特殊教育学校对专任老师、 康复专业人员、生管人员、保育员的需求。改革特教教师培养模式,对特殊教育教师普遍进行专业培训,培养一批 复合型特教教师。鼓励和支持高等院校开设特殊教育专业,在普通师范类教育专业开设特教课程。完善特教教师收 入分配激励机制,落实好特教教师待遇,在职称评定、表彰奖励等方面加大倾斜支持力度。试点推进特殊教育医教 结合改革,开发教育康复校本课程,优化课程结构,探索建立特教机构和医疗机构有效合作机制。支持泉州市、厦 门市同安区国家特殊教育改革实验区开展探索研究。
5.促进公共文化服务均等化。各级各类公共文 化体育服务机构应将残疾人作为公共文体服务的重点人群,提供适合残疾人的服务内容和服务项目。公园、旅游景 点和公共文化体育设施对残疾人免费或低收费开放。省、市、县三级公共图书馆设立盲人阅览室,配备加装电脑读 屏软件、有声读物、盲文阅听设备、盲文图书等,推进盲人阅览室与中国盲人图书馆(盲文数字出版和数字有声读 物资源平台)的互联互通,切实提升盲人阅读服务水平和效能。积极推进全省残疾人共建共享公共文体数字服务体 系,将残疾人个性化的文体需求纳入公共数字云服务范畴。
6.丰富残疾人文化生活。积极推动文化进家庭 “五个一”项目,帮助农村地区贫困重度残疾人家庭每年读一本书、看一次电影、游一次园、参观一次展览、参加 一次文化活动。组织社区开展残疾人读书交流、盲人象棋、为盲人讲电影、轮椅柔力球、智力开发游戏、残疾人特 殊艺术展示等群众性文化活动。继续举办“闽台残疾人文化周”等文化交流活动,逐步深化活动项目并拓展参与范 围。鼓励有关主管部门继续开展“心手相连”福建省残疾人艺术团走进基层文化惠民巡演和闽台残疾人民间文化交 流活动,相关经费在有关主管部门年初部门预算中统筹安排。发展残疾人文化艺术,举办第十届全省残疾人艺术汇 演、第七届全省特教学校学生艺术汇演,组织参加第九届全国残疾人艺术汇演、第八届全国特教学校学生艺术汇演 。扶持以残疾人艺术团为平台、特殊教育学校为基础的残疾人特殊艺术人才培养基地,成立福建省残疾人文学艺术 界联合会。
7.不断健全残疾人群众体育管理机制。切实完 善“福乐健身站”建设,提高残疾人体育锻炼的参与率。加强特教学校体育教学和课外体育锻炼。充分发挥残疾人 体育组织作用,争取社会资源参与残疾人体育。实施“残疾人体育健身计划”,推广残疾人康复体育和健身体育项 目,推动残疾人体育进社区、进家庭。
8.完善残疾人竞技体育管理。选拔、培养优秀 残疾人运动员。加强训练基地、集训队管理,推动市、县两级建立残疾人体育训练基地。帮助协调解决优秀残疾人 运动员社会保障和教育、就业等问题。办好第八届全省残疾人运动会和第六届全省特奥运动会。各设区市举办市级 综合性残疾人运动会和特奥会。组团参加全国第十届残运会暨第七届特奥会,力争优异成绩。选送推荐优秀残疾人 运动员参加2016年第 十五届残奥会、2020年第十六届残奥会、2018年亚洲残疾人运动会、2019年国际特奥会等重大国际赛事。
(五)无障碍环境
1.推进公共设施无障碍建设。各级政府对无障 碍建设、改造项目予以补贴,确保新(改、扩)建道路、建筑物和居住区配套建设无障碍设施,加强无障碍设施日 常维护与管理,加快推进政府机关、公共服务等场所设施的无障碍改造。各级政府应加大对公共交通场站的无障碍 建设力度,对公共交通工具逐步配备无障碍设备,出台方便残疾人交通出行的服务和保障措施,公共停车区按规定 设立无障碍专用停车位,免费停放残疾人驾驶车辆。将推进公共设施无障碍建设列入省级文明城市(县城、城区) 测评指标。
2.开展无障碍社区(村)创建和残疾人家庭无 障碍改造。各级政府对社区(村)辖区内公共服务机构(场所),如社区(村)居委会、图书馆、老年人及残疾人 活动室、健身点(社区公园)、车站(停车场)、邮局、银行、医院(含卫生院、卫生站)、学校、菜场(大中型 超市)、公共厕所等进行无障碍建设或改造。各地应对符合条件的残疾人家庭无障碍改造给予补贴,省级财政和有 条件的设区市予以叠加补助。
3.加强信息无障碍建设。在公共服务场所设置 语音、文字提示装置,为有需求的残疾人提供盲文和手语服务。政府部门网站和提供公共服务的网站建设应当符合 无障碍标准。积极推进影视剧和电视节目加配字幕,鼓励非直播性质的电视节目搭配字幕,直播节目可以设置手语 专栏。
(六)维权
1.完善残疾人权益保障法律法规体系。促进地 方残疾人权益保障立法和优惠扶助政策制定,加大对残疾人法律援助力度。加大残疾人权益保障法律法规的宣传执 行力度。将残疾人保障法等法律法规纳入全省“七五”普法规划。配合人大、政协开展执法检查、视察和调研,促 进残疾人权益保障法律法规的有效实施。
2.创新残疾人权益保障机制。实施法律救助行 动,在市、县(区)和有条件的各级残联专门协会建立残疾人法律救助工作站,安排专项经费用于残疾人法律救助 工作,“十三五”期间实现全省市、县(区)和省残联5个专门协会的残疾人法律救助工作站建设全覆盖,并为符 合条件的残疾人法律救助工作站给予一定的建站补助。帮助残疾人及时获得法律援助、法律服务和司法救助。建立 完善残疾人权益保障应急处置机制。
3.做好残疾人维权信访工作。办好12385(或12345)服务热线和网 络信访信息平台,实现12110短信报警平台的全覆盖和功能提升。加大残疾人信访案件协调督办力度,维护残疾人权益和社会稳定。

(七)社会环境
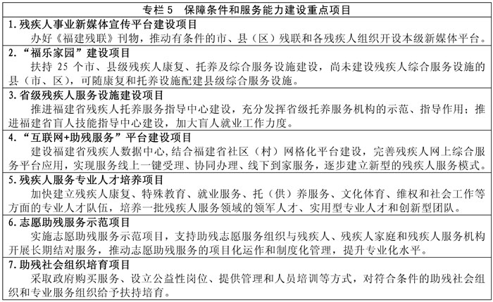
1.营造良好的扶残助残社会环境。结合培育和 践行社会主义核心价值观,进一步加强和改进残疾人事业宣传工作。充分发挥新媒体的作用,具备条件的市、县( 区)残联要及时开设本级相应的新媒体平台,大力弘扬人道主义思想和残疾人“平等、参与、共享、融合”的现代 文明理念。继续推进省广播影视集团电视综合频道的周日午间新闻节目中全程同步播出手语新闻,并在“全国助残 日”“国际残疾人日”期间播放1至2条 公益广告。福建人民广播电台、设区市电台开设残疾人专题节目,有条件的市、县(区)电视台应开办新闻手语栏 目。建立健全网络宣传和舆论引导平台,逐步完善各级残联新闻发言人制度,强化突发敏感事件的舆情处置能力, 并不断提高舆论传播力、引导力、影响力、公信力,积极传递正能量。发挥我省各级残疾人事业新闻宣传促进会作 用。精选优秀作品参加中国残疾人事业好新闻评选。
2.大力发展残疾人慈善事业。倡导鼓励公众、 企事业单位、社会组织和群团组织帮扶贫困残疾人、捐助残疾人事业,兴办医疗、康复、特殊教育、托养照料、社 会工作等服务机构和设施。各设区市和有条件的县(市、区)成立残疾人福利基金会。培育壮大“福乐工程”“安 居工程”等残疾人慈善项目品牌,建立调动社会力量帮扶残疾人的机制和平台。鼓励和规范网络助残慈善活动。
3.有效开展志愿助残服务。主动融入全省志愿 服务大局,协调和配合省有关部门开展志愿助残服务。大力发展社区助残志愿者队伍和社会助残志愿者组织,建立 快捷有效的志愿服务供需对接机制,为残疾人提供扶贫解困、生活照料、支教助学、医疗救助、心理咨询、文化体 育、信息化培训、出行帮助等服务。发展网上招募注册、微媒体助残服务、结对接力服务,不断扩展和创新志愿助 残途径方法。建立健全志愿助残评价激励、服务记录、组织管理、权益维护机制,促进志愿助残服务的专业化、常 态化、机制化和有效化。经常参加助残服务的注册志愿者达到20万人。
4.促进助残社会组织发展。加强助残社会组织 培育,优化助残社会组织发展的软硬件环境,积极做好基层助残社会组织登记服务工作。加强助残社会组织管理, 开展助残社会组织的业务指导、人员培训、政策咨询、智力引进、服务购买等,协助政府相关部门做好助残社会组 织的服务管理,引导助残社会组织健康有序规范发展。加大助残社会组织扶持力度,完善政府向社会组织购买残疾 人服务目录,制定具备承接项目资质的助残社会组织的规范标准,为政府购买残疾人服务提供平台和依据,为助残 社会组织提供政策、资金和场所支持。有条件的县(市、区)设立残疾人心理辅导中心(室)。切实发挥助残社会 组织作用,更好地满足残疾人多层次、个性化、类别化需求。加强助残社会组织党建工作,充分发挥党组织战斗堡 垒作用和党员先锋模范作用。
5.加快发展残疾人服务业。落实残疾人服务业 的市场准入、用地保障、投融资、人才引进等扶持政策。着力推动残疾人辅助器具、康复护理、托养照料、生活服 务、无障碍产品服务等产业发展。针对残疾人面临的意外伤害、康复护理、托养等问题,鼓励信托、保险公司开发 符合残疾人需求的金融产品。发展残疾人服务中小企业,扶持一批残疾人服务龙头企业。加强残疾人服务行业管理 ,营造公平有序的市场环境。落实残疾人基本公共服务国家标准体系。实施残疾人康复、辅助器具、教育、就业服 务、托养、盲人医疗按摩等服务机构设施建设、设备配置、人员配备、服务规范、服务质量评价等标准。培育建立 残疾人服务品牌。完善残疾人服务相关职业和职种,完善残疾人服务专业技术人员和技能人员职业能力评价办法, 加快培养残疾人服务专业人才队伍。按照国家有关规定落实对为残疾人服务工作人员的工资待遇倾斜政策。
6.加大政府购买助残服务力度。将残疾人基本 公共服务作为政府购买服务的重点领域,以残疾人康复护理、托养照料、生活服务、扶贫解困、职业培训、就业创 业服务、文化体育服务、专业社会工作服务、家居无障碍环境改造等为重点,逐步完善政府购买助残服务指导性目 录,扩大购买规模。强化事前、事中和事后监管,加强对政府购买助残服务的质量监控和绩效考评。
7.加强对外和对港澳台交流。发挥福建地缘优 势和先行先试作用,以“两岸残障人士交流嘉年华”和“闽台残疾人文化周”为载体,深化闽台港澳各类残障组织 的交流与合作。继续推进闽台港澳残疾人组织定期交流互访机制落实。加快推动助残合作项目的成果转化。以世界 盲人联盟亚太区按摩委员会机构为载体,加强与亚太地区国家残疾人组织的交流与合作。学习借鉴国内外残疾人工 作的经验和做法,不断探索新常态下我省残疾人事业发展的新路子。
四、保障条件
(一)充分发挥政府主导作用
各级政府要将加快残疾人小康进程纳入全面建 成小康社会大局、纳入重要议事日程,列为政府目标管理和绩效考核内容。主要领导负总责,分管领导具体负责, 政府常务会议每年至少研究一次推进残疾人小康进程工作。坚持政府主导、社会参与、残疾人组织充分发挥作用的 工作机制,各级政府残疾人工作委员会加强统筹协调,各部门、各单位进一步明确责任,形成齐抓共管、各负其责 、密切配合的工作局面。
(二)建立多元投入格局
各级财政继续加大对残疾人民生保障和残疾人 事业的投入力度,按照支出责任合理安排所需经费。充分发挥社会力量作用,鼓励采用政府和社会资本合作模式, 形成多渠道、全方位的残疾人事业资金投入格局。加大对革命老区、中央苏区和贫困地区残疾人事业的财政投入和 公共资源配置力度。
(三)加强基础设施和服务机构建设
统筹规划城乡残疾人服务设施建设,新型城镇 化进程中要配套建设残疾人服务设施。推进福建省残疾人托养服务指导中心和福建省盲人技能指导中心建设。继续 实施“福乐家园”等残疾人康复、托养和综合服务设施建设项目。研究制定残疾人服务机构用地、资金、 技术、人才、管理等优惠扶持政策。加强残疾人服务机构能力建设。到2020年,每个地市都建有一所专业化的残疾人康复设施或残 疾人托养设施,并推动县级残疾人康复、托养和综合服务设施三者有其一,实现县级残疾人服务设施基本覆盖。
(四)强化信息化建设和政策研究
加强对残疾人人口基础数据、服务状况和需求 专项调查数据、残疾人事业统计数据、残疾人小康进程监测数据的综合管理和动态更新,完善数据采集,加强数据 综合分析、研究。加强与中国残联业务数据、福建省政务数据汇聚共享平台数据资源的交换共享,建立福建省残疾 人数据中心。多维度发掘残疾人数据,推动数据深度利用。根据业务发展需要,建设服务应用。推动“互 联网+助残服务”模式的创新 应用,结合福建省社区(村)网格化平台建设,完善残疾人网上综合服务平台应用,推动实现服务线上一键受理、 协同办理、线下到家服务。加强福建省残疾人事业发展研究基地建设。开展政策实施效果评估。
(五)增强基层综合服务能力
实施县域残疾人服务能力提升项目,构建县( 市、区)、乡镇(街道)、村(居)三级联动互补的基层残疾人基本公共服务网络。继续实施残疾人组织建设“强基育人工程”,进一步扩大残疾人组织覆盖面。建立健全县级残疾人康复、托养、职业培训、辅助器 具适配、文化体育等基本公共服务平台,辐射带动乡镇(街道)、村(居)残疾人工作开展。以社区为基础的城乡 基层社会管理和公共服务平台加强对残疾人的权益保障和基本公共服务,可下沉的所有助残业务均纳入社区(村) 网格化平台,规范业务流程和办理标准。加强残疾人社会工作和残疾人家庭支持服务。严格规范残疾等级评定和残 疾人证发放管理,进一步简化办证流程,视情推进智能化残疾人证工作。
(六)充分发挥残疾人组织作用
加强残联系统机关职能建设。按照中共中央和 省委关于加强和改进党的群团工作的意见要求,强化各级残联自身建设,切实增强政治性、先进性、群众性,自觉 防止机关化、行政化、贵族化、娱乐化,依法依章程切实履行“代表、服务、管理”职能。
加强残联干部队伍建设。选好、配强残联领导 班子,特别是注重选拔优秀残疾人干部,充实残联领导班子和干部队伍,优化残联领导班子结构。壮大专兼结合的 残联干部队伍,将其纳入干部队伍和人才队伍建设总体规划,加大培养、交流和使用力度。教育广大残疾人工作者 恪守“人道、廉洁、服务、奉献”的职业道德,全心全意为残疾人服务。
加强基层残疾人联络员和残疾人服务专业人才 队伍建设。推进通过购买残疾人公益性岗位、兼职聘用等方式吸收优秀社会人才,健全基层残疾人联络员队伍。着 力落实残疾人联络员待遇。乡镇(街道)残疾人联络员工资不得低于当地最低工资标准,纳入乡镇(街道)同类人 员管理;根据各地实际情况,村(社区)残疾人联络员的补贴比照相关人员的标准随着当地经济增长水平相应提高 。乡镇(街道)、村(社区)残疾人联络员工资(补贴)纳入当地财政公共预算,资金从一般性财政预算(含残疾 人就业保障金)中支出。
加强残疾人专门协会建设。大力推动市、县残 联专门协会建立健全现代法人治理结构和运行机制。支持残疾人专门协会和村(社区)残疾人协会开展服务残疾人 和维护残疾人合法权益工作,加强经费、场地、人员等工作保障。加强残疾人专门协会承接政府转移公共服务职能 和购买残疾人服务项目的能力建设。
有效发挥残疾人组织和残疾人代表在国家政治 、经济、社会、文化生活中的民主参与、民主管理和民主监督作用。积极推荐优秀的残疾人、残疾人亲友和残疾人 工作者作为各级人大代表、政协委员人选。鼓励广大残疾人自尊、自信、自强、自立,不断增强自我发展能力,积 极参与和融入社会,与全省人民一道创造更加幸福美好的生活。

五、纲要实施和监测评估
各市、县(区)要依据本纲要制定当地“十三五”加快残疾人小康进程规划,各有关部门要根据职责制定配套实施方案。各地、各部门要将本纲 要的主要任务指标纳入当地国民经济和社会发展总体规划及专项规划,统筹安排、同步实施,确保纲要各项任务落 到实处。
各级政府残疾人工作委员会及相关部门要对纲 要执行情况进行督查、监测和跟踪问效,及时发现和解决执行中的问题。省政府残疾人工作委员会在“十 三五”中期和期末对纲要实施情况进行考核、绩效考评和信息公开,对先进典型予以表彰。
附件:重点任务分工
附件
重点任务分工


扫一扫手机阅读




