
福建省人民政府办公厅关于印发
《福建省12345便民服务平台监督管理办法》的通知
闽政办〔2016〕179号
各市、县(区)人民政府,平潭综合实验区管委会,省人民政府各部门、各直属机构,中央驻闽各机构:
现将《福建省12345便民服务平台监督管理办法》印发给你们,请认真组织实施。
福建省人民政府办公厅
2016年11月8日
福建省12345便民服务平台监督管理办法
第一章 总 则
第一条 为加强我省12345便民服务平台(以下简称12345平台)的监督管理,建立分工明确、运行规范、监管有力的工作机制,推动服务方式创新,提高便民服务水平,根据福建省人民政府办公厅《关于强化便民服务“马上就办”的通知》(闽政办〔2016〕49号)要求,制定本办法。
第二条 12345平台由12345热线电话和12345网络系统(www.fj12345.gov.cn)构成,受理公民、法人或其他组织提出的咨询、投诉、建议和求助。
第三条 12345平台以本省各级人民政府及其部门,平潭综合实验区管委会,各人民团体,各企事业单位为联动,共同参与建设、使用与管理。
12345热线电话由设区市建立坐席,逐步实现24小时、多种语言受理和反馈服务。
12345网络系统由省里统一规划建设,实现数据互联互通。
第四条 按照便民服务专线清单,结合各地实际,整合12345热线电话与各类便民服务诉求电话,个别暂时不能整合的,可实行两号并存、数据共享、统一监管。
第五条 12345平台在各级人民政府领导下,坚持属地管理、分级负责、归口办理,谁主管、谁负责,依法、及时、就地解决问题的原则,做到“有呼必应、有诉必理、有理必果”。
第六条 承办单位应当认真办理诉求人的诉求事项,倾听诉求人的意见、建议和要求,接受诉求人的监督,努力为诉求人服务。任何组织和个人不得打击报复诉求人。
诉求人提出诉求事项,应当客观真实、语言文明,对其所诉求内容的真实性负责,不得捏造、歪曲事实,不得侮辱、诬陷他人。
诉求人提出的意见、建议,对促进我省经济社会发展,改进行政管理、社会管理和公共服务,维护群众利益有益的,有关机关或者单位应予以采纳。
第七条 12345平台运行所需工作经费列入同级财政预算。
第二章 责任与分工
第八条 省人民政府办公厅为全省12345平台省级主管部门,明确具体工作机构,履行下列职责:
(一)制定12345平台的总体建设规划、监管制度、工作规范、业务流程和考核评价办法;
(二)监督管理、考核评价12345平台运行情况;
(三)分办涉及省直单位的诉求事项;
(四)对重要诉求事项进行调查核实;
(五)统筹协调跨部门、跨区域诉求事项;
(六)组织开展业务培训。
第九条 各市、县(区)人民政府,平潭综合实验区管委会为本级12345平台主管部门,确定具体工作机构,履行下列职责:
(一)建设辖区内的12345平台;
(二)建立健全工作制度和工作机制;
(三)做好12345平台日常监督管理;
(四)受理、分办、核实、检查诉求事项,并将涉及省直单位诉求事项推送至省级工作机构;
(五)对承办单位进行监督管理和考核评价;
(六)督促协调承办单位适时更新政务信息知识库;
(七)对辖区12345平台工作人员进行管理和培训;
(八)整合辖区便民服务诉求电话,建立便民服务事项清单,明确责任单位及兜底部门;
(九)做好诉求事项办理材料的归档工作。
第十条 省发改委(省数字办)履行下列职责:
(一)负责全省12345平台总体技术架构设计和规划;
(二)指导各地建设热线电话坐席系统;
(三)做好平台网络系统运行的电子政务绩效考核。
省经济信息中心负责全省12345平台建设、日常维护、升级改造和应用技术培训。
第十一条 承办单位履行下列职责:
(一)建立办理机制,健全办理流程;
(二)办理、答复、核实、反馈12345平台分办的诉求事项;
(三)适时更新政务信息,并推送至平台知识库;
(四)做好诉求事项办理材料的归档工作;
(五)配合做好业务培训工作。
第三章 受理与分办
第十二条 12345平台主要受理事项:
(一)咨询类:包括对行政职能职责、政策规定、办事流程等政务信息的咨询;
(二)投诉类:包括对行政管理、社会管理、公共服务等便民服务方面的投诉;
(三)建议类:包括对行政管理、社会管理与公共服务等方面的意见和建议;
(四)求助类:包括对行政职权范围内的管理、服务等方面提出的求助。
第十三条 12345平台不予受理事项:
(一)涉及国家机密、商业秘密、个人隐私的;
(二)涉及人大、政协、纪检监察、法院、检察院、军队和武警职能的;
(三)已经或应当通过诉讼、仲裁、行政复议等法定途径或信访渠道解决的;
(四)有权处理的部门和单位已经受理或正在办理的;
(五)诉求事项已依法依规办结,诉求人仍以同一事实和理由提出诉求的;
(六)反映问题属于110、119、120、122等紧急救助系统受理的;
(七)非我省行政职权管辖范围的;
(八)其他违反法律、法规、规章、规定的情形。
对不予受理的诉求事项,12345平台要做好解释和引导。
第十四条 12345平台受理的诉求事项,能当场答复的,即时答复;对需要分发承办单位办理的,应在1个工作日完成;属于危及人民群众生命财产安全等紧急事项的,应马上分发并电话告知承办单位签收办理。
第十五条 诉求事项属于应急管理规定的内容,12345平台或承办单位应及时向应急管理部门报告。
第十六条 诉求事项涉及若干责任单位的,由12345平台指定牵头单位和协办单位办理;职能交叉和管理权属不明确的,由政府指定兜底单位办理。
第四章 办理与反馈
第十七条 12345平台通过网络系统或短信、电话等方式提醒承办单位经办人员签收诉求事项。
承办单位签收时发现不属于职责范围的,应在收件后1个工作日内作出退件回复,并说明理由和依据。涉及紧急事项的,应马上说明情况并作出退件回复。
第十八条 诉求事项签收后,应及时呈报分管或主要领导,明确具体承办部门、经办人员,在规定的时限内完成办理,并将办理结果按程序报分管或主要领导审核后向12345平台反馈,同时答复诉求人。
承办单位在办理和反馈诉求事项时,有条件的应对现场情况进行拍照(录像),通过附件上传。
第十九条 承办单位在办理过程中发现不属于职责范围或者职责交叉的,应马上反馈,并提供依据及改派意见;对职责不明的,由12345平台改派到兜底单位处理;对涉及安全隐患的,首接单位应进行简易处理,确保安全。
第二十条 承办单位对诉求事项要限时办结。
(一)咨询类事项,在2个工作日内办结并答复。
(二)投诉类事项,在10个工作日内办结并答复,其中列入便民服务事项清单的,在3个工作日内办结并答复。
(三)建议类事项,在5个工作日内办结并答复。
(四)求助类事项,在3个工作日内办结并答复。承办单位应自签收后1个工作日内,主动与诉求人联系,了解情况。
(五)对情况紧急或可简易处理的事项,应马上处置、当天答复。
(六)确因特殊情况难以按时限办结的,应提出书面申请,经本单位领导同意后,在规定办理时限届满前半个工作日,向12345平台提出延期报备,说明具体原因、延期时间,并向诉求人作出解释说明。延长时限不得超过原办理时限。
(七)当前确实无法解决的事项,承办单位应适时与诉求人联系反馈,耐心解释,正确引导,取得理解。
第五章 核实与回访
第二十一条 12345平台工作人员和承办单位可通过诉求人评价、电话询问、现场察看、当面访谈等方式,对诉求事项办理情况进行核实。
第二十二条 对诉求人评价不满意的事项,经核实确属承办单位责任的,由承办单位重新办理。对重新办理结果,诉求人仍不满意,经核实确属承办单位责任的,督促承办单位再次办理,并纳入督办事项。
第二十三条 12345平台工作人员和承办单位以电话核实、当面访谈、现场察看、抽查办件等方式开展随机回访,重点检查诉求事项的办理和反馈情况,了解诉求人的满意度及意见、建议;对列入督办的事项,可当面回访诉求人。对回访发现的问题,及时督促承办单位整改落实。
第六章 监督与考核
第二十四条 12345平台运行情况纳入效能督查范围,建立督办事项台账,采取发督查专报、整改通知、督查建议、约谈提醒等方式,督促被督查单位限期整改。
第二十五条 建立考评机制,加强对12345平台制度建设、办理流程、办理时限、办理质量、责任落实、群众满意率等情况的考核评价,结果纳入年度绩效考评。
第二十六条 将承办单位办理情况抄送各级文明办,作为评定文明城市、文明行业(单位)和年度测评的重要依据。
第二十七条 邀请人大代表、政协委员、机关效能建设监督员、社会群众、新闻媒体等对12345平台运行情况进行监督。
第七章 奖励与惩处
第二十八条 在12345平台工作中做出优异成绩的单位和个人,由12345平台主管部门进行通报表扬,在各类评先评优中优先推荐,并作为干部选拔任用的考察内容。
第二十九条 12345平台工作人员有下列情形之一的,予以责任追究:
(一)工作态度恶劣,受理时冷硬横推,造成不良影响或后果的;
(二)在岗履职不到位,未及时登记、报告、分办诉求事项,导致办理延误或遗漏,造成不良影响或后果的;
(三)向被投诉人透露与办理投诉事项无关的信息,造成不良影响或后果的;
(四)法律、法规、规章规定的其他情形。
第三十条 承办单位及其工作人员有下列情形之一的,予以责任追究:
(一)因管理不善,工作人员擅自脱岗、离岗,致使分办事项接收不及时,延误办理时间的;
(二)对诉求事项办理不认真、不及时,敷衍应付、弄虚作假、答非所问的;
(三)诉求事项被退回重办或督办后,仍不认真办理,造成不良影响或后果的;
(四)被指定为牵头单位、协办单位或兜底单位后,不认真履职,消极应付、推诿扯皮,导致办理事项久拖不结的;
(五)向被投诉人透露与办理投诉事项无关的信息,造成不良影响或后果的;
(六)对诉求人态度恶劣、简单粗暴,打击报复的;
(七)法律、法规、规章规定的其他情形。
第三十一条 责任追究的方式:情节较轻的,责令作出书面检查或者诫勉教育、通报批评、效能告诫;情节较重的,采取组织处理、纪律处分的方式进行;涉嫌犯罪的,按照有关法律规定处理。
第八章 附 则
第三十二条 本办法适用于本省各级人民政府及其部门、各直属机构,中央驻闽机构,各人民团体,各企事业单位。
各市、县(区)人民政府,平潭综合实验区管委会,省直有关单位可根据本办法制定具体实施办法。
第三十三条 本办法由省人民政府办公厅会同有关部门负责解释。
第三十四条 本办法自颁布之日起施行。
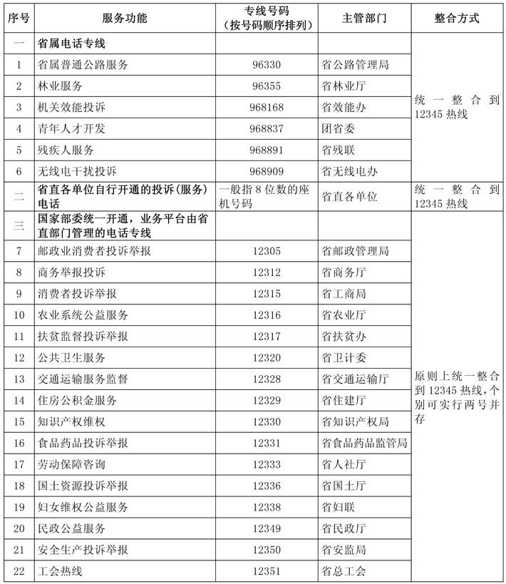
附件:1.便民服务电话专线清单
2.便民服务事项清单
附件1
便民服务电话专线清单


附件2
便民服务事项清单




扫一扫手机阅读




