
福建省人民政府办公厅关于印发福建省中医药
健康服务发展规划(2016—2020年)的通知
闽政办〔2016〕155号
各市、县(区)人民政府,平潭综合实验区管委会,省人民政府各部门、各直属机构,各大企业,各高等院校:
《福建省中医药健康服务发展规划(2016—2020年)》已经省政府同意,现印发给你们,请认真贯彻执行。
福建省人民政府办公厅
2016年9月20日
福建省中医药健康服务发展规划
(2016―2020年)
为贯彻落实“以基层为重点,以改革创新为动力,预防为主,中西医并重,将健康融入所有政策,人民共建共享”的新时期卫生与健康工作方针,促进我省中医药健康服务的发展,根据《国务院办公厅关于印发中医药健康服务发展规划(2015—2020年)的通知》(国办发〔2015〕32号)和《福建省人民政府关于促进健康服务业发展的实施意见》(闽政〔2014〕38号)精神,制定本规划。
一、总体要求
(一)指导思想。深入贯彻党的十八大和十八届三中、四中、五中全会以及全国卫生与健康大会精神,按照习近平总书记提出的“着力推动中医药振兴发展,坚持中西医并重,推动中医药和西医药相互补充、协调发展,努力实现中医药健康养生文化的创造性转化、创新性发展”要求,在切实保障人民群众基本医疗卫生服务需求的基础上,全面深化改革,创新服务模式,鼓励多元投资,加快市场培育,充分释放中医药健康服务潜力和活力,充分激发并满足人民群众多层次多样化中医药健康服务需求,突出福建中医药特色优势,提升中医药对国民经济和社会发展的贡献率,推动“健康福建”建设。
(二)发展目标。到2020年,基本建立中医药健康服务体系,中医药成为我省健康服务业的重要内容和优势领域,中医药健康服务业总规模明显上升,并带动相关产业发展,成为推动经济社会转型发展的重要力量。
——中医药健康服务网络基本健全。完善覆盖城乡的中医医疗卫生服务网络,涵盖医疗、预防、保健、康复和健康教育、健康养生文化等功能。力争中医类医院床位数提升到每万常住人口6.0张以上;中医类执业(含助理)医师数提升到每万常住人口4.5人;确保全省70%以上的县级中医医院达到二甲及以上水平。力争所有的社区卫生服务机构和乡镇卫生院、70%的村卫生所能够提供中医药服务。
——中医药健康服务水平大幅提升。中医药健康服务人员素质和能力明显提高。传承创新中医药学,融合现代医学及其他学科技术方法,初步形成中医药健康服务技术体系。中医药养生、养老、康复等相关机构不断壮大,基本适应全社会中医药健康服务需求。
——中医药健康服务产品更加丰富。中医药健康服务相关产品研发、制造与流通规模不断壮大。中药材尤其是道地药材种植业绿色发展和相关制造产业转型升级明显加快,形成一批具有竞争力的中医药企业和产品。
——中医药健康服务环境明显优化。中医药健康服务政策基本健全,行业规范与标准体系不断完善,政府监管和行业自律机制更加有效,形成全社会积极支持中医药健康服务发展的良好氛围。
二、重点任务
(一)加快发展中医医疗服务
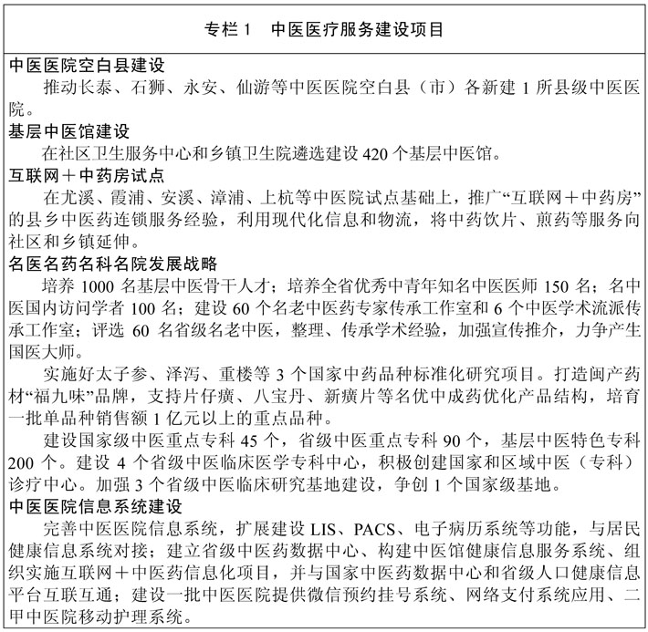
加强中医药服务能力建设。合理规划设置中医医疗机构,每个设区市和县(市)原则上要办好一所公立中医类医院。发挥中医药在妇科、儿科、骨伤科等专科的特色优势,实施中医“名医名药名科名院”发展战略,提升中医临床疗效和综合救治能力,力争在重大疾病防治方面有所突破。充分发挥闽产道地药材、中成药、院内中药制剂等名药在中医医疗服务中的作用。加强综合医院、专科医院和妇幼保健机构的中医药科室建设。引导中医资源下沉,筑牢基层网底,在乡镇卫生院、社区卫生服务中心开展以中医馆为主要形式的中医药集中诊疗区建设,加强中医药人员、设备和中药的配备,推广中医药适宜技术。
鼓励社会力量提供中医医疗服务。鼓励社会资本举办肛肠、骨伤、妇儿科、老年病科、眼科、皮肤科等非营利性中医医院。鼓励社会资本举办传统中医诊所,推动中医门诊部、中医诊所和中医坐堂医诊所规范建设和连锁发展。鼓励有资质的中医专业技术人员特别是名老中医在社区、农村开办中医诊所。鼓励公立中医医院与社会力量合作举办新的非营利性中医医疗机构。力争到2020年全省非公立中医医疗机构门诊量达到20%。
创新中医医疗机构服务模式。推进多种方法综合干预,提高急危重疑特病症的诊治水平,发展治未病、康复等服务。支持不同级别的中医医院组建医疗联合体,探索开展“县乡中医药一体化管理”和“连锁服务”试点工作,发挥中医药贴近百姓的优势,努力开展家庭医生签约服务,促进分级诊疗和双向转诊,让百姓就近享受中医药服务。
推广中医药信息化服务。将中医药信息化建设纳入人口健康信息系统,统一规划,统筹实施,实现信息路网互联互通,依托省卫生计生信息管理平台,大力发展“互联网+中医药”,探索互联网与中医药传统行业的智能化结合。基于互联网、物联网和大数据,开发云医院、云支付、移动医疗、远程医疗、可穿戴诊疗监测、健康医疗、健康智库等应用。基于居民电子健康档案系统建设中医电子病历数据库,推进中医医疗机构之间的诊疗信息的共享。利用微门户、微博、微信等移动平台,主动推送中医药预防保健和养生知识。

(二)大力发展中医养生保健服务
鼓励发展中医预防保健服务。充分发挥中医预防保健特色优势,在疾病预防与控制中积极运用中医药方法和技术。加强各级中医医院“治未病”科建设,积极开展中医健康体检和中医健康干预服务。提升基本公共卫生服务项目中医药健康管理人群覆盖率,拓展中医药在慢性病防治、孕产妇保健等方面的优势作用,积极开展中医预防保健知识健康教育。挖掘整理传统中医养生保健技术,推广太极拳、健身气功、导引等中医传统运动,开展药膳食疗。
支持中医养生保健机构规范发展。支持社会力量举办规范的中医养生保健机构,培育一批技术成熟、信誉良好的知名中医养生保健服务集团或连锁机构。鼓励中医医疗机构发挥自身技术人才等资源优势,为中医养生保健机构规范发展提供支持。制定中医养生保健机构规范化标准,加强机构、人员、技术、服务、产品的规范管理,提升服务质量和水平。建立中医健康状态评估方法,丰富中医健康体检服务,针对不同健康状态人群形成个性化的中医健康干预方案或服务包。
开展中医特色健康管理。将中医药优势与健康管理结合,以慢性病管理为重点,以治未病理念为核心,探索融健康文化、健康管理、健康保险为一体的中医健康保障模式。加强中医养生保健知识宣传,引导人民群众更全面地认识健康,自觉培养健康生活习惯和精神追求。鼓励保险机构开发中医药养生保健、治未病保险以及各类医疗保险、疾病保险、护理保险和失能收入损失保险等商业健康保险产品,通过中医健康风险评估、风险干预等方式,提供与商业健康保险产品相结合的疾病预防、健康维护、慢性病管理等中医特色健康管理服务。指导健康体检机构规范开展中医特色健康管理业务。

(三)支持发展中医特色康复服务
拓展中医特色康复服务能力。加强中医医院康复科建设,鼓励各地根据需求设立中医特色康复医院和疗养院,鼓励社会力量举办中医特色康复服务机构。促进中医技术与康复医学融合,完善康复服务标准及规范。推动各级各类医疗机构开展中医特色康复医疗、训练指导、知识普及、康复护理、辅具服务。
构建具有中医特色的三级康复服务体系。巩固完善康复医疗服务体系试点成效,发挥我省中医康复学科优势,探索构建具有中医特色的三级康复服务体系。明确各级各类康复医疗机构功能定位,建立分工协作机制,逐步建立双向转诊机制。在社区康复机构推广适宜中医康复技术,提升社区康复服务能力和水平,让群众就近享有规范、便捷、有效的中医特色康复服务。

(四)积极发展中医药健康养老服务
发展中医药特色养老机构。鼓励新建以中医药健康养老为主的护理院、疗养院。有条件的养老机构设置以老年病、慢性病防治为主的中医诊室。推动中医医院与老年护理院、康复疗养机构等养老机构开展合作。
促进中医药与养老服务结合。支持养老机构开展融合中医特色健康管理的老年人养生保健、医疗、康复、护理服务。有条件的中医医院开展社区和居家中医药健康养老服务,为老年人建立健康档案,建立医疗契约服务关系,开展上门诊视、健康查体、保健咨询等服务。开展老年家政护理人员中医药相关技能培训,培育中医药健康养老型人才。

(五)培育发展中医药文化和健康旅游产业
发展中医药文化。发掘中医药文化资源,推进中医药机构文化建设。开展闽派中医古籍整理,加强中医药文物、古迹、诊疗技术的保护利用。鼓励各地将传统医药项目申报列入各级非物质文化遗产名录。建立中医药文化科普宣传队伍,利用各类媒体平台,传播推广中医药保健知识和方法。推进中医药文化科普知识进校园、进社区、进乡村、进家庭。创作科学准确、通俗易懂、贴近生活的中医药文化科普创意产品和文化精品。依据《中国公民中医养生保健素养》开展健康教育,将中医药基础知识纳入中小学传统文化、生理卫生课程。形成全社会“信中医、爱中医、用中医”的浓厚氛围和共同发展中医药的良好格局。
发展中医药健康旅游。利用中医药文化元素突出的中医医疗机构、中药企业、名胜古迹、博物馆、中华老字号名店以及中药材种植基地、药用植物园、药膳食疗馆等资源,开发中医药特色旅游路线。鼓励各地利用特色生态、温泉、茶叶、道地药材等特色资源与中医药健康服务资源整合发展。鼓励中医医疗机构以品牌、技术、人才、管理等要素入股与社会资本合作,在酒店、景区、旅游度假区等具备条件的场所开设中医药健康服务机构,提供推拿、按摩、药膳、“治未病”等中医药健康服务项目。开发中医药特色旅游商品,打造中医药健康旅游品牌。

(六)积极促进中医药健康服务相关产业发展
促进中药资源可持续利用。加强中药资源的保护、研究和合理开发、利用,开展全省中药资源普查,推进中药资源动态监测和信息网络建设。加强中药种质资源保护。扶持中药材良种繁育体系建设,推动闽产大宗药材标准园建设。开展中药药用植物重点物种保存圃建设,提高基层药用植物资源保存、繁育、科普和合理利用的能力。鼓励中药生产企业向中药材产地延伸产业链。加强泛珠三角区域道地药材合作开发。
实施“名药”发展战略,壮大中药产业。推动中药生产现代化,以道地药材深度开发、中药新品种研发、传统名优中成药的剂型改造和二次创新、名医名方产业化开发为重点,支持中药饮片加工和中药制药企业做大做强,努力打造中药产业集群。加大对中药行业驰名商标、著名商标的扶持与保护力度。优化中药产品出口结构,提高中药出口产品附加值,扶持中药企业开拓国际市场。
支持医疗机构中药制剂的研发和使用。加强畲族医药及其他民间医药研发,对民间验方、传统名方和名老中医验方进行筛选评价研究,开发医疗机构中药制剂。鼓励将应用多年、疗效确切的医疗机构中药制剂开发为中成药。
确保中药材、中药饮片质量。以中药材产地为源头抓好质量,加强中药饮片生产加工炮制的技术改进和监督,在中药提取纯化技术、中药制剂技术、中药生产过程控制技术等关键技术的研究和应用方面,加大改造力度,提升技术装备水平。开展中药炮制技术传承基地建设,挖掘整理中药特色炮制经验、技术与理论。提升中药材质量标准和生产质量管理规范,完善中药材原料质量监测服务平台建设。严格医疗机构中药饮片质量监管,建立中药饮片追溯体系。
支持相关健康产品研发、制造和应用。鼓励中医医疗、研究机构、高校与企业合作,开发以中药为基础的保健食品、化妆品,研制中医诊疗、个人健康检测、自我保健、功能康复等器械产品。通过对接研发与使用需求,加强产学研医深度协作,提高竞争力。发展中医药健康服务产业集群,形成一批具有国际影响力的知名品牌。

(七)大力推进中医药对外交流与合作
发挥中医药对台交流与合作优势。建立闽台中医药专家学者互访讲学、交流互动机制。拓展面向台湾的中医药教育,提高教学质量,扩大招生规模和范围。重视与加强闽台中医药产业链对接,共同推进中医药产业化。
拓展中医药国际交流与合作。充分发挥我省中医药传统、资源、产业及区位优势,积极参与“一带一路”建设,拓展中医药对外交流与合作。支持中医药技术、药物、服务走出去,鼓励有条件的中医药企业开展对外投资和跨国经营,鼓励优秀的中医药机构通过建立中医孔子学院、设立中医诊疗机构、联合开展中医药研究和输出中医药技术,开展国际间的中医药合作。广泛吸引海外学生来闽接受学历教育、非学历教育、短期培训、临床实习及暑期修学旅游等。鼓励有条件的中医医院成立国际医疗部,与境内外旅行社等机构合作开展预约服务等多样化服务模式,在境内为境外消费者提供高端中医医疗保健服务。
开展涉外中医药信息服务。依托行业商协会等中介组织,建设中医药服务网站等中外文信息服务平台,实现信息互通、资源共享。发展中药国际贸易。鼓励拥有自主知识产权药物的中药企业在国外同步开展临床研究,扩大片仔癀等中医药老字号和知名品牌企业开展国际合作生产,逐步培育一批具有较强国际市场开拓能力的中医药服务贸易骨干企业。

三、完善政策
(一)放宽市场准入。凡是法律法规没有明令禁入的中医药健康服务领域,都要向社会资本开放,并不断扩大开放领域。对于社会力量举办仅提供传统中医药服务的传统中医诊所、门诊部,医疗机构设置规划、区域卫生发展规划不作布局限制。允许有资质的中医师在养生保健机构提供咨询和调理服务。社会资本投资中医药健康服务业项目实行备案管理,对连锁经营的中医药健康服务企业在同一登记辖区内,可实行企业总部统一办理工商注册登记手续。允许取得乡村医生执业证书的中医药一技之长人员,在村卫生所提供传统中医诊疗服务。
(二)加强用地保障。各地统筹考虑中医药健康服务发展需要,扩大中医药健康服务用地供给,优先保障非营利性中医药健康服务机构用地。在城镇化建设中,优先安排土地满足中医药健康服务机构的发展需求。在新建居住区和社区配套建设公共设施时,结合社区卫生服务机构的建设,适当配置中医药健康服务场所和设施。支持利用以划拨方式取得的存量房产和原有土地兴办中医药健康服务机构。中医药健康服务项目用地价格按照已出台的健康服务项目用地优惠政策执行。
(三)加大投融资引导力度。政府引导、推动设立由金融和产业资本共同筹资的健康产业投资基金,统筹支持中医药健康服务项目。拓宽中医药健康服务机构及相关产业发展融资渠道,新增项目优先考虑社会资本。加大中医药健康服务业发展信贷投入,积极支持符合条件的中医药健康服务企业上市融资和发行各类企业债券。扶持发展中医药健康服务创业投资企业,规范发展股权投资企业。加大对中医药服务贸易的外汇管理支持力度,推进中医药服务贸易运用人民币结算,促进海关通关便利化。鼓励各类创业投资机构和融资担保机构对中医药健康服务领域创新型新业态、小微企业开展业务。
(四)完善财税价格医保等政策。省级和地方财政对符合条件的社会资本举办的非营利性中医医疗机构,在持续运营、临床重点专科、承担公共服务等方面给予补助。中医医疗机构举办的非营利性养老机构,符合补助条件的,可申请一次性开办补助和床位运营补贴。加大科技支持力度,引导关键技术开发及产业化。符合条件的中医药健康服务企业同等享受已出台的扶持健康服务业发展的相关税收和价格收费优惠政策。完善中医药价格形成机制,支持中医类体现新技术的诊疗服务项目的开展,允许一部分服务项目自主定价。支持将经有关部门批准的治疗性院内中药制剂按规定纳入医保报销药品目录。
四、保障措施
(一)加强组织实施。各地各有关部门要高度重视,把发展中医药健康服务摆在重要位置,统筹协调,加大投入,创造良好的发展环境。卫生计生行政部门要发挥牵头作用,会同有关部门及时研究解决规划实施中的重要问题,加强规划实施监测评估。发展改革、财政、民政、人力资源社会保障、商务、文化、旅游等部门要各司其职,扎实推动落实本规划。各地要依据本规划,结合实际,细化政策措施,认真抓好落实。
(二)发挥行业组织作用。各地各有关部门要支持建立中医药健康服务行业组织,通过行政授权、购买服务等方式,逐步将适宜行业组织承担的服务职能委托或转移给行业组织,强化服务监管。发挥行业组织在行业咨询、标准制定、行业自律、人才培养和第三方评价等方面的重要作用。
(三)完善标准和监管。推进中医药健康服务规范化、标准化。认真落实或制定适应中医药健康服务新业态的行业标准,鼓励行业组织或机构细化和落实服务承诺、公约、规范等。建立健全中医药健康服务监管机制,推行属地化管理,重点监管服务质量,严肃查处违法行为。建立执业信用记录制度,将中医药健康服务机构及其执业人员诚信经营情况纳入企业信用信息公示系统,引导行业自律。
(四)加快人才培养。健全完善基层中医药人才招聘、专业技术职务评聘等制度,推进医师多点执业,引导中医药人才到基层服务。规范并加快培养具有中医药知识和技能的健康服务从业人员,探索培养中医药健康旅游、中医药科普宣传、中医药服务贸易等复合型人才。推动高校设立健康管理、养生保健等中医药健康服务相关专业,支持校企合作,联合培养中医药健康服务技能人才。改革中医药健康服务技能人员职业资格认证管理方式,推动行业协会、学会有序承接中医药健康服务水平评价类职业资格认定具体工作。对参加相关职业培训和职业技能鉴定的人员,符合条件的按规定给予补贴。
(五)营造良好氛围。加强舆论引导,营造全社会尊重和保护中医药传统知识、重视和促进健康的社会风气。支持媒体开办专门的节目栏目和版面,开展中医药文化宣传和知识普及活动。弘扬大医精诚理念,加强职业道德建设。开展中医药养生保健知识宣传,应当遵守国家有关规定,坚持科学精神,聘请中医药专业人员,不得虚假、夸大宣传,不得以中医药名义谋取不正当利益。依法严厉打击非法行医和虚假宣传中药、保健食品、医疗机构等违法违规行为。
扫一扫手机阅读




