
福建省人民政府关于取消部分涉企
行政事业性收费及省级出台的集资、
基金、附加、罚款项目的通知
闽政〔1999〕7号
宁德地区行政公署,各市、县(区)人民政府,省政府各部门,各直属机构,各大企业,各高等院校:
为了贯彻落实《中共中央、国务院关于治理向企业乱收费、乱罚款和各种摊派等问题的决定》(中发[1997]14号),切实减轻企业负担,现将国家六部委办公布取消涉及我省的第一、二批行政事业性收费项目和第一、二批各种基金(附加、收费)项目及整顿电价秩序取消的项目转发给你们,请遵照执行。
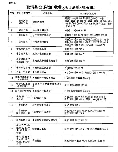
省人民政府同时决定取消“技术(设计、安装)许可证工本费”等14项行政事业性收费项目(第五批)、“燃料附加费”等18项基金(附加、收费)项目(第五批),终止执行《关于加强无线电管理工作意见》等9个涉及企业罚款的文件,请一并遵照执行。
国家公布取消的各种收费项目和我省公布取消的各种收费项目自发布之日起应立即停止执行。对未按规定取消和停止执行的要追究有关主要负责人和直接责任人的责任。
附件:1、国家取消涉及我省的各种收费项目一览=表
2、取消行政事业性收费项目清单(第五批)
3、取消基金(附加、收费)项目清单(第五批)
4、取消涉及罚款文件名称
福 建 省 人 民 政 府
一九九九年二月九日




扫一扫手机阅读




