
福建省人民政府办公厅关于印发福建省
高标准农田建设规划(2016—2020年)的通知
闽政办〔2016〕97号
各市、县(区)人民政府,平潭综合实验区管委会,省人民政府各部门、各直属机构:
《福建省高标准农田建设规划(2016—2020年)》已经省政府研究同意,现印发给你们,请认真组织实施。
福建省人民政府办公厅
2016年6月8日
福建省高标准农田建设规划(2016—2020年)
二〇一六年六月
前 言
为贯彻落实党中央、国务院的部署,统筹安排和科学指导全省高标准农田建设,提高耕地质量,改善农业生产环境,促进现代农业发展,保障粮食安全,根据《全国高标准农田建设总体规划(2011—2020年)》《福建省土地整治规划(2011—2020年)》《福建省新增6亿斤粮食生产能力实施规划(2010—2020年)》《福建省2013—2020年国家农业综合开发高标准农田建设实施规划》及《高标准农田建设通则》(GB/T 30600-2014)等有关规定,编制《福建省高标准农田建设规划(2016—2020年)》(以下简称《规划》)。
《规划》在总结近年来我省农田建设情况的基础上,明确“十三五”期间我省高标准农田建设的指导思想、总体目标、基本原则、建设标准、建设内容、建设任务、资金筹措的原则和渠道,制定加强工程建设监管和后续管护,以及保障规划顺利实施的措施。
《规划》是我省“十三五”期间开展高标准农田建设工作的基本依据。规划期限为2016—2020年,规划基准年为2015年,规划水平年为2020年。
第一章 规划背景
一、耕地现状
(一)耕地数量、质量状况
福建素有“八山一水一分田”之称,人均耕地面积少,区域差异明显。2015年,全省人均耕地面积0.52亩,其中,内陆地区人均耕地1.15亩,沿海地区人均耕地0.37亩。根据统计,2015年末全省耕地面积为2006.1万亩,其中,水田面积1667.1万亩、占耕地总面积的83.1%,水浇地面积65.55万亩、占耕地总面积的3.3%;旱地面积273.45万亩,占13.6%。根据耕地质量等别评定与年度更新成果,全省耕地平均利用等别为8等(等别分布如下图所示),其中,优等地和高等地面积共1167.97万亩、占全省耕地总面积的58.2%,中等地和差等地面积共838.13万亩、占全省耕地总面积的41.8%。

2015年,全省粮食播种面积为1789.8万亩,总产量为661.1万吨,平均亩产369.4公斤,比全国平均亩产高3.86公斤;全省有效灌溉面积1592.4万亩,占耕地总面积的79.4%;全省农业机械总动力1368.41万千瓦,机耕地面积1363.05万亩,占耕地总面积的67.9%。
(二)农田水利建设情况
通过数十年建设,我省农田水利基础设施得到了较大发展。目前,大部分灌区已形成完整的灌排渠系和水源工程,基础设施完善。灌区水源工程以蓄、引水为主,提水为辅,主要利用地表径流,少量利用地下水。根据福建省水利统计公报,全省有效灌溉面积1592.4万亩,节水灌溉面积862.76万亩。全省共有大、中、小型及纯井灌区5535处,其中,大型灌区4处、有效灌溉面积122.02万亩,中型灌区283处、有效灌溉面积767.49万亩,小型灌区1229处、有效灌溉面积685.91万亩,纯井灌区4019处、有效灌溉面积16.98万亩。共有大、中、小型灌区水源工程91536处,其中灌区主要水源工程582处,包括水库、塘坝、引水闸(坝、堰)、河湖泵站、机电井及其他小型水源。建设灌溉渠道8759.1km、灌排结合渠道4972.9km、排水沟1282.6km。
二、“十二五”期间农田建设主要成效
我省十分重视农田基础建设,不断加大投入,通过土地整治、农田水利建设、土壤改良培肥和农机装备配套等方式,不断夯实农业生产基础。根据统计,“十二五”期间全省共投入资金70多亿元,完成了325万亩高标准农田建设任务,为我省进一步推进高标准农田建设奠定了良好基础。通过工程建设,项目区田、水、渠、路、林得到综合治理,农田基础设施和农业生产条件明显改善,耕地抵抗灾害能力和农业综合生产能力明显提高,亩均粮食生产能力逐步提升。
(一)提高了粮食生产能力。通过高标准农田建设,增加了有效耕地面积,新增耕地26.44万亩。高标准农田项目建成后耕地质量平均提升1个利用等,新增粮食产能23.57万吨。
(二)改善了农业生产条件。通过高标准农田建设,新增和改善机耕面积171万亩,项目区田间道路通达度达到93.7%以上;增加有效灌溉面积226.9万亩,新增和改善节水灌溉面积84.9万亩;新增和改善农田防洪防涝面积99.7万亩。
(三)提高了农民收入水平。高标准农田建设项目区受益总人数为114.5万人,新增土地流转面积21.5万亩,土地租金每亩平均增加237元。土地流转释放了农业劳动力,部分农民通过参与田间工程建设增加了劳务收入。
三、农田建设存在的主要问题
(一)规划统筹有待加强。长期以来,我省农田基础设施建设均是相关部门分别编制规划,分头组织实施,缺乏统一的规划指导和有效的协调机制,影响农田建设整体功能和投资效益的发挥。
(二)建后管护有待加强。农田建设中存在“重建设、轻管护”的现象,田间工程设施产权不清晰,耕地质量监测管理薄弱,建后管护责任、措施、资金落实还不到位。
(三)耕地质量总体不高。全省中低产田面积占全省耕地总面积的41.8%。这些中低产田基础设施薄弱,地力水平低,抗灾能力差,作物产量低而不稳。
(四)农田水利设施薄弱。我省还有相当部分灌区改造尚未完成,局部灌溉设施建设标准、衬砌率、配套率低,与现代农业发展对节水灌溉的要求存在一定差距。且受自然灾害影响,部分灌溉设施受损严重,渠道坍塌渗漏、设施老化失修。
四、高标准农田建设的重要意义
(一)有利于促进现代农业发展。建设高标准农田,提升农田基础设施水平,加强农业科技推广应用,改善农业生产基本条件,推动农业生产机械化、经营规模化,可促进现代农业发展。
(二)有利于促进农业可持续发展和“美丽乡村”建设。建设高标准农田,加强土壤改良和农田整治,推广节水增效技术,可促进农业生态环境良性循环和可持续发展;通过平田整地、沟塘治理、配套路桥涵闸灌排设施、建设农田林网和护岸护坡,实现田、水、路、林、村、生态景观的统一规划、综合整治,改善农村面貌,可为建设“美丽乡村”提供生态屏障。
(三)有利于促进农民增收。建设高标准农田,可为农业生产节约成本、增产增收创造条件,提高农业比较效益;可为建设优质农产品生产基地创造条件,提高农业产业化经营水平和农产品附加值,增加农民收入;可有效拉动机械、建材、建筑和运输等相关行业发展,增加农民就业机会。
第二章 指导思想、总体目标与基本原则
一、指导思想
全面贯彻党的十八大、十八届三中、四中、五中全会精神,深入贯彻习近平总书记系列重要讲话和对福建工作重要指示精神,牢固树立和落实“创新、协调、绿色、开放、共享”的发展理念,加强统筹规划,强化政策支持,加大资金投入,科学有序推进高标准农田建设。着力规范建设标准,整合资源,建立和完善部门间协调推进机制;着力改善农田基础设施、培肥地力,实现田、土、水、路、林、电综合配套,稳步提高水土资源利用率和耕地产出率;着力明确管护责任,落实管护主体,建立健全建管结合、用养并重的耕地质量建设管理长效机制;着力推进农业发展方式转变,节约集约利用资源,推进耕地质量建设,为提高粮食生产能力、保障农产品有效供给、实现农业可持续发展奠定坚实基础。
二、总体目标
规划期内建设完成土地平整、集中连片、土壤肥沃、设施完善、农电配套、生态良好、抗灾性强,与现代农业生产和经营方式相适应的旱涝保收、高产稳产的高标准农田851万亩。
三、基本原则
(一)合理规划、突出重点。综合考虑区域自然资源、经济社会发展水平和粮食生产能力等条件,优化高标准农田建设布局。在项目安排和资金投入上优先考虑国家新增粮食产能县、粮食主产区,同时兼顾其他农产品优势区。项目建设优先安排在已划定的基本农田范围内。已规划的项目采取集中投入、连片治理、整体推进的建设方式,确保建设一片、建成一片。
(二)因地制宜、多措并举。根据不同区域自然资源特点、经济社会发展水平、土地利用状况和农田生产主要障碍因素,有针对性地实施农田改造工程,把田间灌排工程建设和地力培肥摆在优先位置,多措并举,综合治理。
(三)节约资源、保护生态。坚持耕地数量、质量与生态建设相结合、相统一。在建设和利用高标准农田过程中,从减少水土流失、控制农业面源污染、促进耕地节约集约利用等多方面统筹考虑,充分发挥高标准农田在生产、生态、景观等方面的综合功能,实现农业生产和生态保护相协调。
(四)政府为主导、多渠道筹资。以“争取中央财政支持,省级投资为主,市县投资为辅,新型农业经营主体投资为补充”,在稳定现有投资渠道和投资规模的同时,努力拓展新的资金渠道,为长期推进高标准农田建设提供可靠的资金和制度保障。充分发挥专业大户、家庭农场、农民专业合作组织、农业产业化龙头企业等新型农业经营主体及项目区农民在高标准农田建设中的作用。
(五)统筹安排、分工协作。省级建立高标准农田建设联席会议制度,明确相关部门职责,理顺工作协调机制,促进各方信息共享。落实市县政府责任,并以县级为基础,组织编制及实施高标准农田建设实施方案;统筹建设资金,按照渠道不变、各司其职、统一标准、连片治理的原则,推进高标准农田建设。
第三章 建设标准和建设内容
一、建设标准
依据《高标准农田建设通则》,综合考虑福建自然地理条件和经济社会发展水平,围绕田、土、水、路等方面,重点解决我省农田生产主要障碍因素,建设高标准农田。
(一)田块平整集中。水田格田内田面高差控制在±3cm,水浇地畦田内田面高差控制在±5cm;洋面水田格田大小在30m×20m以上;水田耕作层厚度达到20cm以上,水浇地和旱地耕作层厚度达到25cm以上;有效土层厚度达到50cm以上。田间基础设施占地率下降到8%以下。丘陵区梯田化率不低于90%。
(二)土壤健康肥沃。平均土壤有机质含量在20g/kg以上,各项养分含量指标达到当地养分指标体系的“中”或“高”值水平,土壤pH值保持在5.5~7.5,土壤环境质量符合无公害农产品生产基地建设要求。
(三)灌排设施配套。水稻区灌溉保证率达到80%以上,旱作区灌溉保证率达到75%以上;水稻区农田排涝标准达到10年一遇,旱作区农田排涝标准达到5~10年一遇;农田防洪标准达到10~20年一遇;灌排工程配套率和完好率在80%以上。
(四)田间道路畅通。田间道路直接通达的田块数占田块总数的比例,平原区达到100%,丘陵区达到90%以上。
二、建设内容
(一)整治田块。根据现状耕地和基本农田布局,充分考虑水资源承载能力和生态容量等因素,优化农田结构布局,合理划分和适度归并田块,平整土地。根据地形地貌、作物种类、机械作业效率、灌排效率和防止风害等因素,合理确定田块的长度、宽度和方向,适应农业机械化、规模化需要。平整时,要保护耕作层土壤,同时深翻深松土地,打破障碍层,增加有效土层厚度。
(二)改良土壤。采用农艺、生物、工程等措施,对配套建设田间基础设施后的耕地,进行土壤改良、地力培肥。通过深耕、挖深垫浅、完善灌排设施等逐步改良土壤不良构型、增加耕作层厚度,保证作物良好生长环境。通过施用有机肥、秸秆还田、种植绿肥翻埋还田,提升土壤有机质含量。全面推广测土配方施肥,促进土壤养分平衡。开展建设占用耕地耕作层剥离再利用工作,用于新开发耕地、中低产田、受污染耕地的耕作层再造或土壤改良。
(三)建设灌排设施。按照大中小微并举、蓄引提调结合的要求,加强水源工程建设。按照灌溉与排水并重、骨干工程与田间工程并进的要求,开展灌溉排水设施建设,配套改造和建设输配水渠(管)道和排水沟(管)道、泵站及渠系建筑物。因地制宜推广节水灌溉技术,提高农田灌溉保证率、排涝设计标准和灌溉水利用系数。
(四)整修田间道路。按照方便生产、生活的原则,优化机耕路、生产路布局,合理确定路网密度,整修和新建机耕路、生产路,配套建设农机下田(地)坡道、桥涵等附属设施,提高农机作业便捷度。田间道路建设应能满足农机作业、农业物资运输等农业生产活动要求。
(五)完善农田防护与生态环境保持体系。以生态脆弱农田保护为重点,加强农田防护与生态环境保持工程建设。根据防护需要,新建、修复农田防护林网,主要道路、沟渠两侧应适时、适地、适树设置农田防护林带,提高农田林网建设水平。在水土流失易发地区,合理修筑岸坡防护、沟道治理、坡面防护等设施。
(六)配套农田输配电设施。对适合电力灌排和信息化管理的农田,铺设高压和低压输电线路,配套建设变配电设施,为泵站、机井及信息化工程等提供电力保障。同时,提高农田用电质量和用电安全水平。
(七)强化后续管护。落实高标准农田管护主体和责任,适时建立农田基础设施管护基金,鼓励引入现代化农田物业管理机制。完善项目监测监管系统,掌握高标准农田建设、资金投入、建后管护、土地利用及耕地质量动态变化等情况。
第四章 区域布局与建设任务
一、区域布局与建设重点
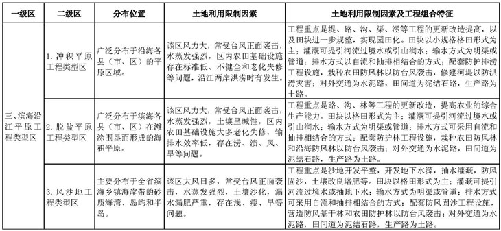
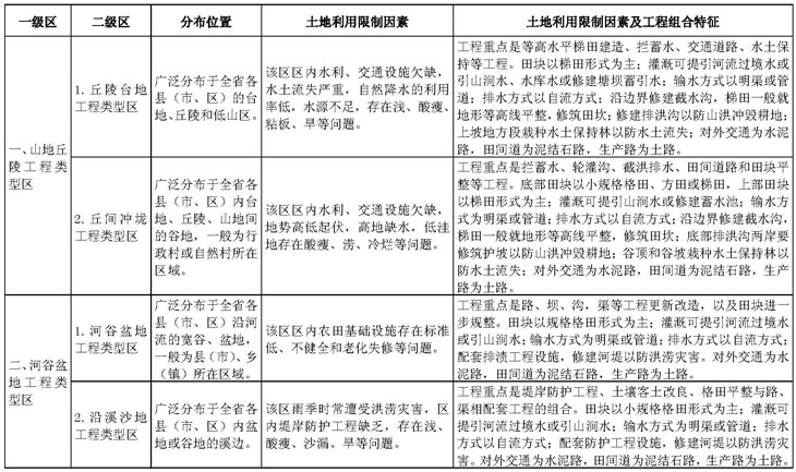
为合理组织高标准农田项目工程建设,依据地形地貌和耕地质量障碍特点,将全省分为3个一级工程类型区和7个二级工程类型区,并根据各工程类型区土地利用限制因素配套相应的工程措施,具体见附件。
二、示范县与示范区建设
(一)开展高标准农田示范县建设。衔接土地整治规划和新增粮食生产能力实施规划,开展16个高标准农田建设示范县建设工作。各地在资金投入和项目安排上,应以高标准农田建设示范县为重点。各高标准农田建设示范县要在衔接上级规划的基础上,详细编制具体实施方案,有序推进示范县建设工作。

(二)建立万亩连片高标准农田保护示范区。衔接土地整治规划,继续在平和县、仙游县、建宁县、建瓯市、长汀县,按照集中连片、有示范作用且交通便利的要求,建设万亩连片高标准农田建设示范区。
三、建设任务安排
(一)建设任务指标分解
根据规划期内各地的耕地保有量、基本农田保护面积,统筹考虑耕地利用现状及“十二五”期间高标准农田建设情况,按照突出重点、发挥优势、相对平衡、注重实效的原则,科学确定各设区市、平潭综合实验区高标准农田建设任务。

(二)各相关部门组织实施的提升耕地质量建设项目
1.按高标准农田建设的相关项目
高标准农田建设的组织实施单位包括发展改革、国土资源、农业、水利、农业综合开发、烟草等部门。各相关部门实施按高标准农田建设的相关项目包括:发展改革部门组织实施的新增粮食产能规划田间工程,国土资源部门组织实施的土地整理项目,农业部门组织实施的山垅田复垦改造项目,水利部门组织实施的节水灌溉项目,农业综合开发部门组织实施的农业综合开发小流域治理与高标准农田建设项目,烟草部门组织实施的基本烟田土地整理项目。各相关部门应在各自领域工程建设标准的基础上,按照《高标准农田建设通则》,调整或增加各自相关项目的建设内容,达到高标准农田建设要求,建成后计入高标准农田建设任务。
2.专项农田建设项目
各相关部门组织实施的专项农田建设项目包括:农业部门组织实施的紫云英种植项目、秸秆还田项目、商品有机肥项目、测土配方施肥项目,水利部门组织实施的灌区续建配套与节水改造项目。其中具备高标准农田建设条件的,地方政府应按照“缺什么、补什么”的原则增加投入,由专项农田建设项目管理部门开展提升耕地质量建设,建成后计入高标准农田建设任务。

第五章 建设监管和后续管护
一、规范建设程序,提高建设质量
(一)创新管理方式,提高建设效率。高标准农田建设按照建设标准统一、资金渠道不变、部门协调配合、信息互通共享、共同完成目标的要求,采取“县级政府组织,分部门实施和验收,国土资源部门汇总信息”的管理方式。各级政府要加强组织领导,落实各项建设管理制度,建立健全监管工作机制,提高项目建设质量和管理效率。有条件的地方,可以鼓励农村集体经济组织、农民和农业经营主体,按照“缺什么、补什么”和“以奖代补、先建后补”的方式参与高标准农田建设。
(二)强化群众监督,维护农民权益。高标准农田项目立项、实施、竣工验收、绩效评价等环节要做到公开、公平、公正。要强化项目立项公示,广泛征求村民意见;要实行项目信息公示制度,积极引导农民参与项目监督,切实保障农民知情权、参与权、表达权和监督权。
二、明确验收要求,做好建档入库
(一)明确验收要求。各相关部门要根据各自领域工程建设标准,结合《高标准农田建设通则》,进一步明确高标准农田各类项目验收要求,并按照现行的项目管理模式开展验收。
(二)做好建档入库。县级要建立高标准农田项目信息汇总上报机制,各相关部门应定期将验收合格的高标准农田项目信息数据汇总至县级国土资源部门,由县级国土资源部门录入农村土地整治监测监管系统。要充分利用农村土地整治监测监管系统,实现高标准农田项目信息“上图入库”管理,有效避免重复建设。探索建立田块标识划界、村级台账管理、乡级备案公示、社会监督共管的机制,全面掌握高标准农田建设区域范围变化情况。
三、明确管护责任,强化资产管护
(一)合理调整权属。高标准农田项目建设前,要认真查清建设区域内的土地利用现状和权属状况,做到地类和面积准确、界址和权属清楚。要在充分尊重农民意愿的基础上,合理编制土地权属调整方案,组织签订土地权属调整协议。建设过程中,要合理推进土地归并,解决耕地地块细碎化的问题。工程竣工验收后,要及时进行地类变更和土地确权,确保建成后的高标准农田位置明确、权属清晰、地类准确、面积无误,依法保障土地所有者和经营者的合法权益。
(二)明确管护责任。各地对已建成的高标准农田,要明确管护主体、管护责任、管护义务,确保长久发挥效益。要积极鼓励和引导专业大户、家庭农场、农民专业合作组织、农业企业和农村集体等参与高标准农田设施日常管护。发展改革、财政、国土资源、农业、水利、农业综合开发、烟草等部门的基层服务组织要加强对管护主体的技术指导、服务和监督。
(三)推进产权改革。探索推进高标准农田建设所形成的农田设施(设备)产权制度改革,明晰固定资产所有权和使用权。农田设施(设备)有偿使用的,可将使用费用用于维持农田设施(设备)正常运行;无偿使用的,要积极争取落实农田设施(设备)运行管护经费;对公益性较强的灌溉渠系、喷滴灌设备、机耕路、生产桥和农田林网等,地方政府可根据实际情况建立农田基础设施管护基金,给予适当补助。
第六章 资金筹措和效益分析
一、资金筹措
各级各相关部门要整合多方面的资金,切实加大投入力度,并建立投入稳定增长机制,为规划期内完成高标准农田建设目标任务提供有力的资金保障。
(一)积极争取中央财政支持。各相关部门要积极与国家相关部委沟通协调,争取中央财政对我省高标准农田建设的支持。
(二)切实加大政府投入力度。省、市、县级政府要积极调整财政支出结构,按照“工业反哺农业,城市支持农村”和“总量持续增加,比例逐步提高”的要求,加大财政资金对高标准农田建设的投入力度,盘活新增建设用地土地有偿使用费及其他涉农结余转存资金,将高标准农田建设资金纳入各级财政预算。
(三)积极引导社会参与投资。制定积极的财政补贴等扶持政策,调动专业大户、家庭农场、农民专业合作组织、农业企业等投入高标准农田建设的积极性;运用市场机制,鼓励和吸引金融资本、民间资本投入高标准农田建设;尊重农民意愿,鼓励和引导项目区的农民筹资筹劳,积极参与高标准农田建设。
(四)大力推进资金统筹整合。县级政府要根据年度实施计划,研究制定资金统筹整合具体方案,有效整合各类农田建设项目资金,合力推进高标准农田建设,做到集中投入、连片治理、整体推进,提高资金使用效益。
二、效益分析
(一)经济效益
通过《规划》实施,建成851万亩高标准农田后,预计耕地质量平均提高1个利用等,亩均粮食生产能力提高100公斤。同时,农业机械化率有所提高,水资源和肥料利用率得到提升,有效降低了农业生产成本。
(二)社会效益
一是有效改善农业生产条件,提高全省粮食综合生产能力,为保障国家粮食安全和重要农产品供给提供物质基础。
二是为农业规模经营创造了良好条件,推动土地向种植大户、家庭农场、农民专业合作组织、农业产业化龙头企业等集中,发展多种形式适度规模经营,推进农业生产集约化、专业化、组织化和社会化。
三是通过节本增收,以及增加项目区农民投工投劳的机会,增加农民收入。
(三)生态效益
一是通过《规划》实施,一定程度上缓解农业发展与耕地、水资源紧张的矛盾,促进资源节约型和环境保护型农业的发展。
二是通过改善农田水利及农田防护基础设施,提高农田生态防护功能,减少农田水土流失,保护我省的耕地资源。
三是通过合理耕作、平衡施肥、秸秆还田等农业技术措施,进一步增加土壤有机质含量,增强土壤保水、保肥和通气能力。
四是通过不断完善农业节水机制,大力推广渠道防渗、管道输水、适水种植等综合节水措施,有效提高项目区灌溉用水效率。
第七章 保障措施
一、加强组织领导,明确职责分工
(一)强化责任机制。实行“省级监督、市级负责、县级落实”的责任机制。省级对全省高标准农田建设情况进行监督检查,督促各设区市及平潭综合实验区按照要求完成高标准农田建设任务。设区市政府、平潭综合实验区管委会对本辖区高标准农田建设负总责,要及时细化分解建设任务和年度计划,并加强跟踪检查,确保完成高标准农田建设任务。县级政府是高标准农田建设的实施主体,要成立高标准农田建设领导机构,对设区市下达的建设任务抓好组织实施,协调并落实项目、资金、管理和责任,确保项目及时落地、规范建设、按时完成。
(二)明确部门职责。省级建立由省发改委、财政厅、国土厅、农业厅、水利厅、农业综合开发办公室、烟草专卖局参与的高标准农田建设联席会议制度。省国土厅为联席会议召集单位,涉及高标准农田建设的重大事项及时向省政府报告。国土资源部门负责安排落实土地整理项目,以及高标准农田建设项目的信息汇总统计;发展改革部门负责安排落实新增粮食产能规划田间工程项目;财政部门负责理顺各级各部门财政资金投入渠道,加大财政预算和政府性基金预算对高标准农田建设的投入力度;农业部门负责安排落实山垅田复垦改造项目,并按照计划实施紫云英种植、秸秆还田、商品有机肥和测土配方施肥等项目;水利部门负责安排落实节水灌溉项目,并按照计划实施灌区续建配套与节水改造项目;农业综合开发办公室负责安排落实农业综合开发小流域治理与高标准农田建设项目;烟草部门负责落实部门建设资金,开展基本烟田土地整理项目。各相关部门要按照职责分工,密切协作,相互支持,加强对《规划》实施的指导协调,并抓紧制定本部门支持规划实施的具体政策措施。
二、加强规划指导,做好统筹衔接
(一)完善规划体系,层层落实责任。各设区市、平潭综合实验区要根据《规划》确定的目标、任务和要求,按照因地制宜、合理布局、突出重点、注重实效的原则,在2016年7月20日前编制完成本辖区高标准农田建设规划,并抄送省国土厅。要合理确定重点建设区域和重大项目,细化明确相关配套政策和工作制度,将建设目标和任务分解落实到县级,并明确县级政府责任。各县(市、区)要依据上级规划,在2016年9月底前编制完成县级高标准农田建设实施方案,并抄送设区市国土资源部门。要按照统筹整合资金、衔接建设布局的要求,提出本县高标准农田建设的分部门任务、分部门项目、布局和时序安排,并细化明确相关配套措施和工作制度,确保各类项目落到具体地块。
(二)做好规划衔接,避免重复建设。各地应将高标准农田建设纳入本级经济社会发展规划,并与各相关专业规划做好衔接。高标准农田建设目标、任务、布局和项目安排,要充分做好与土地利用总体规划、土地整治规划、新增粮食生产能力实施规划、农业综合开发高标准农田建设实施规划等相关专业规划的衔接,避免重复建设。各相关部门的规划成果、项目管理信息系统应数据共享,促进高标准农田各类项目有序、有效实施。
(三)制定年度计划,适时中期评估。各地要根据实际情况,制定高标准农田建设年度计划,并加强年度计划执行情况的跟踪考核。规划实施过程中,可根据本级高标准农田建设规划具体实施情况,适时开展规划实施中期评估,完善规划实施管理。
三、建立奖惩机制,完善监管平台
(一)健全考核评价制度。省政府将高标准农田建设纳入各设区市、平潭综合实验区耕地保护目标责任书,并按照国家要求,予以严格考核。各地要结合政府耕地保护责任目标履行情况考核,进一步加强对高标准农田建设任务完成情况的考核。各相关部门要将各地高标准农田建设年度任务完成情况与下一年度任务安排、资金拨补相挂钩,实行动态管理,奖优罚劣。
(二)建立健全督查制度。各级各相关部门要建立督查制度,加强对高标准农田建设资金使用、项目进展、工程质量等的监督检查。
四、强化技术力量,加大宣传力度
(一)加强人员培训。各地应加大对与高标准农田建设有关的勘察设计、工程建设、项目管理等技术和管理人员的培训力度,提高相关人员的业务能力、技术水平和综合素质,为规划实施提供必要技术支持。
(二)加强舆论宣传。各地要进一步从保障国家粮食安全的战略全局高度,充分认识《规划》实施的重要性、必要性和紧迫性,加大宣传力度,为《规划》实施营造良好舆论氛围。
附件:工程类型区和工程模式特征汇总表
附件
工程类型区和工程模式特征汇总表


扫一扫手机阅读




