
福建省人民政府办公厅关于印发
加强入河入海排污口监督管理工作方案的通知
闽政办〔2022〕43号
各设区市人民政府、平潭综合实验区管委会,省人民政府各部门、各直属机构,各大企业:
《加强入河入海排污口监督管理工作方案》已经省政府同意,现印发给你们,请认真组织实施。
福建省人民政府办公厅
2022年8月29日
加强入河入海排污口监督管理工作方案
入河入海排污口(以下简称排污口)是指直接或通过管道、沟、渠等排污通道向环境水体排放污水的口门,是流域、海域生态环境保护的重要节点。为贯彻落实国务院办公厅《关于加强入河入海排污口监督管理工作的实施意见》(国办函〔2022〕17号),加强和规范排污口监督管理,推动加快建设美丽河湖、美丽海湾,制定本工作方案。
一、总体要求
以习近平新时代中国特色社会主义思想为指导,全面贯彻党的十九大和十九届历次全会精神,深入贯彻习近平生态文明思想,认真落实习近平总书记对福建工作的重要讲话重要指示精神,紧扣“一个篇章”总目标、“四个更大”重要要求,立足新发展阶段,完整、准确、全面贯彻新发展理念,积极服务并深度融入新发展格局,坚持精准治污、科学治污、依法治污,以改善生态环境质量为核心,深化排污口设置和管理改革,建立健全长效监督管理机制,有效管控入河入海污染物排放,不断提升环境治理能力和水平,守好生态高颜值,促进发展高质量,服务民生高品质,为建设美丽福建作出积极贡献。
二、工作目标
2022年底前,完成闽江干流及主要支流入河排污口整治;基本完成近岸海域规模以上工业入海排污口、县级及以上污水处理厂入海排污口整治,并巩固整治成效。
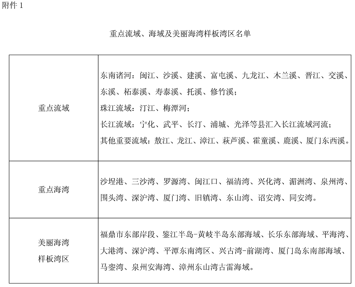
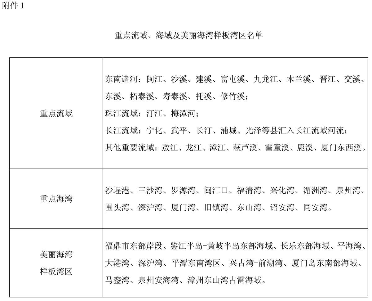
2023年底前,完成重点流域、重点海湾及美丽海湾样板湾区的排污口排查,完成80%溯源和35%整治任务(重点流域、海湾及美丽海湾样板湾区名单详见附件1)。2024年底前,基本完成上述排污口溯源,完成70%整治任务。2025年底前,全面完成国家下达的各项目标任务。
三、任务措施
(一)开展排查溯源
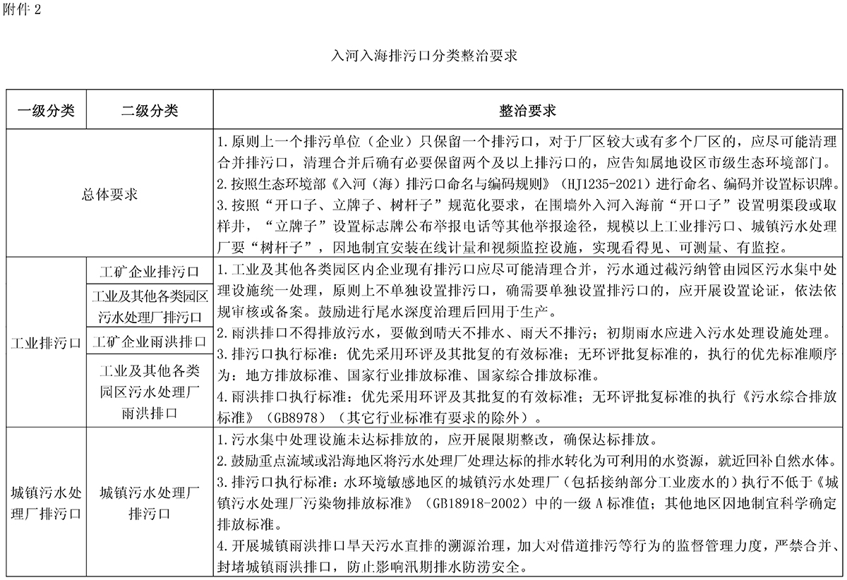
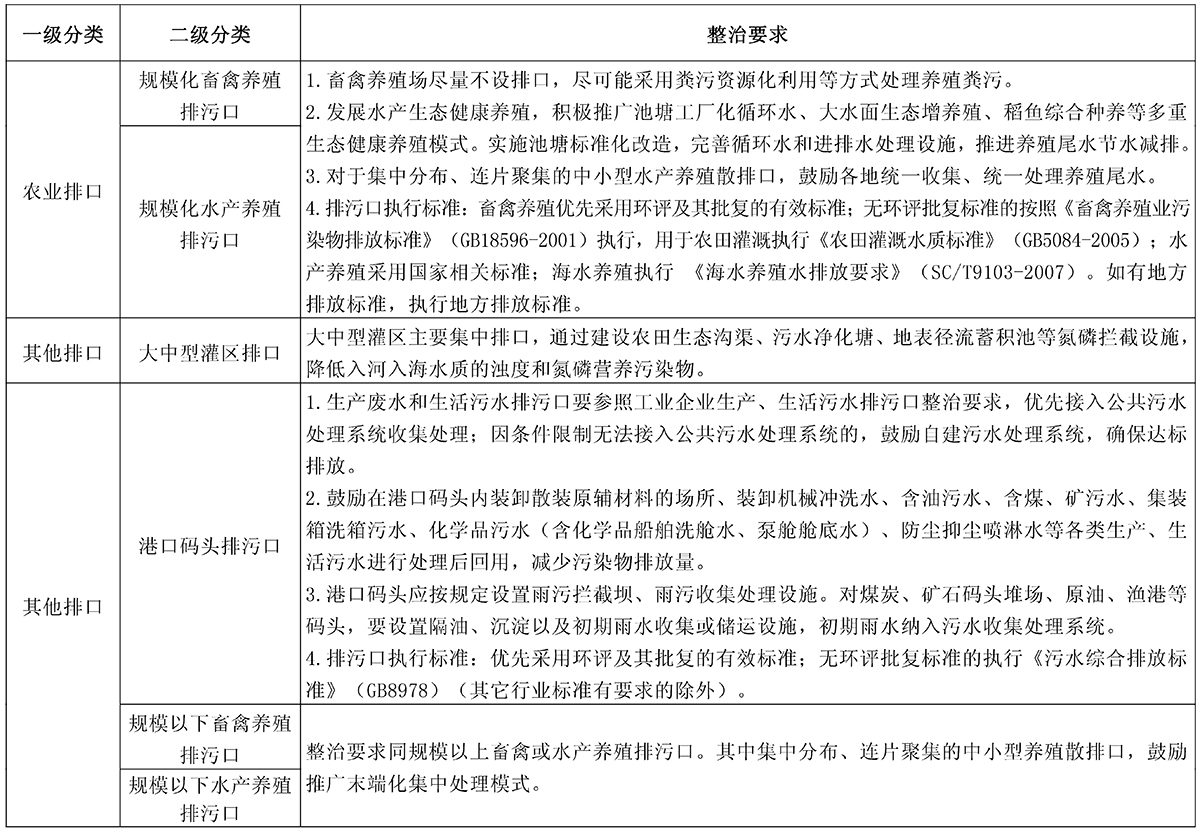
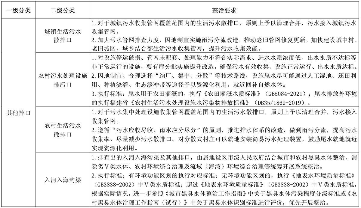
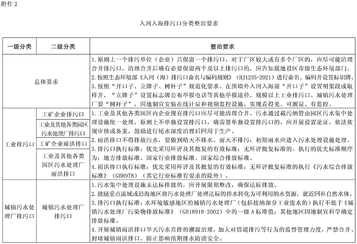
1.全面组织排查。省生态环境厅会同相关部门组织开展排污口排查整治试点,指导各市、县(区)进行排查整治。设区市级人民政府(含平潭综合实验区管委会,下同)承担组织实施排污口排查溯源工作的主体责任,制定实施方案,压实生态环境等部门责任;按照“有口皆查、应查尽查”要求,组织辖区各县(市、区)开展地毯式排查。对所有存在排水的排污口污水均要采样监测,摸清掌握各类排污口的分布及数量、污水排放特征、排放浓度及去向、排污单位基本情况等信息(入河入海排污口分类整治要求详见附件2)。
2.确定责任主体。按照“谁污染、谁治理”和政府兜底的原则,明确每个排污口责任主体,建立责任主体清单。对于难以分清责任主体的排污口,设区市级人民政府要组织开展溯源分析,特别要对监测发现问题突出的排污口进行重点溯源。通过查询资料、人工排查、技术溯源等方式,查清污水从哪里来、到哪里去,包括污水性质、超标情况、超标原因等,厘清责任主体,完成排污口溯源管理台账,在省级生态云平台落图。经溯源后仍无法确定责任主体的,由属地县级或设区市级人民政府作为责任主体,或由其指定责任主体。责任主体负责源头治理以及排污口整治、规范化建设、维护管理等。
(二)实施分类整治
3.依法取缔一批。对违反法律法规规定,在饮用水水源保护区、自然保护地、海洋特别保护区、水产种质资源保护区、盐场保护区、海水浴场、海滨风景名胜区、重要渔业水域及其他需要特殊保护区域内设置的排污口;整改无望、无法取得主管部门批准的排污口;超标排污口,经评估认定不能被污水处理厂收集并有效处理,自建污水处理设施也不能达到排放要求的,由属地县级以上人民政府或生态环境部门依法采取责令拆除、责令关闭等措施予以取缔。要妥善处理历史遗留问题,避免“一刀切”,合理制定整治措施,确保相关区域水生态环境安全和供水安全。
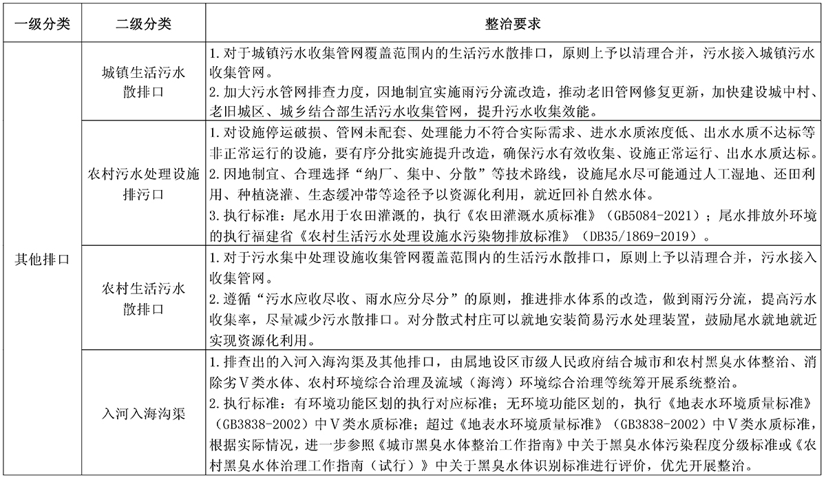
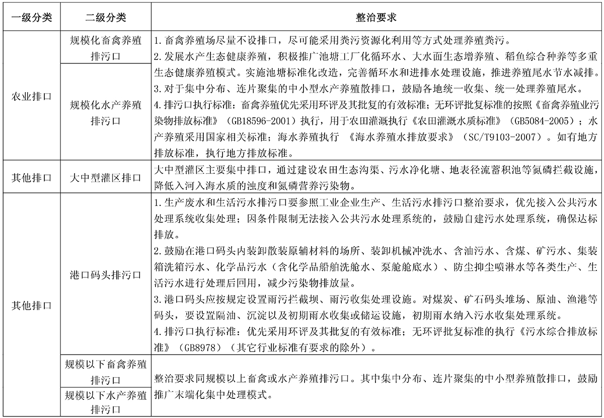
4.清理合并一批。对于城镇或农村污水收集管网覆盖范围内的生活污水散排口,原则上予以清理合并,污水依法规范接入污水收集管网。工业及其他各类园区或各类开发区内企业现有排污口应尽可能清理合并,污水通过截污纳管由园区或开发区污水集中处理设施统一处理。工业及其他各类园区或各类开发区外的工矿企业,原则上一个企业只保留一个工矿企业排污口,清理合并后确有必要保留两个及以上排污口的,应告知设区市级生态环境部门。对于集中分布、连片聚集的中小型水产养殖散排口,鼓励统一收集处理养殖尾水,设置统一的排污口。
5.规范整治一批。设区市级、县级人民政府按照有利于明晰责任、维护管理、加强监督的要求,开展排污口规范化整治。要组织清理违规接入排污管线的支管、支线,推动一个排污口只对应一个排污单位;对确需多个排污单位共用一个排污口的,要督促各排污单位分清责任,并在排污许可证中载明。排污口设置应当符合相关规范要求并在明显位置树标立牌,便于现场监测和监督检查。
(三)严格监督管理
6.加强规划引领。各级生态环境保护规划、海洋生态环境保护规划、水资源保护规划、江河湖泊水功能区划、近岸海域环境功能区划、养殖水域滩涂规划、防洪规划等规划区划,要充分考虑排污口布局和管控要求,严格落实相关法律法规关于排污口设置的规定、空间管控要求。规划环境影响评价要将排污口设置规定落实情况作为重要内容,严格审核把关,从源头防止无序设置。对未达到水质目标的水功能区,除城镇污水处理厂入河排污口外,应当严格控制新设、改设或者扩大排污口。
7.严格规范审批。对排污口审批实行分类管理,工矿企业、工业及其他各类园区污水处理厂、城镇污水处理厂入河排污口的设置依法依规实行审核制;所有入海排污口的设置实行备案制。除由国家负责审核的入河排污口外,由省生态环境厅负责确定本行政区域内分级审核权限,建设项目新增的入河排污口设置可以与建设项目环境影响评价文件审批同步办理。对可能影响防洪、供水、堤防安全和河势稳定的入河排污口设置审核,应征求有管理权限的流域管理机构或水行政主管部门的意见。排污口审核、备案信息要及时依法向社会公开。
8.严格环境执法。设区市级、县级人民政府根据排污口类型、责任主体及部门职责等,落实排污口监督管理责任。生态环境部门统一行使排污口污染排放监督管理和行政执法职责,对违反法律法规规定设置排污口或不按规定排污的,依法予以处罚,水利等相关部门按职责分工协作。有监督管理权限的部门应依法加强日常监督管理。生态环境部门要加大对借道排污等行为的监管力度,排污口责任主体发现他人借道排污的,应立即向属地生态环境部门报告。
9.强化事中事后监管。各地生态环境部门应会同相关部门,通过核发排污许可证等措施,依法明确排污口责任主体自行监测、信息公开等要求。按照“双随机、一公开”原则,工矿企业、工业及其他各类园区污水处理厂、城镇污水处理厂排污口应设置监测点并开展监测,水生态环境质量较差的地方应适当加大监测频次。生态环境部门开展常态化现场核查,重点核查排污口排查整治和设置审批备案情况,每年核查已完成排查整治的排污口数量比例不少于行政区域内现有排污口总数的10%,设置审批备案的排污口数量比例不少于当年审批和备案排污口总数的30%。
10.开展试点示范。推动福州、厦门开展国家排污口整治试点示范城市建设。其余设区市选择一个以上县(市、区)开展综合管理试点,结合美丽河湖、美丽海湾建设,将排查出的农业排口、城镇雨洪排口及其他排口纳入管理,研究符合种植业、养殖业特点的农业面源污染治理模式,探索城市面源污染治理模式。推进省级及以上工业园区完成污水零直排区建设,按照污水管网全覆盖、雨污分流全到位、污水排放全纳管、排河排海污水全达标、重点行业企业管道可视全明化的“四全一明”要求,建设一批“污水零直排”示范园区。
四、保障措施
11.加强组织领导。建立省负总责、市县抓落实的排污口监督管理工作机制。设区市级、县级人民政府要落实属地管理责任,充分认识加强排污口监督管理对解决人民群众关心的突出水生态环境问题的重要意义,严格落实生态环境保护“党政同责”“一岗双责”,将省级方案的目标和任务逐项分解到相关地区及部门,2022年12月底前制定出台市级实施方案,并抄送省生态环境厅,将工作经费纳入同级财政预算予以保障,督促相关责任主体落实整治责任。
12.严格考核问责。将排污口整治和监督管理情况作为省级生态环保督察的重要内容,并纳入污染防治攻坚战成效、河湖长制以及党政领导生态环境保护目标责任书等相关工作考核。对在排污口监督管理工作中存在徇私舞弊、弄虚作假、敷衍塞责等行为的,依法依规严肃追究有关地方、部门和人员责任。
13.强化支撑保障。科学运用各类遥感监测、无人机、无人船、管道机器人等实用技术装备,开展排污口排查整治。加强排污口监测能力建设,保障监测运行经费,在专用监测船舶、在线监测设施、应急处置设备等方面加大投入力度,为动态调整优化排污口监管、客观评价成效提供基础信息。深入开展排污口管理基础性研究,分析排污口空间分布及排放规律对受纳水体水质的影响,识别输入输出响应关系,推动构建“受纳水体—排污口—排污通道—排污单位”全过程监督管理体系。依托“生态云”平台,加快排污口信息化建设,建立健全排污单位、排污通道、排污口、受纳水体等信息资源共享机制。
14.倡导全民共治。加强排污口监管法律法规、政策信息公开、公众参与和宣传普及力度,提高公众对污染物排放的监督意识,倡导绿色发展、低碳生活。排污口责任主体要依法、及时、准确通过标识牌、显示屏、网络媒体等渠道公开排污口相关信息。生态环境等部门要通过当地政府网站、政务新媒体等平台,依法定期更新排污口审核、备案、监管等相关信息。充分发挥政府举报热线和网络平台作用,鼓励公众举报身边的违法排污行为,及时处理公众举报投诉。对取得较好整治效果的区域和案例进行宣传推广,形成全社会共同监督、协同共治的良好局面。
附件:1.重点流域、海域及美丽海湾样板湾区名单
2.入河入海排污口分类整治要求




扫一扫手机阅读




