
福建省人民政府关于印发福建省加快推进
政务服务标准化规范化便利化实施方案的通知
闽政〔2022〕24号
各市、县(区)人民政府,平潭综合实验区管委会,省人民政府各部门、各直属机构,各大企业,各高等院校:
现将《福建省加快推进政务服务标准化规范化便利化的实施方案》印发给你们,请认真贯彻执行。
福建省人民政府
2022年9月14日
福建省加快推进政务服务标准化规范化
便利化的实施方案
为深入贯彻落实党中央、国务院决策部署,强化政务服务在便利企业和群众生产经营与办事创业、畅通国民经济循环、加快构建新发展格局中的支撑作用,持续深化政务服务“一网、一门、一次”改革,规范统一政务服务标准,加强线上线下服务协同,推进政务数据汇聚共享,提升政务服务“马上就办”成效,实现全省政务服务高质量发展,根据《国务院关于加快推进政务服务标准化规范化便利化的指导意见》(国发〔2022〕5号,以下简称《指导意见》)要求,结合我省实际,制定以下实施方案。
一、总体要求
(一)指导思想。以习近平新时代中国特色社会主义思想为指导,全面贯彻落实党的十九大和十九届历次全会精神,认真贯彻落实习近平总书记重要讲话重要指示精神,按照党中央、国务院决策部署,立足新发展阶段,完整、准确、全面贯彻新发展理念,构建新发展格局,坚持党的领导,坚持以人民为中心,坚持系统观念,坚持公平可及,聚焦提高效率、提升效能、提增效益,加快转变政府职能、深化“放管服”改革、持续优化营商环境,加强跨层级、跨地域、跨系统、跨部门、跨业务协同管理和服务,全面提升全省一体化政务服务平台“一网好办”支撑能力,进一步推进政务服务运行标准化、服务供给规范化、企业和群众办事便利化,打造能办事快办事办成事的“便利福建”,在推进省域治理体系和治理能力现代化上取得更大突破,为我省全方位推进高质量发展超越提供有力支撑。
(二)总体目标。2022年底前,省、市、县、乡、村五级政务服务能力和水平显著提升;全省政务服务事项标准化目录(以下简称《标准化目录》)与国家政务服务事项基本目录(以下简称《国家基本目录》)及实施清单之间的事项对接、标准联动、动态调整、全面实施机制基本建立;全省各级政务服务机构综合窗口实现全覆盖,全省一体化政务服务平台有效对接国家平台,“码上办”、“一网好办”服务能力显著增强,企业和群众经常办理的政务服务事项实现“跨省通办”“省内通办”。2025年底前,政务服务标准化、规范化、便利化水平大幅提升,全省高频政务服务事项按照全国统一标准开展无差别受理、同标准办理;全省一体化政务服务平台全面整合省内各级业务自建系统,部门间数据共享渠道全面打通;高频电子证照在全国范围内互通互认,“免证办”得到全面推行;“一件事”“一业一证”“智能审批”“免申即享”等集约化办事、智慧化服务更加科学实用,“网上办、掌上办、就近办、一次办”更加好办易办,政务服务线上线下深度融合、协调发展,方便快捷、公平普惠、优质高效的政务服务体系全面建成。
二、推进政务服务标准化
(一)推进政务服务事项标准化。
明确政务服务事项范围。按照《指导意见》明确的政务服务事项范围和类型,规范设置我省依申请行政权力和公共服务事项范围和类型,统一纳入政务服务事项标准化、规范化、便利化管理范畴。按照《国务院办公厅关于全面实行行政许可事项清单管理的通知》(国办发〔2022〕2号)要求,编制完善省、市、县三级行政许可事项清单,调整各级权责清单中行政许可事项。
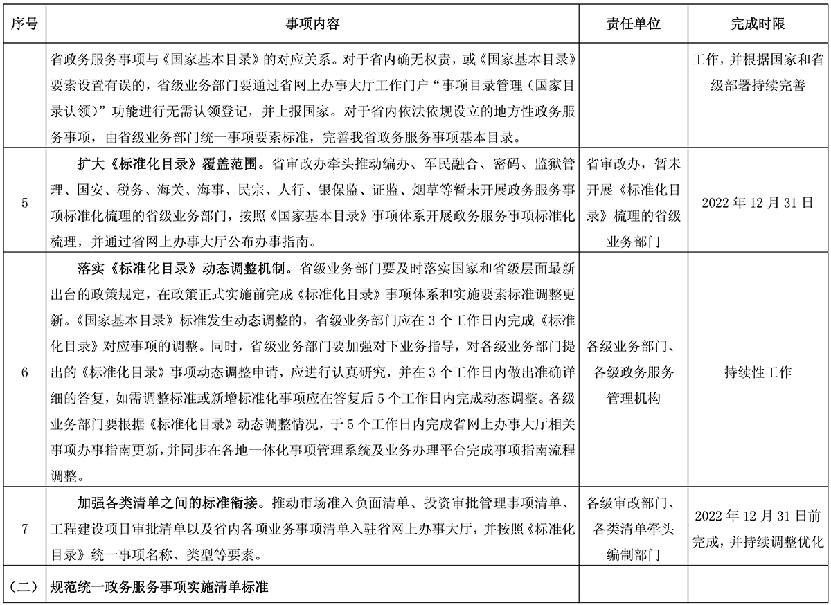
完善福建省政务服务事项标准化目录。根据《国家基本目录》事项体系和我省实际,组织相关省直业务部门、中央驻闽单位和人民团体等开展《标准化目录》梳理,承接《国家基本目录》中省级以下权限事项,同步完善我省依法依规自行设立的地方性政务服务事项,提升《标准化目录》对全省政务服务事项的覆盖度。
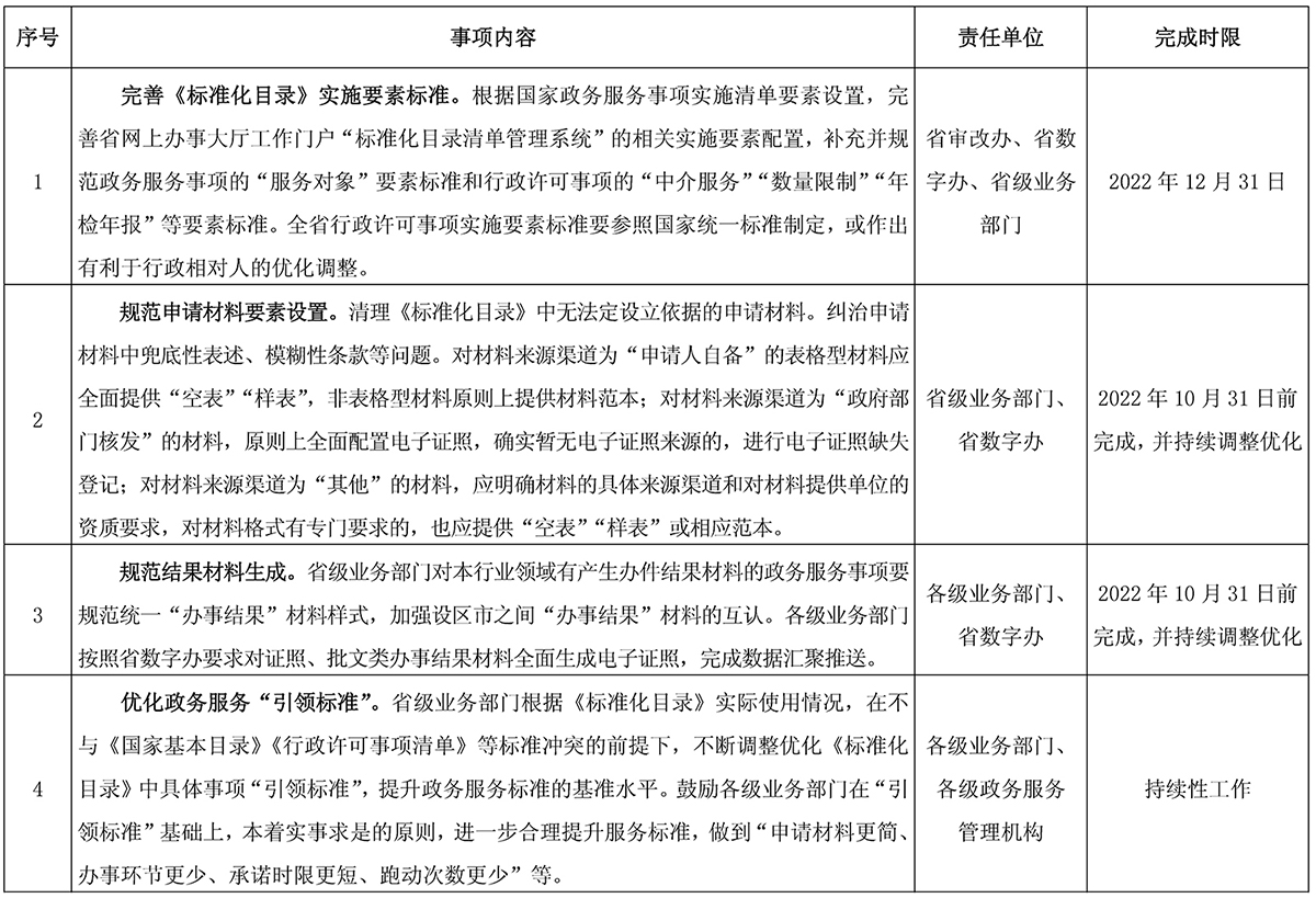
落实政务服务事项动态管理机制。省级业务部门要根据政策法规依据调整、《国家基本目录》更新或各级业务部门关于标准的调整申请,及时动态更新《标准化目录》相关事项标准。省审改办负责全省政务服务事项体系和实施要素标准的审核发布,并向国家政务服务平台事项库推送,实现《标准化目录》与《国家基本目录》事项数据同源、动态更新、联动管理。调整更新省内各类现行业务事项清单,实现与《标准化目录》中的同类事项名称、类型等要素一致。
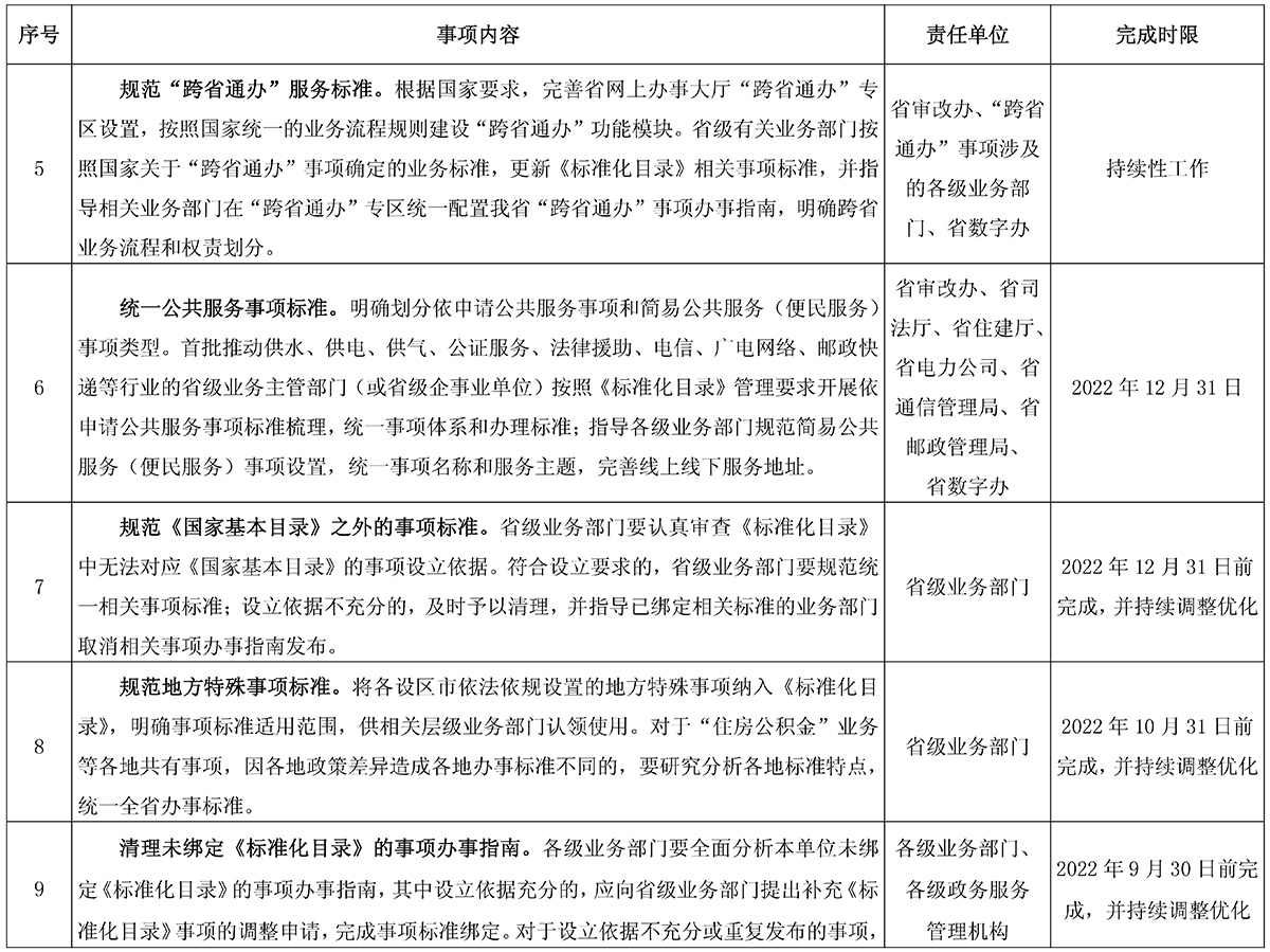
(二)规范统一政务服务事项实施清单标准。省级业务部门要根据国家政务服务事项实施清单,统一《标准化目录》中具体事项实施清单标准,实现全省政务服务事项实施清单标准与国家政务服务事项实施清单相一致。执行国务院有关部门制定的政务服务事项“跨省通办”全程网办、异地代收代办、多地联办的流程规则,落实收件地或办理地权责,规范开展业务流转。聚焦企业群众关注,分批次开展简易公共服务(便民服务)事项标准化梳理,明确简易公共服务事项办理方式。依法依规设立地方性政务服务事项实施要素标准,全面清理《标准化目录》之外的事项标准。
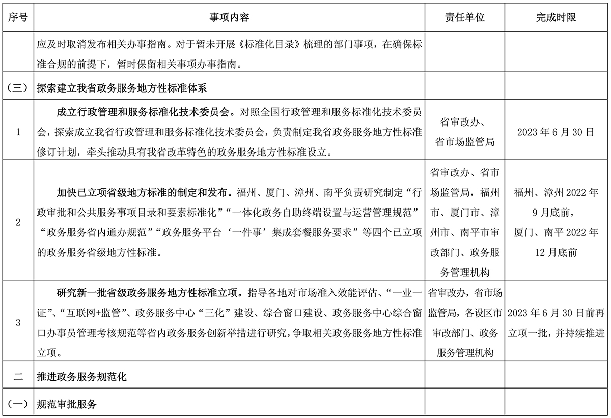
(三)探索建立我省政务服务地方性标准体系。探索成立福建省行政管理和服务标准化技术委员会,逐步建立完善我省政务服务标准体系。完成2021年已立项的政务服务省级地方性标准公布实施。各设区市(含平潭综合实验区,下同)审改部门、政务服务管理机构要加大对省内政务服务创新举措的研究力度,加快新一轮政务服务地方性标准申报立项。
三、推进政务服务规范化
(一)规范审批服务。
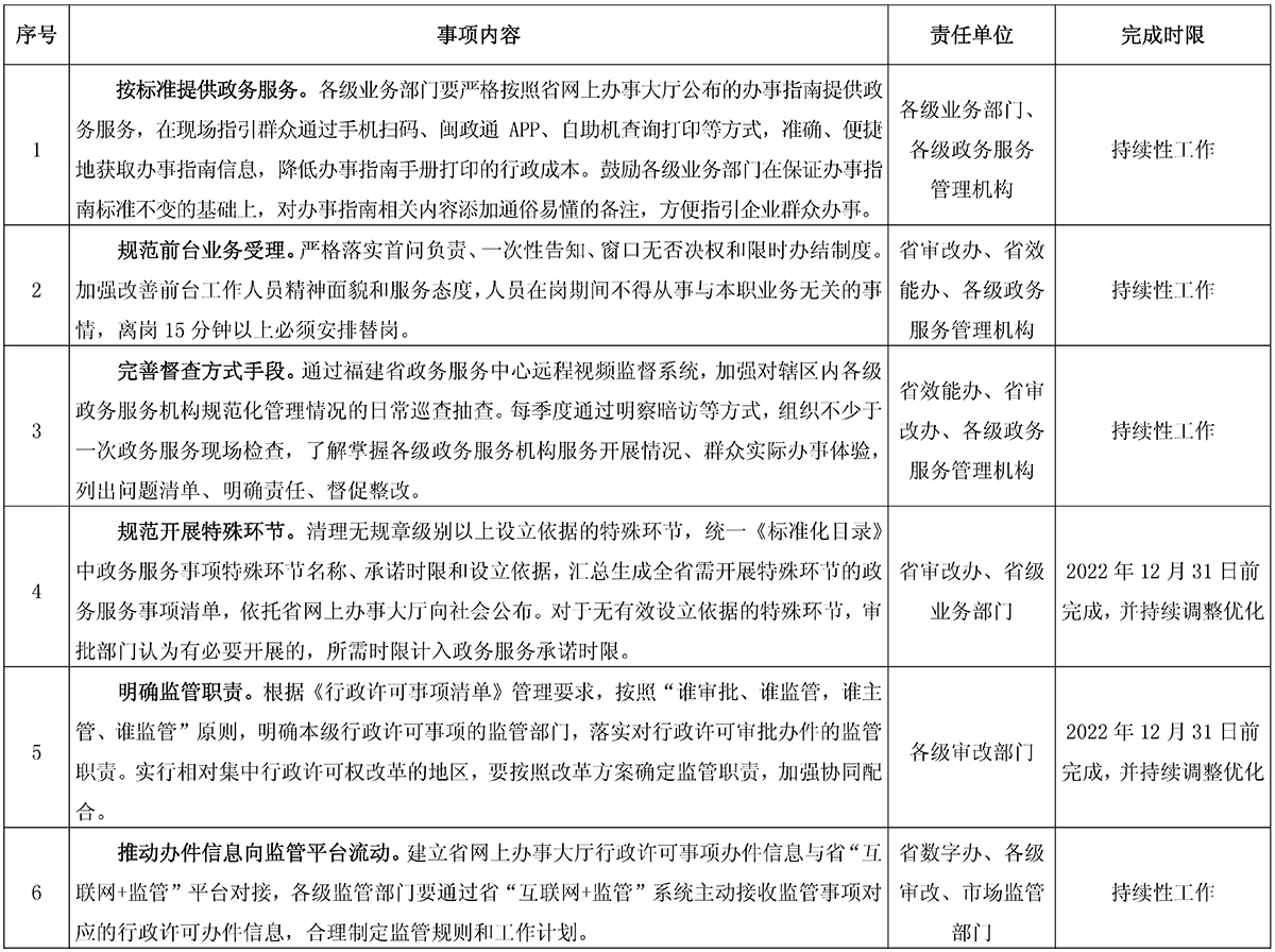
规范审批服务行为。各级业务部门要严格按照《标准化目录》设置政务服务事项办事指南,在现场提供办事标准查询,规范开展审批服务。鼓励各级业务部门在《标准化目录》基础上,对办事指南内容添加“通俗化”备注,方便指引企业群众办事。进一步强化前台人员服务规范,严格执行首问负责、一次性告知、窗口无否决权和限时办结等制度,并加强日常效能督查。通过省网上办事大厅向社会公布依法设有现场勘验、技术审查、听证论证等特殊环节的政务服务事项清单,明确特殊环节承诺时限、设立依据等要素。
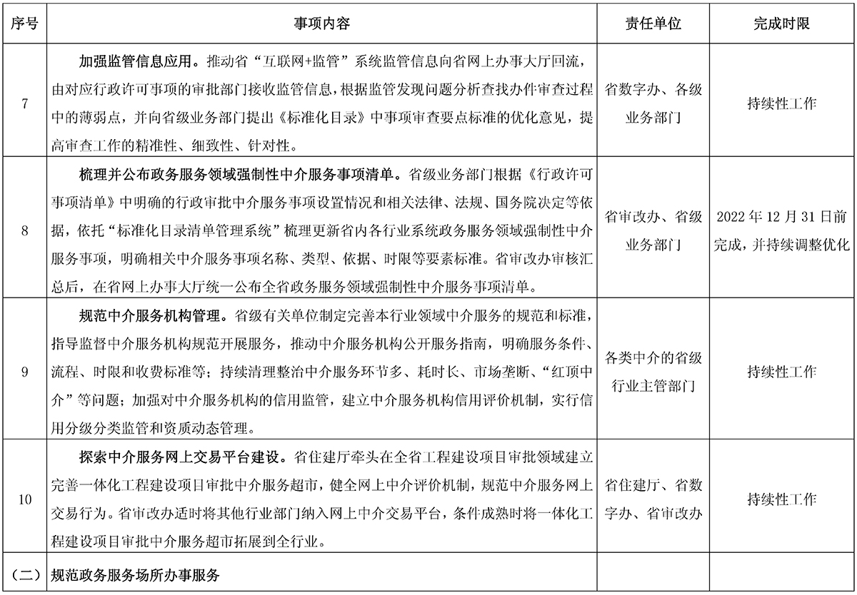
规范审批监管协同。各级审改部门要按照“谁审批、谁监管,谁主管、谁监管”原则,健全审管衔接机制。行政许可事项要严格按照《行政许可事项清单》管理要求,逐项明确对应的监管部门,完善事前事中事后全链条全领域监管;实行相对集中行政许可权改革的地区,要按照改革方案确定监管职责,加强协同配合。依托全省一体化政务服务平台开展“审管联动”,建立省网上办事大厅与省“互联网+监管”系统之间的数据互联互通,各级监管部门要根据行政许可办件信息有效开展监管,各级审批部门要根据监管发现问题依法加强审查工作针对性。
规范中介服务。省级业务部门要牵头清理本行业政务服务领域没有法律法规或国务院决定依据的中介服务事项,梳理并公布政务服务领域强制性中介服务事项清单,制定完善本行业领域中介服务的规范和标准,指导监督中介服务机构规范开展服务,推动中介服务机构公开服务指南,明确服务条件、流程、时限和收费标准等要素。持续清理整治中介服务环节多、耗时长、市场垄断、“红顶中介”等问题。加强对中介服务机构的信用监管,建立中介服务机构信用评价机制,实行信用分级分类监管和资质动态管理。完善中介服务网上交易平台建设,健全网上中介评价机制,规范中介服务网上交易行为。
(二)规范政务服务场所办事服务。
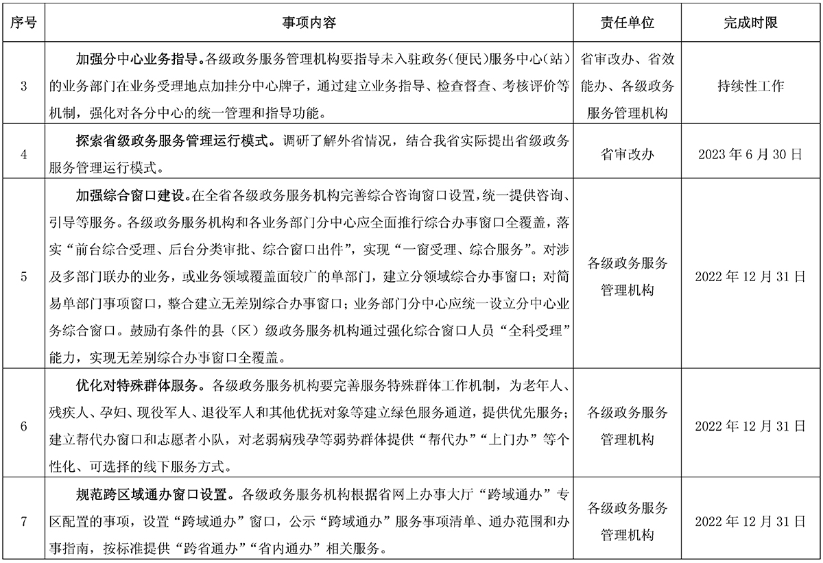
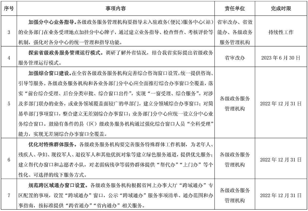
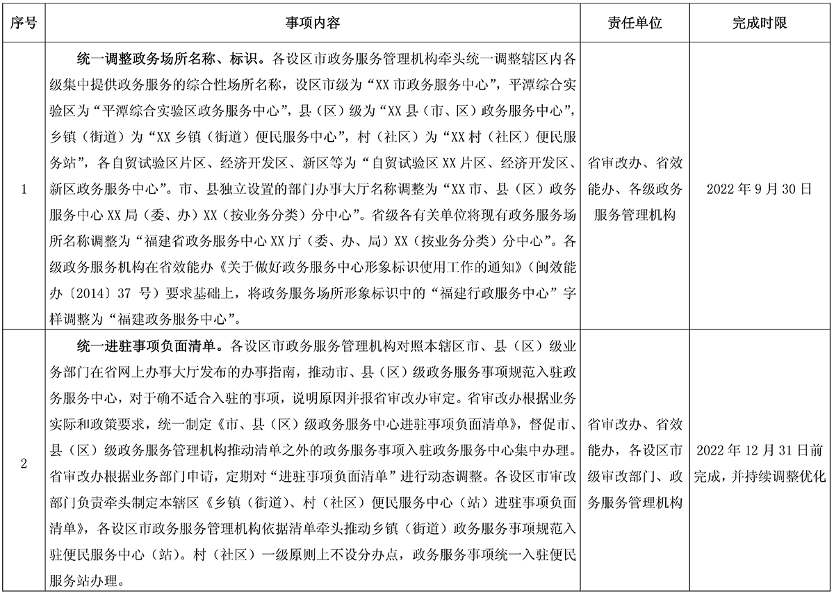
规范政务服务场所设立。统一调整各级集中提供政务服务的综合性场所名称,县(区)级以上为政务服务中心,乡镇(街道)为便民服务中心,村(社区)为便民服务站。省审改办牵头建立政务服务中心进驻事项负面清单制度,除场地限制、涉及国家秘密等情形外,原则上市、县级政务服务事项应纳入政务服务中心集中办理。确不具备整合条件的政务服务事项,由业务经办部门设立政务服务分中心,接受当地政务服务管理机构的统一业务指导,提供规范化服务。各设区市审改部门牵头制定本辖区便民服务中心(站)进驻事项负面清单,推动基层政务服务“一站式”办理。探索省级政务服务管理运行模式。
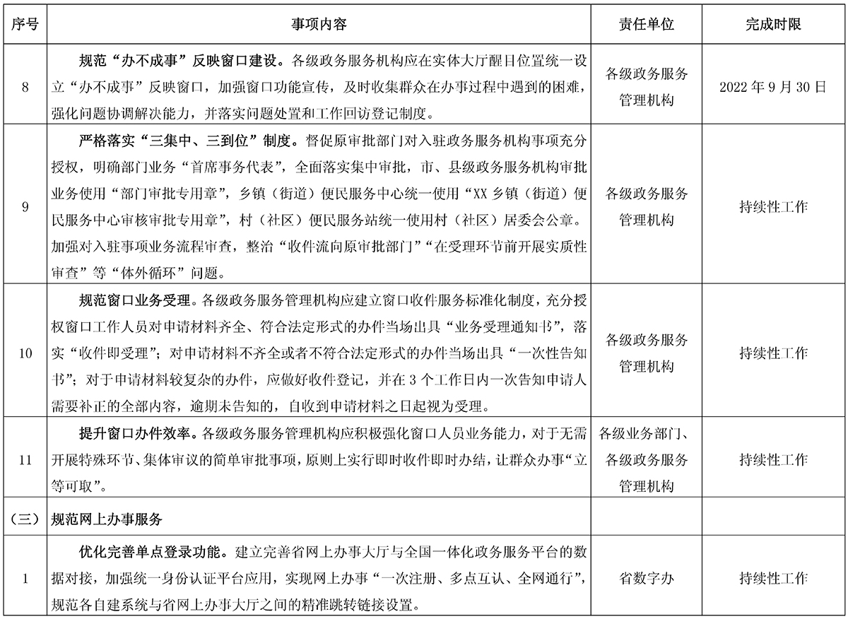
规范政务服务窗口设置。完善综合咨询窗口设置,统一提供咨询、引导等服务。各级政务服务机构全面推行综合办事窗口全覆盖,落实“前台综合受理、后台分类审批、综合窗口出件”,合理设置无差别或分领域综合办事窗口,实现“一窗受理、综合服务”。鼓励有条件的县(区)级政务服务机构强化综合窗口“全科受理”能力,实现无差别综合办事窗口全覆盖。建立服务特殊群体窗口,为老弱病残孕提供“帮代办”服务。规范设置“跨省通办”“省内通办”等“跨域通办”窗口,按标准提供异地通办服务。在政务服务场所醒目位置设置“办不成事”反映窗口,协调解决企业群众办事过程中堵点、难点问题。
规范政务服务窗口业务办理。严格落实“三集中、三到位”管理要求,落实部门业务综合授权的“首席事务代表”制度,严查“在受理环节前开展实质性审查”“收件流向原审批部门”等“体外循环”现象。各级政务服务管理机构应完善窗口收件服务标准化制度,充分授权窗口工作人员对申请材料齐全、符合法定形式的办件当场出具“业务受理通知书”,落实“收件即受理”;对申请材料不齐全或者不符合法定形式的办件原则上当场出具“一次性告知书”;对于申请材料较复杂的办件,应做好收件登记,并在3个工作日内一次告知申请人需要补正的全部内容,逾期不告知的,自收到申请材料之日起视为受理。各级政务服务管理机构应积极提升窗口人员业务能力,对于无需开展特殊环节、集体审议的简单审批事项,原则上实行即时收件即时办结,让群众办事“立等可取”。
(三)规范网上办事服务。
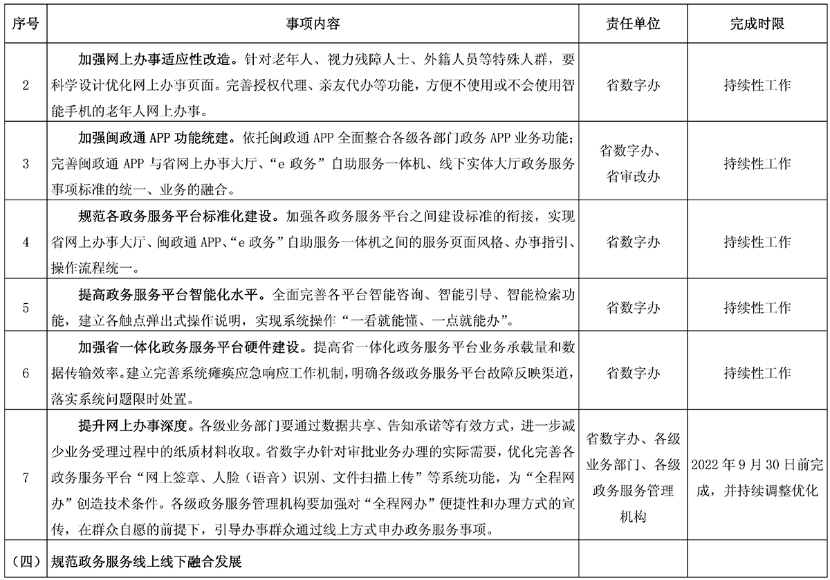
统筹网上办事入口。加强全国统一身份认证平台应用,实现网上办事“一次注册、多点互认、全网通行”。规范自建系统与省网上办事大厅之间的链接设置,实现多平台精准跳转。针对老年人、视力残障人士和外籍人员等,科学优化网上办事页面。依托闽政通APP全面整合各设区市各部门政务APP功能,实现办事标准统一,平台业务融合。
规范网上办事指引。规范各政务服务平台标准化建设,实现省网上办事大厅、闽政通APP、“e政务”自助服务一体机页面风格、办事指引、操作流程统一。完善各平台人工智能在线咨询、业务引导功能,实现系统操作“一看就能懂、一点就能办”。
提升网上办事深度。通过数据共享、告知承诺等方式,最大程度取消办件过程中纸质材料收取,提升政务服务事项“全程网办”比例。优化完善省网上办事大厅、闽政通APP“网上签章、人脸(语音)识别、纸质扫描上传”等功能,推动更多适合网上办理的政务服务事项由网上可办向全程网办、好办易办转变。加强对“全程网办”便捷性和办理方式的宣传,引导办事群众更多通过线上方式申办政务服务事项。
(四)规范政务服务线上线下融合发展。
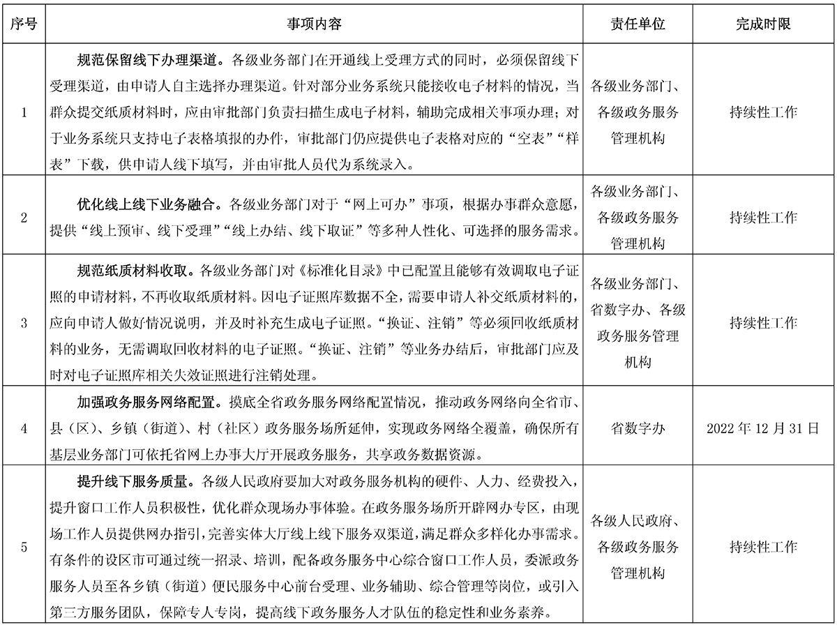
规范政务服务办理方式。持续优化政务服务线上线下融合发展,满足企业和群众的多样化办事需求。各级业务部门在开通线上受理方式的同时,要同步提供线下窗口办事服务。不得强制要求申请人在线下办理业务时,先到线上预约或在线提交申请材料。已在线收取符合要求的申请材料或通过部门间共享能获取规范化电子材料的,不得要求申请人重复提交纸质材料。
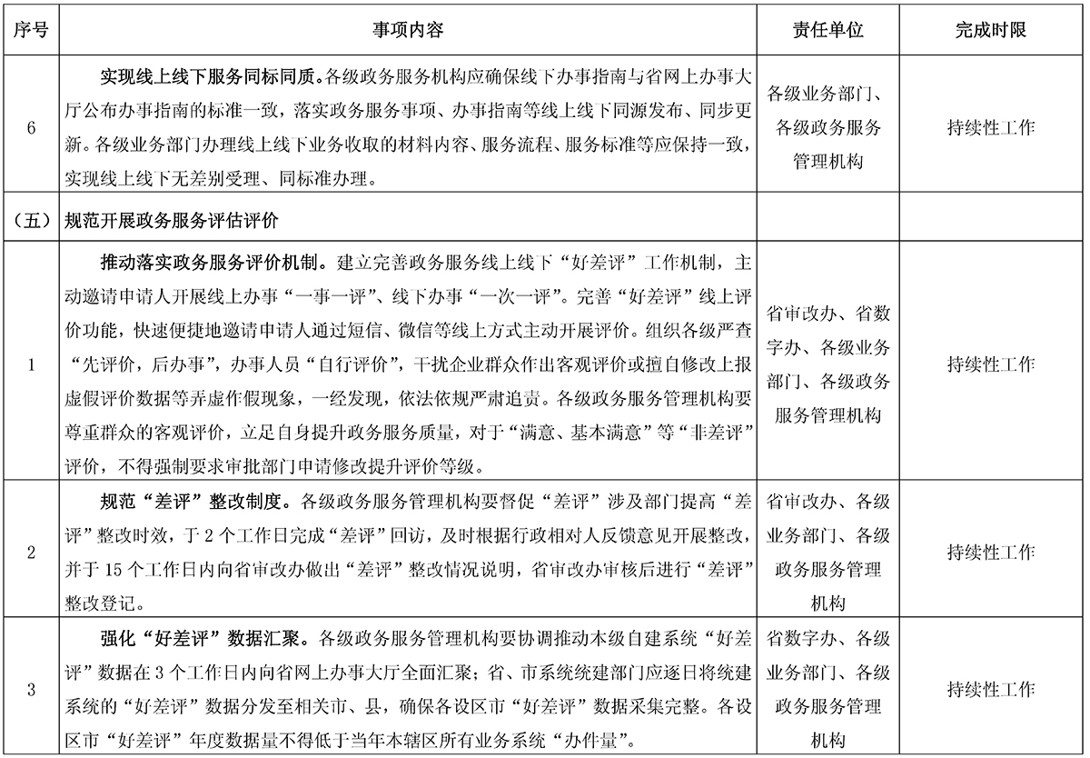
合理配置政务服务资源。对全省各级政务服务网络配置和运行情况进行摸底,实现政务服务网络全覆盖,确保全省各级政务服务机构均可依托全省一体化政务服务平台开展政务服务、共享政务数据资源。优化政务服务场所资源配置,建立线下网办专区,推动窗口人员服务前移,为申请人提供现场网办指引,优化线上线下“双渠道”服务供应。落实政务服务事项、办事指南等线上线下同源发布、同步更新,线上线下无差别受理、同标准办理。
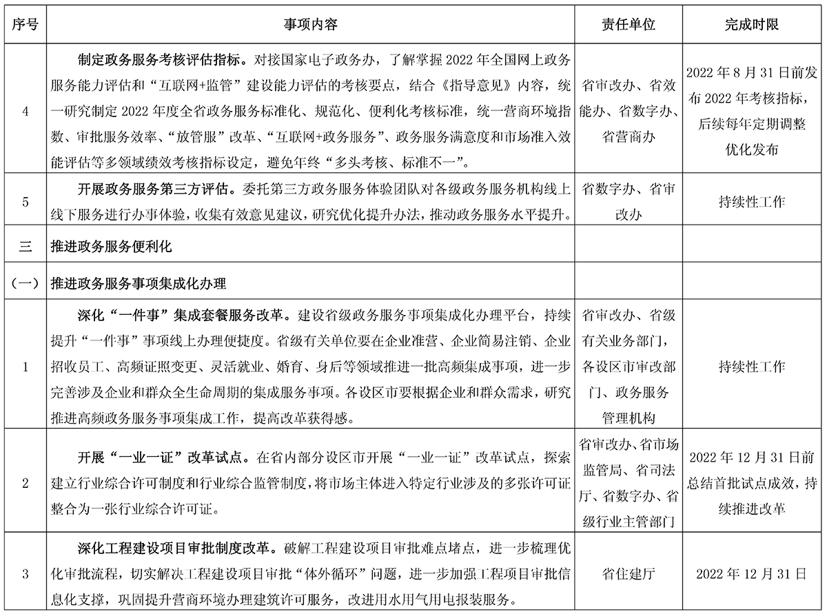
(五)规范开展政务服务评估评价。落实政务服务线上线下“好差评”工作机制,推行企业群众线上办事“一事一评”、线下办事“一次一评”;坚持评价人自愿自主评价原则,严查“虚假评价”问题;缩短政务服务机构对“差评”的整改时限。完善省政务服务“好差评”系统平台功能,拓展接受社会监督的渠道和实效;加强对自建系统“好差评”数据汇聚,实现政务服务“好差评”全覆盖。制定政务服务标准化、规范化、便利化考核指标,统一设定全省营商环境指数、审批服务效率、“放管服”改革、“互联网+政务服务”、政务服务满意度和市场准入效能评估等多领域考核中的政务服务指标。委托第三方开展政务服务线上线下办事体验,根据反馈意见,及时回应社会关切。
四、推进政务服务便利化
(一)推进政务服务事项集成化办理。建设省级政务服务事项集成化办理平台,持续提升“一件事”集成套餐服务事项线上办理便捷度。省级有关单位要牵头在企业准营、企业简易注销、企业招收员工、高频证照变更、灵活就业、婚育、身后等领域再推出一批高频集成事项。各设区市根据企业和群众需求,研究推进高频政务服务事项集成工作,提高改革获得感。在省内部分设区市开展“一业一证”改革试点,探索建立行业综合许可制度和行业综合监管制度,将市场主体进入特定行业涉及的多张许可证整合为一张行业综合许可证。深化工程建设项目审批制度改革,建立高效便捷的工程建设项目全流程在线审批机制。
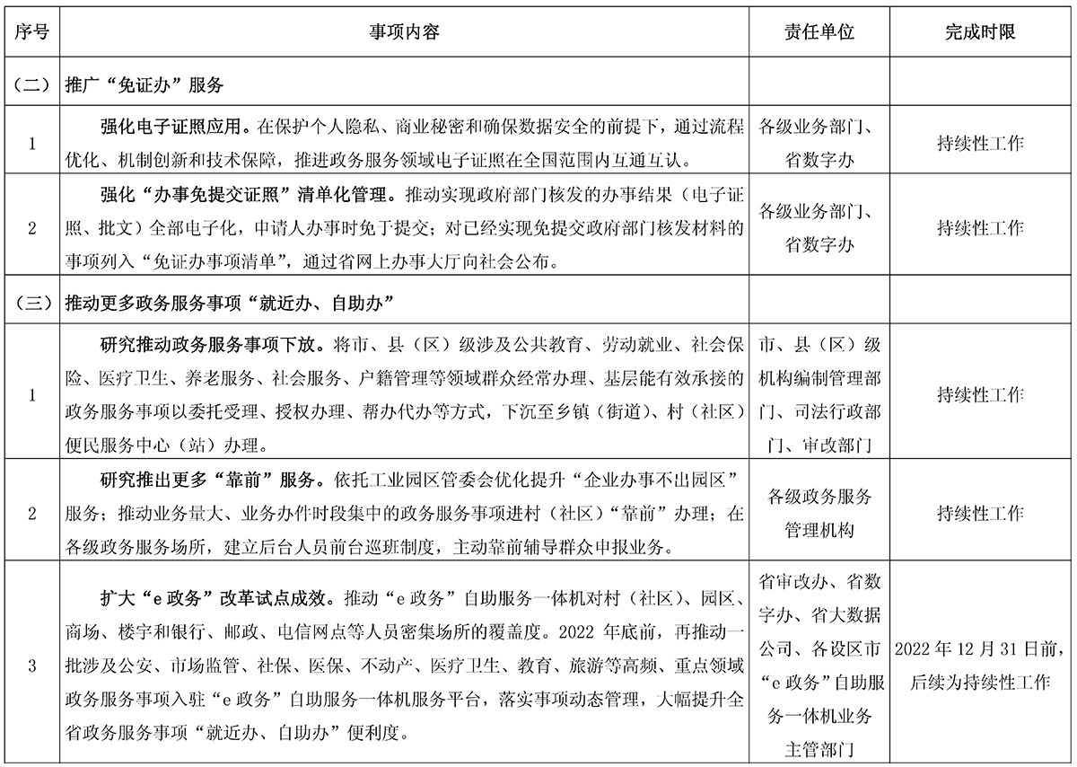
(二)推广“免证办”服务。在保护个人隐私、商业秘密和确保数据安全的前提下,通过流程优化、机制创新和技术保障,推进政务服务领域电子证照在全国范围内互通互认。全面开展电子证照梳理,通过直接取消证照材料或数据共享、在线核验等方式,推动实现政府部门核发的材料一律免于提交,能够提供电子证照的一律免于提交实体证照。
(三)推动更多政务服务事项“就近办、自助办”。组织市、县级涉及公共教育、劳动就业、社会保险、医疗卫生、养老服务、社会服务、户籍管理等领域群众常办且基层能有效承接的政务服务事项下沉至便民服务中心(站)办理。依托工业园区管委会优化提升“企业办事不出园区”服务。推广24小时自助服务,组织公安、市场监管、社保、医保、不动产、医疗卫生、教育、旅游等领域更多高频政务服务事项分批次入驻“e政务”自助服务一体机,优化调整“e政务”自助服务一体机入驻服务事项,扩大“e政务”自助服务一体机布设范围。支持有条件的设区市开展智慧自助大厅建设。
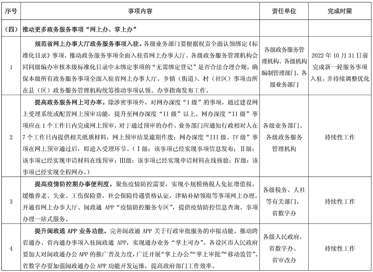
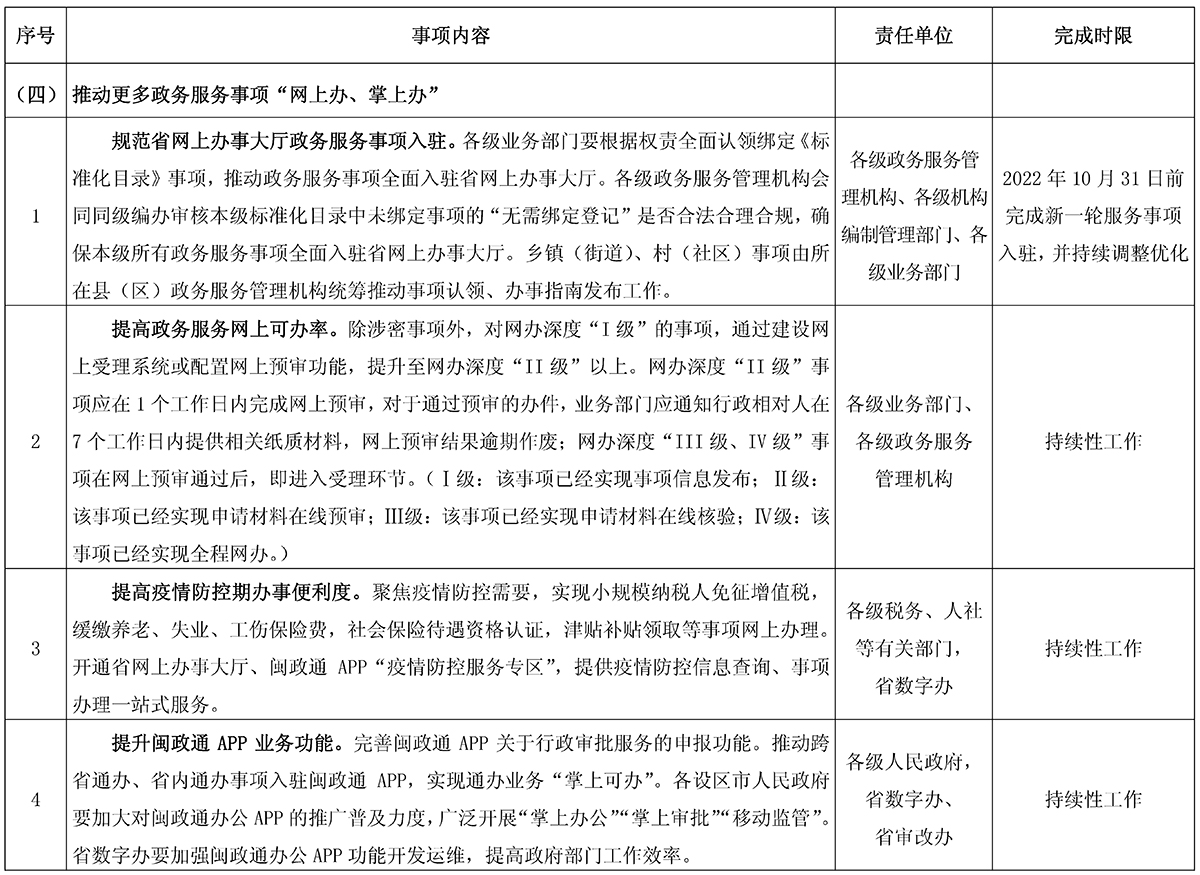
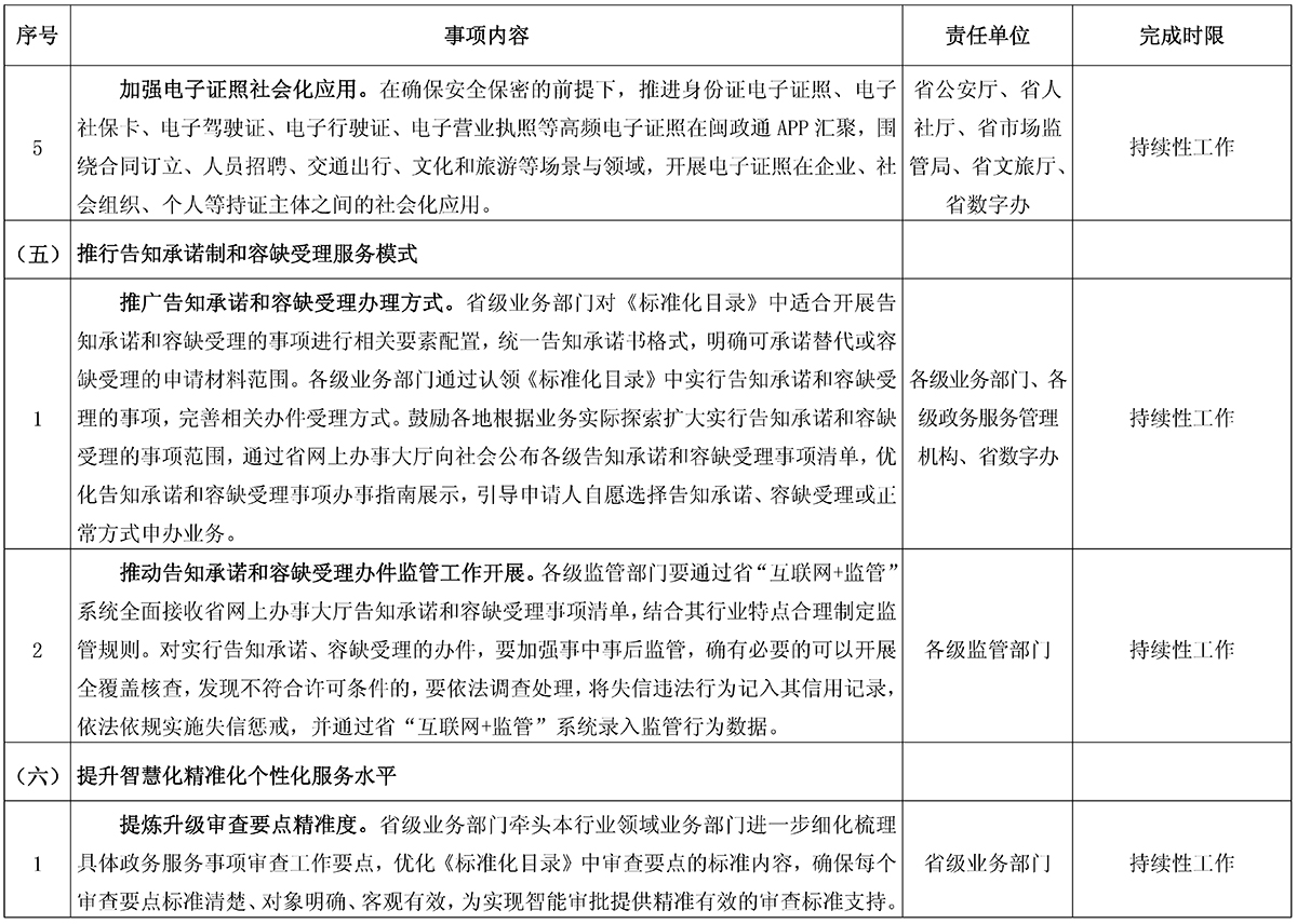
(四)推动更多政务服务事项“网上办、掌上办”。按照“应上尽上”原则,除涉及国家秘密等情形外,推动各级业务部门政务服务事项全部纳入全省一体化政务服务平台管理和运行,实现各级政务服务事项全面规范入驻福建省网上办事大厅。通过建设网上受理系统或配置网上预审功能,提升非涉密政务服务事项网上可办率。聚焦疫情防控和服务老年人需要,实现小规模纳税人免征增值税,缓缴养老、失业、工伤保险费,社会保险待遇资格认证、津贴补贴领取等事项网上办理。进一步完善闽政通APP政务服务功能,推动“跨省通办”“省内通办”事项入驻闽政通APP。各级政府要加大对闽政通APP的应用普及推广力度,推动本级政府部门广泛开展“掌上办公”“掌上审批”“移动监管”。加强高频电子证照在闽政通APP汇聚,围绕合同订立、人员招聘、交通出行、文化和旅游等场景与领域,开展电子证照在企业、社会组织、个人等持证主体之间的社会化应用。
(五)推行告知承诺制和容缺受理服务模式。除涉及国家安全、国家秘密、公共安全、金融业审慎监管、生态环境保护,直接关系人身健康、生命财产安全,以及重要涉外等风险较大、纠错成本较高、损害难以挽回的政务服务事项外,各地各有关部门要按照最大限度利企便民的原则推行政务服务告知承诺服务模式。省级业务部门要对《标准化目录》中适合开展告知承诺和容缺受理的事项进行设置,统一规范告知承诺或容缺受理文书格式,明确可承诺替代或容缺受理的具体内容、要求以及违反承诺应承担的法律责任,并通过省网上办事大厅公布可告知承诺或容缺受理的政务服务事项清单。对实行告知承诺、容缺受理的办件,有关主管部门要加强事中事后监管,确有必要的可以开展全覆盖核查,发现不符合许可条件的,要依法调查处理,并将失信违法行为记入其信用记录,依法依规实施失信惩戒。
(六)提升智慧化精准化个性化服务水平。进一步提炼升级《标准化目录》中政务服务事项审查要点标准,为智能审批提供精准有效的审查标准支持。建设企业服务专区和个人专属服务空间,完善“一企一档”“一人一档”,规范和拓展二维码、数字名片等场景应用,实现个性化精准服务。充分运用大数据、人工智能、物联网等新技术,推出“免申即享”、政务服务地图、“一码办事”、智能审批等创新应用模式。
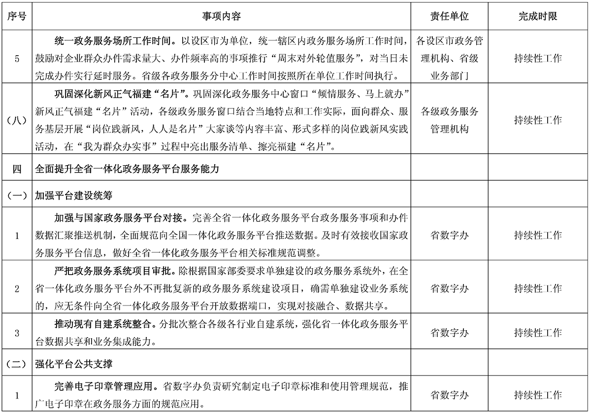
(七)提供更多便利服务。各级政务服务场所要加强无障碍环境建设和改造,为老年人、残疾人等特殊群体提供便利服务。推动水、电、气、法律援助、公证、电信、广电网络、邮政快递等社会公用企事业单位入驻实体大厅,按照省网上办事大厅公布的服务标准开展便民服务。鼓励有条件的地区减免群众办件收寄费用。巩固疫情防控经验做法,完善现场办事网上预约功能,错峰提供政务服务,减少人员聚集。以设区市为单位,统一政务服务场所工作时间,鼓励对企业群众办件需求量大、办件频率高的事项推行“周末对外轮值服务”,对每日未完成办件开展延时服务。
(八)巩固深化新风正气福建“名片”。巩固深化政务服务中心窗口“倾情服务、马上就办”新风正气福建“名片”活动,各级政务服务机构窗口结合当地特点和工作实际,面向群众、服务基层开展“岗位践新风,人人是名片”大家谈等内容丰富、形式多样的岗位践新风实践活动,在“我为群众办实事”过程中亮出服务清单、擦亮福建“名片”。
五、全面提升全省一体化政务服务平台服务能力
(一)加强平台建设统筹。完善全省一体化政务服务平台与全国一体化政务服务平台对接融合。加强全省一体化政务服务平台统建工作,除根据国家部委要求单独建设的政务服务系统外,在全省一体化政务平台外不再批复新的政务服务系统建设项目。确需单独建设业务系统的,应无条件向全省一体化政务服务平台开放数据端口,实现对接融合、数据共享。对各级各行业现有自建系统分批次开展系统整合工作,强化全省一体化政务服务平台数据汇聚和业务集成能力。
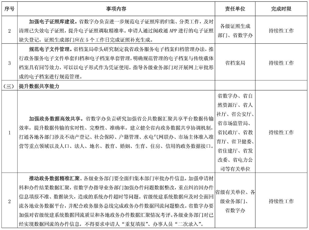
(二)强化平台公共支撑。制定电子印章标准和使用管理规范,推广电子印章在政务服务方面的应用。规范电子证照库归集、分类工作,及时清理失效证照,提升证照调取精准率。制定我省政务服务电子档案归档管理办法,推行政务服务电子文件单套归档和电子档案单套管理,明确规范管理的电子档案与传统载体档案具有同等效力,可以以电子形式作为凭证使用。
(三)提升数据共享能力。增强省公共数据汇聚共享平台数据传输实时性、完整性、准确性。建立健全省内政务数据共享协调机制,打通各级业务部门涉及不动产登记、社会保障、户籍管理、水电气网联办、市场主体准入准营等重点领域以及人口、法人、地名、教育、婚姻、生育、住房、信用的政务数据接口。全面归集各级业务部门审批办件数据,推动省、市业务统建系统数据向下级业务部门回流,加强对各级业务部门政务服务办件数据汇聚情况及统建系统数据回流质量的考核评估。对已实现数据回流的办件信息,各级业务部门不得要求申请人“重复填报”、办事人员“二次录入”。
六、保障措施
(一)加强组织领导。各地各部门要切实加强组织领导,层层压实责任,强化经费、人员、场地、信息化保障。明确省、市、县、乡、村五级政务服务责任体系。省政府办公厅、省发改委负责全省政务服务工作的推进落实、监督检查,指导、协调和督促各部门提供优质、规范、高效的政务服务,组织推进全省一体化政务服务平台建设。省审改办每季度协调调度政务服务标准化、规范化、便利化工作,及时研究解决堵点难点问题。市、县、区人民政府和平潭综合实验区管委会对本辖区政务服务工作负主要责任,各市、县、区审改部门要细化任务分工,收集掌握本辖区工作开展情况,督促部门按照实施方案开展工作,确保任务尽快落地见效。乡镇人民政府、街道办事处、村委会、社区居委会负责本辖区政务服务具体工作,接受上级政务服务管理机构指导和监督。
(二)明确责任分工。省审改办负责全省政务服务工作的指导协调和监督考核,对全省政务服务管理机构、政务服务机构和全省一体化政务服务平台进行业务指导和监督,统筹政务服务工作考评指标,建立健全全省政务服务工作制度。省委编办负责指导权责清单编制工作,明确部门权责界限,推动政府部门依权责开展政务服务。省数字办负责协调推进全省一体化政务服务平台建设项目,建立健全政务数据共享协调机制,加强政务大数据开发应用。省委网信办负责统筹协调政务数据安全的重大事项和重大工作,会同省数字办、公安厅、国家安全厅、保密局等部门建立政务数据共享安全工作机制,共同开展网络数据安全监管,协调有关部门加强政务数据共享安全风险信息的获取、分析、研判、预警工作。省效能办负责对各级政务服务机构开展电子监察,对政务服务行为进行监督检查,组织各级效能办督促本级政务服务标准化、规范化、便利化工作落实。省司法厅会同省审改办开展清理或修改完善与推进政务服务不相适应的省内地方性法规、规章和规范性文件等相关工作。省级业务部门负责研究规范统一主管行业领域的政务服务事项标准,指导各级行业部门规范开展政务服务。各级业务部门按要求落实政务服务有关工作。政务服务管理机构负责本辖区政务服务管理工作,加强部门派驻人员的日常管理和服务规范,及时向派出部门提供派驻人员进驻期间工作表现相关情况,对业务部门进驻半年以上的工作人员提出年度考核等次建议;对进驻单位窗口工作情况进行绩效考评,考评情况纳入本级政府对进驻单位的绩效考评结果。省大数据公司具体负责全省一体化政务服务平台建设和运维。
(三)加强人员队伍建设。
强化政务服务管理机构人员力量。各级政府要强化对本级政务服务管理机构及直属政务服务机构的人员力量配备。政务服务管理机构负责对直属政务服务机构的综合窗口人员进行统一配备,有条件的设区市探索推进便民服务中心(站)窗口工作人员由所属设区市或县(区)级政务服务管理机构统一配备。
稳定政务服务机构人员队伍。各单位在干部选任工作中,应主动征求政务服务管理机构对派驻人员的意见。各级政务服务管理机构对实行政府购买服务的办事窗口,要健全完善和督促落实相关服务标准,合理确定政府购买服务价格,对窗口工作人员按照行政办事员(政务服务综合窗口办事员)国家职业技能标准探索开展等级认定、定岗晋级等工作,增强人员队伍的稳定性。县级以上政务服务管理机构每年对本辖区政务服务机构人员开展不少于1次业务轮训,提高政务服务人员业务水平。
加强政务服务信息化平台队伍建设。省大数据公司要加强省一体化政务服务平台运营管理队伍建设,强化各级政务服务平台技术运维人员力量配备。
(四)加强法治保障。聚焦政务服务优化面临的政策制度障碍,及时清理和修改完善与推进政务服务标准化、规范化、便利化不相适应的地方性法规、政府规章和规范性文件。推动将行之有效并可长期坚持的做法以立法形式予以固化,发挥法治引领和保障作用。
(五)加强安全保障。强化全省各级政务服务平台安全保障系统建设,落实安全管理主体责任,分级做好政务服务平台建设运营和网络数据安全保障工作,构建全方位、多层次、一致性的安全防护体系,不断提升全省一体化政务服务平台风险防控能力。加强政务数据全生命周期安全防护,强化政务服务和数据共享利用中的个人隐私、商业秘密保护,确保政务网络和数据安全。
(六)加强宣传推广。各地各部门要加强政策宣传,通过政府网站、政务新媒体、政务服务平台等向社会及时提供通俗易懂的政策解读。各级审改部门和政务服务管理机构要及时总结提炼本地区推进政务服务标准化、规范化、便利化工作的进展成效和经验做法,按季度向省审改办报送。
附件:福建省加快推进政务服务标准化规范化便利化的具体任务分工




















扫一扫手机阅读




